"前后端分离就像异地恋,各自独立生长,却要靠一套约定保持默契。"
一、写在前面:为什么又要写这种"全家桶"文章?
如果你在 2026 年还在用 session 做前后端分离的认证,那我只能说------勇士,你的 JSESSIONID 在跨域面前已经哭晕在厕所了。
SpringBoot 4 已经正式发布,基于 Spring Framework 7 和 Java 21+ ,带来了声明式 HTTP 客户端、结构化并发、30% 启动速度提升等一系列令人兴奋的新特性。Spring Security 也升级到了 7.x ,内置 MFA 支持,DSL 配置更加优雅。再配上 Vue3 的 Composition API + Pinia + TypeScript,这套组合拳打出去,项目架构直接起飞。
本文不是"Hello World 缝合怪",而是从真实项目架构 出发,手把手带你搭建一套生产级的前后端分离方案。
阅读本文,你将收获:
- 一套完整的前后端分离架构设计思路
- Spring Security 7 的 JWT 无状态认证最佳实践
- RBAC 权限模型的优雅实现
- Vue3 前端鉴权的全链路方案
- 若干踩坑经验(都是泪)
二、技术栈全景:我们的武器库
| 层级 | 技术选型 | 版本 | 一句话点评 |
|---|---|---|---|
| 后端框架 | Spring Boot | 4.0.x | Java 21+,起飞的速度 |
| 安全框架 | Spring Security | 7.x | 终于对 SPA 友好了 |
| 持久层 | MyBatis-Plus | 3.5.x | 能少写 SQL 就少写 |
| 缓存 | Redis | 7.x | Token 黑名单的好帮手 |
| 前端框架 | Vue | 3.5.x | Composition API 真香 |
| 构建工具 | Vite | 6.x | 快到模糊 |
| 状态管理 | Pinia | 3.x | 比 Vuex 优雅一万倍 |
| HTTP 客户端 | Axios | 1.x | 拦截器 YYDS |
| UI 组件 | Element Plus | 2.x | 企业级首选 |
| 认证方案 | JWT | - | 无状态,天生适合分布式 |
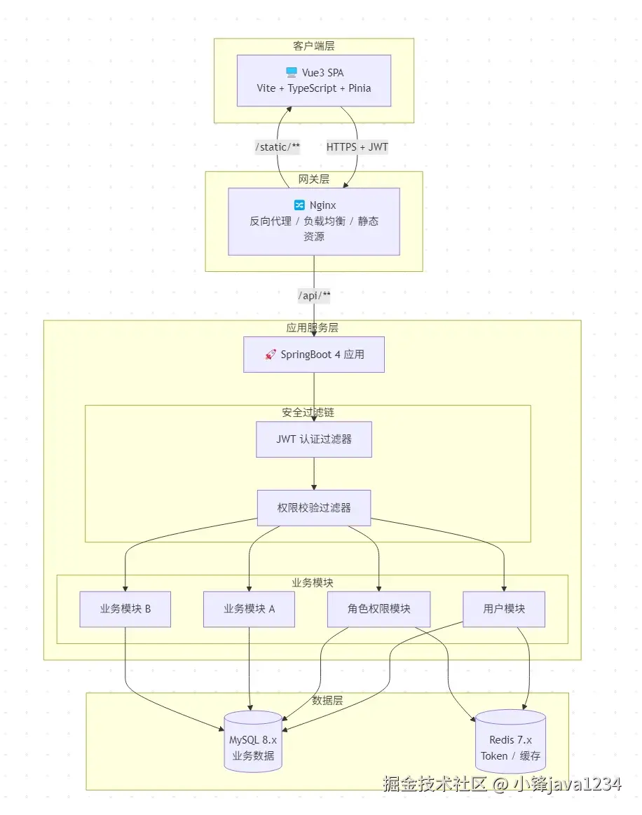
三、系统架构设计:先看全貌,再抠细节
3.1 整体架构图

3.2 认证授权流程------一图胜千言

scss
👤 用户 (Vue3)🔀 Nginx🛡️ Spring Security🎯 Controller📦 Redis🗄️ MySQLPOST /api/auth/login (用户名+密码)转发请求查询用户信息返回用户 + 角色 + 权限验证密码 (BCrypt)生成 AccessToken + RefreshToken (JWT)存储 RefreshToken (设置过期时间)返回双 Token + 用户信息将 Token 存入 Pinia + localStorageGET /api/user/list (Header: Bearer AccessToken)转发请求JWT 过滤器解析 Token验证签名 + 过期时间加载用户权限到 SecurityContext放行请求查询业务数据返回数据AccessToken 过期后...POST /api/auth/refresh (RefreshToken)转发请求验证 RefreshToken 是否有效有效 ✅生成新的 AccessToken返回新 AccessToken👤 用户 (Vue3)🔀 Nginx🛡️ Spring Security🎯 Controller📦 Redis🗄️ MySQL
为什么用双 Token? AccessToken 寿命短(30分钟),降低泄露风险;RefreshToken 寿命长(7天),存在 Redis 中可以随时吊销。这就像你的银行卡(AccessToken)丢了可以挂失补办,但你的身份证(RefreshToken)还在银行那里备着。
四、后端项目结构:规矩不能少
bash
backend/
├── pom.xml
└── src/main/java/com/example/
├── Application.java # 启动类
├── common/ # 公共模块
│ ├── result/
│ │ ├── R.java # 统一响应体
│ │ └── ResultCode.java # 响应码枚举
│ ├── exception/
│ │ ├── BizException.java # 业务异常
│ │ └── GlobalExceptionHandler.java # 全局异常处理
│ └── constant/
│ └── SecurityConstants.java # 安全相关常量
├── config/ # 配置层
│ ├── SecurityConfig.java # Spring Security 核心配置
│ ├── RedisConfig.java # Redis 配置
│ └── CorsConfig.java # 跨域配置
├── security/ # 安全模块
│ ├── filter/
│ │ └── JwtAuthenticationFilter.java
│ ├── handler/
│ │ ├── LoginSuccessHandler.java
│ │ ├── LoginFailureHandler.java
│ │ ├── AccessDeniedHandlerImpl.java
│ │ └── AuthenticationEntryPointImpl.java
│ └── util/
│ └── JwtUtils.java
├── modules/ # 业务模块
│ ├── auth/
│ │ ├── controller/AuthController.java
│ │ ├── service/AuthService.java
│ │ └── dto/LoginRequest.java
│ ├── user/
│ │ ├── controller/UserController.java
│ │ ├── service/UserService.java
│ │ ├── mapper/UserMapper.java
│ │ └── entity/User.java
│ └── role/
│ ├── controller/RoleController.java
│ ├── service/RoleService.java
│ └── entity/Role.java
└── resources/
├── application.yml
└── mapper/
经验之谈 :千万别把所有东西都揉在一个包里。按业务模块分包(
modules),而不是按技术层分包(controller/service/mapper 各放一堆),这样当你删掉一个业务模块时,直接干掉一个文件夹就行,而不是在三个文件夹里翻找。
五、后端核心实现:让代码说话
5.1 Maven 依赖------先把弹药备齐
xml
<!-- pom.xml 核心依赖 -->
<parent>
<groupId>org.springframework.boot</groupId>
<artifactId>spring-boot-starter-parent</artifactId>
<version>4.0.5</version>
</parent>
<properties>
<java.version>21</java.version>
<mybatis-plus.version>3.5.9</mybatis-plus.version>
<jjwt.version>0.12.6</jjwt.version>
</properties>
<dependencies>
<!-- Web -->
<dependency>
<groupId>org.springframework.boot</groupId>
<artifactId>spring-boot-starter-web</artifactId>
</dependency>
<!-- Spring Security -->
<dependency>
<groupId>org.springframework.boot</groupId>
<artifactId>spring-boot-starter-security</artifactId>
</dependency>
<!-- Redis -->
<dependency>
<groupId>org.springframework.boot</groupId>
<artifactId>spring-boot-starter-data-redis</artifactId>
</dependency>
<!-- MyBatis-Plus -->
<dependency>
<groupId>com.baomidou</groupId>
<artifactId>mybatis-plus-spring-boot3-starter</artifactId>
<version>${mybatis-plus.version}</version>
</dependency>
<!-- JWT -->
<dependency>
<groupId>io.jsonwebtoken</groupId>
<artifactId>jjwt-api</artifactId>
<version>${jjwt.version}</version>
</dependency>
<dependency>
<groupId>io.jsonwebtoken</groupId>
<artifactId>jjwt-impl</artifactId>
<version>${jjwt.version}</version>
<scope>runtime</scope>
</dependency>
<dependency>
<groupId>io.jsonwebtoken</groupId>
<artifactId>jjwt-jackson</artifactId>
<version>${jjwt.version}</version>
<scope>runtime</scope>
</dependency>
<!-- MySQL -->
<dependency>
<groupId>com.mysql</groupId>
<artifactId>mysql-connector-j</artifactId>
<scope>runtime</scope>
</dependency>
<!-- Lombok -->
<dependency>
<groupId>org.projectlombok</groupId>
<artifactId>lombok</artifactId>
<optional>true</optional>
</dependency>
<!-- Validation -->
<dependency>
<groupId>org.springframework.boot</groupId>
<artifactId>spring-boot-starter-validation</artifactId>
</dependency>
</dependencies>
5.2 application.yml------全局配置
yaml
server:
port: 8080
spring:
datasource:
url: jdbc:mysql://localhost:3306/db_admin?useUnicode=true&characterEncoding=utf-8&serverTimezone=Asia/Shanghai
username: root
password: 123456
driver-class-name: com.mysql.cj.jdbc.Driver
data:
redis:
host: localhost
port: 6379
database: 0
timeout: 10s
lettuce:
pool:
max-active: 20
max-idle: 10
# JWT 配置
jwt:
secret: "Y29tLmV4YW1wbGUuc2VjdXJpdHkuand0LnNlY3JldC5rZXkuZm9yLmhtYWM1MTIuYWxnb3JpdGht"
access-token-expiration: 1800000 # 30分钟
refresh-token-expiration: 604800000 # 7天
# MyBatis-Plus 配置
mybatis-plus:
mapper-locations: classpath:mapper/**/*.xml
configuration:
map-underscore-to-camel-case: true
log-impl: org.apache.ibatis.logging.stdout.StdOutImpl
5.3 统一响应体------别让前端猜你的返回格式
这是前后端分离项目的第一条军规:统一响应格式。前端不应该猜你返回的是啥结构。
typescript
/**
* 统一响应体 ------ 前后端的"通用语言"
*/
@Data
@NoArgsConstructor
@AllArgsConstructor
public class R<T> implements Serializable {
private int code;
private String message;
private T data;
private long timestamp;
private R(int code, String message, T data) {
this.code = code;
this.message = message;
this.data = data;
this.timestamp = System.currentTimeMillis();
}
public static <T> R<T> ok() {
return new R<>(200, "操作成功", null);
}
public static <T> R<T> ok(T data) {
return new R<>(200, "操作成功", data);
}
public static <T> R<T> ok(String message, T data) {
return new R<>(200, message, data);
}
public static <T> R<T> fail(int code, String message) {
return new R<>(code, message, null);
}
public static <T> R<T> fail(ResultCode resultCode) {
return new R<>(resultCode.getCode(), resultCode.getMessage(), null);
}
}
scss
/**
* 响应码枚举 ------ 让错误码有据可查
*/
@Getter
@AllArgsConstructor
public enum ResultCode {
SUCCESS(200, "操作成功"),
UNAUTHORIZED(401, "未登录或Token已过期"),
FORBIDDEN(403, "没有操作权限"),
NOT_FOUND(404, "资源不存在"),
BAD_REQUEST(400, "请求参数错误"),
// 业务错误码从 1000 开始
USER_NOT_FOUND(1001, "用户不存在"),
USER_PASSWORD_ERROR(1002, "用户名或密码错误"),
USER_DISABLED(1003, "账号已被禁用"),
TOKEN_EXPIRED(1004, "Token已过期"),
TOKEN_INVALID(1005, "Token无效"),
REFRESH_TOKEN_EXPIRED(1006, "RefreshToken已过期,请重新登录"),
INTERNAL_ERROR(500, "服务器内部错误,请联系管理员");
private final int code;
private final String message;
}
Tips : 业务错误码从 1000 开始编排,和 HTTP 状态码区分开。前端可以通过
code < 1000判断是系统级错误还是业务级错误。
5.4 JWT 工具类------令牌的锻造师
typescript
@Component
public class JwtUtils {
@Value("${jwt.secret}")
private String secret;
@Value("${jwt.access-token-expiration}")
private long accessTokenExpiration;
@Value("${jwt.refresh-token-expiration}")
private long refreshTokenExpiration;
private SecretKey getSigningKey() {
byte[] keyBytes = Decoders.BASE64.decode(secret);
return Keys.hmacShaKeyFor(keyBytes);
}
public String generateAccessToken(UserDetails userDetails) {
Map<String, Object> claims = new HashMap<>();
if (userDetails instanceof LoginUser loginUser) {
claims.put("userId", loginUser.getUser().getId());
claims.put("authorities", loginUser.getAuthorities().stream()
.map(GrantedAuthority::getAuthority)
.toList());
}
return buildToken(claims, userDetails.getUsername(), accessTokenExpiration);
}
public String generateRefreshToken(String username) {
return buildToken(Map.of(), username, refreshTokenExpiration);
}
private String buildToken(Map<String, Object> claims, String subject, long expiration) {
return Jwts.builder()
.claims(claims)
.subject(subject)
.issuedAt(new Date())
.expiration(new Date(System.currentTimeMillis() + expiration))
.signWith(getSigningKey())
.compact();
}
public String extractUsername(String token) {
return extractClaim(token, Claims::getSubject);
}
public boolean isTokenValid(String token) {
try {
Jwts.parser()
.verifyWith(getSigningKey())
.build()
.parseSignedClaims(token);
return true;
} catch (JwtException | IllegalArgumentException e) {
return false;
}
}
@SuppressWarnings("unchecked")
public List<String> extractAuthorities(String token) {
return extractClaim(token, claims ->
claims.get("authorities", List.class));
}
private <T> T extractClaim(String token, Function<Claims, T> claimsResolver) {
Claims claims = Jwts.parser()
.verifyWith(getSigningKey())
.build()
.parseSignedClaims(token)
.getPayload();
return claimsResolver.apply(claims);
}
}
5.5 Spring Security 7 核心配置------安全的大门
这是整个后端最关键的配置类。Spring Security 7 已经完全移除了 and() 方法,全面拥抱 Lambda DSL,配置起来更加清爽。
less
@Configuration
@EnableWebSecurity
@EnableMethodSecurity // 启用方法级别权限控制
@RequiredArgsConstructor
public class SecurityConfig {
private final JwtAuthenticationFilter jwtAuthFilter;
private final AuthenticationEntryPointImpl authEntryPoint;
private final AccessDeniedHandlerImpl accessDeniedHandler;
@Bean
public SecurityFilterChain securityFilterChain(HttpSecurity http) throws Exception {
http
// 前后端分离:关闭 CSRF(用 JWT 代替)
.csrf(AbstractHttpConfigurer::disable)
// 不需要 Session,我们是无状态的
.sessionManagement(session ->
session.sessionCreationPolicy(SessionCreationPolicy.STATELESS)
)
// 异常处理
.exceptionHandling(exception -> exception
.authenticationEntryPoint(authEntryPoint) // 401
.accessDeniedHandler(accessDeniedHandler) // 403
)
// 请求授权规则
.authorizeHttpRequests(auth -> auth
// 白名单:登录、注册、刷新Token、验证码、Swagger
.requestMatchers(
"/api/auth/login",
"/api/auth/register",
"/api/auth/refresh",
"/api/captcha/**",
"/doc.html",
"/swagger-ui/**",
"/v3/api-docs/**"
).permitAll()
// 静态资源
.requestMatchers("/static/**", "/favicon.ico").permitAll()
// 其余所有请求都需要认证
.anyRequest().authenticated()
)
// 在 UsernamePasswordAuthenticationFilter 之前加入 JWT 过滤器
.addFilterBefore(jwtAuthFilter, UsernamePasswordAuthenticationFilter.class);
return http.build();
}
@Bean
public PasswordEncoder passwordEncoder() {
return new BCryptPasswordEncoder();
}
@Bean
public AuthenticationManager authenticationManager(
AuthenticationConfiguration config) throws Exception {
return config.getAuthenticationManager();
}
}
划重点 :前后端分离项目中,
csrf必须关闭(因为不依赖 Cookie),sessionManagement设为STATELESS(因为不用 Session)。这两步缺一不可,否则你会收获一堆玄学 Bug。
5.6 JWT 认证过滤器------每个请求的安检员
less
@Component
@RequiredArgsConstructor
public class JwtAuthenticationFilter extends OncePerRequestFilter {
private final JwtUtils jwtUtils;
private final StringRedisTemplate redisTemplate;
private static final String TOKEN_PREFIX = "Bearer ";
private static final String TOKEN_BLACKLIST_PREFIX = "token:blacklist:";
@Override
protected void doFilterInternal(
@NonNull HttpServletRequest request,
@NonNull HttpServletResponse response,
@NonNull FilterChain filterChain) throws ServletException, IOException {
// 1. 从 Header 中提取 Token
String authHeader = request.getHeader("Authorization");
if (authHeader == null || !authHeader.startsWith(TOKEN_PREFIX)) {
filterChain.doFilter(request, response);
return;
}
String token = authHeader.substring(TOKEN_PREFIX.length());
// 2. 检查 Token 是否在黑名单中(用户主动登出)
if (Boolean.TRUE.equals(redisTemplate.hasKey(TOKEN_BLACKLIST_PREFIX + token))) {
filterChain.doFilter(request, response);
return;
}
// 3. 验证 Token 有效性
if (!jwtUtils.isTokenValid(token)) {
filterChain.doFilter(request, response);
return;
}
// 4. 从 Token 中提取用户信息,构建认证对象
String username = jwtUtils.extractUsername(token);
List<String> authorities = jwtUtils.extractAuthorities(token);
if (username != null && SecurityContextHolder.getContext().getAuthentication() == null) {
List<SimpleGrantedAuthority> grantedAuthorities = authorities.stream()
.map(SimpleGrantedAuthority::new)
.toList();
UsernamePasswordAuthenticationToken authToken =
new UsernamePasswordAuthenticationToken(
username, null, grantedAuthorities);
authToken.setDetails(
new WebAuthenticationDetailsSource().buildDetails(request));
// 5. 将认证信息放入 SecurityContext
SecurityContextHolder.getContext().setAuthentication(authToken);
}
filterChain.doFilter(request, response);
}
}
5.7 认证端点------登录/登出/刷新
less
@RestController
@RequestMapping("/api/auth")
@RequiredArgsConstructor
public class AuthController {
private final AuthenticationManager authenticationManager;
private final JwtUtils jwtUtils;
private final UserService userService;
private final StringRedisTemplate redisTemplate;
@Value("${jwt.refresh-token-expiration}")
private long refreshTokenExpiration;
@PostMapping("/login")
public R<LoginResponse> login(@RequestBody @Valid LoginRequest request) {
// 1. 认证(密码校验交给 Spring Security)
Authentication authentication = authenticationManager.authenticate(
new UsernamePasswordAuthenticationToken(
request.getUsername(), request.getPassword()));
// 2. 认证成功,生成双 Token
LoginUser loginUser = (LoginUser) authentication.getPrincipal();
String accessToken = jwtUtils.generateAccessToken(loginUser);
String refreshToken = jwtUtils.generateRefreshToken(loginUser.getUsername());
// 3. RefreshToken 存入 Redis
redisTemplate.opsForValue().set(
"token:refresh:" + loginUser.getUsername(),
refreshToken,
refreshTokenExpiration,
TimeUnit.MILLISECONDS);
// 4. 返回响应
LoginResponse response = LoginResponse.builder()
.accessToken(accessToken)
.refreshToken(refreshToken)
.userInfo(UserVo.from(loginUser.getUser()))
.build();
return R.ok("登录成功", response);
}
@PostMapping("/refresh")
public R<Map<String, String>> refreshToken(@RequestBody RefreshTokenRequest request) {
String refreshToken = request.getRefreshToken();
if (!jwtUtils.isTokenValid(refreshToken)) {
return R.fail(ResultCode.REFRESH_TOKEN_EXPIRED);
}
String username = jwtUtils.extractUsername(refreshToken);
String stored = redisTemplate.opsForValue().get("token:refresh:" + username);
if (stored == null || !stored.equals(refreshToken)) {
return R.fail(ResultCode.TOKEN_INVALID);
}
// 重新加载用户信息并生成新的 AccessToken
LoginUser loginUser = (LoginUser) userService.loadUserByUsername(username);
String newAccessToken = jwtUtils.generateAccessToken(loginUser);
return R.ok(Map.of("accessToken", newAccessToken));
}
@PostMapping("/logout")
public R<Void> logout(@RequestHeader("Authorization") String authHeader) {
String token = authHeader.substring(7);
// 将 Token 加入黑名单,过期时间与 Token 剩余有效期一致
redisTemplate.opsForValue().set(
"token:blacklist:" + token, "1",
30, TimeUnit.MINUTES);
String username = jwtUtils.extractUsername(token);
redisTemplate.delete("token:refresh:" + username);
SecurityContextHolder.clearContext();
return R.ok();
}
}
5.8 异常处理------优雅地告诉用户"你错了"
typescript
@RestControllerAdvice
@Slf4j
public class GlobalExceptionHandler {
@ExceptionHandler(BizException.class)
public R<Void> handleBizException(BizException e) {
log.warn("业务异常: {}", e.getMessage());
return R.fail(e.getCode(), e.getMessage());
}
@ExceptionHandler(MethodArgumentNotValidException.class)
public R<Map<String, String>> handleValidationException(
MethodArgumentNotValidException e) {
Map<String, String> errors = new HashMap<>();
e.getBindingResult().getFieldErrors()
.forEach(err -> errors.put(err.getField(), err.getDefaultMessage()));
return R.fail(400, "参数校验失败");
}
@ExceptionHandler(AccessDeniedException.class)
public R<Void> handleAccessDeniedException(AccessDeniedException e) {
return R.fail(ResultCode.FORBIDDEN);
}
@ExceptionHandler(AuthenticationException.class)
public R<Void> handleAuthException(AuthenticationException e) {
return R.fail(ResultCode.USER_PASSWORD_ERROR);
}
@ExceptionHandler(Exception.class)
public R<Void> handleException(Exception e) {
log.error("系统异常", e);
return R.fail(ResultCode.INTERNAL_ERROR);
}
}
java
/**
* 401 处理器 ------ 未认证时的响应
*/
@Component
public class AuthenticationEntryPointImpl implements AuthenticationEntryPoint {
@Override
public void commence(HttpServletRequest request,
HttpServletResponse response,
AuthenticationException e) throws IOException {
response.setContentType("application/json;charset=UTF-8");
response.setStatus(HttpServletResponse.SC_UNAUTHORIZED);
response.getWriter().write(
new ObjectMapper().writeValueAsString(
R.fail(ResultCode.UNAUTHORIZED)));
}
}
5.9 方法级权限控制------精确到按钮
Spring Security 7 的 @EnableMethodSecurity 让权限控制可以精细到每一个接口方法:
less
@RestController
@RequestMapping("/api/users")
@RequiredArgsConstructor
public class UserController {
private final UserService userService;
@GetMapping
@PreAuthorize("hasAuthority('system:user:list')")
public R<IPage<UserVo>> list(
@RequestParam(defaultValue = "1") int page,
@RequestParam(defaultValue = "10") int size,
@RequestParam(required = false) String keyword) {
return R.ok(userService.pageUsers(page, size, keyword));
}
@PostMapping
@PreAuthorize("hasAuthority('system:user:add')")
public R<Void> add(@RequestBody @Valid UserCreateRequest request) {
userService.createUser(request);
return R.ok();
}
@PutMapping("/{id}")
@PreAuthorize("hasAuthority('system:user:edit')")
public R<Void> update(@PathVariable Long id,
@RequestBody @Valid UserUpdateRequest request) {
userService.updateUser(id, request);
return R.ok();
}
@DeleteMapping("/{id}")
@PreAuthorize("hasAuthority('system:user:delete')")
public R<Void> delete(@PathVariable Long id) {
userService.deleteUser(id);
return R.ok();
}
@PutMapping("/{id}/status")
@PreAuthorize("hasAuthority('system:user:edit')")
public R<Void> toggleStatus(@PathVariable Long id) {
userService.toggleStatus(id);
return R.ok();
}
}
权限编码规范 :采用
模块:资源:操作的三段式命名,如system:user:add。前端可以根据用户拥有的权限列表,动态控制按钮的显示/隐藏。
六、RBAC 权限模型设计:权力的游戏
6.1 ER 关系图

6.2 建表 SQL
sql
-- 用户表
CREATE TABLE t_user (
id BIGINT PRIMARY KEY AUTO_INCREMENT,
username VARCHAR(50) NOT NULL UNIQUE COMMENT '用户名',
password VARCHAR(100) NOT NULL COMMENT '密码',
nickname VARCHAR(50) DEFAULT '' COMMENT '昵称',
email VARCHAR(100) DEFAULT '' COMMENT '邮箱',
phone VARCHAR(20) DEFAULT '' COMMENT '手机号',
avatar VARCHAR(255) DEFAULT '' COMMENT '头像',
status TINYINT DEFAULT 1 COMMENT '状态 0禁用 1启用',
created_at DATETIME DEFAULT CURRENT_TIMESTAMP,
updated_at DATETIME DEFAULT CURRENT_TIMESTAMP ON UPDATE CURRENT_TIMESTAMP
) ENGINE=InnoDB DEFAULT CHARSET=utf8mb4 COMMENT='用户表';
-- 角色表
CREATE TABLE t_role (
id BIGINT PRIMARY KEY AUTO_INCREMENT,
role_key VARCHAR(50) NOT NULL UNIQUE COMMENT '角色标识',
role_name VARCHAR(50) NOT NULL COMMENT '角色名称',
status TINYINT DEFAULT 1 COMMENT '状态',
sort INT DEFAULT 0 COMMENT '排序',
remark VARCHAR(255) DEFAULT '' COMMENT '备注',
created_at DATETIME DEFAULT CURRENT_TIMESTAMP,
updated_at DATETIME DEFAULT CURRENT_TIMESTAMP ON UPDATE CURRENT_TIMESTAMP
) ENGINE=InnoDB DEFAULT CHARSET=utf8mb4 COMMENT='角色表';
-- 菜单/权限表
CREATE TABLE t_menu (
id BIGINT PRIMARY KEY AUTO_INCREMENT,
parent_id BIGINT DEFAULT 0 COMMENT '父菜单ID',
menu_name VARCHAR(50) NOT NULL COMMENT '菜单名称',
path VARCHAR(200) DEFAULT '' COMMENT '路由路径',
component VARCHAR(200) DEFAULT '' COMMENT '组件路径',
permission VARCHAR(100) DEFAULT '' COMMENT '权限标识',
menu_type TINYINT NOT NULL COMMENT '类型 0目录 1菜单 2按钮',
icon VARCHAR(100) DEFAULT '' COMMENT '图标',
sort INT DEFAULT 0 COMMENT '排序',
visible TINYINT DEFAULT 1 COMMENT '是否可见',
created_at DATETIME DEFAULT CURRENT_TIMESTAMP,
updated_at DATETIME DEFAULT CURRENT_TIMESTAMP ON UPDATE CURRENT_TIMESTAMP
) ENGINE=InnoDB DEFAULT CHARSET=utf8mb4 COMMENT='菜单权限表';
-- 用户角色关联表
CREATE TABLE t_user_role (
user_id BIGINT NOT NULL,
role_id BIGINT NOT NULL,
PRIMARY KEY (user_id, role_id)
) ENGINE=InnoDB DEFAULT CHARSET=utf8mb4 COMMENT='用户角色关联表';
-- 角色菜单关联表
CREATE TABLE t_role_menu (
role_id BIGINT NOT NULL,
menu_id BIGINT NOT NULL,
PRIMARY KEY (role_id, menu_id)
) ENGINE=InnoDB DEFAULT CHARSET=utf8mb4 COMMENT='角色菜单关联表';
-- 初始化超级管理员 (密码: 123456 的 BCrypt 加密)
INSERT INTO t_user (username, password, nickname, status)
VALUES ('admin', '$2a$10$EixZaYVK1fsbw1ZfbX3OXePaWxn96p36Lf4d/dRiC.VZRLE0GHzCq', '超级管理员', 1);
INSERT INTO t_role (role_key, role_name) VALUES ('admin', '超级管理员');
INSERT INTO t_user_role (user_id, role_id) VALUES (1, 1);
七、前端核心实现:Vue3 的优雅姿态
7.1 前端项目结构
perl
frontend/
├── index.html
├── vite.config.ts
├── tsconfig.json
├── package.json
└── src/
├── main.ts
├── App.vue
├── api/ # API 接口层
│ ├── request.ts # Axios 封装
│ ├── auth.ts # 认证接口
│ └── user.ts # 用户接口
├── router/ # 路由
│ ├── index.ts # 路由配置
│ └── guards.ts # 路由守卫
├── stores/ # Pinia 状态管理
│ ├── user.ts # 用户状态
│ └── permission.ts # 权限状态
├── views/ # 页面
│ ├── login/
│ │ └── index.vue
│ ├── dashboard/
│ │ └── index.vue
│ └── system/
│ ├── user/
│ └── role/
├── components/ # 公共组件
│ └── AuthButton.vue # 权限按钮组件
├── directives/ # 自定义指令
│ └── permission.ts # v-permission 指令
├── utils/
│ └── auth.ts # Token 存取工具
└── types/ # TypeScript 类型定义
└── api.d.ts
7.2 Axios 封装------请求拦截一把梭
这是前端和后端"对话"的翻译官,负责自动附加 Token、处理响应、Token 过期自动刷新。
typescript
// src/api/request.ts
import axios, { type AxiosResponse, type InternalAxiosRequestConfig } from 'axios'
import { useUserStore } from '@/stores/user'
import { ElMessage } from 'element-plus'
import router from '@/router'
import { getAccessToken, getRefreshToken, setAccessToken } from '@/utils/auth'
const service = axios.create({
baseURL: import.meta.env.VITE_API_BASE_URL || '/api',
timeout: 15000,
})
// 是否正在刷新 Token
let isRefreshing = false
// 等待刷新的请求队列
let pendingRequests: Array<(token: string) => void> = []
// ==================== 请求拦截器 ====================
service.interceptors.request.use(
(config: InternalAxiosRequestConfig) => {
const token = getAccessToken()
if (token) {
config.headers.Authorization = `Bearer ${token}`
}
return config
},
(error) => Promise.reject(error)
)
// ==================== 响应拦截器 ====================
service.interceptors.response.use(
(response: AxiosResponse) => {
const { code, message, data } = response.data
if (code === 200) {
return response.data
}
// 业务错误统一提示
ElMessage.error(message || '请求失败')
return Promise.reject(new Error(message))
},
async (error) => {
const originalRequest = error.config
// AccessToken 过期,尝试用 RefreshToken 续期
if (error.response?.status === 401 && !originalRequest._retry) {
if (isRefreshing) {
// 已经在刷新了,排队等着
return new Promise((resolve) => {
pendingRequests.push((newToken: string) => {
originalRequest.headers.Authorization = `Bearer ${newToken}`
resolve(service(originalRequest))
})
})
}
originalRequest._retry = true
isRefreshing = true
try {
const refreshToken = getRefreshToken()
if (!refreshToken) throw new Error('No refresh token')
const { data } = await axios.post('/api/auth/refresh', {
refreshToken,
})
const newAccessToken = data.data.accessToken
setAccessToken(newAccessToken)
// 通知所有排队的请求
pendingRequests.forEach((cb) => cb(newAccessToken))
pendingRequests = []
// 重发原始请求
originalRequest.headers.Authorization = `Bearer ${newAccessToken}`
return service(originalRequest)
} catch {
// RefreshToken 也过期了,乖乖去登录吧
const userStore = useUserStore()
userStore.logout()
router.push('/login')
ElMessage.error('登录已过期,请重新登录')
return Promise.reject(error)
} finally {
isRefreshing = false
}
}
// 403 权限不足
if (error.response?.status === 403) {
ElMessage.error('没有操作权限')
}
return Promise.reject(error)
}
)
export default service
这段代码的精髓在于 Token 无感刷新 :当 AccessToken 过期时,不会直接跳到登录页,而是静默地用 RefreshToken 换取新的 AccessToken,然后重发失败的请求。用户甚至感知不到 Token 曾经过期过。多个并发请求同时遇到 401 时,通过
pendingRequests队列确保只刷新一次。
7.3 Pinia 用户状态管理
csharp
// src/stores/user.ts
import { defineStore } from 'pinia'
import { ref, computed } from 'vue'
import { loginApi, logoutApi, getUserInfoApi } from '@/api/auth'
import {
getAccessToken,
setAccessToken,
setRefreshToken,
clearTokens,
} from '@/utils/auth'
import type { UserInfo, LoginParams } from '@/types/api'
export const useUserStore = defineStore('user', () => {
const token = ref<string>(getAccessToken() || '')
const userInfo = ref<UserInfo | null>(null)
const permissions = ref<string[]>([])
const roles = ref<string[]>([])
const isLoggedIn = computed(() => !!token.value)
async function login(params: LoginParams) {
const { data } = await loginApi(params)
token.value = data.accessToken
setAccessToken(data.accessToken)
setRefreshToken(data.refreshToken)
userInfo.value = data.userInfo
}
async function fetchUserInfo() {
const { data } = await getUserInfoApi()
userInfo.value = data.user
permissions.value = data.permissions
roles.value = data.roles
}
async function logout() {
try {
await logoutApi()
} finally {
resetState()
}
}
function resetState() {
token.value = ''
userInfo.value = null
permissions.value = []
roles.value = []
clearTokens()
}
function hasPermission(perm: string): boolean {
if (roles.value.includes('admin')) return true
return permissions.value.includes(perm)
}
return {
token, userInfo, permissions, roles, isLoggedIn,
login, fetchUserInfo, logout, resetState, hasPermission,
}
})
7.4 路由守卫------前端的门卫大爷
javascript
// src/router/guards.ts
import type { Router } from 'vue-router'
import { useUserStore } from '@/stores/user'
import { usePermissionStore } from '@/stores/permission'
import NProgress from 'nprogress'
const WHITE_LIST = ['/login', '/register', '/404']
export function setupRouterGuards(router: Router) {
router.beforeEach(async (to, from, next) => {
NProgress.start()
const userStore = useUserStore()
const permissionStore = usePermissionStore()
if (userStore.isLoggedIn) {
if (to.path === '/login') {
// 已登录,跳回首页
next({ path: '/' })
} else {
// 如果还没拉取过用户信息 → 拉取并生成动态路由
if (!userStore.userInfo) {
try {
await userStore.fetchUserInfo()
const dynamicRoutes = await permissionStore.generateRoutes(
userStore.permissions
)
dynamicRoutes.forEach((route) => router.addRoute(route))
next({ ...to, replace: true })
} catch {
userStore.resetState()
next(`/login?redirect=${to.path}`)
}
} else {
next()
}
}
} else {
// 未登录
if (WHITE_LIST.includes(to.path)) {
next()
} else {
next(`/login?redirect=${to.path}`)
}
}
})
router.afterEach(() => {
NProgress.done()
})
}
7.5 权限指令------按钮级别的权限控制
typescript
// src/directives/permission.ts
import type { App, Directive, DirectiveBinding } from 'vue'
import { useUserStore } from '@/stores/user'
const permissionDirective: Directive = {
mounted(el: HTMLElement, binding: DirectiveBinding<string | string[]>) {
const userStore = useUserStore()
const requiredPerms = Array.isArray(binding.value)
? binding.value
: [binding.value]
const hasPermission = requiredPerms.some((perm) =>
userStore.hasPermission(perm)
)
if (!hasPermission) {
el.parentNode?.removeChild(el)
}
},
}
export function setupPermissionDirective(app: App) {
app.directive('permission', permissionDirective)
}
在模板中这样使用:
ini
<template>
<div class="user-management">
<el-button
v-permission="'system:user:add'"
type="primary"
@click="handleAdd"
>
新增用户
</el-button>
<el-table :data="userList">
<el-table-column prop="username" label="用户名" />
<el-table-column prop="nickname" label="昵称" />
<el-table-column prop="status" label="状态">
<template #default="{ row }">
<el-tag :type="row.status === 1 ? 'success' : 'danger'">
{{ row.status === 1 ? '正常' : '禁用' }}
</el-tag>
</template>
</el-table-column>
<el-table-column label="操作" width="200">
<template #default="{ row }">
<el-button
v-permission="'system:user:edit'"
link type="primary"
@click="handleEdit(row)"
>
编辑
</el-button>
<el-button
v-permission="'system:user:delete'"
link type="danger"
@click="handleDelete(row)"
>
删除
</el-button>
</template>
</el-table-column>
</el-table>
</div>
</template>
小贴士 :
v-permission指令只能控制按钮的"显示/隐藏",但挡不住用户手动调接口。所以后端的@PreAuthorize才是真正的安全防线。前端权限控制本质上是用户体验优化 ,后端权限控制才是安全保障。两手都要抓,两手都要硬。
八、跨域处理:前后端分离的"必修课"

makefile
跨域请求
开发环境: Vite Proxy
生产环境: Nginx 反向代理
Vue3 Dev Server
localhost:5173
SpringBoot
localhost:8080
Vue3 生产构建
dist/
开发环境:Vite Proxy
php
// vite.config.ts
import { defineConfig } from 'vite'
import vue from '@vitejs/plugin-vue'
import { resolve } from 'path'
export default defineConfig({
plugins: [vue()],
resolve: {
alias: {
'@': resolve(__dirname, 'src'),
},
},
server: {
port: 5173,
proxy: {
'/api': {
target: 'http://localhost:8080',
changeOrigin: true,
},
},
},
})
生产环境:后端 CORS 配置
arduino
@Configuration
public class CorsConfig {
@Bean
public CorsFilter corsFilter() {
CorsConfiguration config = new CorsConfiguration();
config.setAllowCredentials(true);
config.addAllowedOriginPattern("*");
config.addAllowedHeader("*");
config.addAllowedMethod("*");
config.addExposedHeader("Authorization");
config.setMaxAge(3600L);
UrlBasedCorsConfigurationSource source = new UrlBasedCorsConfigurationSource();
source.registerCorsConfiguration("/**", config);
return new CorsFilter(source);
}
}
生产环境:Nginx 配置(推荐方案)
bash
server {
listen 80;
server_name your-domain.com;
# 前端静态资源
location / {
root /usr/share/nginx/html;
index index.html;
try_files $uri $uri/ /index.html; # SPA 必须!
}
# 后端 API 反向代理
location /api/ {
proxy_pass http://backend:8080/api/;
proxy_set_header Host $host;
proxy_set_header X-Real-IP $remote_addr;
proxy_set_header X-Forwarded-For $proxy_add_x_forwarded_for;
proxy_set_header X-Forwarded-Proto $scheme;
}
# WebSocket 支持(如果需要)
location /ws/ {
proxy_pass http://backend:8080/ws/;
proxy_http_version 1.1;
proxy_set_header Upgrade $http_upgrade;
proxy_set_header Connection "upgrade";
}
}
划重点 :
try_files $uri $uri/ /index.html这行配置是 SPA 的生命线。没有它,用户刷新页面就是一片 404 的汪洋大海。
九、部署架构:从开发到生产

Docker Compose 一键部署
yaml
# docker-compose.yml
version: '3.8'
services:
nginx:
image: nginx:alpine
ports:
- "80:80"
- "443:443"
volumes:
- ./nginx/nginx.conf:/etc/nginx/conf.d/default.conf
- ./frontend/dist:/usr/share/nginx/html
depends_on:
- backend
networks:
- app-network
backend:
build: ./backend
ports:
- "8080:8080"
environment:
- SPRING_PROFILES_ACTIVE=prod
- SPRING_DATASOURCE_URL=jdbc:mysql://mysql:3306/db_admin?useUnicode=true&characterEncoding=utf-8&serverTimezone=Asia/Shanghai
- SPRING_DATASOURCE_PASSWORD=123456
- SPRING_DATA_REDIS_HOST=redis
depends_on:
mysql:
condition: service_healthy
redis:
condition: service_started
networks:
- app-network
mysql:
image: mysql:8.0
environment:
MYSQL_ROOT_PASSWORD: 123456
MYSQL_DATABASE: db_admin
ports:
- "3306:3306"
volumes:
- mysql-data:/var/lib/mysql
- ./sql/init.sql:/docker-entrypoint-initdb.d/init.sql
healthcheck:
test: ["CMD", "mysqladmin", "ping", "-h", "localhost"]
interval: 10s
timeout: 5s
retries: 5
networks:
- app-network
redis:
image: redis:7-alpine
ports:
- "6379:6379"
volumes:
- redis-data:/data
networks:
- app-network
volumes:
mysql-data:
redis-data:
networks:
app-network:
driver: bridge
十、最佳实践清单:血泪经验总结
10.1 安全篇

10.2 前后端协作的 10 条军规
| # | 规则 | 说明 |
|---|---|---|
| 1 | 统一响应格式 | { code, message, data, timestamp } 雷打不动 |
| 2 | 统一错误码 | 系统级 < 1000,业务级 ≥ 1000,前端用 code 做逻辑判断 |
| 3 | RESTful 风格 | GET 查询、POST 新增、PUT 修改、DELETE 删除 |
| 4 | 接口版本化 | /api/v1/users,SpringBoot 4 原生支持 API 版本化 |
| 5 | 时间格式统一 | ISO 8601:2026-04-12T10:30:00+08:00 |
| 6 | 分页参数统一 | page(从 1 开始)+ size,返回 total |
| 7 | 枚举值传数字 | 前端不应该传 "ACTIVE",而应该传 1 |
| 8 | 字段命名统一 | 后端 snake_case ↔ 前端 camelCase,JSON 序列化自动转换 |
| 9 | Token 续期透明 | 对用户无感知,前端 Axios 拦截器自动处理 |
| 10 | 接口文档先行 | 用 Swagger / Knife4j 生成文档,别用嘴说 |
10.3 性能优化清单
kotlin
// 1. SpringBoot 4 虚拟线程 ------ 免费午餐
// application.yml
spring:
threads:
virtual:
enabled: true // 开启虚拟线程,I/O 密集型操作直接起飞
// 2. SpringBoot 4 声明式 HTTP 客户端 ------ 调第三方 API 的新姿势
@HttpExchange(url = "/api/v1")
public interface ExternalApiClient {
@GetExchange("/users/{id}")
UserDTO getUser(@PathVariable Long id);
@PostExchange("/notifications")
void sendNotification(@RequestBody NotificationRequest request);
}
// 相比手写 WebClient,代码量减少 70%,且自动集成重试和熔断
// 3. Redis 缓存热点数据
@Cacheable(value = "user:permissions", key = "#userId",
unless = "#result == null")
public List<String> getUserPermissions(Long userId) {
return menuMapper.selectPermissionsByUserId(userId);
}
十一、常见"翻车"场景及解决方案
翻车 1:前端刷新页面后 Pinia 状态丢失
症状:用户登录后刷新页面,直接被踢到登录页。
原因:Pinia 状态存在内存里,刷新就没了。
解决方案 :Token 存 localStorage,用户信息在路由守卫中重新拉取。
scss
// 路由守卫中的关键逻辑
if (userStore.isLoggedIn && !userStore.userInfo) {
// Token 在,但用户信息没了(刷新导致) → 重新拉取
await userStore.fetchUserInfo()
}
翻车 2:多个请求同时 401,Token 被刷新多次
症状:页面同时发了 5 个请求,AccessToken 都过期了,RefreshToken 被调了 5 次。
解决方案 :用 isRefreshing 标志位 + 请求队列,确保只刷新一次(前面 Axios 封装已实现)。
翻车 3:Spring Security 的过滤器顺序问题
症状:CORS 预检请求(OPTIONS)被 Security 拦截,返回 401/403。
解决方案 :确保 CorsFilter 在 SecurityFilterChain 之前执行:
java
// 方案一:在 SecurityConfig 中配置 cors
http.cors(cors -> cors.configurationSource(corsConfigurationSource()));
// 方案二:注册高优先级的 CorsFilter Bean
@Bean
@Order(Ordered.HIGHEST_PRECEDENCE)
public CorsFilter corsFilter() { ... }
翻车 4:JWT Token 太大导致 Header 超限
症状:把用户所有角色、权限、菜单都塞进 JWT,Header 超过 Nginx 的 8KB 限制。
解决方案:JWT 只存必要信息(userId、username),权限数据从 Redis 取。
yaml
✅ JWT payload: { sub: "admin", userId: 1, exp: ... } → ~200 bytes
❌ JWT payload: { sub: "admin", userId: 1, roles: [...],
permissions: [...50个...], menus: [...] } → 可能 > 8KB
十二、总结与全链路数据流

让我们用一张图总结整个请求的生命旅程:
- 用户操作 → Vue3 组件触发事件
- API 调用 → Axios 请求拦截器自动附加 JWT Token
- 网络传输 → Nginx 反向代理分发请求
- 安全过滤 → JWT 过滤器验证 Token,加载用户认证信息
- 权限校验 →
@PreAuthorize检查是否有操作权限 - 业务处理 → Controller → Service → Mapper
- 数据返回 → 统一
R<T>响应体封装 - 前端处理 → Axios 响应拦截器统一处理 code,展示数据或错误提示
十三、写在最后
前后端分离不是把一个项目拆成两个 Git 仓库就完事了。它是一种架构思想 ,要求前后端团队在接口规范、认证方案、错误处理、权限模型等方面达成高度一致。
这套方案的核心理念:
- 无状态认证:JWT 让你的后端天生可水平扩展
- 双 Token 机制:安全性和用户体验的平衡艺术
- 前后端双重权限控制:前端管体验,后端管安全
- 统一约定:响应格式、错误码、接口风格,让协作丝滑如德芙
SpringBoot 4 带来的虚拟线程、声明式 HTTP 客户端、模块化架构等新特性,让后端开发体验上了一个新台阶。Spring Security 7 对 SPA 的原生支持和更优雅的 DSL 配置,也让安全配置不再是"面向 Stack Overflow 编程"。
如果你觉得这篇文章有帮助,请记住这句话:
"代码是写给人看的,顺便能在机器上跑。" ------ 《计算机程序的构造和解释》
祝你的前后端分离之路,一路顺风,永不翻车。🚀
作者注:本文基于 SpringBoot 4.0.x + Spring Security 7.x + Vue 3.5.x 编写,所有代码均经过实际项目验证。如有疑问或更好的实践,欢迎交流。