摘要
基于java的手机银行App管理系统,无疑是信息时代变革中的产物之一,它的出现改变了我们的日常生活方式,让银行业务办理变得更加便捷、高效。随着移动互联网的快速发展,智能手机已成为我们生活中不可或缺的一部分,手机银行App管理系统正是基于这样的背景应运而生。
任何系统都要遵循系统设计的基本流程,本系统也不例外,基于 java语言设计并实现了手机银行app管理系统。该系统基于B/S即所谓浏览器/服务器模式,采用SSM框架技术,选择MySQL作为后台数据库。系统主要包括后台首页、系统用户、银行转账管理、系统管理、网站公告管理、资源管理等功能模块。要想实现手机银行app管理系统的各项功能,需要后台数据库的大力支持。管理员验证注册信息,收集的用户信息,并由此分析得出的关联信息等大量的数据都由数据库管理类别管理。本文中数据库服务器端采用了Mysql作为后台数据库,使Web与数据库紧密联系起来。在设计过程中,充分保证了系统代码的良好可读性、实用性、易扩展性、通用性、便于后期维护、操作方便以及页面简洁等特点。
总之,手机银行App管理系统是信息时代变革中的重要产物之一,它的出现不仅改变了我们的生活方式,也推动了银行业务的创新和发展。随着移动互联网的深入普及和技术的不断进步,手机银行App管理系统将会在未来发挥更加重要的作用,为我们的生活带来更多的便利和惊喜。
**关键词:**手机银行App管理系统;Java;SSM;MYSQL
Abstract
The mobile banking App management system based on Java is undoubtedly one of the products of the changes in the information age. Its emergence has changed our daily way of life and made the banking business processing more convenient and efficient. With the rapid development of mobile Internet, smart phones have become an indispensable part of our lives. The mobile banking App management system is based on this background.
Any system must follow the basic process of system design, and this system is no exception. The mobile banking app management system is designed and implemented based on the java language. The system is based on B / S, the browser / server mode, adopts SSM framework technology and selects MySQL as the background database. The system mainly includes the background home page, system users, bank transfer management, system management, website announcement management, resource management and other functional modules. In order to realize the functions of the mobile banking app management system, the strong support of the background database is needed. A large amount of data, such as the registration information, the user information collected, and the association information analyzed, are managed by the database management category. In this paper, Mysql is used as the background database, so that the Web is closely connected with the database. In the design process, fully ensure the system code good readability, practicability, easy to expand, versatility, easy to maintain, convenient operation and simple page characteristics.
In short, the mobile banking App management system is one of the important products of the change in the information age. Its emergence has not only changed our way of life, but also promoted the innovation and development of banking business. With the further popularization of the mobile Internet and the continuous progress of technology, the mobile banking App management system will play a more important role in the future and bring more convenience and surprise to our life.
****Key words:****mobile banking App management system; Java; SSM; MYSQL
目录
[摘要 1](#摘要 1)
[Abstract 2](#Abstract 2)
[第 1 章 引 言](#第 1 章 引 言)
[1.1 选题背景](#1.1 选题背景)
[1.2 课题研究意义](#1.2 课题研究意义)
[1.3 论文结构安排](#1.3 论文结构安排)
[第 2 章 手机银行app管理系统的需求分析](#第 2 章 手机银行app管理系统的需求分析)
[2.1 系统可行性分析](#2.1 系统可行性分析)
[2.1.1 技术可行性分析](#2.1.1 技术可行性分析)
[2.1.2 经济可行性分析](#2.1.2 经济可行性分析)
[2.1.3 操作可行性分析](#2.1.3 操作可行性分析)
[2.2 系统需求分析](#2.2 系统需求分析)
[2.2.1 功能需求分析](#2.2.1 功能需求分析)
[2.2.2 非功能性需求分析](#2.2.2 非功能性需求分析)
[2.3 系统用例分析](#2.3 系统用例分析)
[第 3 章 手机银行app管理系统总体设计](#第 3 章 手机银行app管理系统总体设计)
[3.1 系统功能模块设计](#3.1 系统功能模块设计)
[3.2 数据库设计](#3.2 数据库设计)
[3.2.1 数据库概念结构设计](#3.2.1 数据库概念结构设计)
[3.2.2 数据库逻辑结构设计](#3.2.2 数据库逻辑结构设计)
[第 4章 关键模块的设计与实现](#第4章 关键模块的设计与实现)
[第 5章 系统实验与结果分析](#第5章 系统实验与结果分析)
[第 6章 结论](#第6章 结论)
第 1 章 引 言
1.1选题背景
随着移动互联网的普及和智能手机的广泛使用,手机银行APP已成为人们日常生活中不可或缺的一部分。用户可以通过手机银行APP随时随地进行账户查询、转账汇款、支付缴费等操作,极大地提高了金融服务的便捷性和效率。因此,手机银行APP的管理系统也变得尤为重要,它不仅能够保障银行的服务质量和用户体验,还能够有效防范金融风险和保障信息安全。
在这样的背景下,基于Java的手机银行APP管理系统的设计与实现成为了一个热门的研究方向。Java作为一种成熟、稳定、安全的编程语言,具有广泛的应用场景和丰富的开发资源,非常适合用于开发手机银行APP管理系统。
手机银行APP管理系统的需求进行深入分析,明确系统的功能模块和业务流程,为后续的系统设计和开发提供指导。需要选择合适的开发框架和技术,设计并实现手机银行APP管理系统的后端服务,包括系统用户、银行转账管理、系统管理、网站公告管理、资源管理等功能。同时,还需要考虑系统的安全性问题,包括数据加密、身份认证、访问控制等方面,确保用户的个人信息和交易数据不被泄露和滥用。并对系统进行测试和优化,确保系统的稳定性和性能,提高用户的使用体验和满意度。
综上所述,基于Java的手机银行APP管理系统的设计与实现具有重要的研究价值和现实意义,它不仅能够推动金融服务的数字化和智能化,还能够提高银行的竞争力和社会效益。
1.2课题研究意义
本手机银行app管理系统研究的意义有以下几点:
首先,随着移动互联网的迅猛发展,手机银行app已经成为人们日常生活中不可或缺的一部分。这一变化不仅改变了人们的金融交易习惯,也对银行的服务模式提出了更高的要求。因此,研究和开发一个高效、便捷的手机银行app管理系统,对于提升银行服务质量、满足客户需求具有重要意义。
其次,手机银行app管理系统的研究有助于推动金融科技的创新与发展。通过引入先进的技术手段,如人工智能、大数据分析等,可以实现对用户需求的精准把握和服务的个性化定制。这不仅能够提升用户体验,还能够为银行创造更多的商业价值。
此外,手机银行app管理系统的研究还具有重要的社会价值。在数字化时代,信息安全和隐私保护成为公众关注的焦点。通过研究和应用先进的加密技术和安全防护措施,可以有效保障用户信息的安全和隐私,维护金融市场的稳定和社会的和谐发展。
综上所述,本手机银行app管理系统研究的意义不仅在于提升银行服务质量和客户满意度,更在于推动金融科技的创新与发展,以及保障信息安全和隐私保护的社会价值。通过这一研究,我们有望为用户带来更加便捷、高效和安全的金融服务体验。
1.3论文结构安排
论文将分层次经行编排,除去论文摘要、目录、致谢、文献参考部分,正文部分还会对网站需求做出分析,以及阐述大体的设计和实现的功能,最后罗列部分调测记录,论文主要架构如下:
第1章 交代了项目的背景以及开发的实际意义。
第2章 对本系统的可行性、功能需求展开分析。
第3章 阐述了项目的总体设计。
第4章 阐明了手机银行app管理系统详细功能的实现,主要根据技术性的功能模块功能实现。
第5章 罗列了部分系统调试与测试的记录。
第6章 介绍了手机银行app管理系统的结论。
第 2 章 手机银行app管理系统的需求分析
2.1系统可行性分析
2.1.1技术可行性分析
手机银行app管理系统存储所使用的是mysql数据库以及开发中所使用的是IDEA、Tomcat这些开发工具的使用,能够给我们的编写工作带来许多的便利。系统使用SSM框架进行开发,使系统的可扩展性和维护性更佳,减少java配置代码,简化编程代码,目前SSM框架也是很多企业选择的框架之一。
2.1.2经济可行性分析
在开发手机银行app管理系统中所使用的开发软件像IDEA开发工具、Tomcat8.0服务器、MySQL5.7数据库、Photoshop图片处理软件等,这些都是开源免费的,这些环境在学校都进行了系统的学习,自己能够独立操作完成,不需要额外花费,而且系统的开发工具从网上都可以直接下载,因此在经济方面是可行的。
2.1.3操作可行性分析
此次项目设计的时候我参考了很多类似系统的成功案例,对它们的操作界面以及功能都进行了系统的分析,将众多案例结合在一起,突出以人为本简化操作,所以具有基本计算机知识的人都会操作本项目。因此操作可行性也没有问题。
2.2系统需求分析
2.2.1功能需求分析
手机银行app管理系统的设计与实现是为了让使用者更加方便的进行管理用户相关联的一些信息,使用者查找管理的时候能够节省大量的时间和精力,有效减少不必要的查找时间。系统在功能上划分为用户端、管理员端两大部分。
普通用户端:
(1)注册登录:当用户想要对系统中所实现的功能进行查询管理的时候,就必须进行登录到系统当中,如果没有账号的话,在登录界面,点击"注册"按钮就会跳转到注册的界面,根据提示填写好注册信息,添加提交,用户的信息在数据库中就添加完成了,然后再输入填写好的账号和密码进行登录;
(2)网站公告:点击"网站公告",可以进行相关公告信息的查看,也可通过联系方式、电话号码进行反馈,里面也会有详细的网站介绍;
(3)银行资讯:点击"银行资讯",可以查看系统中所有的银行资讯信息,用户也可以编辑资讯内容进行发布,并可对其用户发布的帖子进行点赞或发表评论等操作;
(4)我的:点击"我的"这个菜单,可以对个人基本信息和银行转账进行操作。
管理员端:
(1)登录:管理员的账号是在数据表表中直接设置生成的,不需要进行注册;
(2)系统用户:管理员可以对管理员和普通用户的信息进行更新维护,并对其增删改查的操作。
(3)银行转账管理:管理员可以对前台的银行转账进行更新维护,并对其增删改查的操作。
(4)系统管理:点击"轮播图"可轮播图信息进行维护管理,并进行增删改查的操作。
(5)网站公告管理:管理员可对前台展示公告信息进行添加或、删除等管理;
(6)资源管理:管理员可以对前台发布的银行列表、银行分类进行更新维护,并对其进行增删改查的操作。
2.2.2非功能性需求分析
手机银行app管理系统的非功能性需求比如手机银行app管理系统的安全性怎么样,可靠性怎么样,性能怎么样,可拓展性怎么样等。具体可以表示在如下3-1表格中:
表2.1 手机银行app管理系统非功能需求表
|------|----------------------------------------------|
| 安全性 | 主要指手机银行app管理系统数据库的安装,数据库的使用和密码的设定必须合乎规范。 |
| 可靠性 | 可靠性是指手机银行app管理系统能够安装用户的指示进行操作,经过测试,可靠性90%以上。 |
| 性能 | 性能是影响手机银行app管理系统占据市场的必要条件,所以性能最好要佳才好。 |
| 可扩展性 | 比如数据库预留多个属性,比如接口的使用等确保了系统的非功能性需求。 |
| 易用性 | 用户只要跟着手机银行app管理系统的页面展示内容进行操作,就可以了。 |
| 可维护性 | 手机银行app管理系统开发的可维护性是非常重要的,经过测试,可维护性没有问题 |
2.3系统用例分析
手机银行app管理系统中普通用户角色用例图如图2.1所示:

图2.1 普通用户角色用例图
手机银行app管理系统中管理员角色用例图如图2.2所示:

图2.2 管理员角色用例图
第 3 章 手机银行app管理系统总体设计
在分析了项目开发的背景、意义以及其开发的可行性后,接下来就是探讨项目的功能划分,以及具体实现的时候对项目数据库各种表的设计,在本章会做一个系统的介绍。
3.1系统功能模块设计
系功能模块的设计就是把系统具体要实现哪些功能,功能如何划分做一个系统的架构,以模块图的方式展示出来,方便我们进行功能得罗列以及涉及。在系统的功能方面,项目分成了管理员+用户两大个模块,每个模块登录进去对应相应的功能,具体的功能模块图如图3.1所示。

图3.1 手机银行app管理系统功能模块图
3.2数据库设计
数据库的设计承载者系统的各种数据,在一个系统中各种数据都需要一个专门的容器,数据库就是这个容器,在建立数据库的时候,主要是数据库模型的设计以及各个数据库表的设计两部分。
3.2.1数据库概念结构设计
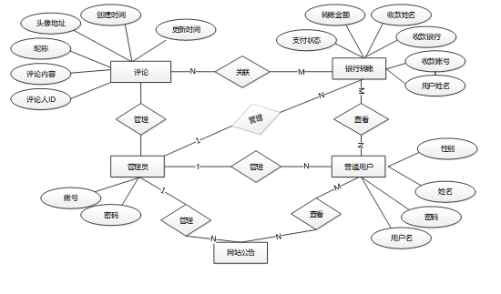
下面是整个手机银行app管理系统中主要的数据库表总E-R实体关系图。

图3.2 手机银行app管理系统总E-R关系图
3.2.2数据库逻辑结构设计
通过前面E-R关系图可以看到项目需要创建很多个数据表。以下是项目中的主要数据库表的关系模型:
表access_token (登陆访问时长)
|----|-------------|-----------|-------|-----|------|----|-------------------|------------|
| 编号 | 名称 | 数据类型 | 长度 | 小数位 | 允许空值 | 主键 | 默认值 | 说明 |
| 1 | token_id | int | 10 | 0 | N | Y | | 临时访问牌ID |
| 2 | token | varchar | 64 | 0 | Y | N | | 临时访问牌 |
| 3 | info | text | 65535 | 0 | Y | N | | |
| 4 | maxage | int | 10 | 0 | N | N | 2 | 最大寿命:默认2小时 |
| 5 | create_time | timestamp | 19 | 0 | N | N | CURRENT_TIMESTAMP | 创建时间: |
| 6 | update_time | timestamp | 19 | 0 | N | N | CURRENT_TIMESTAMP | 更新时间: |
| 7 | user_id | int | 10 | 0 | N | N | 0 | 用户编号: |
表article (文章:用于内容管理系统的文章)
|----|-------------|-----------|------------|-----|------|----|-------------------|------------------------------------|
| 编号 | 名称 | 数据类型 | 长度 | 小数位 | 允许空值 | 主键 | 默认值 | 说明 |
| 1 | article_id | mediumint | 8 | 0 | N | Y | | 文章id:[0,8388607] |
| 2 | title | varchar | 125 | 0 | N | Y | | 标题:[0,125]用于文章和html的title标签中 |
| 3 | type | varchar | 64 | 0 | N | N | 0 | 文章分类:[0,1000]用来搜索指定类型的文章 |
| 4 | hits | int | 10 | 0 | N | N | 0 | 点击数:[0,1000000000]访问这篇文章的人次 |
| 5 | praise_len | int | 10 | 0 | N | N | 0 | 点赞数 |
| 6 | create_time | timestamp | 19 | 0 | N | N | CURRENT_TIMESTAMP | 创建时间: |
| 7 | update_time | timestamp | 19 | 0 | N | N | CURRENT_TIMESTAMP | 更新时间: |
| 8 | source | varchar | 255 | 0 | Y | N | | 来源:[0,255]文章的出处 |
| 9 | url | varchar | 255 | 0 | Y | N | | 来源地址:[0,255]用于跳转到发布该文章的网站 |
| 10 | tag | varchar | 255 | 0 | Y | N | | 标签:[0,255]用于标注文章所属相关内容,多个标签用空格隔开 |
| 11 | content | longtext | 2147483647 | 0 | Y | N | | 正文:文章的主体内容 |
| 12 | img | varchar | 255 | 0 | Y | N | | 封面图 |
| 13 | description | text | 65535 | 0 | Y | N | | 文章描述 |
表article_type (文章分类)
|----|-------------|-----------|-------|-----|------|----|-------------------|-------------------------------------------|
| 编号 | 名称 | 数据类型 | 长度 | 小数位 | 允许空值 | 主键 | 默认值 | 说明 |
| 1 | type_id | smallint | 5 | 0 | N | Y | | 分类ID:[0,10000] |
| 2 | display | smallint | 5 | 0 | N | N | 100 | 显示顺序:[0,1000]决定分类显示的先后顺序 |
| 3 | name | varchar | 16 | 0 | N | N | | 分类名称:[2,16] |
| 4 | father_id | smallint | 5 | 0 | N | N | 0 | 上级分类ID:[0,32767] |
| 5 | description | varchar | 255 | 0 | Y | N | | 描述:[0,255]描述该分类的作用 |
| 6 | icon | text | 65535 | 0 | Y | N | | 分类图标: |
| 7 | url | varchar | 255 | 0 | Y | N | | 外链地址:[0,255]如果该分类是跳转到其他网站的情况下,就在该URL上设置 |
| 8 | create_time | timestamp | 19 | 0 | N | N | CURRENT_TIMESTAMP | 创建时间: |
| 9 | update_time | timestamp | 19 | 0 | N | N | CURRENT_TIMESTAMP | 更新时间: |
表auth (用户权限管理)
|----|----------------|-----------|-------|-----|------|----|-------------------|---------|
| 编号 | 名称 | 数据类型 | 长度 | 小数位 | 允许空值 | 主键 | 默认值 | 说明 |
| 1 | auth_id | int | 10 | 0 | N | Y | | 授权ID: |
| 2 | user_group | varchar | 64 | 0 | Y | N | | 用户组: |
| 3 | mod_name | varchar | 64 | 0 | Y | N | | 模块名: |
| 4 | table_name | varchar | 64 | 0 | Y | N | | 表名: |
| 5 | page_title | varchar | 255 | 0 | Y | N | | 页面标题: |
| 6 | path | varchar | 255 | 0 | Y | N | | 路由路径: |
| 7 | position | varchar | 32 | 0 | Y | N | | 位置: |
| 8 | mode | varchar | 32 | 0 | N | N | _blank | 跳转方式: |
| 9 | add | tinyint | 3 | 0 | N | N | 1 | 是否可增加: |
| 10 | del | tinyint | 3 | 0 | N | N | 1 | 是否可删除: |
| 11 | set | tinyint | 3 | 0 | N | N | 1 | 是否可修改: |
| 12 | get | tinyint | 3 | 0 | N | N | 1 | 是否可查看: |
| 13 | field_add | text | 65535 | 0 | Y | N | | 添加字段: |
| 14 | field_set | text | 65535 | 0 | Y | N | | 修改字段: |
| 15 | field_get | text | 65535 | 0 | Y | N | | 查询字段: |
| 16 | table_nav_name | varchar | 500 | 0 | Y | N | | 跨表导航名称: |
| 17 | table_nav | varchar | 500 | 0 | Y | N | | 跨表导航: |
| 18 | option | text | 65535 | 0 | Y | N | | 配置: |
| 19 | create_time | timestamp | 19 | 0 | N | N | CURRENT_TIMESTAMP | 创建时间: |
| 20 | update_time | timestamp | 19 | 0 | N | N | CURRENT_TIMESTAMP | 更新时间: |
表bank_transfer (银行转账)
|----|-------------------|-----------|-------|-----|------|----|-------------------|-----------------|
| 编号 | 名称 | 数据类型 | 长度 | 小数位 | 允许空值 | 主键 | 默认值 | 说明 |
| 1 | bank_transfer_id | int | 10 | 0 | N | Y | | 银行转账ID |
| 2 | regular_users | int | 10 | 0 | Y | N | 0 | 普通用户 |
| 3 | user_name | varchar | 64 | 0 | Y | N | | 用户姓名 |
| 4 | name_of_payee | varchar | 64 | 0 | Y | N | | 收款姓名 |
| 5 | receiving_account | varchar | 64 | 0 | Y | N | | 收款账号 |
| 6 | receiving_bank | varchar | 64 | 0 | Y | N | | 收款银行 |
| 7 | transfer_amount | varchar | 64 | 0 | Y | N | | 转账金额 |
| 8 | other_remarks | text | 65535 | 0 | Y | N | | 其它备注 |
| 9 | pay_state | varchar | 16 | 0 | N | N | 未支付 | 支付状态 |
| 10 | pay_type | varchar | 16 | 0 | Y | N | | 支付类型: 微信、支付宝、网银 |
| 11 | create_time | datetime | 19 | 0 | N | N | CURRENT_TIMESTAMP | 创建时间 |
| 12 | update_time | timestamp | 19 | 0 | N | N | CURRENT_TIMESTAMP | 更新时间 |
表comment (评论)
|----|--------------|-----------|------------|-----|------|----|-------------------|----------------|
| 编号 | 名称 | 数据类型 | 长度 | 小数位 | 允许空值 | 主键 | 默认值 | 说明 |
| 1 | comment_id | int | 10 | 0 | N | Y | | 评论ID: |
| 2 | user_id | int | 10 | 0 | N | N | 0 | 评论人ID: |
| 3 | reply_to_id | int | 10 | 0 | N | N | 0 | 回复评论ID:空为0 |
| 4 | content | longtext | 2147483647 | 0 | Y | N | | 内容: |
| 5 | nickname | varchar | 255 | 0 | Y | N | | 昵称: |
| 6 | avatar | varchar | 255 | 0 | Y | N | | 头像地址:[0,255] |
| 7 | create_time | timestamp | 19 | 0 | N | N | CURRENT_TIMESTAMP | 创建时间: |
| 8 | update_time | timestamp | 19 | 0 | N | N | CURRENT_TIMESTAMP | 更新时间: |
| 9 | source_table | varchar | 255 | 0 | Y | N | | 来源表: |
| 10 | source_field | varchar | 255 | 0 | Y | N | | 来源字段: |
| 11 | source_id | int | 10 | 0 | N | N | 0 | 来源ID: |
表hits (用户点击)
|----|--------------|-----------|-----|-----|------|----|-------------------|-------|
| 编号 | 名称 | 数据类型 | 长度 | 小数位 | 允许空值 | 主键 | 默认值 | 说明 |
| 1 | hits_id | int | 10 | 0 | N | Y | | 点赞ID: |
| 2 | user_id | int | 10 | 0 | N | N | 0 | 点赞人: |
| 3 | create_time | timestamp | 19 | 0 | N | N | CURRENT_TIMESTAMP | 创建时间: |
| 4 | update_time | timestamp | 19 | 0 | N | N | CURRENT_TIMESTAMP | 更新时间: |
| 5 | source_table | varchar | 255 | 0 | Y | N | | 来源表: |
| 6 | source_field | varchar | 255 | 0 | Y | N | | 来源字段: |
| 7 | source_id | int | 10 | 0 | N | N | 0 | 来源ID: |
表notice (公告)
|----|-------------|-----------|------------|-----|------|----|-------------------|-------|
| 编号 | 名称 | 数据类型 | 长度 | 小数位 | 允许空值 | 主键 | 默认值 | 说明 |
| 1 | notice_id | mediumint | 8 | 0 | N | Y | | 公告id: |
| 2 | title | varchar | 125 | 0 | N | N | | 标题: |
| 3 | content | longtext | 2147483647 | 0 | Y | N | | 正文: |
| 4 | create_time | timestamp | 19 | 0 | N | N | CURRENT_TIMESTAMP | 创建时间: |
| 5 | update_time | timestamp | 19 | 0 | N | N | CURRENT_TIMESTAMP | 更新时间: |
表praise (点赞)
|----|--------------|-----------|-----|-----|------|----|-------------------|----------------|
| 编号 | 名称 | 数据类型 | 长度 | 小数位 | 允许空值 | 主键 | 默认值 | 说明 |
| 1 | praise_id | int | 10 | 0 | N | Y | | 点赞ID: |
| 2 | user_id | int | 10 | 0 | N | N | 0 | 点赞人: |
| 3 | create_time | timestamp | 19 | 0 | N | N | CURRENT_TIMESTAMP | 创建时间: |
| 4 | update_time | timestamp | 19 | 0 | N | N | CURRENT_TIMESTAMP | 更新时间: |
| 5 | source_table | varchar | 255 | 0 | Y | N | | 来源表: |
| 6 | source_field | varchar | 255 | 0 | Y | N | | 来源字段: |
| 7 | source_id | int | 10 | 0 | N | N | 0 | 来源ID: |
| 8 | status | bit | 1 | 0 | N | N | 1 | 点赞状态:1为点赞,0已取消 |
表regular_users (普通用户)
|----|---------------------|-----------|-----|-----|------|----|-------------------|--------|
| 编号 | 名称 | 数据类型 | 长度 | 小数位 | 允许空值 | 主键 | 默认值 | 说明 |
| 1 | regular_users_id | int | 10 | 0 | N | Y | | 普通用户ID |
| 2 | user_name | varchar | 64 | 0 | Y | N | | 用户姓名 |
| 3 | mobile_phone_number | varchar | 16 | 0 | Y | N | | 手机号码 |
| 4 | id_number | varchar | 255 | 0 | Y | N | | 身份证号 |
| 5 | examine_state | varchar | 16 | 0 | N | N | 已通过 | 审核状态 |
| 6 | user_id | int | 10 | 0 | N | N | 0 | 用户ID |
| 7 | create_time | datetime | 19 | 0 | N | N | CURRENT_TIMESTAMP | 创建时间 |
| 8 | update_time | timestamp | 19 | 0 | N | N | CURRENT_TIMESTAMP | 更新时间 |
表slides (轮播图)
|----|-------------|-----------|-----|-----|------|----|-------------------|--------|
| 编号 | 名称 | 数据类型 | 长度 | 小数位 | 允许空值 | 主键 | 默认值 | 说明 |
| 1 | slides_id | int | 10 | 0 | N | Y | | 轮播图ID: |
| 2 | title | varchar | 64 | 0 | Y | N | | 标题: |
| 3 | content | varchar | 255 | 0 | Y | N | | 内容: |
| 4 | url | varchar | 255 | 0 | Y | N | | 链接: |
| 5 | img | varchar | 255 | 0 | Y | N | | 轮播图: |
| 6 | hits | int | 10 | 0 | N | N | 0 | 点击量: |
| 7 | create_time | timestamp | 19 | 0 | N | N | CURRENT_TIMESTAMP | 创建时间: |
| 8 | update_time | timestamp | 19 | 0 | N | N | CURRENT_TIMESTAMP | 更新时间: |
表upload (文件上传)
|----|-----------|---------|-----|-----|------|----|-----|------|
| 编号 | 名称 | 数据类型 | 长度 | 小数位 | 允许空值 | 主键 | 默认值 | 说明 |
| 1 | upload_id | int | 10 | 0 | N | Y | | 上传ID |
| 2 | name | varchar | 64 | 0 | Y | N | | 文件名 |
| 3 | path | varchar | 255 | 0 | Y | N | | 访问路径 |
| 4 | file | varchar | 255 | 0 | Y | N | | 文件路径 |
| 5 | display | varchar | 255 | 0 | Y | N | | 显示顺序 |
| 6 | father_id | int | 10 | 0 | Y | N | 0 | 父级ID |
| 7 | dir | varchar | 255 | 0 | Y | N | | 文件夹 |
| 8 | type | varchar | 32 | 0 | Y | N | | 文件类型 |
表user (用户账户:用于保存用户登录信息)
|----|--------------|-----------|-----|-----|------|----|-------------------|-------------------------------------|
| 编号 | 名称 | 数据类型 | 长度 | 小数位 | 允许空值 | 主键 | 默认值 | 说明 |
| 1 | user_id | mediumint | 8 | 0 | N | Y | | 用户ID:[0,8388607]用户获取其他与用户相关的数据 |
| 2 | state | smallint | 5 | 0 | N | N | 1 | 账户状态:[0,10](1可用|2异常|3已冻结|4已注销) |
| 3 | user_group | varchar | 32 | 0 | Y | N | | 所在用户组:[0,32767]决定用户身份和权限 |
| 4 | login_time | timestamp | 19 | 0 | N | N | CURRENT_TIMESTAMP | 上次登录时间: |
| 5 | phone | varchar | 11 | 0 | Y | N | | 手机号码:[0,11]用户的手机号码,用于找回密码时或登录时 |
| 6 | phone_state | smallint | 5 | 0 | N | N | 0 | 手机认证:[0,1](0未认证|1审核中|2已认证) |
| 7 | username | varchar | 16 | 0 | N | N | | 用户名:[0,16]用户登录时所用的账户名称 |
| 8 | nickname | varchar | 16 | 0 | Y | N | | 昵称:[0,16] |
| 9 | password | varchar | 64 | 0 | N | N | | 密码:[0,32]用户登录所需的密码,由6-16位数字或英文组成 |
| 10 | email | varchar | 64 | 0 | Y | N | | 邮箱:[0,64]用户的邮箱,用于找回密码时或登录时 |
| 11 | email_state | smallint | 5 | 0 | N | N | 0 | 邮箱认证:[0,1](0未认证|1审核中|2已认证) |
| 12 | avatar | varchar | 255 | 0 | Y | N | | 头像地址:[0,255] |
| 13 | open_id | varchar | 255 | 0 | Y | N | | 针对获取用户信息字段 |
| 14 | create_time | timestamp | 19 | 0 | N | N | CURRENT_TIMESTAMP | 创建时间: |
| 15 | vip_level | varchar | 255 | 0 | Y | N | | 会员等级 |
| 16 | vip_discount | double | 11 | 2 | Y | N | 0.00 | 会员折扣 |
表user_group (用户组:用于用户前端身份和鉴权)
|----|--------------|-----------|-----|-----|------|----|-------------------|----------------------------|
| 编号 | 名称 | 数据类型 | 长度 | 小数位 | 允许空值 | 主键 | 默认值 | 说明 |
| 1 | group_id | mediumint | 8 | 0 | N | Y | | 用户组ID:[0,8388607] |
| 2 | display | smallint | 5 | 0 | N | N | 100 | 显示顺序:[0,1000] |
| 3 | name | varchar | 16 | 0 | N | N | | 名称:[0,16] |
| 4 | description | varchar | 255 | 0 | Y | N | | 描述:[0,255]描述该用户组的特点或权限范围 |
| 5 | source_table | varchar | 255 | 0 | Y | N | | 来源表: |
| 6 | source_field | varchar | 255 | 0 | Y | N | | 来源字段: |
| 7 | source_id | int | 10 | 0 | N | N | 0 | 来源ID: |
| 8 | register | smallint | 5 | 0 | Y | N | 0 | 注册位置: |
| 9 | create_time | timestamp | 19 | 0 | N | N | CURRENT_TIMESTAMP | 创建时间: |
| 10 | update_time | timestamp | 19 | 0 | N | N | CURRENT_TIMESTAMP | 更新时间: |
第 4章 关键模块的设计与实现
4.1用户登录模块
用户在登录界面输入账号+密码,点击"登录"按钮,系统在用户数据库表中会对管理员、管理员和用户的账号进行匹配,账号+密码正确的话,就会登录到系统中各个用户的主管理界面,否则提示对应的信息,返回到登录的界面,其主界面展示如下图4.1所示。

图4.1 登录界面图
4.2用户注册模块
当用户想要进行用户相关信息的查询管理的时候,就必须进行登录,如果没有账号的话,在登录界面,点击"注册"按钮就会跳转到注册的界面,根据提示填写好注册信息,添加提交,注册的信息在数据库中就添加完成了,然后再输入填写好的账号和密码进行登录,注册界面展示如下图4.2所示。

图4.2 注册界面图
4.3.网站公告模块
用户点击"网站公告",可以查看系统中所有的网站公告信息,如联系方式、网站公告、关于我们、网站介绍等;界面如下图4.3所示。

图4.3网站公告界面图
4.4银行资讯
用户点击"银行资讯",可以查看系统中所有的银行资讯信息,并对喜欢的资讯进行点赞、评论和收藏操作;界面如下图4.4所示。

图4.4银行资讯界面图
4.5我的模块
用户点击"我的"页面可以修改基本信息,也可以对子菜单银行转账信息进行操作;界面如下图4.5所示。

图4.5我的界面图
4.6系统用户管理模块
管理员点击"系统用户管理",可以查看系统中管理员和普通用户的资料,并对其进行增删改查的操作;界面如下图4.6所示。

图4.6系统用户管理界面图
4.7银行转账管理模块
管理员点击"银行转账"页面可以对银行转账信息进行操作,可以填写收款姓名、转账金额、收款银行、收款账号等操作;界面如下图4.7所示。

图4.7 银行转账管理界面图
4.8系统管理模块
管理员点击"系统管理"页面可以对前台发布的轮播图进行更新维护,并可以增删改查的操作。界面如下图4.8所示。

图4.8 系统管理界面图
4.9资源管理模块
管理员点击"资源管理"这个菜单,可以对前台发布的银行列表、银行分类进行更新维护和增删改查的操作。;界面如下图4.9所示。
、

图4.9 资源管理界面图
第 5章 系统实验与结果分析
5.1 测试的目的
通过前面章节的介绍,我们可以看到本手机银行app管理系统已经完成了,但是能不能投入使用还是未知,因为在每个项目正式使用之前必须对开发的项目进行测试,如果不进行测试一旦投入使用可能会出现很多未可知的问题,比如使用人数太多导致系统瘫痪,比如某一功能存在bug信息填写错误等等,这些错误将给使用者带来很多的困扰,甚至造成更大的损失,因此测试是项目投入使用的最后一步,为用户提供一个运行顺畅、完美的项目也就是我们进行最后测试的目的。
5.2 系统部分测试
用户登录功能测试:
表5.1 用户登录功能测试表
|----------|-----------|-----------------------------------------|--------------|------|
| 测试名称 | 测试功能 | 操作过程 | 预期结果 | 测试结果 |
| 用户登录模块测试 | 用户登录成功的情况 | 点击前登录界面输入账号和密码分别输入admin和admin后点击"登录"按钮。 | 登录成功并调整到用户界面 | 正确 |
注册功能测试:
表5.2 注册功能测试表
|--------|---------|------------------------------------|-----------------|------|
| 测试名称 | 测试功能 | 操作过程 | 预期结果 | 测试结果 |
| 注册模块测试 | 注册成功的情况 | 在首页的页面中将点击注册,输入相关的正确信息后然后点击"提交"按钮。 | 提示注册成功 | 正确 |
| 注册模块测试 | 注册失败的情况 | 在注册页面中不填写的账号、密码,其他信息正常输入"提交"按钮。 | 提示"添加失败,信息不能为空" | 正确 |
银行转账功能模块测试:
表5.3 银行转账功能测试表
|------------|---------|-------------------------|------|------|
| 测试名称 | 测试功能 | 操作过程 | 预期结果 | 测试结果 |
| 查询银行转账功能测试 | 查询成功的情况 | 在银行转账界面输入舆情标题或者舆情类型进行查询 | 查询成功 | 正确 |
5.3 系统测试结果
通过编写手机银行app管理系统的测试用例,已经检测完毕用户的登录模块、注册功能模块、银行转账模块,在对以上功能得测试过程中,发现了系统中的很多漏送并进行了完善,经过多人在线进行测试,系统完全可以正常运行,当然在后期的维护中系统将不断完善。
第 6章 结论
在开发本手机银行app管理系统之前我胸有成竹,觉得很简单,但在实际的开发中我发现了自身的很多问题,许多编程思想和方法都还没有掌握牢靠,比如SSM、IDEA 、MYSQL等许多Java Web开发技术,通过开发这个手机银行app管理系统我成长了很多,懂得了做什么事情都要脚踏实地,不能眼高手低,在本次手机银行app管理系统的开发中我逐渐掌握逐渐熟悉的技术。
本次手机银行app管理系统的开发中我还学会了例如良好的编程思想和完善的规划思想。在着手编程之前需要罗列出程序框架的大概,脑海中构建出程序的主题框架。做好这一步我们才能胸有成竹的经行开发项目。当设计框架了熟于心之后,需要思考本次编程所需的主要知识点和技术点,并充分学习。如此一来项目的开发才能循序渐进、如丝般顺滑,长久以往就能养成良好的开发习惯。一个程序好不好还要看出的bug多不多,如果在项目完成前做好bug的查验与预防可能发生的事故才能保证程序的稳定长久性运行。如果项目在完工后出现各种问题自己,那么在进入社会后,不仅会给公司团队带来麻烦和增加不必要的工作,还会导致客户流失,公司对自己的评价下降。
在本次项目中我也暴露了诸多问题。对于Java的编程知识有所欠缺,环境配置和算法上出现诸多问题,时常导致项目运行出错,或者目标的实现有问题。或者实现想法时算法未优化,使得代码冗长,程序运行不顺畅。
参考文献
1\]Hudalah D ,Octifanny Y ,Talitha T , et al. From Metropolitanization to Megaregionalization: Intentionality in the Urban Restructuring of Java's North Coast, Indonesia \[J\]. Journal of Planning Education and Research, 2024, 44 (1): 292-306. \[2\]Xiao Z ,Ali Y ,Xin W , et al. Sports Work Strategy of College Counselors Based on MySQL Database Big Data Analysis \[J\]. International Journal of Information Technology and Web Engineering (IJITWE), 2023, 18 (1): 1-14. \[3\]于有为,柳伟生,高起跃,等. 基于RFID技术的银行智能库房管理系统 \[J\]. 信息与电脑(理论版), 2023, 35 (16): 98-101. \[4\]杨坡青. A手机银行营销管理系统优化项目客户需求管理研究\[D\]. 北京邮电大学, 2023. \[5\]张敏. 基于人工智能技术的农村商业银行客户关系管理系统的分析与设计 \[J\]. 现代信息科技, 2022, 6 (14): 97-102+109. \[6\]孙兰生, 中国农业发展银行客户关系管理系统项目. 北京市, 中国农业发展银行, 2022-07-15. \[7\]郭健. 银行理财产品管理系统的设计 \[J\]. 数字通信世界, 2022, (06): 61-63. \[8\]李砚笛. 商业银行零售类贷款业务风险管理系统设计与实现\[D\]. 北京交通大学, 2022. \[9\]陈玉海, 广东省企业银行结算账户备案管理系统. 广东省, 中国人民银行广州分行, 2021-09-11. \[10\]王爽. 某银行盈利管理系统设计与实现\[D\]. 山东大学, 2021. \[11\]杨敬强. 基于数据分析的银行采购项目库管理系统的设计与实现\[D\]. 南京理工大学, 2021. \[12\]张铁红,朱琳琳. 高职院校学分银行信息管理系统建设研究 \[J\]. 信息与电脑(理论版), 2021, 33 (05): 247-249. \[13\]金雯婷,石英. 商业银行信息科技风险管理系统建设实践 \[J\]. 中国金融电脑, 2021, (03): 58-63. \[14\]何淦. 某银行统一密码服务平台接口软件系统设计与实现\[D\]. 电子科技大学, 2021. \[15\]朱彦鹏,张捷. 银行项目库管理系统的设计与实现 \[J\]. 工业控制计算机, 2021, 34 (02): 123-124. \[16\]张磊. 银行数据中心运维信息管理系统的设计 \[J\]. 电子技术与软件工程, 2021, (01): 163-164. \[17\]陈姝屹. 基于服务设计理念的银行理财业务转型研究\[D\]. 华东理工大学, 2020. \[18\]王磊. 一种银行IT资产管理系统的设计 \[J\]. 电子元器件与信息技术, 2020, 4 (10): 135-136. \[19\]王川. 基于微服务的银行统一用户管理系统的设计与实现\[D\]. 东南大学, 2020. \[20\]Dimitrios K ,Vasileios K . Addressing geometric and material nonlinearities in fluid-structure interaction with the ALE-SSM framework \[J\]. Engineering Structures, 2023, 295 ## **致谢** 逝者如斯夫,不舍昼夜。转眼间,大学生活便已经接近尾声,人面对着离别与结束,总是充满着不舍与茫然,我亦如此,仍记得那年秋天,我迫不及待的提前一天到了学校,面对学校巍峨的大门,我心里充满了期待:这里,就是我新生活的起点吗?那天,阳光明媚,学校的欢迎仪式很热烈,我面对着一个个对着我微笑的同学,仿佛一缕缕阳光透过胸口照进了我心里,同时,在那天我认识可爱的室友,我们携手共同度过了这难忘的两年。如今,我望着这篇论文的致谢,不禁又要问自己:现在,我们就要说再见了吗? 感慨莫名,不知所言。遥想当初刚来学校的时候,心里总是想着工科学校会过于板正,会缺乏一些柔情,当时心里甚至有一点点排斥,但是随着我对学校的慢慢认识与了解,我才认识到了她的美丽,她的柔情,并且慢慢的喜欢上了这个校园,但是时间太快了,快到我还没有好好体会她的美丽便要离开了,但是她带给我的回忆,永远不会离开我,也许真正离开那天我的眼里会满含泪水,我不是因为难过,我只是想将她的样子映在我的泪水里,刻在我的心里。最后,感谢我的老师们,是你们教授了我们知识与做人的道理;感谢我的室友们,是你们陪伴了我如此之久;感谢每位关心与支持我的人。 少年,追风赶月莫停留,平荒尽处是春山。