缘由https://ask.csdn.net/questions/7953369/54217159

按下按键1复位,按下按键2开始 ,51单片机8位数码管计时器 ,程序简便一些
cpp
#include "reg52.h"
unsigned char code SMD[]={0x3F,0x06,0x5B,0x4F,0x66,0x6D,0x7D,0x07,0x7F
,0x6F,0x00,0X80,118,121,56,63};//0~9隐.HELO
bit k=0;
void main()
{//缘由https://ask.csdn.net/questions/7953369/54217159
unsigned char wy=0,my=0,w=0,x=0,m=0,f=0,s=0;
EA=1;
IT0 = EX0 = 1;
IT1 = EX1 = 1;
while(1)
{
if(k&&++wy==0)//k控制不显示
{
P1=SMD[10];//P2=0;
P1=SMD[x==7?m%10:x==6?m/10:x==5?10:x==4?f%10:
x==3?f/10:x==2?10:x==1?s%10:s/10];
if(w==0)++w;
P2=255-w;w*=2;
if(++x>7)x=0;
if(++my==0)//if(k&&++my==0)k控制现实0
{
if(++m==60){++f;m=0;}
if(f==60){++s;f=0;}
if(s==24)s=0;
}
}else if(k==0)s=f=m=0;
}
}
void WaiBuZhongDuan0() interrupt 0{k=0;}
void WaiBuZhongDuan1() interrupt 2{k=1;}
cpp
#include "reg52.h"
unsigned char code SMD[]={0x3F,0x06,0x5B,0x4F,0x66,0x6D,0x7D,0x07,
0x7F,0x6F,0x00,0X80,118,121,56,63};//0~9隐.HELO
bit k=0;
void smg8w(unsigned char s,unsigned char f,unsigned char m)
{
static unsigned char x=0,w=0;
P1=SMD[10];//P2=0;
P1=SMD[x==7?m%10:x==6?m/10:x==5?10
:x==4?f%10:x==3?f/10:x==2?10:x==1?s%10:s/10];
if(w==0)++w;
P2=255-w;w*=2;
if(++x>7)x=0;
}
void jishi(unsigned char* s,unsigned char* f,unsigned char* m)
{
if(++*m==60){++*f;*m=0;}
if(*f==60){++*s;*f=0;}
if(*s==24)*s=0;
}
void main()
{//缘由https://ask.csdn.net/questions/7953369/54217159
unsigned char wy=0,my=0,m=0,f=0,s=0;
EA=1;
IT0 = EX0 = 1;
IT1 = EX1 = 1;
while(1)
{
if(++wy==0)
{
smg8w(s,f,m);
if(k&&++my==0)
{
jishi(&s,&f,&m);
}
}else if(k==0)s=f=m=0;
}
}
void WaiBuZhongDuan0() interrupt 0{k=0;}
void WaiBuZhongDuan1() interrupt 2{k=1;}
cpp
#include "reg52.h"
unsigned char code SMD[]={0x3F,0x06,0x5B,0x4F,0x66,0x6D,0x7D,0x07,0x7F,0x6F,0x00,0X80,64};//0~9隐.-
unsigned char Js=0;
bit k=0;
void smg8w(unsigned char s,unsigned char f,unsigned char m)
{
static unsigned char x=0,w=0;
P1=SMD[10];//P2=0;
P1=SMD[x==7?m%10:x==6?m/10:x==5?12:x==4?f%10:x==3?f/10:x==2?12:x==1?s%10:s/10];
if(w==0)++w;
P2=255-w;w*=2;
if(++x>7)x=0;
}
void jishi(unsigned char* s,unsigned char* f,unsigned char* m)
{
if(++*m==60){++*f;*m=0;}
if(*f==60){++*s;*f=0;}
if(*s==24)*s=0;
}
void main()
{//缘由https://ask.csdn.net/questions/7954067/54218556
unsigned char wy=0,my=0,m=0,f=0,s=0;
TMOD=0X01;
TH0=(65536-9216)/256;
TL0=(65536-9216)%256;
TR0=ET0=EA=1;
IT0 = EX0 = 1;
IT1 = EX1 = 1;
while(1)
{
if(Js==100)
{
Js=0;
if(k)jishi(&s,&f,&m);
}
if(++wy==0)smg8w(s,f,m);
if(k==0)s=f=m=0;
}
}
void Timer0() interrupt 1
{
++Js;
TH0+=(65536-9216)/256;
TL0+=(65536-9216)%256;
}
void WaiBuZhongDuan0() interrupt 0
{
k=0;
}
void WaiBuZhongDuan1() interrupt 2
{
k=1;
}
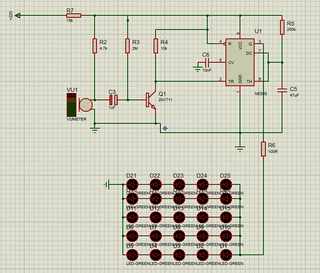
缘由https://ask.csdn.net/questions/7954120/54218745
单片机利用keil和protues联合仿真---单稳态声控延迟电路
已有单片机开发版和待测电路图
keil程序仿真,利用AT89C51芯片,外接LCD或OLED屏来测量如图LED灯的延迟时间。
问:如何在单片机开发版上面实现对如图电路中LED灯亮时间的测量。(如何keil程序编写)


具壽善現復白佛言:「何等名為世間善法?」
佛告善現:「世間善法者,謂孝順父母、供養沙門婆羅門、敬事師
長,施性福業事、戒性福業事、修性福業事,供侍病者俱行福、方
便善巧俱行福,世間十善業道,若膖脹想、膿爛想、青瘀想、異赤
想、破壞想、啄噉想、離散想、骸骨想、焚燒想,若世間四靜慮、
四無量、四無色定,若佛隨念、法隨念、僧隨念、戒隨念、捨隨
念、天隨念、寂靜隨念、入出息隨念、身隨念、死隨念。善現!此
等名為世間善法。」
具壽善現復白佛言:「何等名為不善法?」
佛告善現:「不善法者,謂害生命、不與取、欲邪行,虛誑語、離
間語、麁惡語、雜穢語,貪欲、瞋恚、邪見及忿恨、覆惱、諂誑、
矯害、嫉、慳、慢等。善現!此等名為不善法。」
具壽善現復白佛言:「何等名為世間法?」
佛告善現:「謂世間五蘊、十二處、十八界,十業道,四靜慮、四
無量、四無色定,十二支緣起法。善現!此等名為世間法。」
具壽善現復白佛言:「何等名為出世間法?」
佛告善現:「謂出世間四念住、四正斷、四神足、五根、五力、七
等覺支、八聖道支,空、無相、無願解脫門,未知當知根、已知
根、具知根,有尋有伺三摩地、無尋唯伺三摩地、無尋無伺三摩
地,若明、若解脫,若念、若正知、若如理作意,若八解脫、若九
次第定,若內空、外空、內外空、空空、大空、勝義空、有為空、
無為空、畢竟空、無際空、散無散空、本性空、自共相空、一切法
空、不可得空、無性空、自性空、無性自性空,若佛十力、四無所
畏、四無礙解、十八佛不共法。善現!此等名為出世間法。」
具壽善現復白佛言:「何等名為有漏法?」
佛告善現:「謂墮三界,若五蘊、十二處、十八界,若四靜慮、四
無量、四無色定。善現!此等名為有漏法。」
具壽善現復白佛言:「何等名為無漏法?」
佛告善現:「謂四念住乃至十八佛不共法。善現!此等名為無漏
法。」
具壽善現復白佛言:「何等名為有為法?」
佛告善現:「謂三界繫法,若五蘊,若四靜慮、四無量、四無色
定,若四念住乃至十八佛不共法。善現!此等名為有為法。」
具壽善現復白佛言:「何等名為無為法?」
佛告善現:「若法無生、無滅、無住、無異,若貪盡、瞋盡、癡
盡,若真如、法界、法性、不虛妄性、不變異性、平等性、離生
性、法定、法住、實際。善現!此等名為無為法。」
具壽善現復白佛言:「何等名為共法?」
佛告善現:「謂世間四靜慮、四無量、四無色定、五神通。善現!
此等名為共法,共異生故。」
具壽善現復白佛言:「何等名為不共法?」
佛告善現:「謂四念住乃至十八佛不共法。善現!此等名為不共
法,不共異生故。善現!諸菩薩摩訶薩修行般若波羅蜜多時,於如
是等自相空法不應執著,以一切法無分別故。善現!諸菩薩摩訶薩
修行般若波羅蜜多時,於一切法以無二為方便,應正覺知,以一切
法皆無動故。善現!於一切法無二、無動是菩薩句義,無分別、無
執著是菩薩句義。以是故,無句義是菩薩句義。」
大般若波羅蜜多經卷第四百一十一
三藏法師玄奘奉 詔譯 第二分譬喻品第十一
摘要