本文档深度剖析了石油石化行业安全生产数智化转型的关键工程------低空防爆无人机巡检系统。文章从宏观政策背景与行业痛点切入,详细阐述了基于"感-传-算-用"一体化理念的总体架构设计,重点解析了本质安全型防爆无人机硬件平台、管廊实景三维建模、气体泄漏扩散模拟及应急指挥等核心业务场景的实现逻辑。同时,文档深入探讨了国产化信创适配、微服务架构、数据全生命周期治理及网络安全等保2.0等关键技术路线,并结合施工管理合规性与投资效益评估,为构建全天候、全方位、高度自动化的石油石化安全防护体系提供了完整的工程化实施指南。

一、 行业背景与建设愿景:从"被动处置"到"主动预警"的范式转移
1.1 宏观战略与政策驱动
本项目的立项与建设深度响应了国家关于能源安全与智慧应急的战略部署。根据《"十四五"国家应急体系规划》及工信部《关于加快安全产业发展的指导意见》,国家明确要求提升石油石化等高危行业本质安全水平。特别是《工业互联网+安全生产三年行动计划》强调,应利用无人机、机器人等智能装备替代人工进行高风险环境作业。
本项目旨在落实《危险化学品安全专项整治三年行动实施方案》要求,利用先进技术手段强化重大危险源监控,驱动石油石化行业向数字化、智能化安全管理转型,不仅是技术升级,更是企业生存与合规的底线要求。
1.2 行业痛点与建设必要性
当前石油石化行业管线巡护与库区监管面临严峻挑战,传统模式存在显著瓶颈:
- 感知盲区与物理受限: 人工巡检受限于生理极限与空间可达性,对于高耸塔器顶部、跨河谷管线及高毒腐蚀环境难以近距离观察。数据显示,超过30%的设备早期渗漏因处于视觉死角或夜间光照不足而未被及时发现。
- 作业风险与数据离线: 巡检人员长期暴露于硫化氢、苯系物等有害气体环境中,职业健康风险极高。且传统巡检结果依赖纸质记录或手动录入,存在数据滞后、真实性校验难、闭环处置时效差等缺陷。
- 技术融合的必然选择: 建设本项目是确保生产合规与生命安全的必然选择。通过引入激光甲烷检测与红外测温技术,可实现24小时全天候、无死角巡航,极大降低人工坠落、中毒等职业风险。
1.3 建设目标与预期效益
本项目旨在构建集"实时监测、智能预警、应急联动、决策支持"于一体的安全生产综合管理平台。具体指标如下:
- 效率提升: 管线巡检覆盖率提升至100%,人工巡检工作量降低60%以上。
- 时效性: 隐患发现及时率达到95%以上,预警响应时延控制在3秒以内。
- 安全指标: 通过激光甲烷检测与红外预警,将气体泄漏早期识别时间缩短至分钟级,确保万吨级生产装置的非计划停工率降低15%以上。
二、 业务需求全景深度分析:构建"端-边-云"协同的业务闭环
2.1 管线巡护业务需求:从"平面巡查"到"立体监测"
针对长输管线运营中的核心风险,系统构建了"感知-预警-响应-闭环"的完整领域模型。
- 第三方施工与占压识别: 针对管线保护边界内的违章占压与工程施工,系统集成分布式光纤传感(DVS/DAS)技术,实现沿线振动波动的实时解调,精准区分机械振动、人工挖掘与车辆经过等声纹特征。
- 地质灾害与环境监测: 建立三级阈值报警机制,对大坡度地段、采空区等敏感区进行多维度形变监测。环境监测需覆盖阴极保护系统,自动关联"腐蚀完整性评价"子系统。
- 特殊地段巡检: 针对跨河/跨路段管线,利用多波束测深系统建立水底地形数字高程模型(DEM),通过历年数据比对识别管段悬空风险。
2.2 危化品库区监控需求:全要素感知与智能识别
危化品库区安全监控体系正向着全感知、预警化与智能化的方向演进。
- 全天候红外测温: 构建非接触式全天候红外热成像监测体系,热灵敏度(NETD)须小于50mk,以实现对0.1℃级别异常温升的精准捕捉。
- 智能行为识别: 基于边缘计算(Edge AI)的智能识别应用,在毫秒级时间内完成异常行为检测。针对周界安全,误报率须控制在3%以下。
- 气体泄漏高频扫描: 部署高灵敏度激光后向散射或红外光谱扫描设备,扫描频率需达到每分钟不少于2次全域覆盖,探测半径覆盖100-200米。
2.3 应急响应与模拟需求:数字孪生与实战推演
- 三维动态模拟: 基于高精度三维地理信息(GIS)与计算流体力学(CFD)融合,实时获取厂区微气象数据,实现对泄漏源强度、扩散范围、浓度梯度分布的秒级推演。
- 无人机快速部署: 构建"一处报警、全网联动"机制,事故点周边自动机场需在60秒内完成自检并起飞,实时画面回传延迟需低于200ms。
- 历史数据回溯: 建立全生命周期巡检数据仓库,通过机器学习故障预测模型,对关键装置的健康度进行评分并输出隐患演化曲线。
三、 总体架构设计:信创底座与"五层两柱"的技术演进
3.1 总体设计思路与架构模型
本系统严格遵循"感-传-算-用"一体化逻辑与数字化孪生融合策略,确立了"五层两柱"的总体架构模型。
- "感-传-算-用"一体化: 通过建立全要素数字化映射链路,实现从物理信号捕获到业务决策输出的端到端响应。
- 数字化孪生融合: 基于倾斜摄影、激光雷达(LiDAR)及BIM技术构建L4级精细度实景三维底座,将实时IoT动态流数据精准挂载至三维模型语义节点。
3.2 "五层两柱"架构详解
系统采用分层解耦的设计,确保每一层级均可独立扩展,同时通过统一的治理标准保障数据资产的安全性与一致性。
- 基础设施层(IaaS): 采用"一云多芯"信创适配架构,基于国产高性能服务器构建,支持分钟级虚拟机或裸金属服务器扩容。
- 数据资源层(DaaS): 采用"湖仓一体"架构,前端通过Kafka消息队列承接高并发写入,存储模型针对关系型业务采用分布式数据库,针对海量时序数据引入ClickHouse或Elasticsearch。
- 应用支撑层(PaaS): 依托云原生技术栈,构建以Kubernetes为核心的容器编排平台,引入Service Mesh架构实现流量调度与熔断隔离。
- 业务应用层(SaaS): 采用领域驱动设计(DDD),将系统拆分为高内聚的微服务单元,包括综合指挥调度、隐患全生命周期管理、统计分析与决策支持等子系统。
- 安全与标准体系(两柱): 贯穿全生命周期的安全保障体系与标准规范,涵盖物理防爆、网络安全等级保护及业务流程标准。
3.3 技术路线选型与信创适配
- 硬件平台: 防爆无人机硬件平台关键选型参数严格遵循GB 3836 / IECEx标准,整机达到Ex d ib IIC T4 Gb以上防爆等级。
- 软件架构: 后端服务基于Spring Cloud Alibaba体系,利用Nacos实现服务发现,Sentinel负责流量熔断。
- 国产化适配: 全栈式替代策略,服务器侧适配华为鲲鹏及飞腾系列CPU,操作系统采用麒麟或统信V20,数据库采用OceanBase或TDengine。
四、 核心硬件系统设计:本质安全与多模态感知
4.1 本质安全型防爆无人机平台
针对石油化工及煤矿等高危环境,确立了"本质安全型(Ex i)为主,隔爆型(Ex d)为辅"的复合防御架构。
- 防爆设计: 电池仓体选用高强度航空级碳纤维复合材料配合阻燃树脂,内部填充纳米级抑爆材料。整机外壳防护等级达到IP66。
- 抗干扰控制: 飞行控制核心封装于双层坡莫合金屏蔽罩内,针对磁罗盘易受干扰瓶颈,引入双天线RTK定向方案。
- 动力冗余: 采用六旋翼动力架构并集成动力冗余管理系统(PMS),在单桨失效时维持姿态稳定,并触发自动迫降。
4.2 任务载荷集成方案
- 激光甲烷遥测仪: 基于TDLAS技术,利用甲烷分子在1653nm近红外波段的特征吸收谱线,检测灵敏度达5 ppm·m,响应时间优于0.1s。
- 红外热成像: 采用640×512像素非制冷焦平面微测辐射热计,热灵敏度(NETD)≤40mk,支持辐射量化数据全帧输出。
- 多光谱气体探测: 集成模块化"4-in-1"探测器,VOCs检测采用PID技术,识别精度达ppb级别。
4.3 自动机场与补给系统
- 防爆机库设计: 严格遵循GB 3836.1-2021标准,确立Ex d IIB T4 Gb等级安全边界,采用全密封式舱盖设计。
- 智能补给: 配备全自动电池更换模块与智能快充矩阵,单次换电耗时≤180秒,支持"多充一备"模式。
五、 管廊三维建模与低空巡航控制:空间计算与自动驾驶
5.1 实景三维管廊建模
- 多源数据融合: 采用"倾斜摄影+机载/地面LiDAR"双源数据融合技术。倾斜摄影获取地表高分辨率影像,LiDAR获取内部高密度点云(密度不低于1000点/m²)。
- 高精度重建: 建立统一的KD-Tree索引,实现海量点云与Mesh模型的空间对齐,相对误差控制在0.2%以内。
- 虚拟地理围栏: 基于三维拓扑关系构建"空间禁区",当巡检设备位置接近围栏边缘(阈值1.5-2.0米)时,触发强制悬停。
5.2 自动化巡航控制算法
- 自主导航: 采用激光雷达SLAM、视觉里程计(VIO)与超宽带(UWB)多源融合定位方案,在无GPS环境下保持±0.05m的悬停精度。
- 路径规划: 采用改进型A*算法与人工势场法相结合,全局规划最短路径,局部避障实时接入雷达数据。
- 飞行补偿: 开发基于扰动观测器(DOB)的非线性控制模型,实时感知风力矩产生的瞬时扰动,利用前馈补偿机制抵消环境干扰。
六、 气体泄漏扩散模拟与预警平台:从"事后报警"到"事前预测"
6.1 核心算法与模型选型
- 分级模型适配: 小规模开阔地带采用改进的Gaussian Plume模型;大规模重气泄漏集成SLAB与DEGADIS模型;复杂装置区调用基于OpenFOAM定制的CFD模块。
- 实时气象耦合: 利用Monin-Obukhov长度理论对大气稳定性进行在线分级,动态修正扩散系数,单次全域扩散模拟耗时控制在30秒以内。
- 反向追溯: 基于贝叶斯推断(Bayesian Inference)的反向追溯算法,在120秒内生成泄漏源坐标概率热力图,定位误差控制在20米以内。
6.2 泄漏扩散模拟仿真
- 高斯烟羽/烟团模型: 引入帕斯奎尔-吉福德(Pasquill-Gifford)稳定度分类修正系数,根据地面气象站实时数据动态计算稳定度级别。
- 动态演化: 构建基于四维时空(4D)的动态演化引擎,每隔60秒自动调取微气象数据,利用拉格朗日轨迹追踪技术计算烟团位移矢量。
6.3 气体泄漏检测算法
- 激光甲烷浓度反演: 基于TDLAS技术,采用二次谐波检测技术(WMS-2f),浓度检测下限达到1ppm·m。
- 红外图像识别: 采用改进型YOLOv8-Thermal架构,植入温度梯度权重,通过光流场分析计算温升速率,当温升速率超过动态基准值且具备流体扩散形态特征时触发预警。
七、 数据底座与人工智能中台:数据驱动与智能引擎
7.1 数据全生命周期管理
- 采集与清洗: 采用"全量初始化+增量实时捕获"的复合采集架构,利用CDC技术实现非侵入式读取。建立基于DAMA数据质量框架的自动化清洗管线。
- 存储架构: 采用湖仓一体架构,利用对象存储构建低成本数据湖,结合ClickHouse构建高性能实时数仓。
- 治理机制: 建立基于DCMM的治理框架,重点针对元数据、主数据、数据质量及安全审计四个维度进行工程化落地。
7.2 视觉AI识别中台
- 中台架构: 遵循"感知、认知、决策"演进逻辑,采用云边端协同架构,支持≥10,000路并发,全链路平均延迟≤150ms。
- MLOps全生命周期管理: 覆盖数据采集、自动化标注、模型训练、灰度发布及在线监控。引入A/B Testing与金丝雀发布机制,实时监控推理漂移率。
- 场景化应用: 预置行业算法模板库,支持通过拖拽式界面组合业务逻辑流,如烟火识别、人员闯入、安全帽佩戴检测等。
八、 业务应用子系统:全域协同与闭环管控
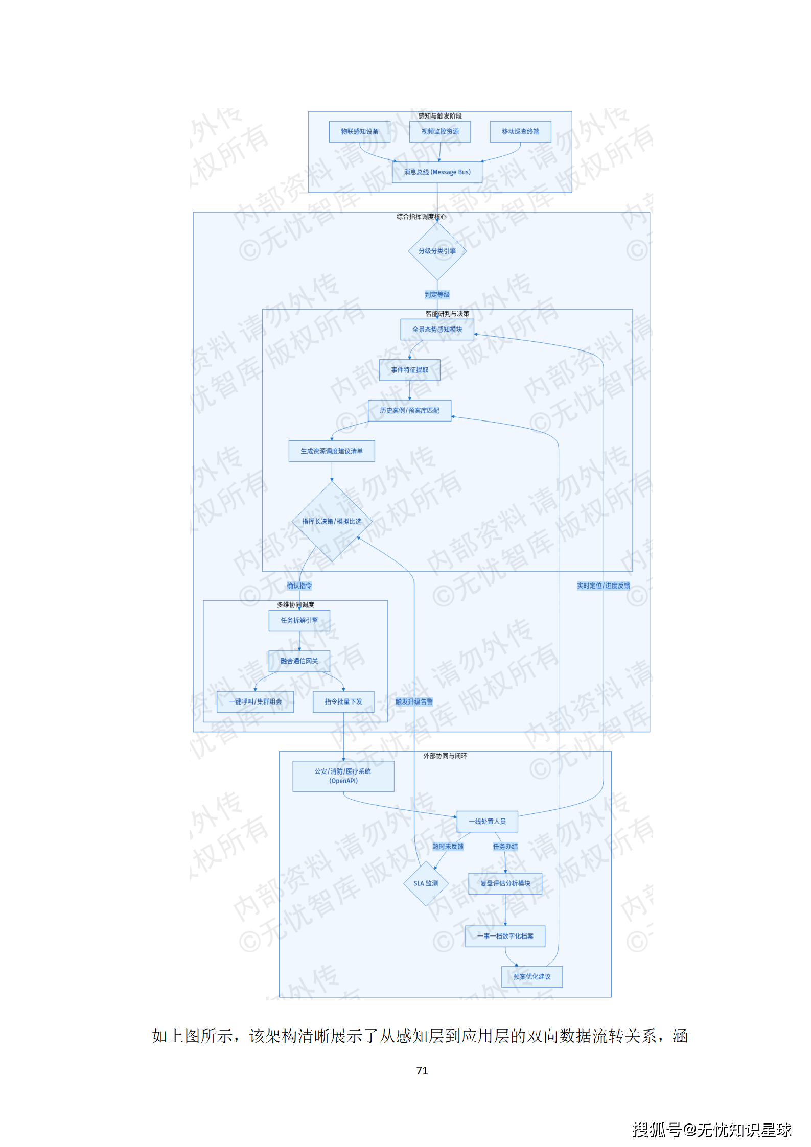
8.1 综合指挥调度子系统
- 核心功能: 集成GIS空间地理信息系统,实现全景态势感知。智能研判决策模块基于历史案例库与预案知识库构建事件演化模型。
- 协同调度: 集成融合通信网关,消除对讲机、固话、视频会议及移动终端间的协议阻隔,实现一键呼叫与集群组会。
- 性能指标: 支撑不少于500个并发指挥席位,核心操作UI响应时间<1.5s。
8.2 隐患全生命周期管理子系统
- 闭环流程: 严格遵循"排查-上报-下达到整改-验收-销项"的端到端闭环管理。系统底层基于状态机模型,定义隐患在不同阶段的属性变更规则。
- 分级标准: 建立标准化的隐患知识库,将隐患划分为四大主类及24个子类。分级标准基于LEC风险评价法,将隐患严重程度量化。
- 预警机制: 构建基于时间触发器的预警引擎,预警机制分为三级(一级:整改期过半未动工;二级:距离截止日期24小时;三级:已逾期)。
8.3 统计分析与决策支持子系统
- 多维分析: 基于维度建模(Star Schema)实现灵活查询,涵盖销售达成率、库存周转率等核心KPI。
- 实时监控: 集成流式计算引擎,对业务链路进行秒级监控,异常情况实时触达管理层。
- 决策模型: 引入预测性分析算法,结合历史销售数据与季节性因子构建需求预测模型,输出智能补货建议。
九、 网络安全与合规保障:等保2.0与零信任架构
9.1 物理与网络安全架构
- 物理安全: 机房入口部署双因素身份认证系统,电子门禁记录保存不少于180天。电力供应需满足一级负荷要求,配备双路市电引入及UPS。
- 网络分区: 将整体网络划分为互联网接入区、安全接入区、Web应用区、业务逻辑区、核心数据库区及管理运维区。各区域之间通过下一代防火墙(NGFW)进行逻辑隔离。
- 入侵防范: 内部网络部署蜜罐(Honeypot)诱捕系统,全流量审计系统利用机器学习算法识别异常流量模式。
9.2 数据与应用安全
- 数据防护: 执行"一库一密"与"字段级加密"策略,核心业务库敏感字段在入库前通过应用侧加密处理。引入动态脱敏(Dynamic Data Masking)技术。
- 零信任架构: 通过微隔离(Micro-segmentation)技术将应用服务划分为逻辑最小安全单元,默认拒绝所有跨服务调用。
- 合规性设计: 严格遵循GB/T 22239-2019第三级标准,全量系统日志留存不少于180天,配置异地容灾备份机制。
9.3 施工管理与环境合规
- 专项施工: 针对涉河、跨路等高风险场景,建立以风险动态矩阵为核心的管控机制。涉河施工严格执行《河道管理条例》,跨路作业严格执行《公路安全保护条例》。
- 环境影响: 建立施工现场噪声与振动控制机制,昼间噪声≤70dB(A),夜间≤55dB(A)。废弃物管理遵循"减量化、资源化、无害化"原则。
十、 实施计划与效益评价:工程化落地与价值验证
10.1 实施路径与质量保障
- 阶段划分: 项目实施划分为基础设施构建、核心平台部署、业务迁移验证及全面上线运行四个阶段。
- 质量门禁: 建立覆盖开发、测试、运维全链路的质量门禁。在测试层面,构建包含全链路压测的自动化测试矩阵。
- 资源编排: 采用基础设施即代码(IaC)技术,通过Terraform与Ansible实现环境一致性配置。
10.2 投资估算与资金筹措
- 投资构成: 项目总投资估算为12,000.00万元。其中,软件开发与系统集成费用为5,400.00万元(占比45.0%),硬件基础设施采购为4,200.00万元(占比35.0%)。
- 资金计划: 按建设进度划分为两个年度拨付。第一年度投资占比60%,完成基础设施搭建及基础模块开发;第二年度投资占比40%,执行全业务链条联调与全量推广。
10.3 绩效目标与效益评估
- 财务分析: 静态投资回收期为2.8年,动态投资回收期约为3.4年。内部收益率(IRR)为18.5%。
- 绩效指标: 考核系统可用性(SLA ≥ 99.9%)、高并发处理 QPS 基线及核心组件 100% 信创适配率。业务维度考核业务办理时限缩短率及跨部门数据共享覆盖度。
十一、 结论与建议:持续演进与未来展望
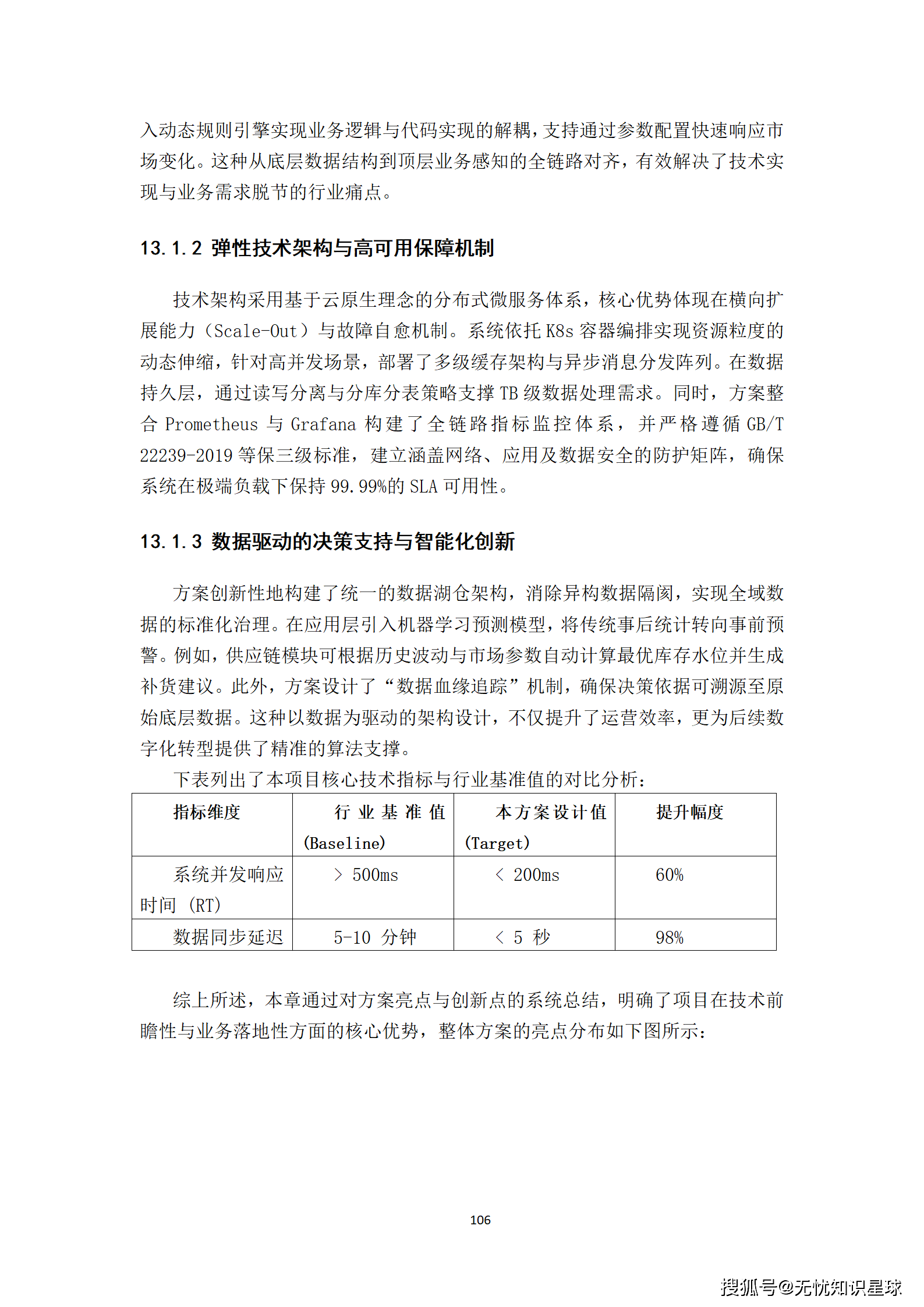
11.1 方案亮点总结
- 技术先进性: 实现了从单体架构向云原生微服务架构的转型,核心链路响应延迟低于200ms,全面执行信创标准并通过等保三级测评。
- 业务重塑: 核心业务流转周期缩短35%至45%,人力操作成本降低约30%。自动化运维体系支持故障秒级感知与分钟级自愈。
- 核心指标对比: 相比行业基准值,本方案在系统并发响应时间上提升了60%,数据同步延迟降低了98%。
11.2 后续运维与升级建议
- 全栈可观测性: 引入Prometheus指标采集、Loki日志聚合与Tempo全链路追踪,构建统一的数据底座。
- 自动化升级: 全面采用GitOps自动化模式,基于Jenkins或GitLab CI构建标准化流水线,严格执行蓝绿部署或金丝雀发布。
- 主动防御: 落实零信任架构下的持续验证机制,定期开展自动化渗透测试,部署基于eBPF技术的网络观测插件。
本项目建设方案通过深度融合工业互联网、人工智能、大数据与防爆无人机技术,构建了石油石化行业安全生产的"数字盾牌"。方案不仅解决了传统人工巡检的痛点,更通过信创适配与数字化孪生技术,为行业树立了智能化转型的标杆。后续实施中,建议重点关注数据治理的深度与算法模型的持续迭代,以确保系统在复杂多变的工业环境中始终保持最佳效能。














































































































