我们在实际的 AI 应用不断演进的过程中,"多智能体"几乎成为一个必然话题。
很多系统开始引入:
- 多个 Agent 分工执行任务
- Agent 之间相互对话
- 不同 Agent 处理不同领域问题
在实际工程实践中,我逐渐意识到一个问题: 多智能体本身并不能解决复杂性问题。
甚至在很多情况下,"多智能体"会引入更多不确定性。于是我开始重新思考:
多智能体的核心问题,不是"有多少个 Agent",而是"谁来调度这些 Agent"。
这也是 OpenVitamin(github.com/fengzhizi71...) 在设计 Agent 系统时的核心出发点。
一、为什么单 Agent 很快会失控
在最初的 AI 应用设计中,我们通常从单 Agent 开始:
- 一个 Prompt
- 一组工具
- 一段对话上下文
这种模式在简单任务中非常有效,但随着任务复杂度增加,很快会遇到瓶颈:
1. Prompt 复杂度爆炸
所有逻辑都堆在一个 Prompt 里:决策、工具选择、错误处理等等,很难维护。
2. 能力耦合严重
一个 Agent 同时负责:
- 代码生成
- 文件操作
- 测试执行
- 错误修复
导致系统难以扩展。
3. 行为不可预测
随着工具和上下文增加:
- 决策路径不可控
- Debug 成本极高
最终会出现一个典型现象:
Agent 越"强",系统越"乱"。
二、多智能体的三种常见形态
在开发实践中,我总结了多智能体常见的三种模式:
1️⃣ 并行型(Parallel Agents)
多个 Agent 同时执行任务,然后汇总结果。
例如:
- 多个模型同时回答问题
- 多个 Agent 分别分析不同数据源
优点:简单 缺点:不能解决复杂任务编排问题
2️⃣ 协作型(Collaborative Agents)
Agent 之间互相对话:
- A 提问
- B 回答
- 再循环
优点:灵活 缺点:
- 不可控
- 成本高
- 难调试
- 难复现
3️⃣ 调度型(Orchestrated Agents)
这是 OpenVitamin 当前采用的模式:
- 主 Agent 负责决策
- 子 Agent 负责执行
- 有明确的调用关系
它的本质是:
用"调度系统"替代"自由对话"。
三、OpenVitamin 的多智能体设计(当前阶段)
当前的 OpenVitamin 的多智能体能力,可以总结为两点:
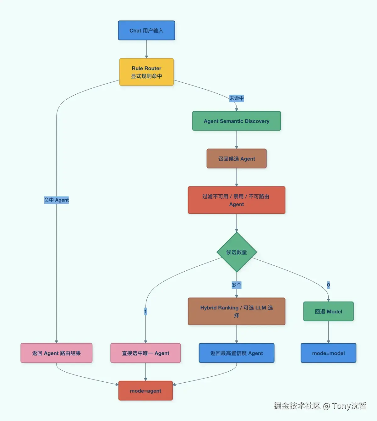
1. Agent Routing(自动选择智能体)
在 Chat 场景中,系统会自动选择最合适的 Agent。整体流程如下: 
这个机制解决的问题是:
不需要用户手动选择 Agent,系统可以自动路由。
2. Agent Delegation(主 Agent 调用子 Agent)
在复杂任务中,一个 Agent 不再独立完成所有事情,而是可以调用其他 Agent。
例如一个编程场景: 
在这个模型中:
- 主 Agent 负责任务拆解
- 多个子 Agent 负责具体执行
四、为什么我们没有采用"Agent 互相对话"
很多"多智能体系统"强调:Agent ↔ Agent 对话
但在工程实践中,这种方式也会有明显问题:
- 调用路径不可预测
- Token 成本不可控
- Debug 难度极高
- 执行结果不稳定
因此 OpenVitamin 选择了一条不同的路径:
用"结构化调度"替代"自由对话"。
五、统一执行模型:Agent 只是 Step 的一种类型
在 OpenVitamin 中,多智能体最终会落到统一执行模型: 
关键点在于:
Agent 并不是特殊存在,而是执行单元的一种。
这会带来几个好处:
- 统一调度
- 统一追踪
- 统一治理
六、当前阶段 vs 未来演进
这篇文章介绍的是 OpenVitamin 的当前阶段设计。
当前能力
- Agent Routing(自动选择)
- Agent Delegation(主从调用)
OpenVitamin 当前阶段的 Agent Orchestration 架构图

下一阶段(正在设计)
OpenVitamin 将逐步演进到:
- 多 Agent 并行执行
- Event-driven Orchestration
- Agent Memory
- Agent Graph
最终目标是:
实现"自治编排系统"(Autonomous Orchestration)
七、总结
多智能体的本质,从来不是"多个 Agent"。
而是:
谁来决定,什么时候调用哪个 Agent。
OpenVitamin 当前的设计选择是:
- 用 Routing 解决选择问题
- 用 Delegation 解决协作问题
- 用统一执行模型解决复杂度问题
这只是第一步,多智能体不是终点,而是起点。
项目地址:github.com/fengzhizi71...
欢迎交流 / Star / PR 🚀