近年来,开源本地 AI Agent 领域最受关注的两个项目就是Hermes-agent和OpenClaw(以下简称 OpenClaw)。两者都是运行在你自己电脑/VPS 上的开源 AI 助手,能通过聊天工具(Telegram、Discord 等)执行任务、记忆上下文、自动化工作流。但 X(Twitter)社区最近的讨论显示:它们并非简单的替代品,而是两种完全不同的 AI Agent 哲学。本文基于 近期大量真实用户测试、开发者对比帖和侧边对比总结,帮你理清两者核心区别,并判断哪个更适合你。
一、两者共同点(为什么很多人同时对比它们?)
开源本地优先:MIT 协议,都支持本地 LLM(Ollama 等),无需把数据上传云端。
持久记忆 + 多平台集成:都能记住长期任务,支持 Telegram、Discord、Slack 等聊天工具。
LLM 驱动:兼容 OpenAI、Anthropic、本地模型等数百种模型。
自动化能力:都能处理邮件、日历、浏览器操作、终端命令等。
简单说,它们都是"把 Claude / GPT 变成你私人助手"的开源方案。但一旦深入使用,差异就非常明显。
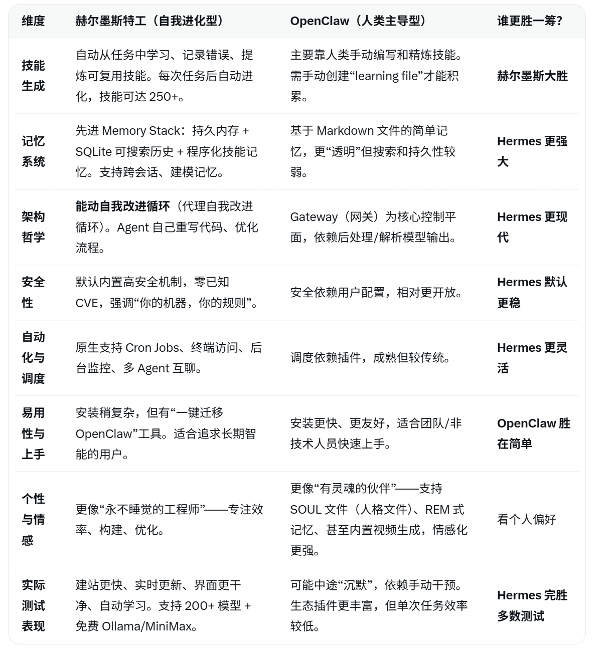
二、核心区别:哲学、架构与实际体验

三、谁更适合你?选择 Hermes Agent 的场景:
你想要一个长期陪伴、越用越聪明的 AI 伙伴。
追求自我迭代、代码重写、复杂工作流(编程、项目管理、自动化运维)。
重视安全和隐私,想让 Agent "自己进化"而非永远依赖人类编写技能。
已有 OpenClaw 用户:直接一条命令就能迁移,几乎零成本切换。
最新 v0.9.0 "Everywhere Release" 还新增 Android、iMessage、微信、本地 Web 仪表盘等"全平台"支持。
选择 OpenClaw 的场景:
你是新手或团队,需要快速上手、无脑即用。
喜欢更透明、可控的"人类主导"风格(所有技能自己把关)。
更在意即时生态和丰富插件,而不是长期自我成长。
想体验"有灵魂"的 Agent(人格文件、梦境式记忆)。
四、结语:AI Agent 的下一个时代是"自我进化"
Hermes Agent 代表了 AI Agent 的下一代方向------不再是被动执行工具,而是能自我学习、自我优化的"数字生命体"。OpenClaw 则代表了当前最成熟、最易用的"可靠助手"。如果你只是想快速自动化日常琐事,OpenClaw 够用;如果你希望 AI 真正"懂你、陪你成长",Hermes 才是未来。