
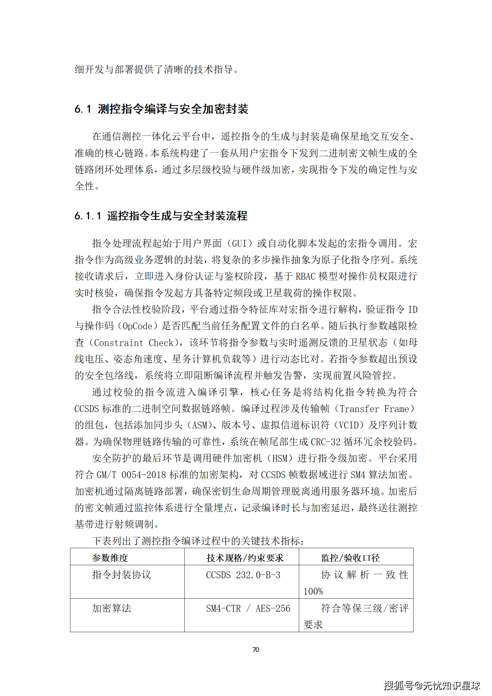
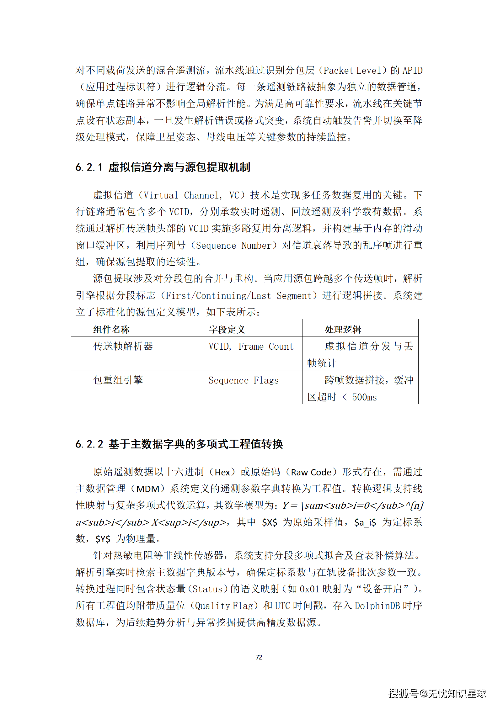
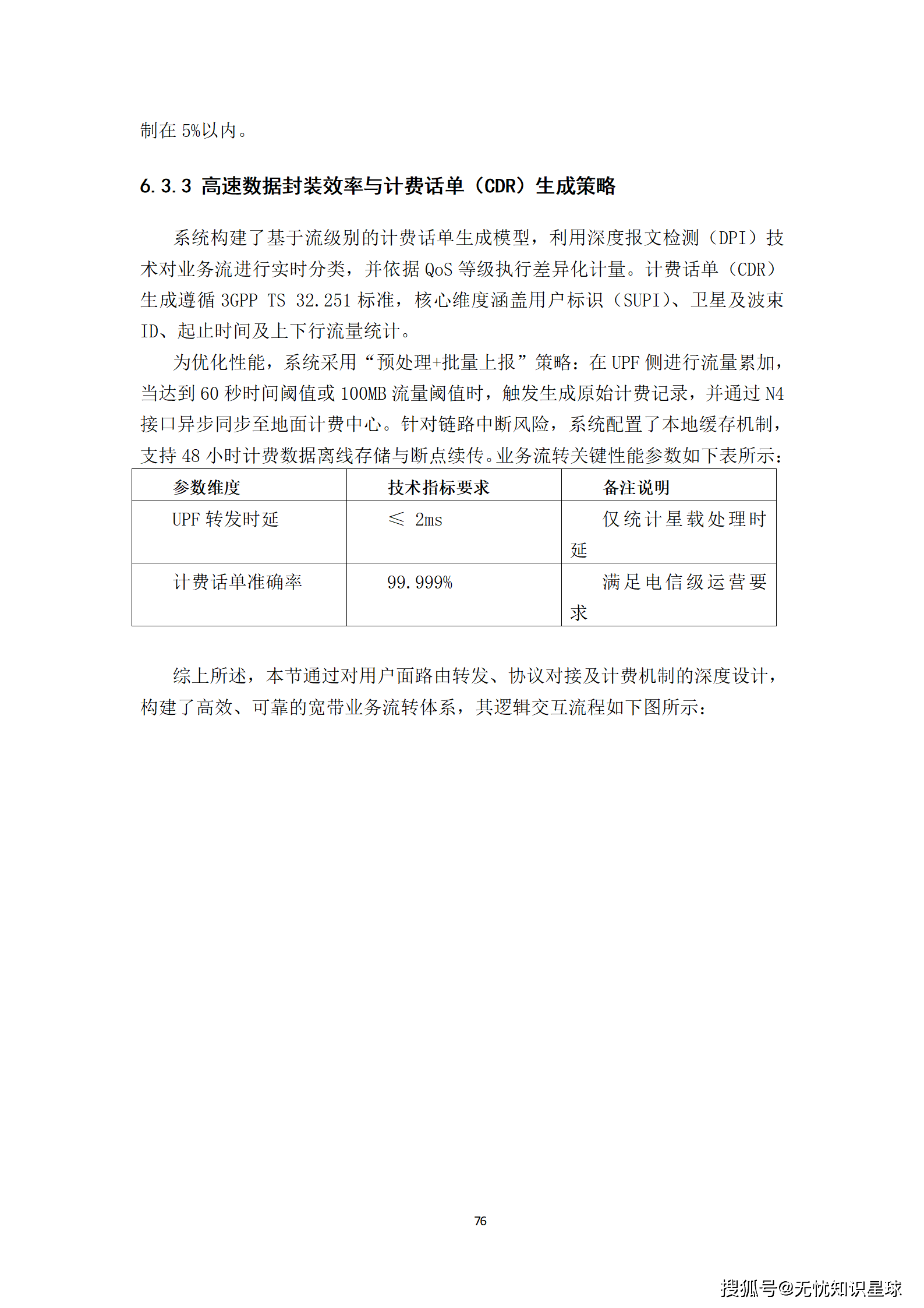
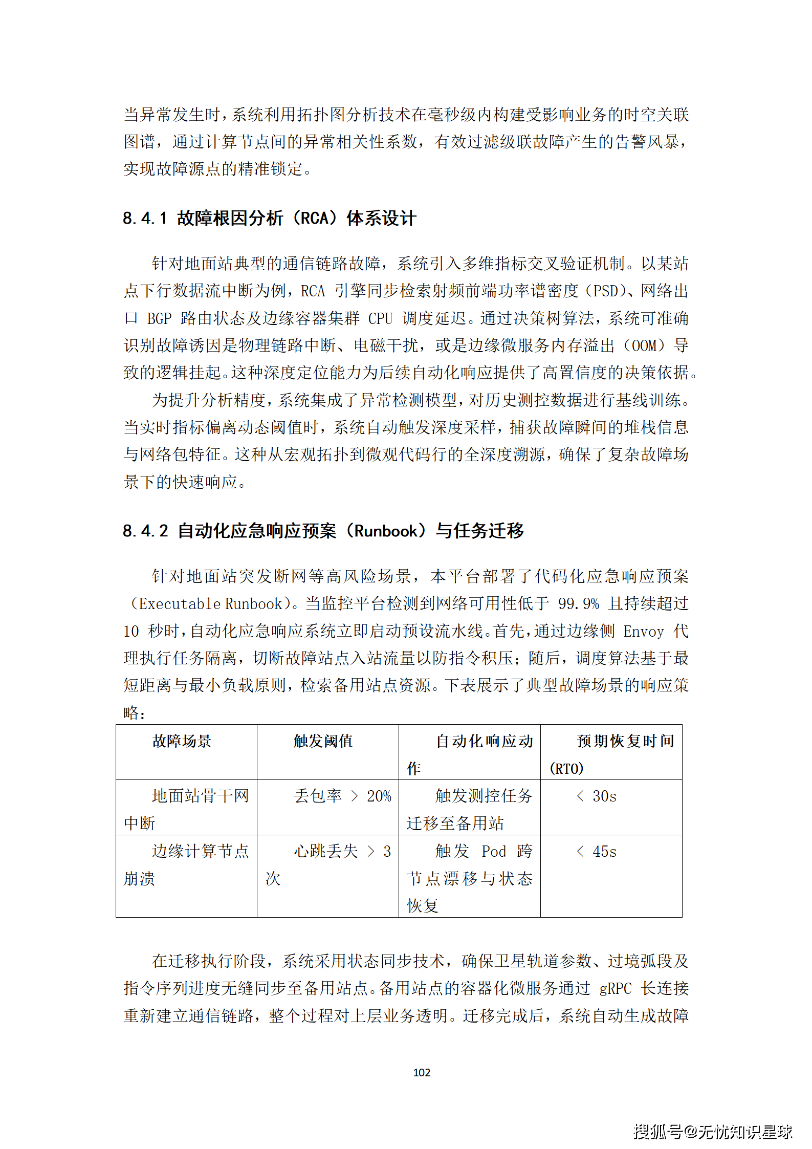
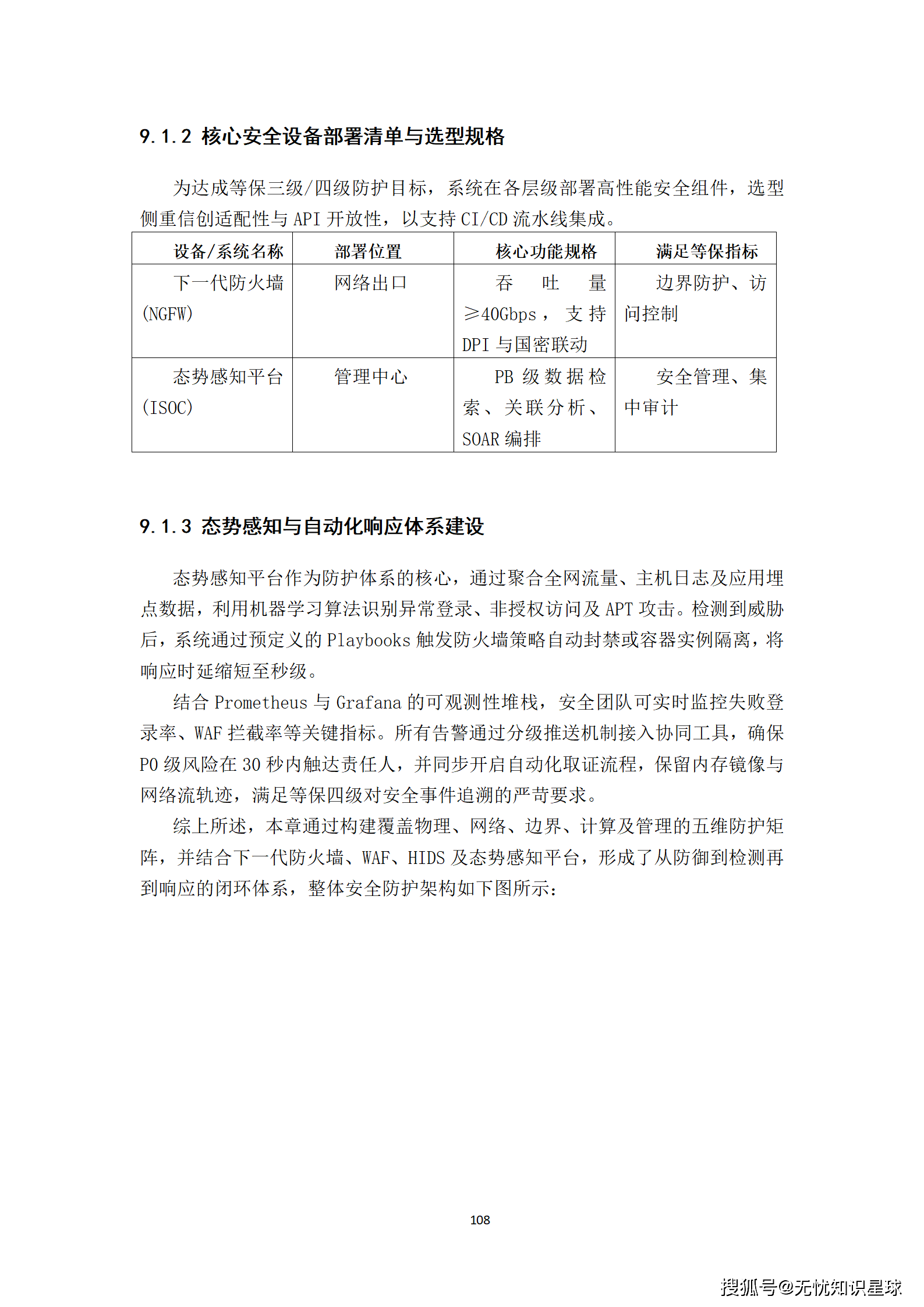
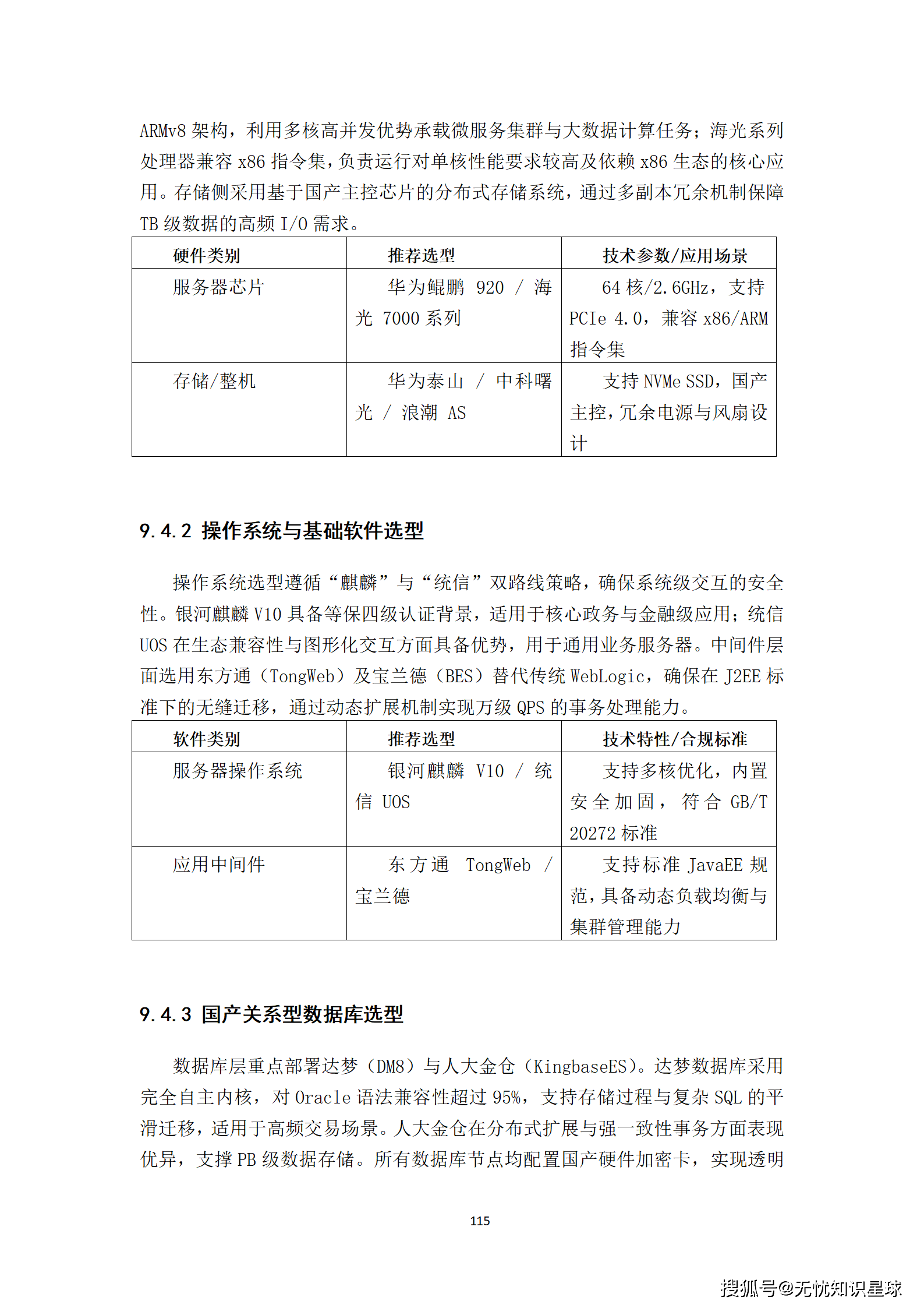
摘要
本文档深度剖析了"十五五"期间商业航天星链协同测控云平台的建设全生命周期工程。文章从全球低轨卫星互联网(LEO)爆发式增长引发的"万星规模"测控资源瓶颈切入,详细阐述了基于云原生架构与软件定义无线电(SDR)技术的总体设计思路。重点解析了"星-地-云"协同五层两柱逻辑架构,特别是分布式地面站网资源池化、星间链路动态路由与协同调度、以及通测一体化云平台的核心业务场景与技术实现路径。同时,文档深入探讨了基于国密算法的零信任安全体系及全栈信创适配的建设标准。本方案旨在通过技术赋能,实现从"一星一站"的刚性测控向"资源池化、弹性调度"的柔性云化测控跨越,为我国商业航天产业提供低成本、高可靠、自主可控的数字化底座。

一、 范式的转移:从"单星孤岛"到"星座云网"的宏观审视
1.1 时代背景:商业航天的"摩尔定律"与测控瓶颈
进入"十五五"关键期,全球商业航天正经历从"单星研制"向"巨型星座组网"的跨越。随着Starlink、G60、GW计划等万星规模星座的部署,空间段资产呈现指数级增长,但地面段测控基础设施却面临着严峻的"供需错配"危机。
核心洞察: 传统的"一星一站"或"多星一站"模式,本质上是基于专用硬件(ASIC/FPGA)的"烟囱式"架构。这种模式下,硬件基带资源固化,导致地面站资源利用率通常不足 30% 。面对低轨卫星 7.5km/s 的高速过境与高频次切换,这种刚性架构已触及物理极限,无法支撑万星规模的高并发接入需求。
1.2 行业痛点:传统测控模式的"三重门"困境
当前,商业航天测控体系正处于转型的深水区,面临着"资源利用率低、协同调度难、运维成本高"的三重门挑战:
- 资源碎片化与利用率瓶颈:
- 现状: 硬件基带与特定卫星协议深度绑定,形成物理孤岛。当卫星过境结束,专用基带即处于闲置状态。
- 矛盾: 随着星座规模扩大,需建设海量地面站,导致单星测控成本居高不下。据统计,传统模式下单星全生命周期测控成本占比极高,严重制约商业闭环。
- 跨站协同与高延迟痛点:
- 现状: 缺乏自动化业务编排,跨站切换依赖人工协调与静态计划。
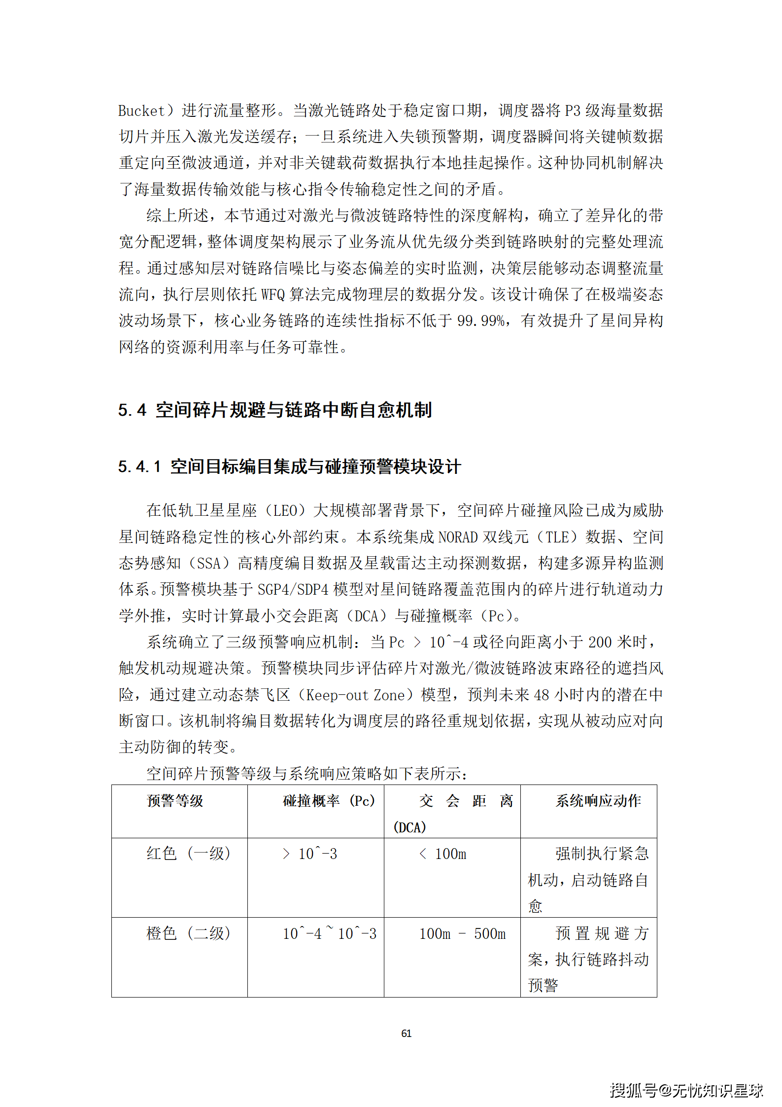
- 矛盾: 低轨卫星过境窗口极短(5-10分钟),传统人工干预的响应延迟通常在 分钟级,无法满足毫秒级的链路建立与切换需求,导致海外测控盲区大,数据回传中断频繁。
- 异构系统集成与运维之痛:
- 现状: 通信与测控系统长期分离,协议不兼容,数据孤岛林立。
- 矛盾: 面对复杂的电磁环境与突发故障,缺乏全局视角的统一监控与自愈能力,运维人员需疲于奔命于各个物理站点。
1.3 建设愿景:构建"高并发、云化、智能化"的测控新底座
本项目旨在构建**"资源池化、弹性调度、云边协同"**的星链协同测控云平台。
- 核心目标: 实现 10,000+ 颗卫星的同时在轨管理,测控覆盖率提升至 99.9% ,单星测控成本降低 60% 以上。
- 价值主张: 通过软件定义无线电(SDR)与云原生技术,将地面站从"固定资产密集型"转变为"软件定义效能型",实现从"人找资源"到"资源找人"的跨越。
二、 总体架构设计:基于"星-地-云"协同的五层两柱模型
2.1 总体设计思路
本系统严格遵循**"软硬解耦、云边协同"原则,确立了"通测一体、算网融合、逻辑隔离、弹性扩展"**的架构设计理念。
- 软硬解耦: 利用SDR技术,将基带处理逻辑从专用硬件中剥离,封装为容器化微服务。
- 云边协同: 边缘节点负责信号的实时采集与预处理,中心云负责海量数据的存储、分析与全局调度。
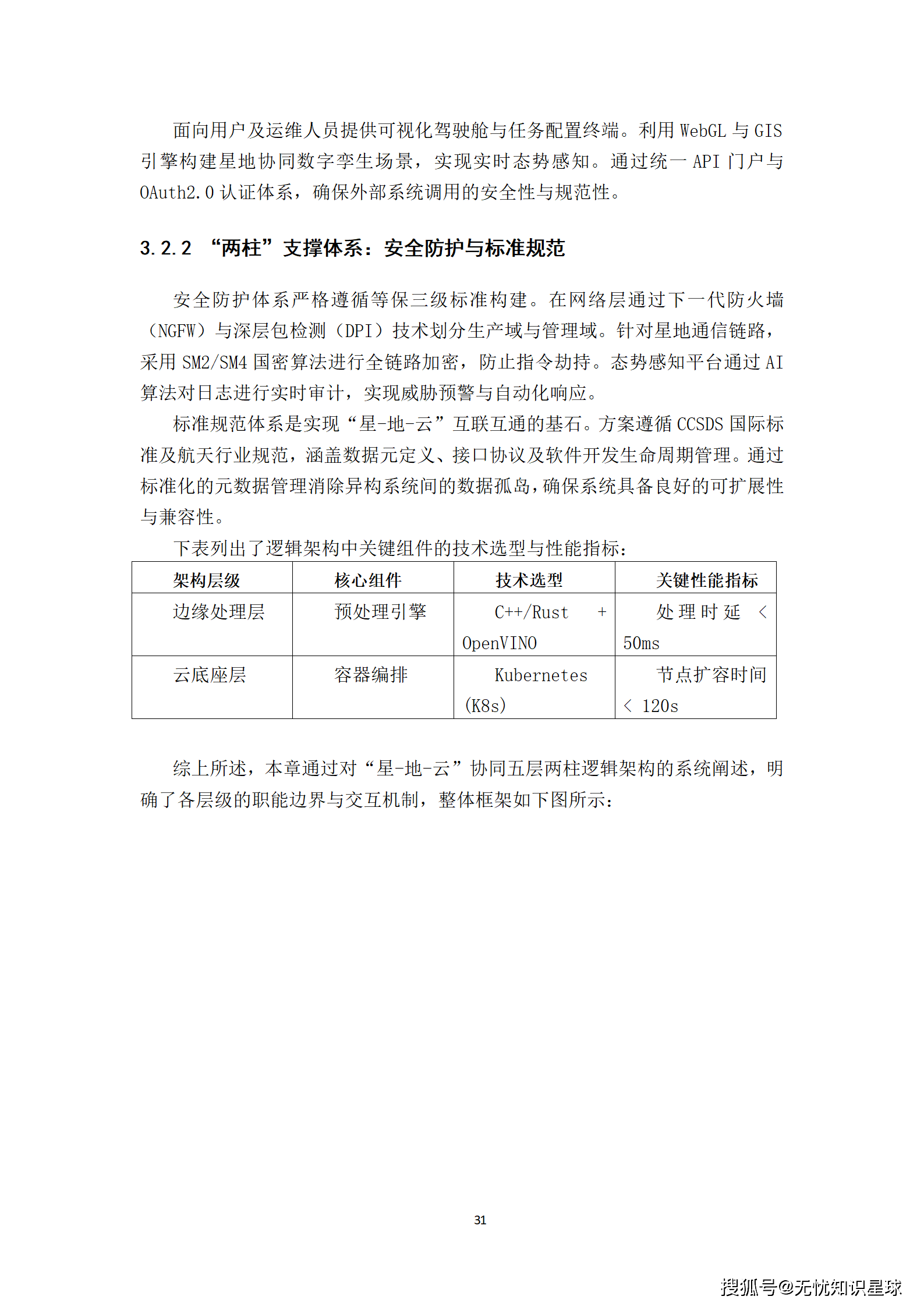
2.2 "五层两柱"逻辑架构详解
系统架构分为感知接入、边缘处理、云底座、核心业务、展示交互 五个核心层级,以及安全防护 与标准规范两大支撑支柱:
- 感知接入层(The Edge):
- 职能: 集成天线阵列与射频前端,负责原始信号的捕获与数字化。
- 关键技术: 软件定义无线电(SDR),实现多频段、多体制信号的统一接入。
- 边缘处理层(The Gateway):
- 职能: 部署于地面站侧,执行高实时性任务。
- 关键技术: 利用K3s轻量化容器与FPGA/GPU加速,进行实时解帧、降采样与特征提取,将端到端时延控制在 50ms 以内。
- IaaS/PaaS云底座层(The Pool):
- 职能: 基于信创云架构,提供弹性算力与存储。
- 关键技术: Kubernetes容器编排,实现基带资源的池化管理与自动扩缩容(Auto-scaling)。
- 核心业务逻辑层(The Brain):
- 职能: 系统的决策中枢。
- 核心模块: 任务调度引擎(基于DRL算法)、测控管理、协议转换、数据融合。
- 展示交互层(The Face):
- 职能: 面向用户与运维人员。
- 关键技术: WebGL + Cesium,构建星地协同的数字孪生可视化场景。
- 两柱支撑体系:
- 安全体系: 基于零信任架构与国密算法(SM2/SM3/SM4)的全链路加密。
- 标准规范: 严格遵循CCSDS协议与航天行业标准,确保数据一致性。
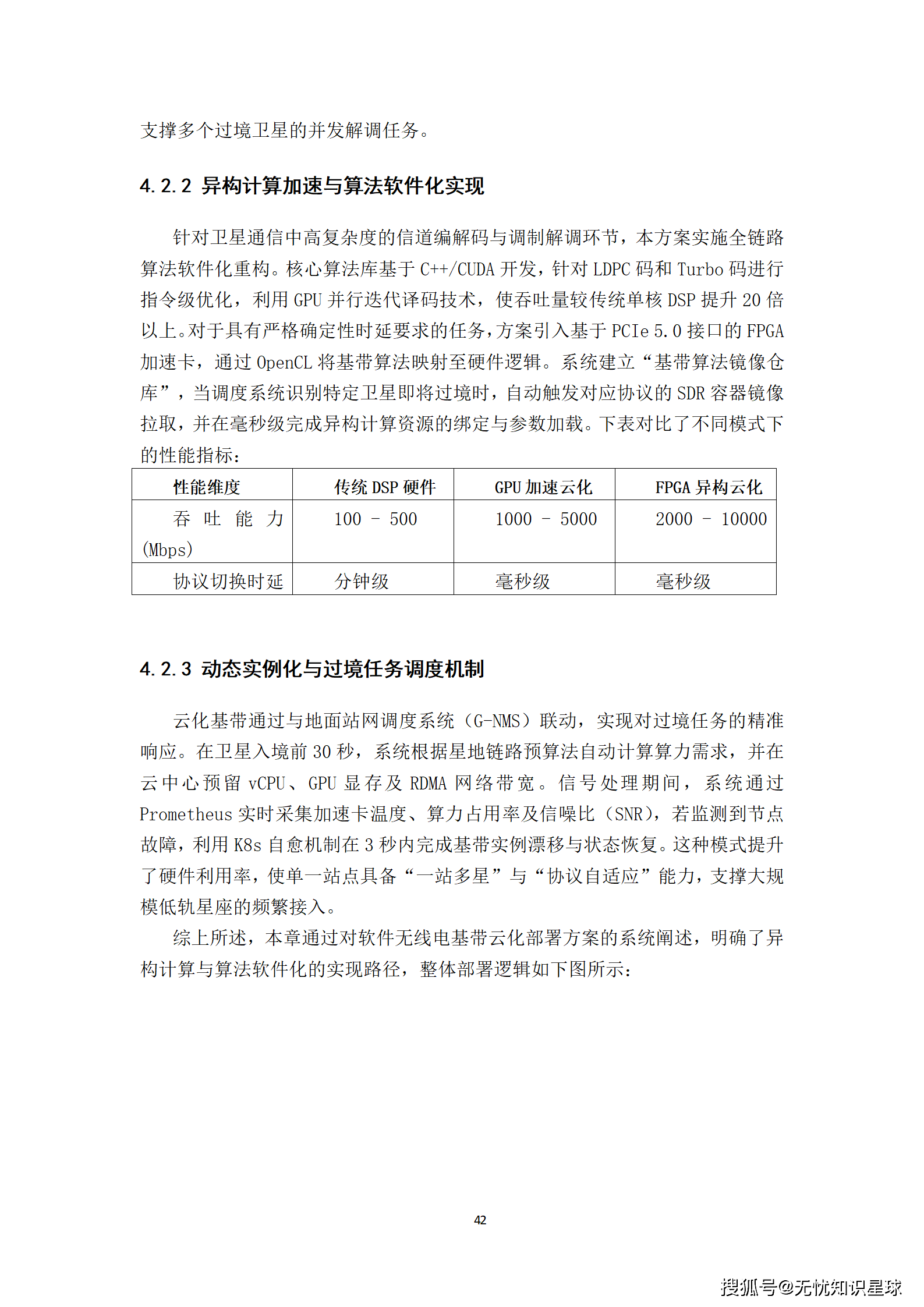
三、 核心技术破局点:资源池化与动态调度
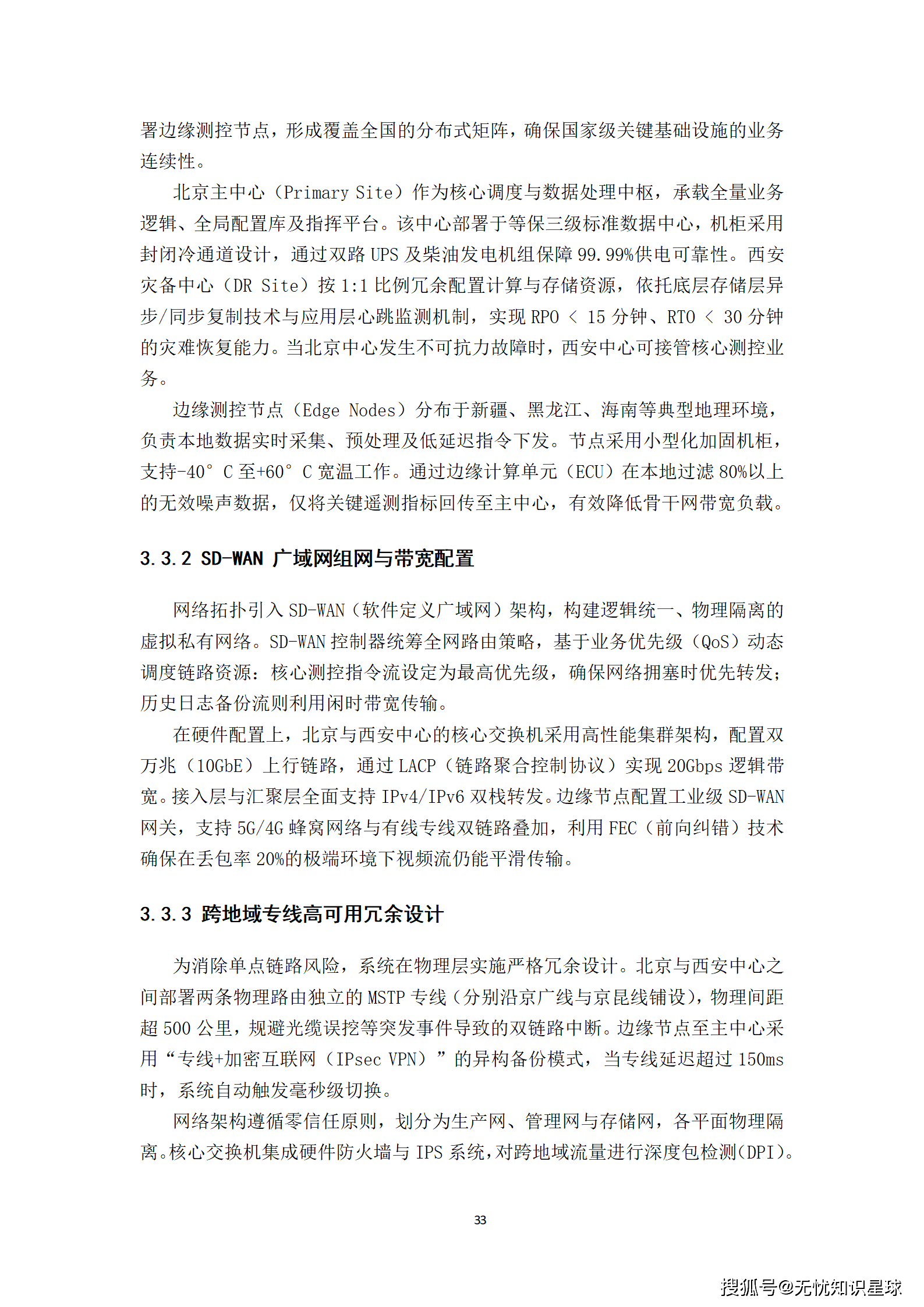
3.1 分布式地面站网云化升级
这是从物理硬件向数字资产跨越的关键一步。
- 基带池化(Resource Pooling): 采用通用服务器(COTS)替代专用基带机。将解调、解码等功能封装为微服务镜像,根据任务负载动态分配算力。例如,当某颗卫星过境结束,其占用的CPU资源立即释放回池,供下一颗卫星使用。
- 边缘计算(MEC): 针对海量原始IQ数据(TB级/轨),在边缘侧进行"降维打击"。通过多相滤波器组进行降采样,剔除无效噪声,仅将核心有效载荷回传中心云,带宽占用降幅可达 85% 以上。
3.2 星间链路协同调度系统
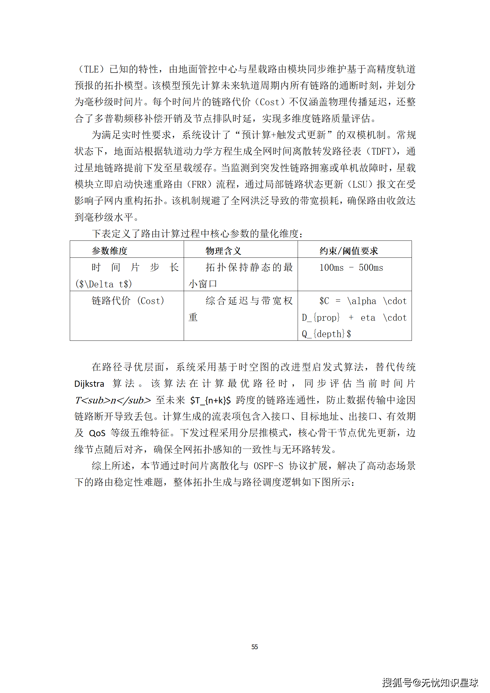
针对低轨星座高动态拓扑变化,本方案引入了基于时间片(Time-Graph)的动态路由架构。
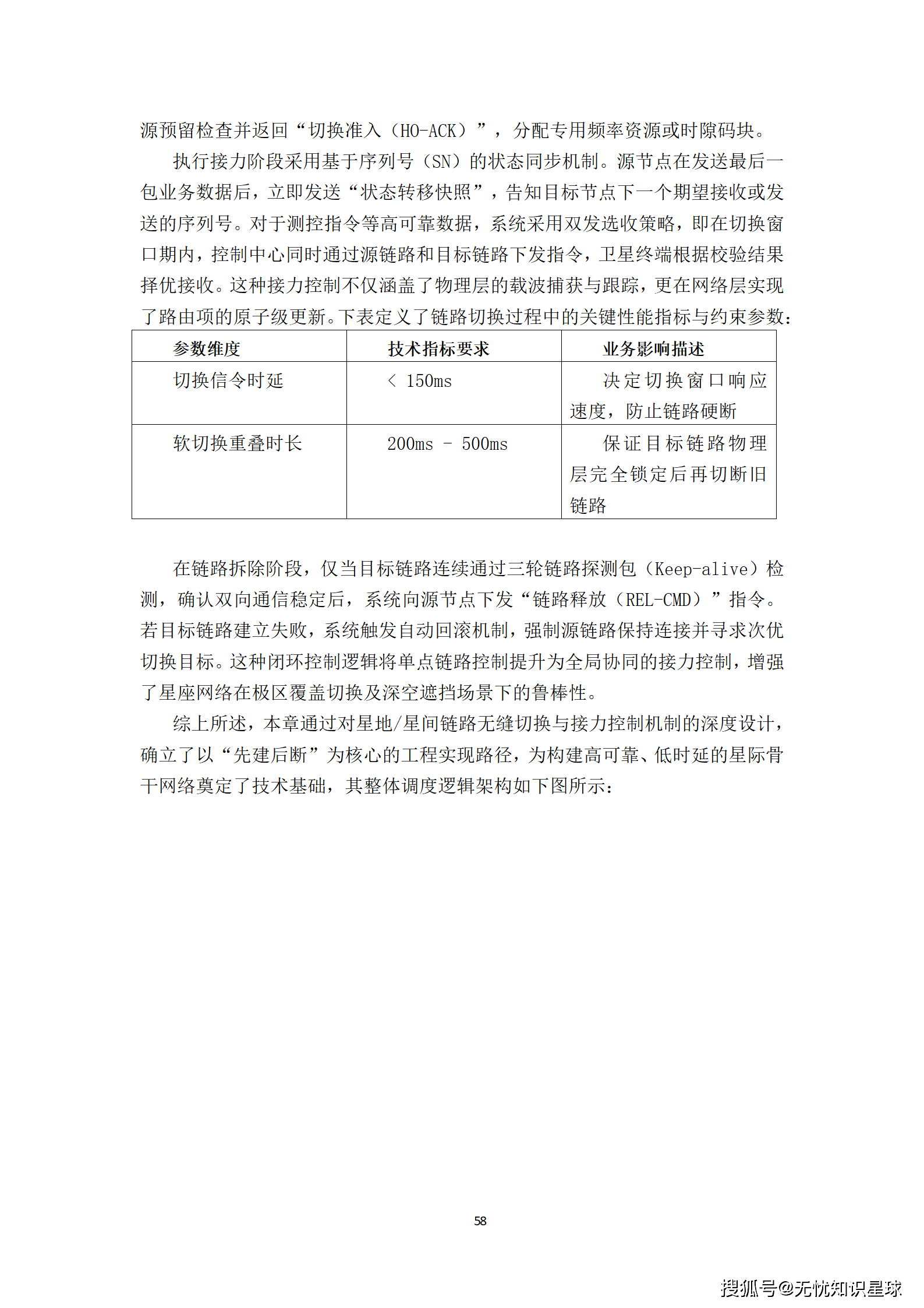
- 动态路由算法: 将连续的时空运动离散化为毫秒级时间片。利用扩展的OSPF-S协议,结合轨道预报数据,预先计算链路代价(Cost),实现路由表的秒级收敛。
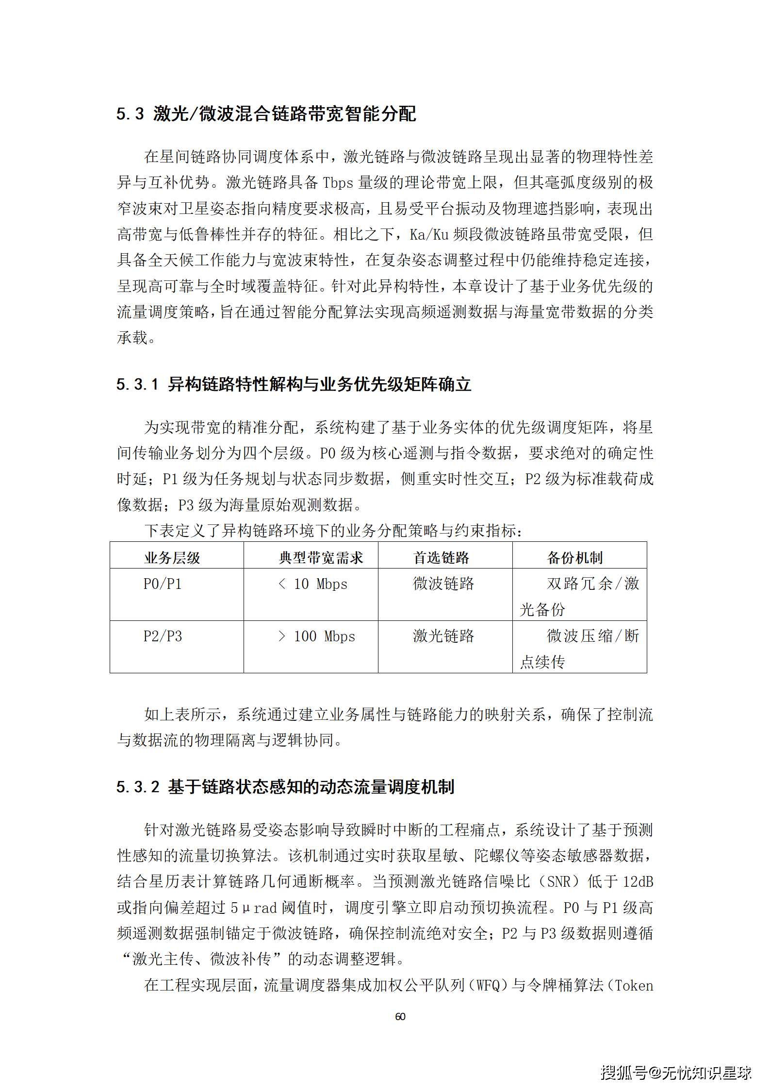
- 混合链路带宽分配: 深度解构激光与微波链路的互补性。P0/P1级核心遥测指令锚定于高可靠的微波链路 ;P2/P3级海量载荷数据通过高带宽的激光链路传输。当激光链路因姿态调整中断时,系统自动触发"微波补传"机制,确保数据不丢。
3.3 智能资源分配引擎
为解决多星过境时的资源冲突,系统引入了**深度强化学习(DRL)**算法。
- 算法模型: 基于PPO(近端策略优化)架构,将卫星优先级(P0-P3)、天气衰减因子、地面站负载均衡度作为状态空间(State Space)。
- 决策过程: 在毫秒级内计算出最优的天线分配与波束指向策略,资源冲突解决自动化率不低于 95%,彻底告别"人工拍脑袋"排班。
四、 业务场景与应用:全生命周期的数字化管控
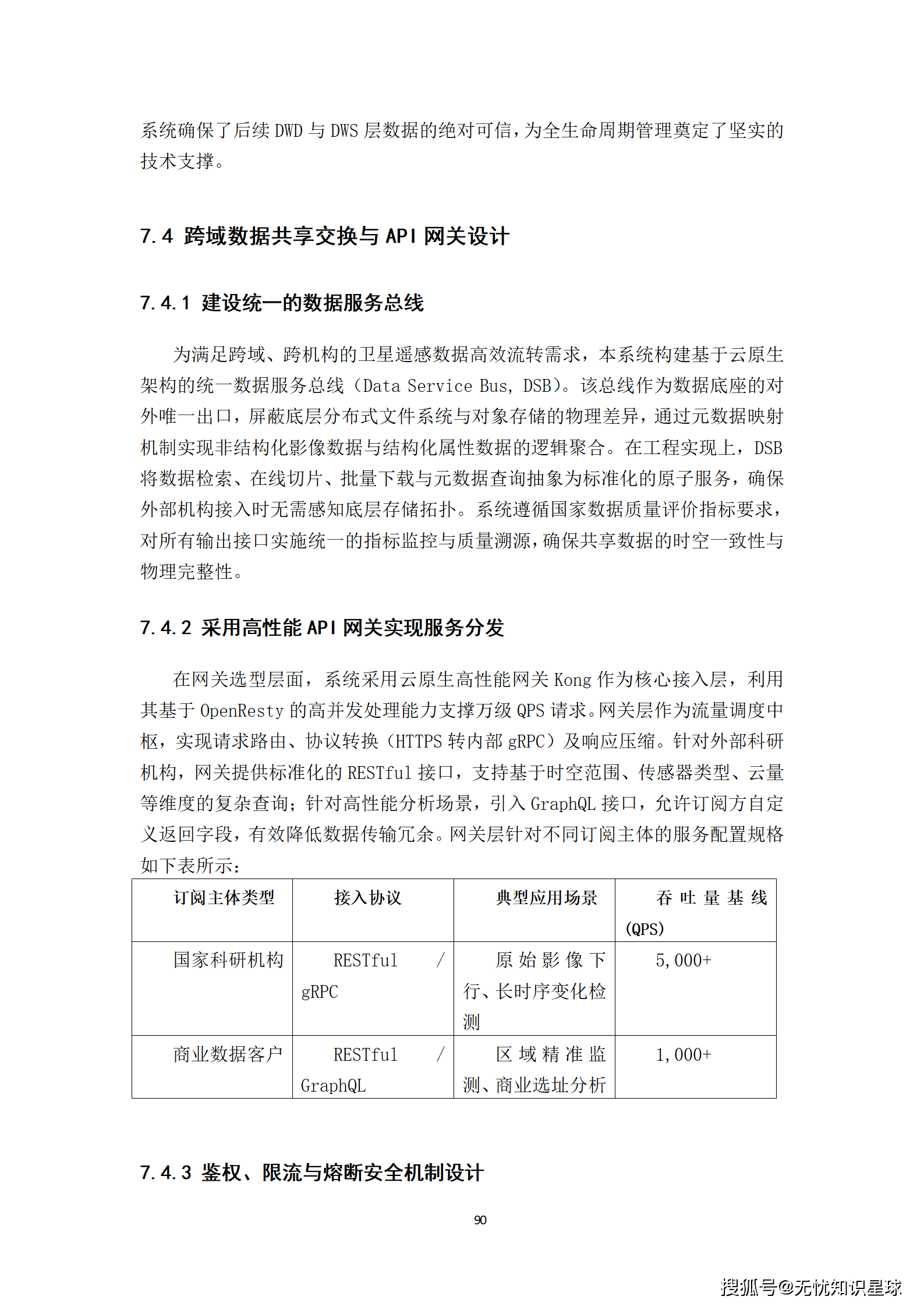
4.1 测控指令全流程闭环
从用户在界面上点击"发送指令"到卫星执行,全过程实现了数字化封装:
- 编译与封装: 宏指令 -> 参数越限检查(防止误操作) -> CCSDS帧封装。
- 安全加密: 调用硬件加密机(HSM),基于SM4算法对指令数据域进行加密。
- 下发执行: 基带池实例化 -> 射频调制 -> 上行发射。
4.2 遥测数据实时解析与可视化
- 流式处理: 原始比特流 -> Netty网关接入 -> Flink流式清洗(剔除乱码/单粒子翻转数据) -> 工程值转换(基于多项式定标)。
- 数字孪生: 基于WebGL/Cesium引擎,实时驱动卫星三维模型。根据遥测的姿态角(Pitch/Yaw/Roll)与帆板角度数据,实时渲染卫星在轨状态,并叠加星地波束覆盖范围的热力图。
4.3 应急状态下的带宽抢占
在卫星姿态失稳或能源跌落的紧急时刻,系统触发**"硬逻辑抢占"**机制:
- 策略: 健康管理微服务(PHM)检测到越限 -> 强制中断所有非实时通信任务 -> TDMA控制器将全部时隙重定向给测控上行链路 -> 确保重构指令无冲突下发。
五、 落地实践指南:数据底座与运维保障
5.1 数据底座:湖仓一体与全生命周期管理
面对每日TB级的遥测数据,平台构建了**"热-温-冷"**三级存储架构:
- 热数据(0-3个月): 存储于NVMe SSD阵列,支撑毫秒级故障定位与实时分析。
- 温数据(3-12个月): 迁移至高性能HDD,用于效能评估与模型训练。
- 冷数据(1年以上): 自动归档至蓝光库或对象存储,满足合规性归档要求,存储成本降低 70%。
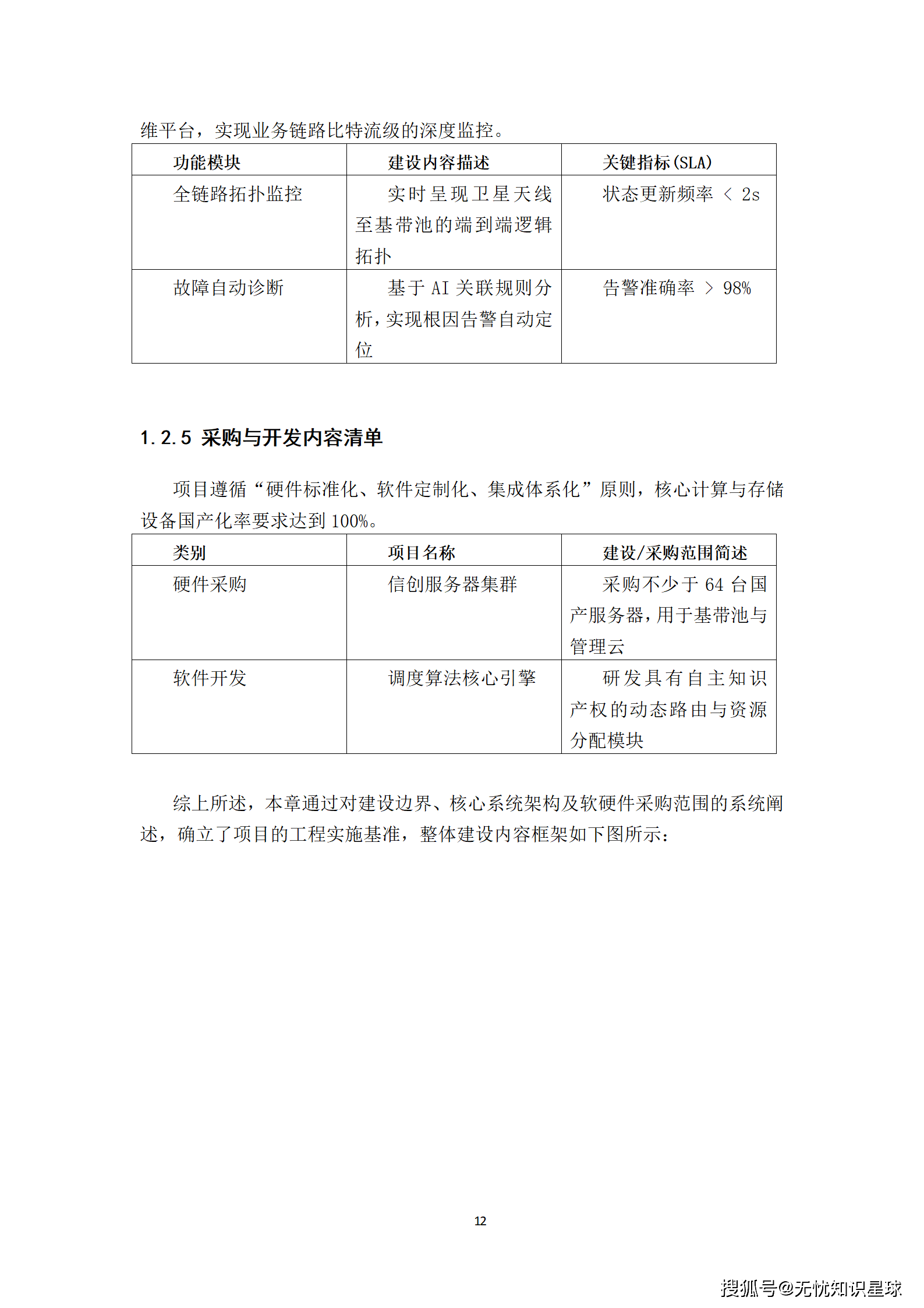
5.2 自动化运维与全链路监控
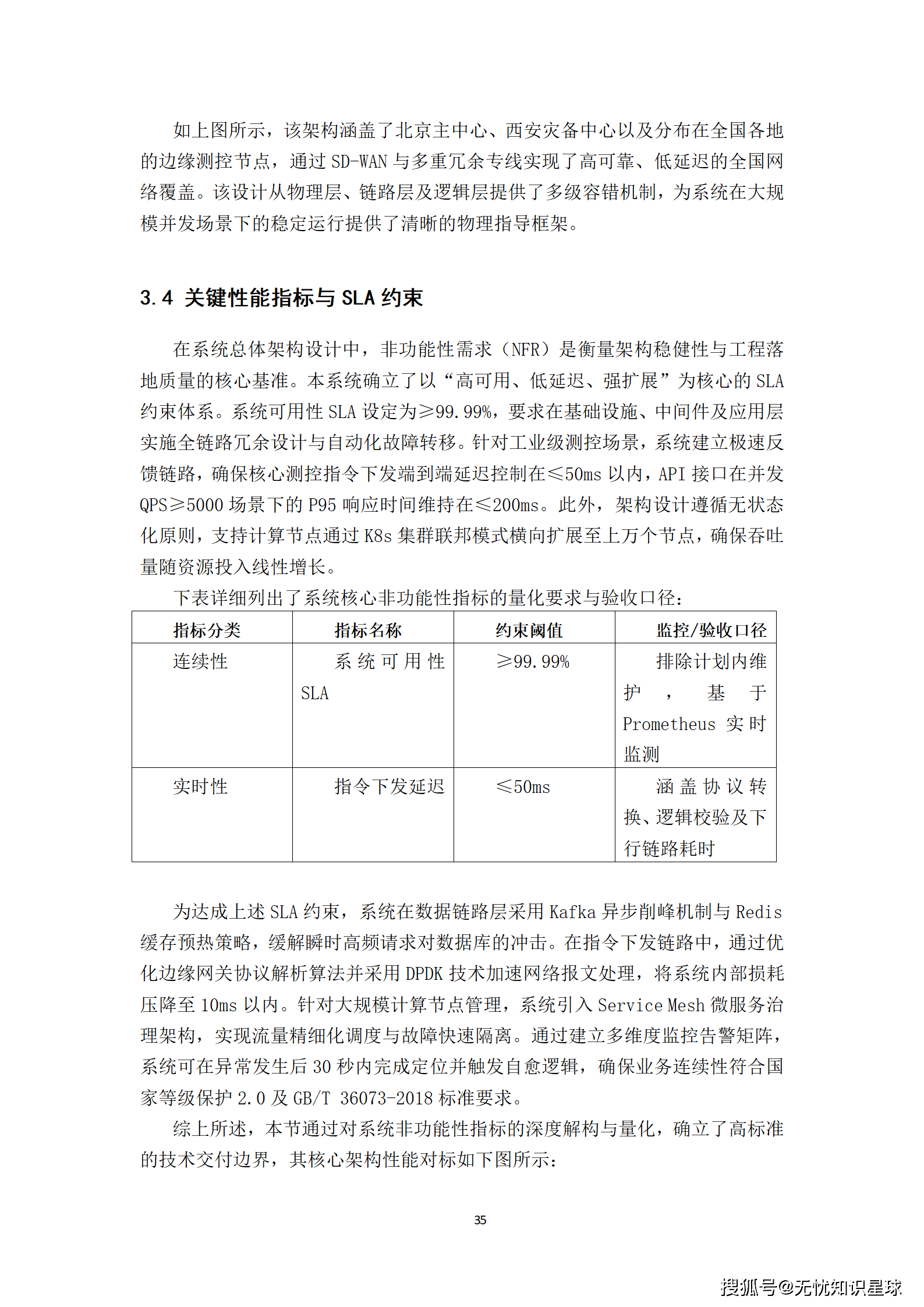
- 可观测性体系: 基于Prometheus + Grafana + ELK,采集从物理服务器硬件、容器状态到星间链路信噪比(SNR)的万级指标。
- AIOps智能运维: 利用孤立森林算法构建业务行为基线。当检测到异常流量或硬件故障时,自动触发Runbook (自动化剧本),执行Pod漂移或地面站切换,将平均恢复时间(MTTR)从小时级缩短至 秒级。
六、 安全与信创:自主可控的底线思维
6.1 零信任架构下的访问控制
- 动态多因素认证(MFA): 硬件令牌 + 生物识别 + 设备指纹。
- 基于ABAC的动态授权: 根据操作员身份、时间、地点、环境风险实时计算访问权限。例如,非工作时间或非受控IP,禁止下发高危指令。
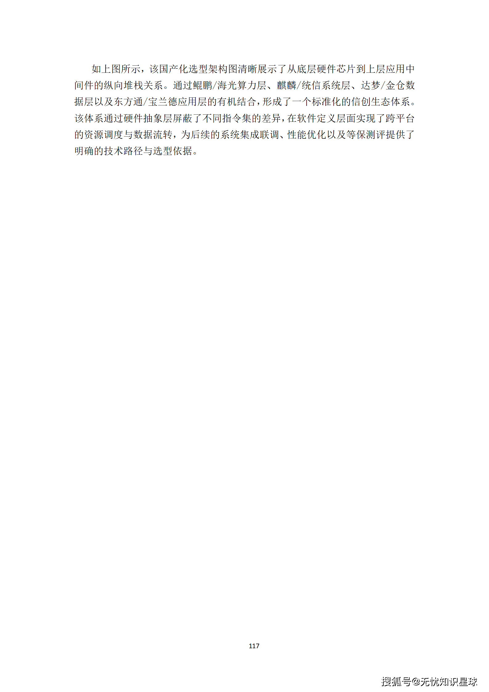
6.2 全栈信创适配
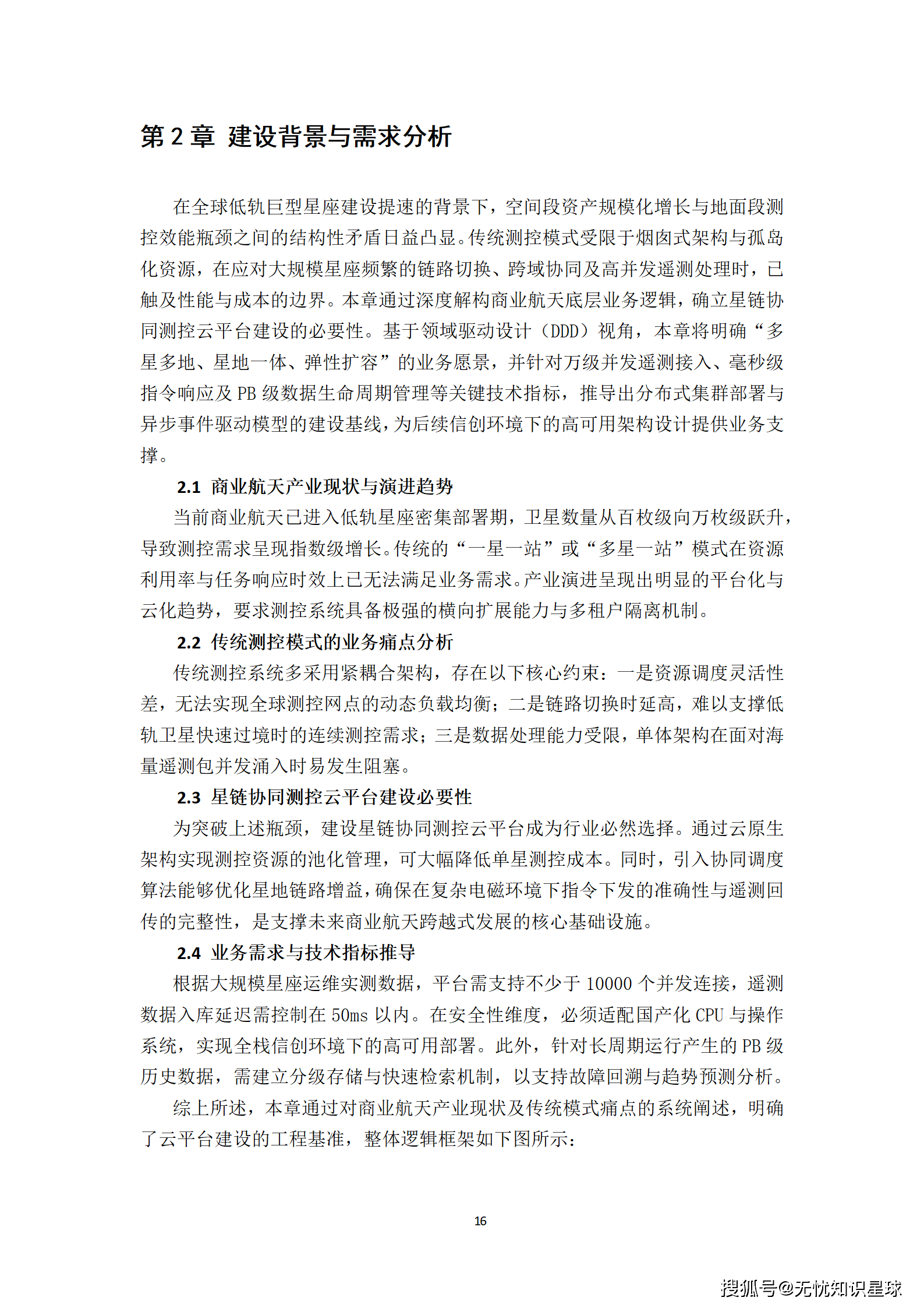
本项目严格执行国产化替代要求,构建了从芯片到应用的完整信创生态:
- 硬件层: 鲲鹏/海光服务器,国产化率 100%。
- 基础软件层: 银河麒麟/统信UOS操作系统。
- 数据层: 达梦/人大金仓数据库,支持透明数据加密(TDE)。
七、 结论与未来展望:迈向"全域智能"的航天新基建
7.1 方案核心价值总结
本项目建设方案通过**"云化重构+智能赋能"**,成功解决了商业航天测控的"不可能三角"(高成本、低效率、难扩展)。
- 对行业: 提供了可复制的标准化测控云平台,降低了商业航天的准入门槛。
- 对国家: 确保了空间基础设施的自主可控与本质安全,提升了国家在太空领域的治理能力。
7.2 未来演进方向
- 星载边缘计算(OBC): 将AI模型下沉至卫星端,实现图像的在轨实时处理与目标识别,仅回传"结果数据"。
- 量子加密测控: 探索量子密钥分发(QKD)在星地链路中的应用,构建无法破解的终极安全防线。
- 全域数字孪生: 结合高保真物理仿真模型,构建覆盖"设计-发射-在轨-退役"全生命周期的数字孪生体,实现航天任务的"元宇宙"级推演与管控。




















































































































