可以不用React或者Vue这些前端框架,直接用javascript写项目吗
deepseek回答:
可以,而且有时这样做是明智的。
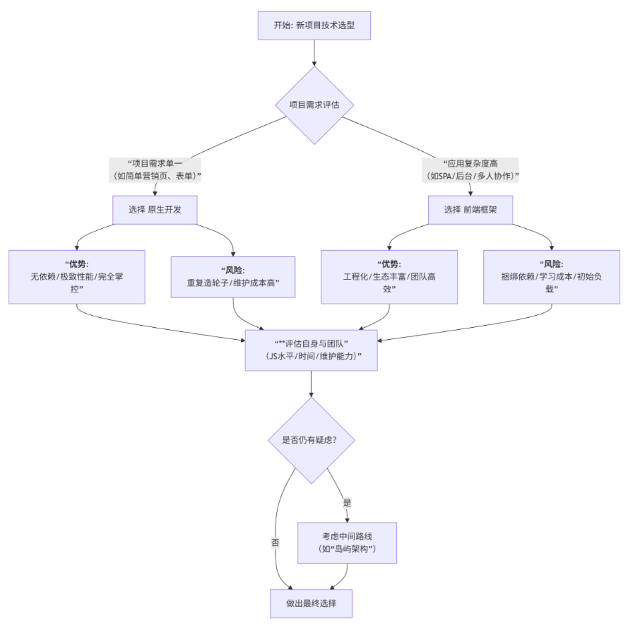
在"框架时代",我们容易忘记直接用原生 JavaScript、HTML 和 CSS 开发是完全可行的。但这把"双刃剑"需要你仔细评估。下图清晰展示了在不同场景下,选择"原生开发"与"使用框架"的决策路径:
"项目需求单一
(如简单营销页、表单)"
"应用复杂度高
(如SPA/后台/多人协作)"
是
否
开始: 新项目技术选型
项目需求评估
选择 原生开发
选择 前端框架
"**优势**:
无依赖/极致性能/完全掌控"
"**风险**:
重复造轮子/维护成本高"
"**优势**:
工程化/生态丰富/团队高效"
"**风险**:
捆绑依赖/学习成本/初始负载"
"**评估自身与团队"
(JS水平/时间/维护能力)"
是否仍有疑虑?
考虑中间路线
(如"岛屿架构")
做出最终选择

下面是对上图中两种主要路径的详细分析:
一、什么时候适合直接用原生JavaScript?
- 极其简单的静态页面:如产品展示页、个人简介页,几乎没有交互。
- 性能极度敏感 :追求极致的首次加载速度 和运行时性能,不愿承担框架本身的体积开销。原生代码经过优化,可以做到最小。
- 嵌入式或特定环境:在低功耗设备、命令行工具,或某些不允许使用框架的封闭环境中。
- 学习目的:为了深刻理解DOM操作、事件机制、模块化等底层原理,脱离框架是绝佳的途径。
二、当你决定不用框架时,实际上在做什么?
你是在手动实现一个框架提供的核心功能。你需要自己解决:
- 组件化 :如何创建、复用、组合UI模块?可以尝试原生
Web Components,但它的生态和开发体验远不如主流框架。 - 状态管理:数据变了,如何自动、高效地更新对应的UI?你需要自己实现一个简单的响应式系统或手动操作DOM,这极易出错且难以维护。
- 路由:在单页应用中,如何管理浏览器的前进/后退?如何根据URL切换视图?
- 构建工具链 :虽然可以不用,但现代开发离不开模块打包、代码压缩、热更新等。你仍需配置
Vite、Webpack等工具,只是不包含框架插件。 - 生态系统 :你放弃了
React的Ant Design、Vue的Element Plus等庞大的高质量组件库,需要自己造轮子或使用更小众的原生组件库。
三、现代原生开发已今非昔比
今天的原生JavaScript已非常强大,提供了许多过去需要框架的功能:
- ES6+模块 :原生支持
import/export,代码可以模块化组织。 - Web Components:浏览器原生组件标准,支持创建自定义元素、影子DOM和模板。
- 现代API :
fetch、Promise、async/await、Proxy等,让异步和响应式编程更简单。
你可以基于这些技术,搭建一个"轻量级框架",但这本质上是在重复造轮子。
四、一种实用的中间路线:"岛屿架构"
这是当前很受欢迎的一种平衡策略:
- 核心思想 :整个页面大部分是服务端渲染的静态HTML(速度快,SEO友好),只在真正需要交互的独立区域("岛屿"),使用前端框架(如React、Vue)或原生JS进行"注水"。
- 好处:兼具了首屏性能和交互丰富的优点。例如,一个电商页面,商品列表是静态的,只有购物车图标这个"小岛"是交互式的。
总结建议
- 用框架 :如果你在构建Web应用 ,特点是交互复杂、有大量状态、需要多人协作、需要长期维护 。框架提供的结构化、组件化和丰富生态,带来的开发效率提升和可维护性 ,远远超过其学习成本和体积代价。React/Vue等是生产力工具。
- 用原生 :如果你在构建网页 ,特点是内容为主、交互简单、性能要求极致 ,或者项目规模很小,是一次性的。
最终,技术选型没有绝对的对错,只有适合与否。 理解你的项目目标、团队能力和维护预期,就能做出最合适的选择。对于绝大多数现代Web应用开发,使用成熟的前端框架仍然是最经济、最可靠的选择。