随着Type-C接口的全面普及与PD快充协议的广泛应用,各类小家电、智能家居、个人护理设备正逐步告别传统DC圆孔供电,向Type-C PD快充升级。但传统取电方案存在兼容性差、功率受限、设计繁琐、安全隐患等痛点,难以适配设备小型化、通用化的发展需求。乐得瑞科技推出的LDR6500U PD取电芯片,专为Sink端PD诱骗取电场景量身打造,以"极简设计、全协议兼容、高效安全、灵活适配"为核心优势,成为传统设备Type-C PD升级的最优解决方案,广泛赋能多领域取电场景,推动设备供电体验迭代升级。
一、LDR6500U芯片核心特性解析
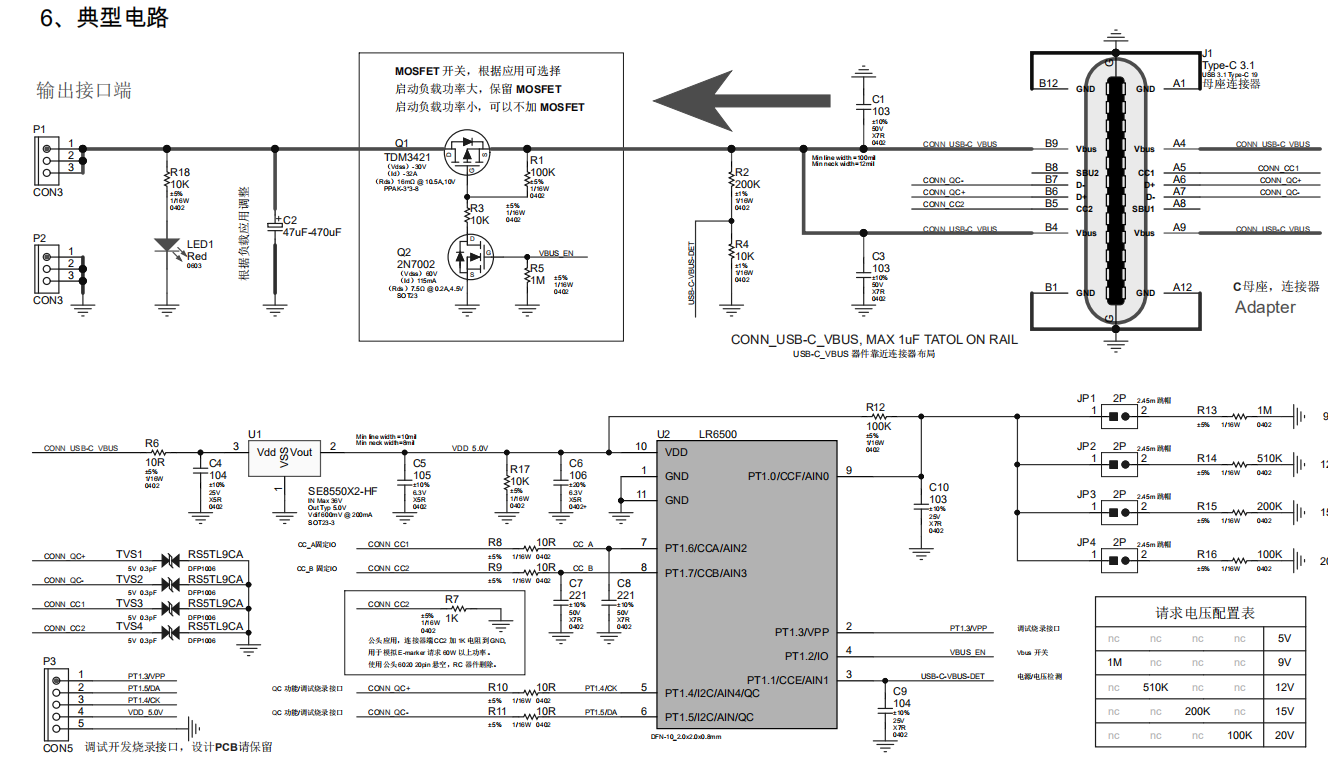
LDR6500U是一款高性能USB PD/Sink取电协议芯片,核心定位为"简易化PD取电解决方案",专为需要从PD/QC协议适配器取电的终端设备设计,无需复杂编程与外围电路,就能实现高效、稳定的PD诱骗取电,其核心特性精准贴合设备升级与场景应用需求,具体解析如下:

- 全协议兼容,取电无门槛
LDR6500U深度兼容USB PD 2.0协议,同时向下兼容PD 3.0协议,支持QC 2.0/3.0快充协议,可完美适配市面上绝大多数PD快充头、移动电源、车载快充等供电设备,彻底打破传统取电方案的协议壁垒。芯片通过CC配置通道与供电设备快速通信,自动解析供电端的功率能力,协商出设备所需的最佳电压与电流,无需手动设置,实现即插即用。此外,芯片支持5V、9V、12V、15V、20V多档位电压配置,可根据设备实际功耗需求灵活定制,精准匹配不同设备的取电规格,适配从低功耗智能家居到中功率小家电的全场景取电需求。
2. 极简设计,降低升级成本
LDR6500U采用DFN-10(2×2mm)超小封装,体积仅为传统取电方案的1/3,可轻松塞进小家电、便携设备的狭小机身,无需改动产品外壳与结构,大幅降低设备升级的模具成本。同时,芯片采用免编程纯硬件诱骗设计,无需搭配MCU、无需烧录程序,外围仅需6个被动元件即可完成全功能部署,简化了硬件设计流程,缩短研发周期,降低厂商的研发与量产成本。对于传统DC接口设备的Type-C升级,LDR6500U可实现"无痛改造",无需改动设备内部核心电路,四步即可完成接口替换与取电功能部署,大幅提升改造效率。
3. 智能适配,场景兼容性强
LDR6500U具备智能取电协商能力,支持"达到指定功率打开VBUS输出"功能(默认9V触发,可定制),可根据设备需求精准控制取电时机。针对无emarker线缆场景,芯片采用分级请求策略,先以5V/3A基础功率建立连接,待供电稳定后再升级至目标电压/电流,避免因线缆规格未知导致的取电失败,提升取电稳定性。此外,芯片支持-40~85℃宽工作温度范围,可适配车载、工业、户外等复杂环境,同时兼容iPhone、华为、小米等主流品牌的PD快充头,取电成功率达99%以上。
二、LDR6500U芯片全场景应用解析
依托全协议兼容、极简设计、高效安全的核心优势,LDR6500U广泛应用于各类需要Type-C PD取电的终端设备,尤其适配传统DC接口升级场景,覆盖小家电、智能家居、个人护理、便携数码等多个领域,精准解决不同场景的取电痛点,以下是核心应用场景详细解析:

1. 小家电领域:Type-C升级的核心解决方案
传统小家电(如筋膜枪、迷你风扇、便携榨汁杯、美甲灯、小型投影仪)多采用DC圆孔供电,存在充电器专用、接口易松动、功率受限等痛点。LDR6500U的应用的可实现这类设备的快速Type-C PD升级,无需大改模具与电路,即可实现PD快充取电。例如,筋膜枪搭载LDR6500U后,可通过PD快充头实现9V/12V高效取电,充电效率提升30%以上,同时兼容手机PD快充头、车载快充等通用供电设备,用户外出无需携带专用充电器;迷你风扇、便携榨汁杯等便携小家电,借助芯片超小封装与低功耗特性,可实现更小巧的产品设计,同时支持边充边用,提升使用便捷性。此外,芯片的多重安全防护的可有效避免小家电因电压波动、短路导致的损坏,延长产品使用寿命。
2. 个人护理设备:高效快充,便捷体验
电动牙刷、剃须刀、美容仪、卷发器等个人护理设备,对取电的便捷性与安全性要求较高。LDR6500U可完美适配这类设备的需求,支持5V/9V多档位取电,可根据设备电池规格定制快充方案,实现快速充电,满足用户即时使用需求。例如,电动牙刷搭载该芯片后,可通过Type-C PD快充头实现9V快充,充电时间缩短至1.5小时,同时兼容手机快充头,用户可随时充电,无需额外携带专用充电器;美容仪、卷发器等设备,借助芯片的安全防护机制,可有效避免因过压、过热导致的设备故障,保障使用安全,同时Type-C接口的正反盲插设计,提升使用便捷性,解决传统DC接口插拔繁琐、易松动的问题。
3. 智能家居设备:稳定供电,适配低功耗需求
智能灯泡、智能插座、小型净化器、智能音箱等智能家居设备,多为低功耗设备,对取电的稳定性与通用性要求较高。LDR6500U的低功耗特性与全协议兼容能力,可完美适配这类设备的取电需求:芯片静态功耗极低,可减少设备待机能耗,延长设备续航;同时兼容PD/QC各类快充头与传统USB充电器,无需为智能家居设备配备专用供电设备,降低用户使用成本。例如,智能灯泡搭载该芯片后,可通过Type-C接口实现5V稳定取电,同时支持与手机快充头、移动电源兼容,用户可灵活选择供电方式;智能插座搭载该芯片后,可实现PD快充取电,同时为其他小型设备供电,提升产品实用性。
4. 便携数码与车载设备:灵活适配,场景延伸
在便携数码领域,LDR6500U可应用于无线充电底座、小型播放器、便携测试仪等设备,实现高效PD取电,同时支持边充边用,满足户外创作、移动办公的需求。例如,无线充电底座搭载该芯片后,可通过PD快充头取电,实现15V/3A大功率无线快充,同时兼容各类PD快充设备,提升产品兼容性。在车载场景中,芯片的宽工作温度范围可适配车载复杂环境,可应用于车载小型电器、车载充电器转接等设备,实现PD快充取电,为手机、平板等设备充电,同时保障取电安全,避免车载电压波动带来的风险。
5. 传统DC设备改造:低成本升级,快速落地
LDR6500U是传统DC接口设备改Type-C PD快充的最优解决方案,无需改动设备内部核心电路,无需复杂编程,仅需替换Type-C接口、贴装芯片并搭配极简外围电路,即可完成改造。例如,传统LED台灯、小型加湿器等设备,通过LDR6500U改造后,可实现Type-C正反盲插、PD快充取电,兼容通用PD充电器,同时接口寿命从500次插拔提升至10000次,空间利用率提升46.7%,大幅提升产品竞争力。改造后的设备,既保留原有功能,又新增PD快充、通用适配等优势,无需额外增加成本,即可实现产品体验的双重升级。
三、LDR6500U与同类取电芯片对比优势
对比维度
同类PD取电芯片
LDR6500U PD取电芯片
协议兼容性
多仅支持单一PD协议,兼容性有限
支持PD2.0/3.0、QC2.0/3.0,兼容20+主流快充协议
封装体积
封装较大(多为SOT23-8及以上),占用空间多
DFN-10(2×2mm)超小封装,体积缩小60%+
外围设计
需搭配MCU,编程复杂,外围元件多
免编程纯硬件设计,仅需6个被动元件,极简外围
安全防护
基础防护,仅支持过压/过流保护
四重硬件防护(OVP/OCP/SCP/OTP),符合3C/UL安规
场景适配
适配场景单一,多仅支持特定设备
全场景适配,支持DC改造、小家电、智能家居等多领域
改造便捷性
需改动设备核心电路,改造难度大
无需改核心电路,四步完成改造,落地速度快
四、应用价值与行业意义
LDR6500U PD取电芯片的推出,精准切入传统设备Type-C PD升级的市场需求,以"极简设计、全协议兼容、高效安全"为核心,彻底解决了传统取电方案的诸多痛点,为厂商与用户带来双重价值。对于厂商而言,LDR6500U大幅简化了设备Type-C升级的研发流程,降低了研发与量产成本,无需大改模具与电路,即可快速实现产品升级,新增PD快充、Type-C通用接口等卖点,提升产品市场竞争力;同时,芯片的高兼容性与稳定性,可减少产品适配难度,提升量产良率,缩短研发周期。
对于用户而言,搭载LDR6500U的设备,可实现Type-C正反盲插、通用PD充电器适配,告别专用充电器的束缚,提升使用便捷性;高效快充与边充边用功能,解决了设备续航焦虑,提升使用体验;多重安全防护机制,可全方位保障使用安全,杜绝用电隐患。
随着Type-C接口的全面普及与PD协议的持续渗透,传统DC接口设备的升级需求日益旺盛,LDR6500U作为一款高性价比、高适配性的PD取电芯片,凭借其核心优势,必将成为传统设备Type-C升级的标配芯片,推动小家电、智能家居、个人护理等领域的产品迭代,助力Type-C生态向更通用、更高效、更安全的方向发展,为终端设备的取电体验注入新动能。