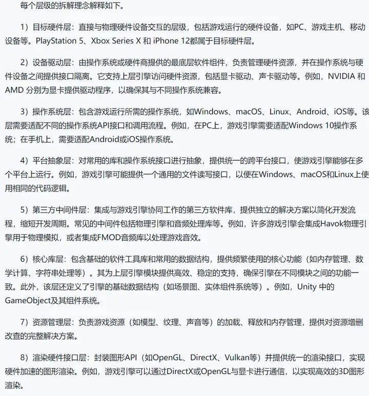
想自学游戏引擎开发,最怕两件事:
一是不知道从哪开始学,东看一点西看一点,知识不成体系;
二是只会用引擎,不懂原理,离开 Unity/Unreal 就什么都不会。
其实自学路线非常清晰:
先建立通用引擎框架认知 → 再理解核心模块原理 → 最后落地到 Unity/Unreal 实践。
如果你完全零基础,想系统自学,可以按这个顺序来:
先搞懂游戏引擎的整体架构
渲染、物理、输入、资源管理、场景管理...... 这些模块分别干什么、怎么配合。
逐个攻破核心系统
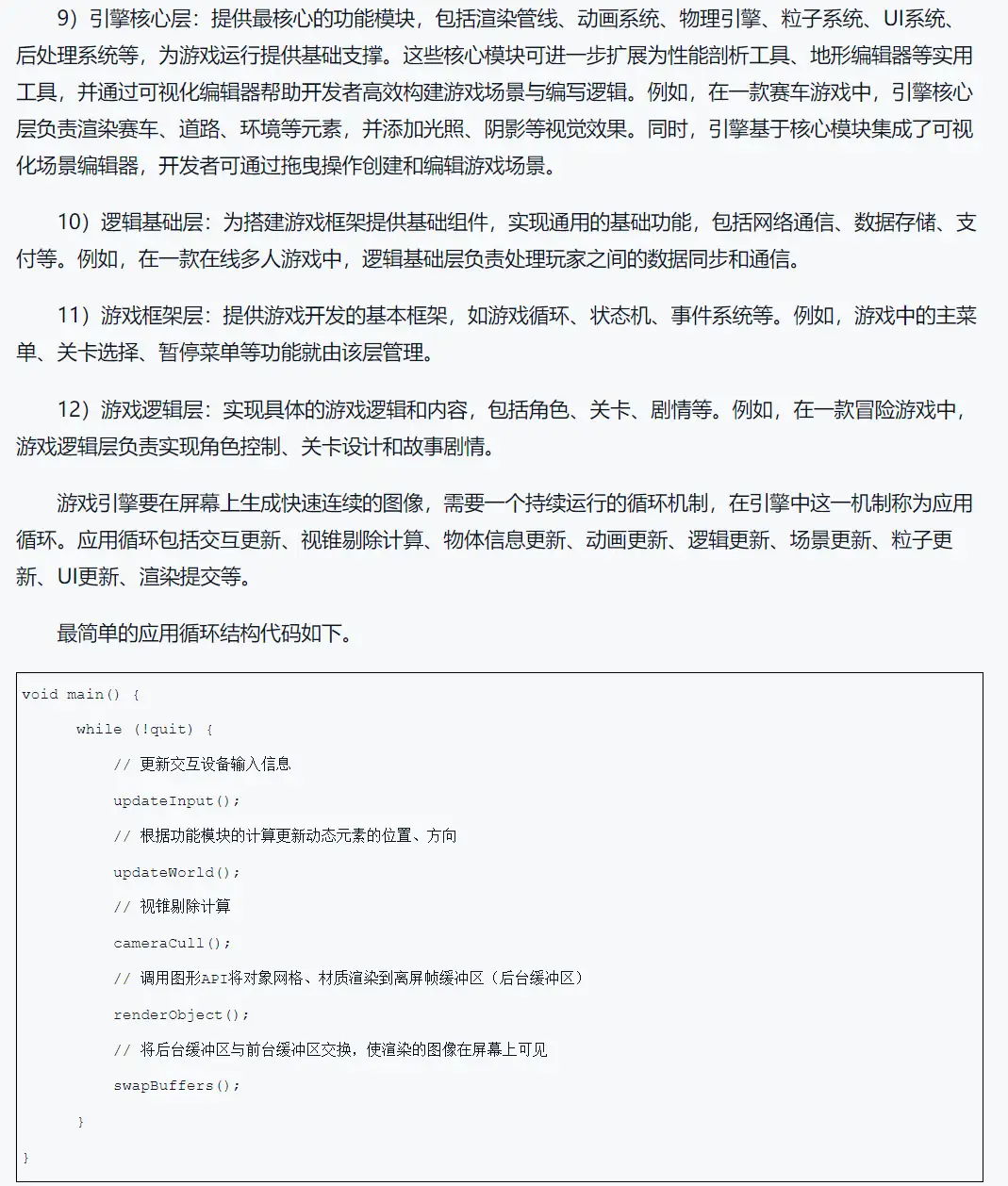
比如渲染管线、资源加载、碰撞检测、动画系统等,不用一开始就钻很深,但要知道它们的作用和基本流程。
再去用 Unity 或 Unreal 对照理解
看看这些引擎是怎么把理论架构落地成实际功能的,这样你才不是 "无脑点按钮"。
多写 demo、多对照源码
自学最重要的就是:看到原理 → 对应实现 → 自己复现。
如果觉得自学太散、没人带,可以读这本特别适合从零自学游戏引擎的书:
《图解游戏引擎:基础框架与实现原理》

这本书最大的优势就是:
- 用图解方式把抽象架构讲得非常直观,自学不迷路
- 先讲通用游戏引擎原理,再对应到 Unity、Unreal
- 不空谈理论,把基础框架、渲染、物理、资源管理等核心模块讲透
- 非常适合初学者建立系统认知,而不是零散学工具
本书之所以命名为"图解游戏引擎",就是希望通过图示化的方式形象地解读抽象的技术,以便读者系统性地学习。本书内容由浅入深,力求通俗易懂,先介绍引擎各模块的原理及其来龙去脉,再讲解它们在Unity和Unreal引擎中的框架结构、逻辑流程及关键细节,涵盖的模块包括动画、Ul、内存、渲染管线、虚拟机技术、粒子系统、资产管理、多线程等。

如何阅读本书
本书详细阐述了各个引擎模块的来龙去脉,涵盖历史由来、原理知识、基础结构等方面,内容涉及引擎基础技术、动画、UI、内存管理、渲染管线、虚拟机、粒子系统、多线程等。例如,动画部分会从骨骼的计算原理讲起,逐步深入介绍Unity中的实现方式;渲染管线部分会从软件渲染讲到硬件管线,并追溯GPU的发展历史,帮助读者了解渲染管线的来龙去脉,将相关知识串联起来。
本书旨在为读者提供一条通俗易懂的引擎知识学习路径,助力读者快速高效地掌握引擎各模块的知识要点,熟悉其关键点与整体架构。全书共使用270余张图来描述引擎各模块的关键点、结构和流程,以提升读者阅读理解的效率和效果。
本书特色

样章展示






开启送礼物