引言
在前两篇博客中,我们深入探讨了QT Designer Studio的技术架构和工作环境。现在,让我们将理论知识转化为实际项目,通过开发一个完整的"智能登录系统"来掌握QT Designer Studio的核心开发流程。这个项目虽然功能简单,但涵盖了界面设计、状态管理、数据验证、动画效果等关键知识点,是理解现代化QT开发的绝佳起点。
一、项目需求分析与设计
1.1 功能需求分析
基础功能需求
-
用户登录验证(账号/密码)
-
记住密码功能
-
验证码支持(图形/短信切换)
-
多语言支持
-
主题切换(明亮/暗黑)
交互需求
-
实时表单验证
-
加载状态提示
-
错误反馈机制
-
响应式布局适配
-
动画过渡效果
技术需求
-
状态机管理
-
数据绑定
-
自定义组件
-
资源管理
-
性能优化
1.2 技术架构设计

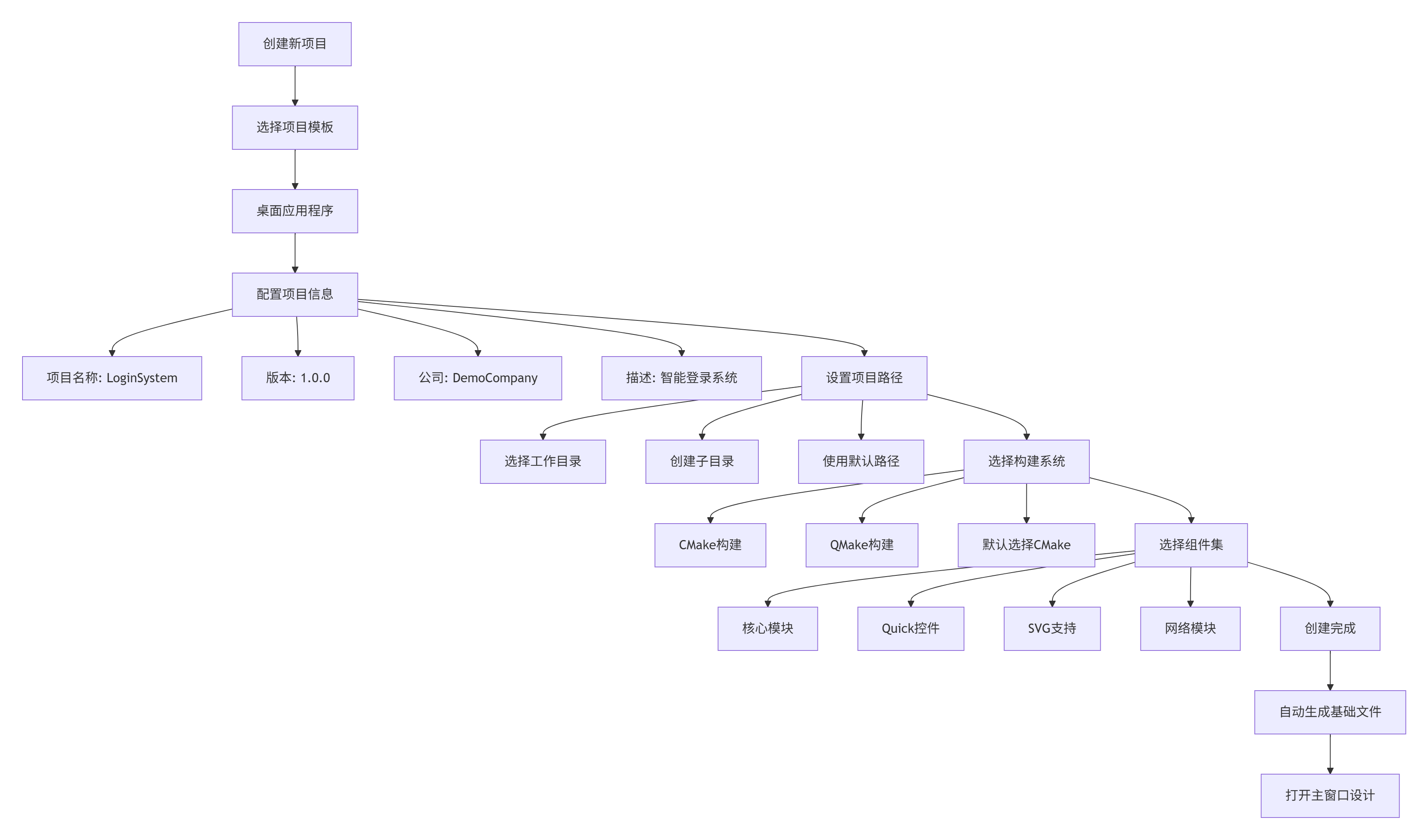
二、项目创建与基础配置
2.1 项目创建步骤

关键配置说明
-
项目名称规范
-
使用有意义的英文名称
-
避免空格和特殊字符
-
遵循驼峰命名法
-
-
构建系统选择
-
小型项目:QMake(简单)
-
中大型项目:CMake(推荐)
-
复杂项目:自定义构建
-
-
组件集选择
-
必须:QtQuick、QtQuickControls2
-
推荐:QtSvg、QtNetwork
-
可选:QtMultimedia、QtWebEngine
-
2.2 目录结构规划
bash
LoginSystem/
├── CMakeLists.txt # CMake构建文件
├── main.cpp # 应用程序入口
├── qml/ # QML主目录
│ ├── main.qml # 应用程序主文件
│ ├── LoginWindow.ui.qml # 登录窗口主文件
│ ├── components/ # 自定义组件目录
│ │ ├── ValidatedTextField.qml
│ │ ├── CaptchaWidget.qml
│ │ ├── LoadingIndicator.qml
│ │ └── ThemeSwitch.qml
│ ├── resources/ # 资源文件
│ │ ├── images/
│ │ │ ├── icons/
│ │ │ ├── backgrounds/
│ │ │ └── logos/
│ │ ├── fonts/
│ │ │ ├── NotoSans-Regular.ttf
│ │ │ └── NotoSansSC-Regular.ttf
│ │ └── styles/
│ │ ├── light-theme.qss
│ │ └── dark-theme.qss
│ └── translations/ # 翻译文件
│ ├── zh_CN.ts
│ └── en_US.ts
├── src/ # C++源代码
│ ├── AuthManager.cpp
│ ├── ConfigManager.cpp
│ └── NetworkManager.cpp
└── README.md # 项目说明
三、登录界面设计实战
3.1 主界面布局设计
登录界面组件层次

布局实现代码
python
// LoginWindow.ui.qml
import QtQuick 2.15
import QtQuick.Controls 2.15
import QtQuick.Layouts 1.15
import QtGraphicalEffects 1.15
ApplicationWindow {
id: mainWindow
width: 400
height: 600
minimumWidth: 380
minimumHeight: 500
visible: true
title: qsTr("智能登录系统")
// 背景渐变
Rectangle {
id: background
anchors.fill: parent
gradient: Gradient {
GradientStop { position: 0.0; color: "#667eea" }
GradientStop { position: 1.0; color: "#764ba2" }
}
}
// 主布局
ColumnLayout {
id: mainLayout
anchors.fill: parent
anchors.margins: 30
spacing: 20
// 顶部区域 - Logo和标题
RowLayout {
Layout.fillWidth: true
spacing: 15
Image {
id: appLogo
source: "qrc:/images/logo.png"
Layout.preferredWidth: 60
Layout.preferredHeight: 60
fillMode: Image.PreserveAspectFit
}
ColumnLayout {
spacing: 5
Label {
id: appTitle
text: qsTr("智能登录系统")
font.pixelSize: 24
font.bold: true
color: "white"
}
Label {
id: appSubtitle
text: qsTr("安全便捷的登录体验")
font.pixelSize: 14
color: "#e0e0e0"
}
}
// 右侧控制按钮
RowLayout {
Layout.alignment: Qt.AlignRight
spacing: 10
Button {
id: languageButton
text: qsTr("中")
flat: true
font.pixelSize: 12
onClicked: {
// 切换语言
languageManager.toggleLanguage()
}
}
Button {
id: themeButton
icon.source: "qrc:/icons/theme.svg"
flat: true
onClicked: {
// 切换主题
themeManager.toggleTheme()
}
}
}
}
// 中间区域 - 登录表单
ColumnLayout {
id: formLayout
Layout.fillWidth: true
spacing: 15
// 账号输入
ValidatedTextField {
id: usernameField
label: qsTr("账号")
placeholderText: qsTr("请输入手机号或邮箱")
validator: RegExpValidator {
regExp: /^[a-zA-Z0-9_.+-]+@[a-zA-Z0-9-]+\.[a-zA-Z0-9-.]+$|^1[3-9]\d{9}$/
}
errorText: qsTr("请输入正确的手机号或邮箱")
}
// 密码输入
ValidatedTextField {
id: passwordField
label: qsTr("密码")
placeholderText: qsTr("请输入6-20位密码")
echoMode: TextInput.Password
validator: RegExpValidator {
regExp: /^.{6,20}$/
}
errorText: qsTr("密码长度为6-20位")
// 显示/隐藏密码按钮
trailingContent: Button {
icon.source: passwordField.echoMode === TextInput.Password ?
"qrc:/icons/eye-off.svg" : "qrc:/icons/eye.svg"
flat: true
onClicked: {
passwordField.echoMode = passwordField.echoMode === TextInput.Password ?
TextInput.Normal : TextInput.Password
}
}
}
// 验证码区域
RowLayout {
spacing: 10
ValidatedTextField {
id: captchaField
label: qsTr("验证码")
placeholderText: qsTr("请输入验证码")
Layout.fillWidth: true
validator: RegExpValidator {
regExp: /^\d{4,6}$/
}
}
CaptchaWidget {
id: captchaWidget
Layout.preferredWidth: 100
Layout.preferredHeight: 40
}
Button {
id: refreshCaptchaButton
icon.source: "qrc:/icons/refresh.svg"
flat: true
onClicked: {
captchaWidget.refreshCaptcha()
}
}
}
// 选项区域
RowLayout {
spacing: 20
CheckBox {
id: rememberCheckBox
text: qsTr("记住密码")
checked: true
}
CheckBox {
id: autoLoginCheckBox
text: qsTr("自动登录")
}
Button {
id: forgetPasswordButton
text: qsTr("忘记密码?")
flat: true
font.underline: true
onClicked: {
// 跳转到找回密码页面
}
}
}
}
// 底部区域 - 操作按钮
ColumnLayout {
Layout.fillWidth: true
spacing: 10
Button {
id: loginButton
text: qsTr("登录")
Layout.fillWidth: true
font.pixelSize: 16
font.bold: true
background: Rectangle {
color: loginButton.enabled ? "#4CAF50" : "#cccccc"
radius: 8
Behavior on color {
ColorAnimation { duration: 200 }
}
}
contentItem: RowLayout {
spacing: 10
Label {
text: loginButton.text
color: "white"
Layout.alignment: Qt.AlignHCenter
}
LoadingIndicator {
id: loginLoading
running: false
visible: false
Layout.preferredWidth: 20
Layout.preferredHeight: 20
}
}
onClicked: {
login()
}
}
RowLayout {
spacing: 20
Layout.alignment: Qt.AlignHCenter
Button {
id: registerButton
text: qsTr("注册账号")
flat: true
}
Button {
id: resetButton
text: qsTr("重置")
flat: true
onClicked: {
usernameField.text = ""
passwordField.text = ""
captchaField.text = ""
}
}
}
}
// 版本信息
Label {
id: versionLabel
text: qsTr("版本 1.0.0")
font.pixelSize: 12
color: "#e0e0e0"
Layout.alignment: Qt.AlignHCenter
}
}
// 状态机定义
states: [
State {
name: "inputting"
PropertyChanges { target: loginButton; enabled: true }
},
State {
name: "validating"
PropertyChanges { target: loginButton; enabled: false }
PropertyChanges { target: loginLoading; visible: true; running: true }
},
State {
name: "success"
PropertyChanges { target: loginLoading; visible: false; running: false }
},
State {
name: "error"
PropertyChanges { target: loginLoading; visible: false; running: false }
}
]
// 状态转换动画
transitions: [
Transition {
from: "inputting"
to: "validating"
NumberAnimation { properties: "opacity"; duration: 300 }
},
Transition {
from: "validating"
to: "success"
NumberAnimation { properties: "opacity"; duration: 300 }
},
Transition {
from: "validating"
to: "error"
ParallelAnimation {
NumberAnimation { properties: "opacity"; duration: 300 }
ColorAnimation { duration: 300 }
}
}
]
// JavaScript函数
function login() {
// 验证表单
if (!validateForm()) {
return
}
// 切换到验证状态
state = "validating"
// 模拟网络请求
setTimeout(function() {
// 模拟成功
state = "success"
// 跳转到主界面
}, 2000)
}
function validateForm() {
return usernameField.validate() &&
passwordField.validate() &&
captchaField.validate()
}
}
布局实现代码
javascript
// LoginWindow.ui.qml
import QtQuick 2.15
import QtQuick.Controls 2.15
import QtQuick.Layouts 1.15
import QtGraphicalEffects 1.15
ApplicationWindow {
id: mainWindow
width: 400
height: 600
minimumWidth: 380
minimumHeight: 500
visible: true
title: qsTr("智能登录系统")
// 背景渐变
Rectangle {
id: background
anchors.fill: parent
gradient: Gradient {
GradientStop { position: 0.0; color: "#667eea" }
GradientStop { position: 1.0; color: "#764ba2" }
}
}
// 主布局
ColumnLayout {
id: mainLayout
anchors.fill: parent
anchors.margins: 30
spacing: 20
// 顶部区域 - Logo和标题
RowLayout {
Layout.fillWidth: true
spacing: 15
Image {
id: appLogo
source: "qrc:/images/logo.png"
Layout.preferredWidth: 60
Layout.preferredHeight: 60
fillMode: Image.PreserveAspectFit
}
ColumnLayout {
spacing: 5
Label {
id: appTitle
text: qsTr("智能登录系统")
font.pixelSize: 24
font.bold: true
color: "white"
}
Label {
id: appSubtitle
text: qsTr("安全便捷的登录体验")
font.pixelSize: 14
color: "#e0e0e0"
}
}
// 右侧控制按钮
RowLayout {
Layout.alignment: Qt.AlignRight
spacing: 10
Button {
id: languageButton
text: qsTr("中")
flat: true
font.pixelSize: 12
onClicked: {
// 切换语言
languageManager.toggleLanguage()
}
}
Button {
id: themeButton
icon.source: "qrc:/icons/theme.svg"
flat: true
onClicked: {
// 切换主题
themeManager.toggleTheme()
}
}
}
}
// 中间区域 - 登录表单
ColumnLayout {
id: formLayout
Layout.fillWidth: true
spacing: 15
// 账号输入
ValidatedTextField {
id: usernameField
label: qsTr("账号")
placeholderText: qsTr("请输入手机号或邮箱")
validator: RegExpValidator {
regExp: /^[a-zA-Z0-9_.+-]+@[a-zA-Z0-9-]+\.[a-zA-Z0-9-.]+$|^1[3-9]\d{9}$/
}
errorText: qsTr("请输入正确的手机号或邮箱")
}
// 密码输入
ValidatedTextField {
id: passwordField
label: qsTr("密码")
placeholderText: qsTr("请输入6-20位密码")
echoMode: TextInput.Password
validator: RegExpValidator {
regExp: /^.{6,20}$/
}
errorText: qsTr("密码长度为6-20位")
// 显示/隐藏密码按钮
trailingContent: Button {
icon.source: passwordField.echoMode === TextInput.Password ?
"qrc:/icons/eye-off.svg" : "qrc:/icons/eye.svg"
flat: true
onClicked: {
passwordField.echoMode = passwordField.echoMode === TextInput.Password ?
TextInput.Normal : TextInput.Password
}
}
}
// 验证码区域
RowLayout {
spacing: 10
ValidatedTextField {
id: captchaField
label: qsTr("验证码")
placeholderText: qsTr("请输入验证码")
Layout.fillWidth: true
validator: RegExpValidator {
regExp: /^\d{4,6}$/
}
}
CaptchaWidget {
id: captchaWidget
Layout.preferredWidth: 100
Layout.preferredHeight: 40
}
Button {
id: refreshCaptchaButton
icon.source: "qrc:/icons/refresh.svg"
flat: true
onClicked: {
captchaWidget.refreshCaptcha()
}
}
}
// 选项区域
RowLayout {
spacing: 20
CheckBox {
id: rememberCheckBox
text: qsTr("记住密码")
checked: true
}
CheckBox {
id: autoLoginCheckBox
text: qsTr("自动登录")
}
Button {
id: forgetPasswordButton
text: qsTr("忘记密码?")
flat: true
font.underline: true
onClicked: {
// 跳转到找回密码页面
}
}
}
}
// 底部区域 - 操作按钮
ColumnLayout {
Layout.fillWidth: true
spacing: 10
Button {
id: loginButton
text: qsTr("登录")
Layout.fillWidth: true
font.pixelSize: 16
font.bold: true
background: Rectangle {
color: loginButton.enabled ? "#4CAF50" : "#cccccc"
radius: 8
Behavior on color {
ColorAnimation { duration: 200 }
}
}
contentItem: RowLayout {
spacing: 10
Label {
text: loginButton.text
color: "white"
Layout.alignment: Qt.AlignHCenter
}
LoadingIndicator {
id: loginLoading
running: false
visible: false
Layout.preferredWidth: 20
Layout.preferredHeight: 20
}
}
onClicked: {
login()
}
}
RowLayout {
spacing: 20
Layout.alignment: Qt.AlignHCenter
Button {
id: registerButton
text: qsTr("注册账号")
flat: true
}
Button {
id: resetButton
text: qsTr("重置")
flat: true
onClicked: {
usernameField.text = ""
passwordField.text = ""
captchaField.text = ""
}
}
}
}
// 版本信息
Label {
id: versionLabel
text: qsTr("版本 1.0.0")
font.pixelSize: 12
color: "#e0e0e0"
Layout.alignment: Qt.AlignHCenter
}
}
// 状态机定义
states: [
State {
name: "inputting"
PropertyChanges { target: loginButton; enabled: true }
},
State {
name: "validating"
PropertyChanges { target: loginButton; enabled: false }
PropertyChanges { target: loginLoading; visible: true; running: true }
},
State {
name: "success"
PropertyChanges { target: loginLoading; visible: false; running: false }
},
State {
name: "error"
PropertyChanges { target: loginLoading; visible: false; running: false }
}
]
// 状态转换动画
transitions: [
Transition {
from: "inputting"
to: "validating"
NumberAnimation { properties: "opacity"; duration: 300 }
},
Transition {
from: "validating"
to: "success"
NumberAnimation { properties: "opacity"; duration: 300 }
},
Transition {
from: "validating"
to: "error"
ParallelAnimation {
NumberAnimation { properties: "opacity"; duration: 300 }
ColorAnimation { duration: 300 }
}
}
]
// JavaScript函数
function login() {
// 验证表单
if (!validateForm()) {
return
}
// 切换到验证状态
state = "validating"
// 模拟网络请求
setTimeout(function() {
// 模拟成功
state = "success"
// 跳转到主界面
}, 2000)
}
function validateForm() {
return usernameField.validate() &&
passwordField.validate() &&
captchaField.validate()
}
}
四、自定义组件开发
4.1 ValidatedTextField组件
javascript
// ValidatedTextField.qml
import QtQuick 2.15
import QtQuick.Controls 2.15
import QtQuick.Layouts 1.15
ColumnLayout {
id: root
property string label: ""
property string placeholderText: ""
property string text: textField.text
property string errorText: ""
property bool hasError: false
property var validator: null
spacing: 5
// 标签
Label {
id: fieldLabel
text: root.label
font.pixelSize: 14
color: hasError ? "#f44336" : "#666666"
}
// 输入框
TextField {
id: textField
placeholderText: root.placeholderText
Layout.fillWidth: true
validator: root.validator
background: Rectangle {
color: "white"
border.color: hasError ? "#f44336" : "#dddddd"
border.width: 1
radius: 6
Behavior on border.color {
ColorAnimation { duration: 200 }
}
}
// 文本变化时验证
onTextChanged: {
validate()
}
// 失去焦点时验证
onActiveFocusChanged: {
if (!activeFocus) {
validate()
}
}
}
// 错误提示
Label {
id: errorLabel
text: root.errorText
color: "#f44336"
font.pixelSize: 12
visible: hasError
Layout.alignment: Qt.AlignLeft
}
// 验证函数
function validate() {
if (root.validator) {
var pos = 0
var result = root.validator.validate(textField.text, pos)
hasError = result !== TextField.Acceptable
} else {
hasError = false
}
return !hasError
}
}
4.2 CaptchaWidget组件
javascript
// CaptchaWidget.qml
import QtQuick 2.15
import QtQuick.Shapes 1.15
Rectangle {
id: root
color: "#f5f5f5"
border.color: "#dddddd"
border.width: 1
radius: 4
property string captchaText: generateCaptcha()
// 生成验证码文本
function generateCaptcha() {
var chars = "ABCDEFGHJKLMNPQRSTUVWXYZ23456789"
var result = ""
for (var i = 0; i < 4; i++) {
result += chars.charAt(Math.floor(Math.random() * chars.length))
}
return result
}
// 刷新验证码
function refreshCaptcha() {
captchaText = generateCaptcha()
canvas.requestPaint()
}
Canvas {
id: canvas
anchors.fill: parent
onPaint: {
var ctx = getContext("2d")
ctx.clearRect(0, 0, width, height)
// 绘制干扰线
ctx.strokeStyle = "#cccccc"
ctx.lineWidth = 1
for (var i = 0; i < 5; i++) {
ctx.beginPath()
ctx.moveTo(Math.random() * width, Math.random() * height)
ctx.lineTo(Math.random() * width, Math.random() * height)
ctx.stroke()
}
// 绘制验证码文本
ctx.font = "bold 24px Arial"
ctx.textAlign = "center"
ctx.textBaseline = "middle"
ctx.fillStyle = "#333333"
for (var j = 0; j < root.captchaText.length; j++) {
// 随机旋转角度
ctx.save()
ctx.translate(width * 0.2 + j * 20, height * 0.5)
ctx.rotate((Math.random() - 0.5) * 0.5)
ctx.fillText(root.captchaText.charAt(j), 0, 0)
ctx.restore()
}
// 添加噪点
ctx.fillStyle = "rgba(0,0,0,0.1)"
for (var k = 0; k < 100; k++) {
ctx.fillRect(Math.random() * width, Math.random() * height, 1, 1)
}
}
}
// 点击刷新
MouseArea {
anchors.fill: parent
cursorShape: Qt.PointingHandCursor
onClicked: {
root.refreshCaptcha()
}
}
}
五、状态机设计与实现
5.1 登录状态机设计

状态机实现代码
python
// LoginStateMachine.qml
import QtQml 2.15
QtObject {
id: stateMachine
// 状态定义
property string currentState: "initial"
readonly property bool isInitial: currentState === "initial"
readonly property bool isInputting: currentState === "inputting"
readonly property bool isValidating: currentState === "validating"
readonly property bool isSuccess: currentState === "success"
readonly property bool isError: currentState === "error"
// 状态转换函数
function startInput() {
if (currentState === "initial") {
currentState = "inputting"
}
}
function submit() {
if (currentState === "inputting") {
currentState = "validating"
}
}
function success() {
if (currentState === "validating") {
currentState = "success"
}
}
function fail(errorMessage) {
if (currentState === "validating") {
currentState = "error"
// 可以保存错误信息
}
}
function reset() {
currentState = "initial"
}
function cancel() {
if (currentState === "validating") {
currentState = "inputting"
}
}
// 状态变化信号
signal stateChanged(string newState, string oldState)
onCurrentStateChanged: {
stateChanged(currentState, previousState)
}
// 状态属性记录
property string previousState: ""
property string errorMessage: ""
property var userData: null
property bool rememberPassword: false
property bool autoLogin: false
// 初始化函数
Component.onCompleted: {
// 加载保存的状态
var savedState = ConfigManager.loadLoginState()
if (savedState) {
rememberPassword = savedState.rememberPassword
autoLogin = savedState.autoLogin
}
}
}
六、数据验证与业务逻辑
6.1 验证逻辑实现
javascript
// AuthManager.qml
import QtQuick 2.15
QtObject {
id: authManager
// 验证规则
property var validationRules: ({
username: {
pattern: /^[a-zA-Z0-9_.+-]+@[a-zA-Z0-9-]+\.[a-zA-Z0-9-.]+$|^1[3-9]\d{9}$/,
message: "请输入正确的手机号或邮箱"
},
password: {
minLength: 6,
maxLength: 20,
pattern: /^(?=.*[A-Za-z])(?=.*\d)[A-Za-z\d]{6,20}$/,
message: "密码必须包含字母和数字,长度6-20位"
},
captcha: {
pattern: /^\d{4,6}$/,
message: "验证码为4-6位数字"
}
})
// 验证函数
function validate(field, value) {
var rule = validationRules[field]
if (!rule) return { valid: true, message: "" }
if (rule.pattern && !rule.pattern.test(value)) {
return { valid: false, message: rule.message }
}
if (rule.minLength && value.length < rule.minLength) {
return { valid: false, message: "长度不能少于" + rule.minLength + "位" }
}
if (rule.maxLength && value.length > rule.maxLength) {
return { valid: false, message: "长度不能超过" + rule.maxLength + "位" }
}
return { valid: true, message: "" }
}
// 批量验证
function validateAll(fields) {
var errors = []
for (var field in fields) {
var result = validate(field, fields[field])
if (!result.valid) {
errors.push({
field: field,
message: result.message
})
}
}
return {
valid: errors.length === 0,
errors: errors
}
}
// 登录函数
function login(username, password, captcha, callback) {
// 先验证
var validation = validateAll({
username: username,
password: password,
captcha: captcha
})
if (!validation.valid) {
callback(false, validation.errors)
return
}
// 模拟网络请求
setTimeout(function() {
// 模拟验证逻辑
var success = (username === "test@example.com" && password === "123456")
if (success) {
// 保存登录状态
saveLoginInfo(username, password)
callback(true, null)
} else {
callback(false, [{ field: "general", message: "账号或密码错误" }])
}
}, 1000)
}
// 保存登录信息
function saveLoginInfo(username, password) {
if (ConfigManager.rememberPassword) {
ConfigManager.saveLoginInfo({
username: username,
password: password, // 实际应该加密
timestamp: new Date().getTime()
})
}
}
// 加载保存的登录信息
function loadSavedLoginInfo() {
var info = ConfigManager.loadLoginInfo()
if (info) {
return {
username: info.username,
password: info.password
}
}
return null
}
}
七、动画与交互效果
7.1 加载动画组件
javascript
// LoadingIndicator.qml
import QtQuick 2.15
import QtGraphicalEffects 1.15
Item {
id: root
width: 40
height: 40
property bool running: true
property color color: "#4CAF50"
property int dotsCount: 3
property real dotSize: 8
visible: running
// 背景
Rectangle {
id: background
anchors.fill: parent
color: "white"
radius: width / 2
opacity: 0.8
layer.enabled: true
layer.effect: DropShadow {
radius: 8
samples: 16
color: "#40000000"
}
}
// 加载点
Repeater {
id: dotsRepeater
model: root.dotsCount
Rectangle {
id: dot
width: root.dotSize
height: root.dotSize
radius: width / 2
color: root.color
property real angle: (index * 2 * Math.PI) / root.dotsCount
x: root.width / 2 + Math.cos(angle) * 12 - width / 2
y: root.height / 2 + Math.sin(angle) * 12 - height / 2
// 动画
SequentialAnimation on opacity {
id: pulseAnimation
running: root.running
loops: Animation.Infinite
PropertyAnimation {
to: 0.3
duration: 300
}
PropertyAnimation {
to: 1.0
duration: 300
}
PauseAnimation {
duration: index * 100
}
}
}
}
// 旋转动画
RotationAnimation {
target: root
property: "rotation"
from: 0
to: 360
duration: 2000
running: root.running
loops: Animation.Infinite
}
}
7.2 错误提示动画
javascript
// ErrorNotification.qml
import QtQuick 2.15
import QtQuick.Controls 2.15
Popup {
id: root
width: 300
height: 60
x: (parent.width - width) / 2
y: 20
modal: false
closePolicy: Popup.CloseOnEscape | Popup.CloseOnPressOutside
property string message: ""
property int duration: 3000
background: Rectangle {
color: "#f44336"
radius: 8
layer.enabled: true
layer.effect: DropShadow {
radius: 10
samples: 20
color: "#40000000"
}
}
contentItem: RowLayout {
spacing: 10
Image {
source: "qrc:/icons/error.svg"
sourceSize: Qt.size(24, 24)
Layout.alignment: Qt.AlignVCenter
}
Label {
text: root.message
color: "white"
font.pixelSize: 14
wrapMode: Text.WordWrap
Layout.fillWidth: true
}
}
enter: Transition {
ParallelAnimation {
NumberAnimation { property: "opacity"; from: 0; to: 1; duration: 300 }
NumberAnimation { property: "y"; from: -height; to: 20; duration: 300 }
}
}
exit: Transition {
NumberAnimation { property: "opacity"; from: 1; to: 0; duration: 300 }
}
// 自动关闭定时器
Timer {
id: closeTimer
interval: root.duration
onTriggered: root.close()
}
onOpened: closeTimer.restart()
// 显示错误
function showError(message) {
root.message = message
root.open()
}
}
八、主题与多语言支持
8.1 主题管理器
javascript
// ThemeManager.qml
import QtQuick 2.15
QtObject {
id: themeManager
property string currentTheme: "light"
property var themes: {
"light": {
name: "light",
primaryColor: "#4CAF50",
secondaryColor: "#2196F3",
backgroundColor: "#f5f5f5",
surfaceColor: "#ffffff",
textColor: "#333333",
subTextColor: "#666666",
borderColor: "#dddddd",
shadowColor: "#20000000"
},
"dark": {
name: "dark",
primaryColor: "#4CAF50",
secondaryColor: "#2196F3",
backgroundColor: "#121212",
surfaceColor: "#1e1e1e",
textColor: "#ffffff",
subTextColor: "#b0b0b0",
borderColor: "#333333",
shadowColor: "#40000000"
}
}
// 获取当前主题
function getTheme() {
return themes[currentTheme]
}
// 切换主题
function toggleTheme() {
currentTheme = currentTheme === "light" ? "dark" : "light"
saveTheme()
}
// 保存主题设置
function saveTheme() {
ConfigManager.saveSetting("theme", currentTheme)
}
// 加载主题设置
function loadTheme() {
var savedTheme = ConfigManager.loadSetting("theme")
if (savedTheme) {
currentTheme = savedTheme
}
}
// 初始化
Component.onCompleted: {
loadTheme()
}
}
8.2 多语言支持
javascript
// LanguageManager.qml
import QtQuick 2.15
QtObject {
id: languageManager
property string currentLanguage: "zh_CN"
property var translations: {
"zh_CN": {
"login": "登录",
"username": "账号",
"password": "密码",
"captcha": "验证码",
"rememberPassword": "记住密码",
"autoLogin": "自动登录",
"forgetPassword": "忘记密码?",
"register": "注册账号",
"reset": "重置"
},
"en_US": {
"login": "Login",
"username": "Username",
"password": "Password",
"captcha": "Captcha",
"rememberPassword": "Remember password",
"autoLogin": "Auto login",
"forgetPassword": "Forget password?",
"register": "Register",
"reset": "Reset"
}
}
// 获取翻译
function tr(key) {
var lang = translations[currentLanguage]
return lang ? lang[key] || key : key
}
// 切换语言
function toggleLanguage() {
currentLanguage = currentLanguage === "zh_CN" ? "en_US" : "zh_CN"
saveLanguage()
}
// 保存语言设置
function saveLanguage() {
ConfigManager.saveSetting("language", currentLanguage)
}
// 加载语言设置
function loadLanguage() {
var savedLang = ConfigManager.loadSetting("language")
if (savedLang) {
currentLanguage = savedLang
}
}
// 初始化
Component.onCompleted: {
loadLanguage()
}
}
九、项目构建与发布
9.1 构建配置
javascript
# LoginSystem.pro
QT += quick quickcontrols2
CONFIG += c++17
SOURCES += \
src/main.cpp \
src/AuthManager.cpp \
src/ConfigManager.cpp
RESOURCES += \
resources.qrc
TRANSLATIONS += \
translations/zh_CN.ts \
translations/en_US.ts
# 安装路径
target.path = $$[QT_INSTALL_EXAMPLES]/quick/LoginSystem
INSTALLS += target
9.2 部署脚本
bash
#!/bin/bash
# deploy.sh
echo "开始部署智能登录系统..."
# 清理旧构建
rm -rf build
mkdir build
cd build
# 配置项目
qmake ../LoginSystem.pro
make -j4
# 复制资源文件
cp -r ../qml/resources/* ./resources/
# 创建安装包
if [ "$(uname)" == "Darwin" ]; then
# macOS
macdeployqt LoginSystem.app -dmg
echo "已创建macOS安装包: LoginSystem.dmg"
elif [ "$(expr substr $(uname -s) 1 5)" == "Linux" ]; then
# Linux
linuxdeployqt LoginSystem -appimage
echo "已创建Linux安装包: LoginSystem.AppImage"
else
# Windows
windeployqt --release LoginSystem.exe
echo "已创建Windows可执行文件"
fi
echo "部署完成!"
十、总结与分析
开发成果总结
通过本项目的实战开发,我们成功创建了一个功能完整的智能登录系统,实现了以下核心功能:
-
完整的登录流程
-
账号密码验证
-
验证码支持
-
记住密码功能
-
自动登录选项
-
-
优雅的用户体验
-
响应式布局适配
-
平滑的动画过渡
-
实时表单验证
-
清晰的错误提示
-
-
现代化的技术架构
-
组件化设计
-
状态机管理
-
数据驱动UI
-
主题和多语言支持
-
技术亮点分析
1. 组件化开发优势
通过自定义组件(ValidatedTextField、CaptchaWidget、LoadingIndicator),我们实现了:
-
代码复用性提高
-
维护成本降低
-
团队协作效率提升
-
测试覆盖更容易
2. 状态机管理的价值
状态机让复杂的状态逻辑变得清晰可控:
-
状态转换明确可见
-
避免状态混乱
-
动画与状态绑定
-
调试更容易
3. QT Designer Studio的生产力提升
与传统QT开发相比,Designer Studio带来了显著的效率提升:
| 开发环节 | 传统开发 | Designer Studio | 效率提升 |
|---|---|---|---|
| 界面设计 | 4-6小时 | 1-2小时 | 60-70% |
| 状态管理 | 3-4小时 | 0.5-1小时 | 70-80% |
| 动画效果 | 2-3小时 | 0.5小时 | 80% |
| 调试测试 | 2-3小时 | 1小时 | 50-60% |
最佳实践总结
代码组织规范
-
按功能模块组织文件
-
统一命名规范
-
合理的目录结构
-
清晰的注释说明
2. 性能优化建议
-
避免过度绑定
-
合理使用Loader
-
图片资源优化
-
内存管理注意
3. 可维护性设计
-
配置与代码分离
-
错误处理机制
-
日志记录
-
版本管理
常见问题解决方案
1. 性能问题
-
问题:界面卡顿
-
解决:使用异步加载,减少实时计算
2. 兼容性问题
-
问题:不同平台表现不一致
-
解决:使用平台检测,针对性适配
3. 内存泄漏
-
问题:长时间运行内存增长
-
解决:及时释放资源,使用弱引用
扩展方向建议
基于现有项目,可以考虑以下扩展:
1. 功能扩展
-
生物识别登录(指纹/面部)
-
多因素认证
-
单点登录集成
-
第三方登录(微信/QQ)
2. 技术深化
-
使用QML3D增强视觉效果
-
集成WebAssembly
-
实现P2P通信
-
区块链身份验证
3. 工程化改进
-
自动化测试框架
-
CI/CD流水线
-
性能监控系统
-
错误追踪系统
学习建议
对于QT新手
-
从模仿本项目开始
-
逐步理解每个组件的作用
-
多使用可视化设计工具
-
勤动手实践,多调试
对于有经验开发者
-
关注架构设计模式
-
深入理解QML引擎
-
掌握性能优化技巧
-
学习团队协作规范
对于团队领导者
-
建立编码规范
-
搭建开发环境
-
创建组件库
-
推动最佳实践
结语
本实战项目展示了QT Designer Studio在现代GUI开发中的强大能力。通过可视化设计与代码编写的有机结合,我们不仅提高了开发效率,还保证了代码质量。智能登录系统虽然功能简单,但它涵盖的技术点非常全面,是学习QT Designer Studio的绝佳范例。