在工业控制、通信设备及电池供电系统中,稳定高效的电源转换器是系统可靠运行的基础。芯伯乐(XBLW)推出的XBL1507B系列降压DC-DC转换器,凭借其3A输出能力、4.5V~40V宽输入范围、150kHz固定频率以及内置功率管和保护功能,为各类中压降压应用提供了简单可靠、高性价比的电源方案。

一、新品推荐:XBL1507B系列
XBL1507B是一款固定150kHz开关频率的PWM降压转换器,内部集成优化设计的功率晶体管,可连续输出3A电流,具备优异的线性调整率和负载调整率。其控制电路可实现0~100%占空比线性调节,并内置使能控制、过流保护、输出短路保护和热关断功能,在过流或短路时自动降频至50kHz,有效降低功耗,提升系统可靠性。
二、核心特性:
- 宽输入电压范围:4.5V至40V,兼容12V、24V及36V电源系统
- 大电流输出:3A连续输出电流,满足多数中功率负载需求
- 输出电压:3.3V、5V、12V及可调版本(1.23V~37V)
- 高效率:典型效率73%(3.3V)、80%(5V)、90%(12V)@3A
- 固定开关频率:150kHz,噪声频谱固定,易于滤波
- 内置保护:过流限制、输出短路保护、热关断
- 使能控制:TTL电平关断能力,待机电流极低
- 封装:TO252-5L,散热性能优异
三、应用场景:
便携式DVD、液晶显示器/电视
电池充电器
ADSL调制解调器、电信/网络设备
工业控制电源
汽车电子设备
四、电路设计指南
典型应用电路
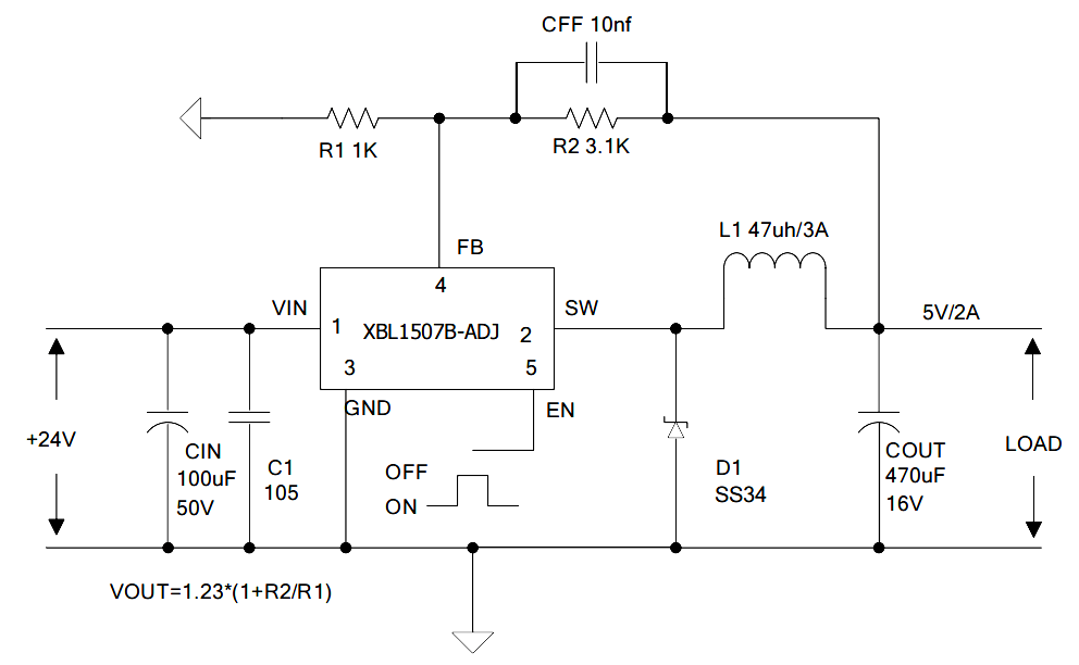
下图为XBL1507B-5.0典型应用电路,输入8V~40V,输出5V/2A,外围仅需电感、电容、二极管和反馈电阻(可调版本)。

五、选型指导
|--------------|--------------|------------|------|----------|------|
| 型号 | 输出电压 | 输入电压范围 | 输出电流 | 封装 | 典型效率 |
| XBL1507B-ADJ | 1.23V~37V可调 | 4.5V~40V | 3A | TO252-5L | 73% |
| XBL1507B-3.3 | 3.3V | 4.75V~40V | 3A | TO252-5L | 73% |
| XBL1507B-5.0 | 5.0V | 7V~40V | 3A | TO252-5L | 80% |
| XBL1507B-12 | 12V | 15V~40V | 3A | TO252-5L | 90% |
注:固定输出版本内部已设定分压电阻,无需外接反馈电阻;可调版本需外接R1、R2设定输出电压。
六、布板设计建议
为确保XBL1507B稳定工作并达到最佳性能,PCB布局应遵循以下要点:
- 输入电容靠近VIN和GND:输入旁路电容(如220µF电解并联0.1µF陶瓷)必须紧贴芯片引脚,减少输入纹波和开关噪声。
- 功率回路尽量短:SW节点、续流二极管、输出电感和输出电容构成的回路面积应最小,以降低EMI。
- 反馈路径远离噪声:FB引脚为高阻抗节点,反馈分压电阻应靠近FB引脚,并远离SW和电感等噪声源。
- 地线处理:采用单点接地或功率地/信号地分离,最后汇合于输入电容地端。
- 散热设计:TO252-5L的底部散热片需焊接在足够大的铜箔区域,并利用过孔连接底层铜箔以增强散热。
- 使能引脚处理:若不使用EN功能,可悬空(内部默认低电平使能)或通过电阻上拉/下拉控制。
七、总结
芯伯乐XBL1507B系列降压DC-DC转换器,以其宽输入电压、3A输出能力、集成保护功能、简单外围电路等特点,为中压降压应用提供了高性价比的电源解决方案。无论是用于电池充电器、网络设备还是工业控制,XBL1507B都能以高可靠性和优异的热性能满足设计需求,助力工程师缩短开发周期,降低系统成本。
八、客户定制方案与选型
芯伯乐XBLW产品专注于消费类和工业类市场。为客户产品提供专属定制化服务,主要研发方向为信号链及电源管理,产品有DC-DC开关控制器、运算放大器、精密运放、线性稳压器、时钟与计时芯片、接口RS485/RS232、AC-DC控制器、马达驱动、MOS管、达林顿、逻辑电路及EEPROM存储器等系列。产品广泛应用于无人机、机器人、电源、计算机、仪器仪表、家电、通讯设备、照明应用、汽车电子、工业自动化设备等领域。
芯伯乐XBLW是芯伯乐电子的自主品牌,《芯伯乐》,智造好芯,伯乐自来,致力成为客户首选的半导体品牌。