导读: 大多数能源企业手握PB级数据,却在年报里什么也看不到。这篇文章讲的,是怎么把那些"沉睡"的数据,变成资产负债表上有名有姓的资产。

一、这件事为什么现在必须做
我在能源行业做数字化咨询超过十年,见过太多类似的情况:
某大型能源集团,旗下涵盖风、光、水、火、储全业态,数据中心机房堆满服务器,每年在数据采集、清洗、存储和运维上的真实投入超过2亿元。然而翻开他们的资产负债表,这2亿元一分不多地被计入了当期费用------没有资产,没有价值,彻底消失在损益表里。
这不是一家企业的问题,这是整个行业的问题。
财政部2023年发布《企业数据资源相关会计处理暂行规定》(财会〔2023〕11号),明确了数据资源在满足"合法拥有或控制、预期产生经济利益"条件下,可以确认为无形资产或存货。这一文件的意义,远不止于会计处理的技术调整,它实质上重构了企业的估值逻辑:数据,第一次获得了合法的资产身份。
对于能源集团而言,这意味着:
- 长期被费用化处理的数据投入,具备了资本化的法律依据
- 50PB级的能源运行数据,有可能首期就完成不少于10亿元的财务入表
- 入表后的数据资产可用于质押融资,预计增加专项授信额度不低于5亿元
- 集团资产规模整体提升5%~10%,直接影响信用评级与融资成本
这条路,现在不走,代价是巨大的------数据资产持续流失、财务报表严重失真、在数据要素市场竞争中永久落后。
二、当前面临的核心痛点,远比你想的复杂
很多企业领导层认为"数据入表"是财务部门的事,找个会计师事务所来做个评估就完了。这个判断,大错特错。
我接触过多家能源企业的数据资产入表项目,发现真正的障碍不是缺少意愿,而是缺少体系。
2.1 数据权属:谁的数据,没人说得清楚
能源集团的数据产生自多个主体:电网调度中心产生了调度数据,发电企业产生了运行数据,工业园区管理机构产生了能效数据,C端用户贡献了用电行为数据。这些数据在系统之间流转,经过清洗、加工、聚合,最终变成了分析报告、预测模型或业务决策。
问题是:原始数据的采集方、加工方、使用方各自的权利边界在哪里?谁有权拿去交易?谁对收益分配?
没有回答这些问题,数据资产就是无根之木,既入不了表,也流通不了。
2.2 价值评估:没有标准,怎么量化
数据不像房产,没有公开市场价格,也没有统一的折旧规则。同样是风机运行数据,实时性高的和滞后的,价值相差可能几个数量级。
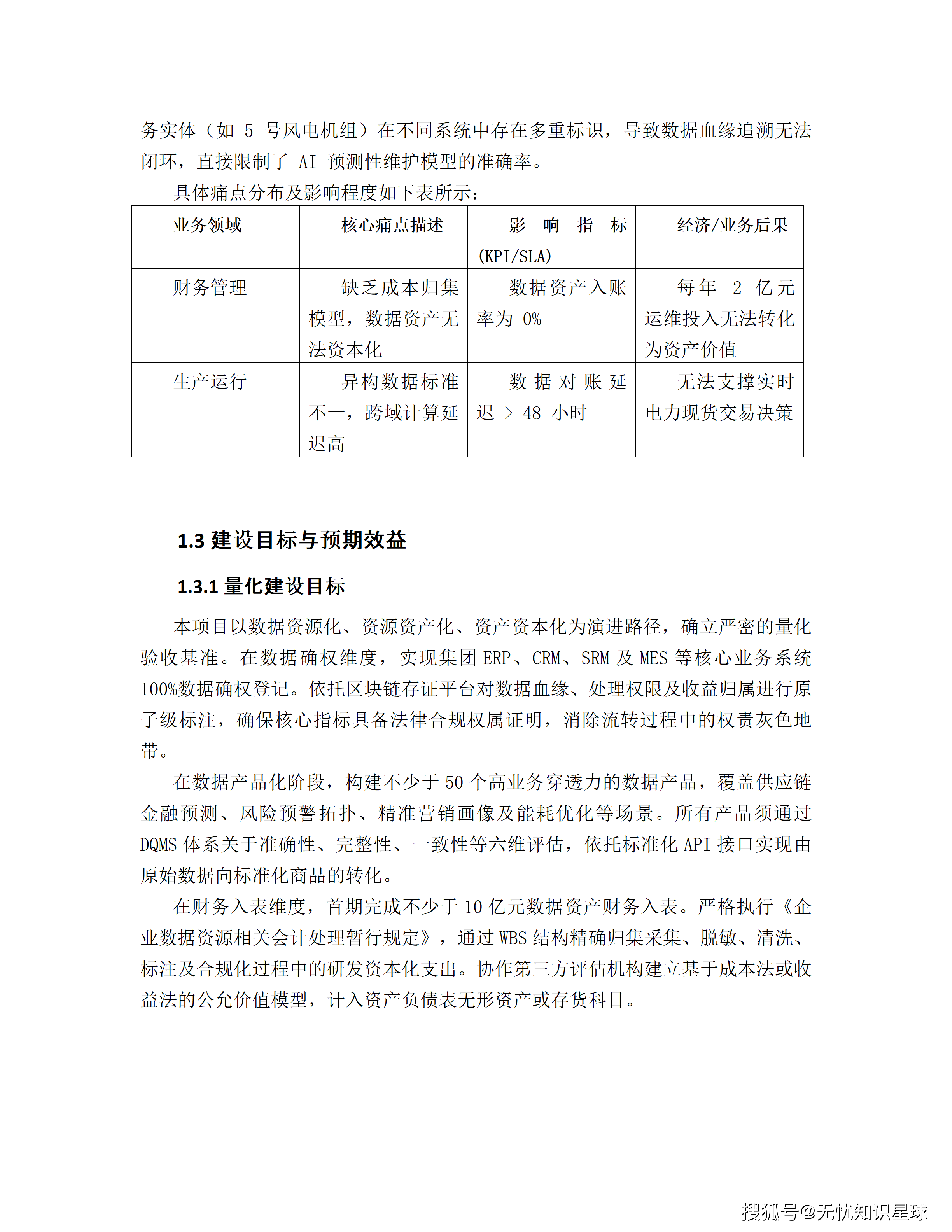
目前大多数企业面临的困境是:高昂的数据采集与存储成本仅能作为当期费用核销,完全无法反映数据的真实价值。以某集团为例,因为缺乏精细化的成本归集模型,数据资产入账率为0%,而跨系统的数据对账延迟超过48小时,直接导致无法支撑实时电力现货交易决策。
2.3 财务合规:会计确认路径不通畅
即便知道数据值钱,知道怎么算值多少钱,财务入表还需要打通会计确认的路径:
- 哪些开发支出可以资本化,哪些只能费用化?
- 怎么建立研发支出与具体数据资产之间的对应关系?
- 无形资产的摊销周期怎么定?减值怎么测试?
- 审计师来了,凭什么证明这个数据资产是真实的?
这些问题,不是财务部一个部门能解决的,必须技术、业务、财务三方协同构建体系。
三、解题框架:"三化路径"与"四域联动"
面对上述挑战,真正可落地的解决方案,必须建立在数据资源化 → 资源资产化 → 资产资本化这条演进路径上,并通过四大核心业务域的联动来驱动整个价值链。
3.1 三化路径:数据变资产的完整链条
第一步,数据资源化: 把分散在各系统的原始数据盘点清楚,建立全量的数据资产目录。这一步看起来简单,实际上需要"业务逻辑自顶向下梳理"与"技术元数据自底向上探测"双向结合。发电设备侧要盘点毫秒级传感器采样数据,电网运行侧要梳理潮流分布和拓扑关系,油气管网侧要覆盖站场压力和流量参数,碳排放侧要锁定化石能源消耗量与排放因子。
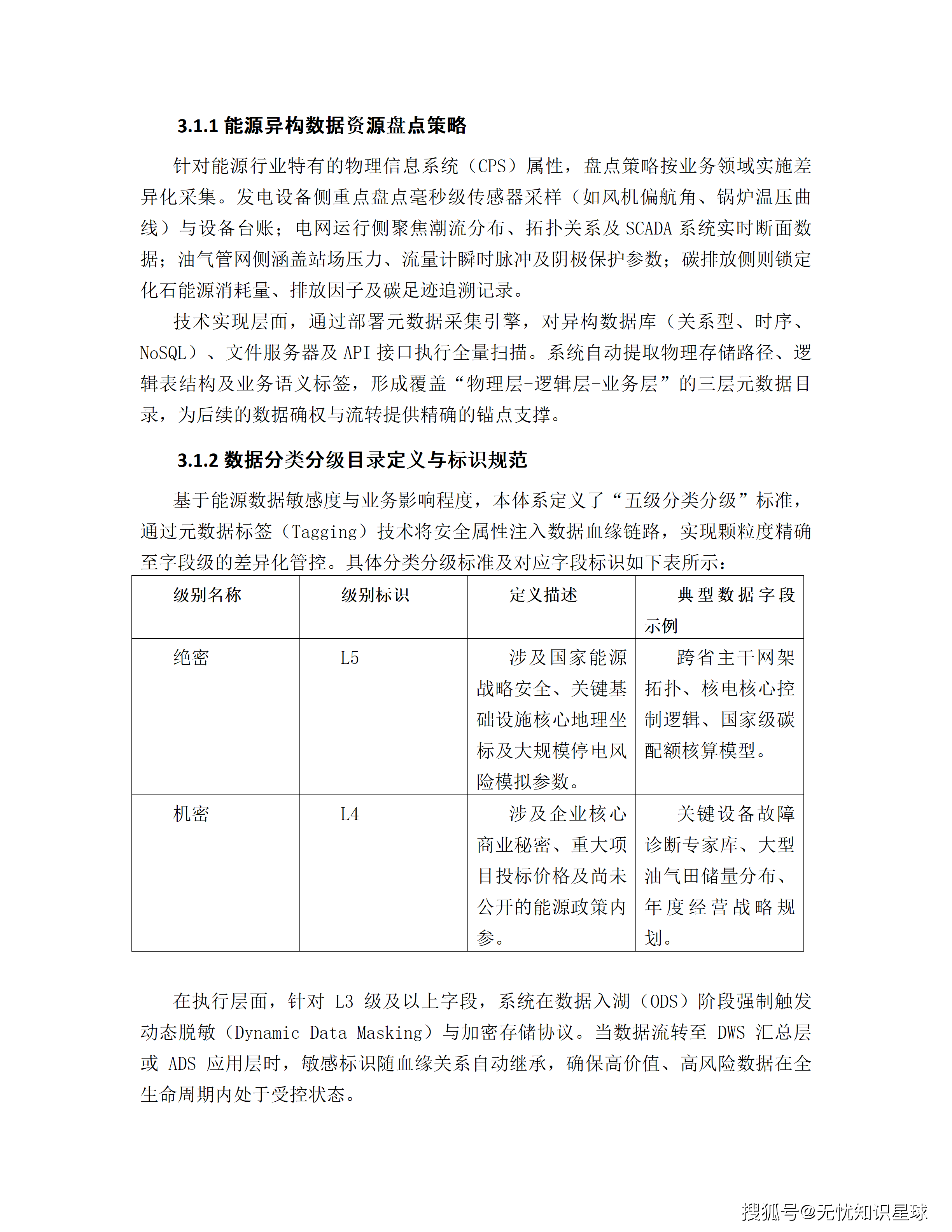
第二步,资源资产化: 给数据确权、定质量、建血缘。核心是基于"三权分置"理论------数据资源持有权、数据加工使用权、数据产品经营权------建立清晰的权属边界。通过区块链存证技术确保权属记录不可篡改,通过五级分类分级(L1至L5)体系对数据敏感度进行精准管控。
第三步,资产资本化: 把数据资产的价值用财务语言表达出来,写进资产负债表。这需要科学的估值模型和合规的入表流程。
3.2 四域联动:业务架构的核心逻辑
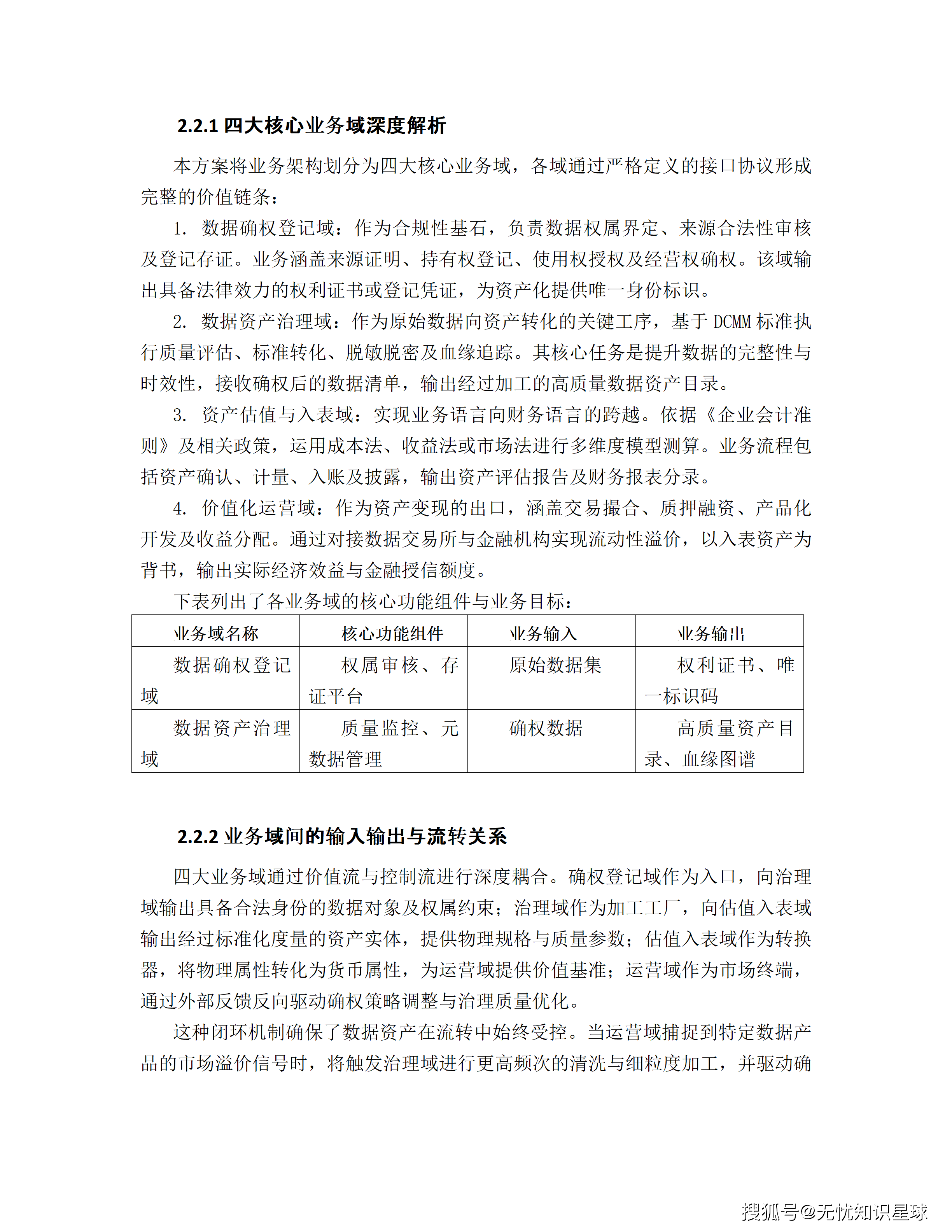
整个体系分为四大核心业务域,它们不是孤立运行的,而是通过严格定义的接口协议形成完整的价值链条:

这个闭环有个关键特性:运营域捕捉到特定数据产品的市场溢价信号,会反向驱动治理域进行更精细的加工,进而促使确权域加快同类资源的引入。这是由需求侧驱动、供给侧优化的动态演进机制,而不是一次性工程。
四、确权体系:给每条数据一个合法身份
数据确权是整个体系的基石。没有合法的权属,数据就是无主之物,既不能入表,也不能交易,更谈不上融资。
4.1 "三权分置"的工程落地
国家"数据二十条"提出"三权分置"的顶层框架,但在能源行业的实际落地中,这三权如何界定、如何监控、如何保障,需要具体的工程化实现。
持有权遵循"物理采集与合法控制"原则。电网调度中心对其采集的实时调度数据享有持有权,系统通过提取元数据中的采集终端ID、通信协议标识及所属行政区域编码作为初始证明。持有方承担数据安全保护的首要责任,任何未经授权的外部访问都将被系统自动拦截。
加工使用权遵循"实质性投入与算法贡献"原则。当内部研发部门对原始数据进行脱敏、清洗、聚合或模型训练时,系统通过算力消耗监控与代码版本追溯机制,确认其对数据价值提升的贡献度。加工方只能在获批的特定场景(如碳足迹分析、负荷预测)中使用数据,严禁跨域调用或私自下载原始明细数据。
经营权遵循"价值凝练与市场准入"原则。加工后的数据形成具备独立商业价值的API接口、分析报告或策略建议时,经合规评估后授予经营权。经营权必须建立在合法的持有权与加工权授权链条之上------这一点在系统层面是强制约束,不是一句话的声明。
4.2 自动化确权登记:24位证书编号背后的设计
确权不是手工操作,而是系统自动完成的闭环流程。
业务人员完成数据资产开发后,通过登记系统发起申请。系统后端校验引擎会调用数据血缘追踪接口执行"溯源比对",核查三个维度:
- 授权链路校验:原始采集协议中是否包含"允许第三方加工"条款
- 合规性指纹校验:通过计算数据集Hash值,比对是否含有受限的敏感个人信息
- 时效性校验:原始数据的使用授权是否仍在有效期内
校验通过后,系统自动生成一个24位唯一确权证书编号。这个编号不是随机的,而是按规则编码的:
- 第1-4位:业务域编码,如"0101"代表电网运行数据
- 第5-8位:权利类型编码,如"1001"代表持有权,"2001"代表加工权
- 第9-14位:日期编码(YYMMDD格式)
- 第15-20位:企业统一社会信用代码后六位
- 第21-24位:基于前20位字符通过CRC-16算法生成的防伪校验码
这个证书,是数据资产进入流通环节的唯一身份标识。
4.3 区块链存证:权属记录的不可篡改底座
确权证书只有写入区块链,才具备真正的法律效力。
系统采用国产自主可控的长安链(ChainMaker)作为底层分布式账本协议,在集团总部、二级单位及监管机构之间构建"一链多节点"的存证格局。
存证遵循"链下存储、链上存证"的核心原则:能源原始数据存储于分布式文件系统(HDFS或Ceph),其对应的数据指纹(SM3摘要值)与权属声明通过交易提案提交至区块链网络。这个架构规避了区块链在大规模二进制数据存储上的性能瓶颈,同时确保权属记录的绝对真实。
当第三方应用请求调用数据时,系统实时提取链上哈希值与存储侧实时数据摘要进行二次碰撞校验。如果哈希值不匹配(ΔHash ≠ 0),系统立即锁定数据访问接口并触发合规审计预警。任何对原始权属记录的恶意篡改,在数学层面是不可行的。
五、数据治理底座:从"能用"到"好用"到"资产化"
确权解决了"这是谁的数据",治理解决的是"这条数据到底可不可信"。
在我经历过的多个能源数字化项目中,数据治理往往是最被低估的环节。项目上线后,业务部门用着不放心,财务部门不敢入账,根源往往不是系统设计问题,而是数据质量问题。
5.1 湖仓一体架构:四层数据流转模型
针对能源行业高频采样、多源异构、强时空关联的特点,方案采用湖仓一体(Lakehouse)架构,构建四层数据流转模型:
贴源层(ODS) 是全域数据的原始落点,完整保留业务系统的物理结构。针对SCADA系统、IoT网关等实时终端,依托Kafka集群实现高吞吐接入,单节点支撑10万TPS以上并发;对于ERP等结构化数据,利用Flink CDC技术执行增量同步,数据一致性延迟控制在秒级。
明细层(DWD) 负责数据标准化,执行去重、空值填充、量纲转换,将不同采集周期的用电数据统一折算为标准标煤消耗。这一层引入基于特征工程的数据质量评估模型,自动标注传感器故障产生的离群噪点。
汇总层(DWS) 面向通用业务场景执行预计算,结合ClickHouse构建OLAP分析引擎,确保复杂指标调用的P99延迟低于500ms。
应用层(ADS) 直接服务于能效看板、碳足迹追踪等业务应用,通过数据API网关对外暴露标准化REST接口,实现数据资产的服务化输出。
5.2 数据质量三条红线,不达标不入湖
质量标准必须是硬约束,不是软指标。方案确立了三条不可突破的质量红线:
- 完整性 ≥ 99%:关键测点(母线电压、有功功率)实施零容忍,连续3个采样点缺失即触发告警并启动补全流程
- 准确性 ≥ 98%:数据必须符合设备物理参数特征,如变压器油温必须符合热力学变化规律,严禁非物理性的瞬时突跳
- 一致性 ≥ 99%:通过主数据管理平台实施全局ID映射,消除同一设备在不同系统中多重标识的问题
以风机转速数据清洗为例,某型2.5MW风机额定转速约为1500rpm,物理破坏极限为3000rpm。当Flink计算单元接收到超过3000rpm的实时转速时,系统判定为传感器受电磁干扰产生的野值,执行自动剔除并记录异常审计日志;随后采用三次样条插值算法,调取异常点前后各5个有效采样点进行平滑填充------这才是真正可用于入表和融资的高质量数据。
5.3 图数据库驱动的血缘图谱
血缘追踪是数据治理里最容易被忽视、也最关键的环节。
方案采用Neo4j图数据库构建全链路血缘图谱:节点(Nodes)代表数据实体,覆盖ODS贴源表、DWD维度、DWS指标及ADS报表;边(Edges)代表数据转换逻辑,包括ETL任务、SQL视图和存储过程。通过集成OpenLineage协议,实时解析Spark SQL、Flink等计算引擎的执行计划,提取字段级映射关系。
为什么要做到字段级?一个实际场景就能说明:当底层"售电量"原始表的特定字段发生类型变更,系统会通过递归遍历Neo4j图谱,精准识别所有引用该字段的财务报表和KPI指标,依据风险等级生成预警报告,并通过企业微信自动通知受影响的下游财务部门。
这种主动式治理,把被动故障排查变成了前置风险管控,是财务决算等关键业务连续性的真正保障。
六、估值与入表:把数据"写进"资产负债表
这是整个体系最核心、也最有技术含量的部分。
很多企业把"数据入表"理解为找个评估机构出具一份报告就完了。实际上,真正经得起审计的数据资产入表,需要一套完整的成本归集体系+多维估值算法库+自动化财务核算流程。
6.1 作业成本法(ABC):把每一分成本归集到位
数据资产的成本归集,核心难点在于间接成本的分摊。服务器折旧、数据中心电费、研发人员工资------这些成本被多个数据资产项目共享,怎么合理分配?
方案采用作业成本法(Activity-Based Costing)构建"资源-作业-资产"三层分摊结构:
- 将资源费用归集至对应资源池(计算、存储、人力资源池)
- 识别关键作业活动(ETL作业、模型训练、元数据挂载)
- 通过成本动因(Cost Driver)将作业成本分配至目标数据资产

分摊计算公式:C_total = C_direct + Σ(ActivityCost_i × Usage_asset / Usage_total)
其中C_total为单项数据资产总成本,Usage代表对应成本动因量值。通过该算法,每张数据资产卡片都能清晰展示其"血缘成本",为后续减值测试与收益评估提供底层数据支撑。
6.2 三大估值模型:不同场景的精准匹配
没有一个估值模型可以适用所有类型的数据资产,必须根据数据特性选择合适的评估方法。
成本法------重置成本计算模型
适用于内部生成的基础类数据资产,如电网拓扑结构数据、历史气象观测数据。核心逻辑是核算在当前技术条件下重新获取同等质量数据所需的全部投入。
计算公式:RC = (C_acq + C_proc + C_gov + C_maint) × (1 - D_dep)
其中D_dep是基于数据时效性的贬值系数,实时负荷数据的贬值系数随时间推移呈指数级增长,系统通过元数据中的更新频率自动调节该参数。
收益法------多期超额收益折现模型
适用于用电行为画像、配电网故障预测模型输出等应用类数据资产。基于数据资产在未来特定期限内为企业带来的增量收益或成本节约,采用超额收益法进行折现计算,引入数据贡献率(Data Contribution Factor)动态衰减机制,结合行业基准加权平均资本成本(WACC)计算现值。
市场法------基于同类交易的市场乘数模型
适用于已在数据交易所挂牌或存在同类参考交易案例的能源数据产品。通过搜集近期类似规模、维度及合规等级的交易案例,利用"数据稀缺性"、"数据颗粒度"、"数据覆盖范围"、"权益完整性"四维修正矩阵进行估值。

6.3 财务入表的完整路径
成本归集完成后,数据通过接口推送至ERP财务系统。对于符合资本化条件的开发支出,系统自动生成"在建工程-数据资产开发"明细账;数据资产通过验收并上架资产门户后,结转至"无形资产-数据资产"科目;不符合资本化条件的支出,按归集结果计入当期损益。
这种全链路自动化处理,确保了数据资产财务入表过程中的合规性与审计可追溯性。这是会计师事务所和金融机构真正关心的东西------不是一份漂亮的报告,而是清晰的流水账和可验证的审计轨迹。
七、数据价值化运营:入表只是起点
很多人把数据入表理解为终点,认为"写进资产负债表就完事了"。这是对这件事最大的误解。
入表是手段,价值释放才是目的。
7.1 数据产品化:从原始数据到可交易商品
方案目标是构建不少于50个高业务穿透力的数据产品,覆盖供应链金融预测、风险预警拓扑、精准营销画像及能耗优化等场景。所有产品须通过DQMS体系关于准确性、完整性、一致性等六维评估,依托标准化API接口实现由原始数据向标准化商品的转化。
这里需要特别注意的是:数据产品不等于数据报告。数据产品是可以重复调用、持续创造价值的标准化服务------一个能持续输出区域用电负荷预测的API接口,远比一份年度用电分析报告更有价值。
7.2 质押融资:用数据资产撬动真实资金
依托已入表的10亿元数据资产,集团可以开展数据资产质押融资。系统集成"数据资产评估报告一键导出"功能,直接调用DWD层经过脱敏与质量核验的元数据,自动计算成本价值、市场价值与收益价值,导出附带区块链存证技术背书的权属证明文件。
这种标准化输出大幅降低了银行风控部门对资产真实性的核验成本,将融资评估周期从数月缩短至数个工作日。针对高价值数据集,质押率设定在评估价值的30%~50%区间,预计增加专项授信额度不低于5亿元。
7.3 数据资产证券化(ABS):进阶路径
对于具有稳定现金流预期的超大规模数据集(如工业互联网生产数据),方案还提供了数据资产证券化(ABS)支撑模块。该模块可模拟测算未来3~5年的数据服务收益流,生成满足监管要求的底层资产包明细。通过对数据全生命周期的血缘追踪,确保ABS底层资产逻辑清晰、风险可控,辅助集团在资本市场发行以数据资产为标的的证券化产品。
八、系统架构设计:"五层两柱"模型
支撑上述所有业务能力的,是一套经过精心设计的技术架构。
8.1 "五层两柱"总体架构
整体系统按照"五层两柱"进行组织:
五层从下到上分别是:
- 基础设施层:依托信创云环境,通过容器化技术实现资源动态调度,PUE值严格控制在1.3以下
- 数据资源层:湖仓一体架构,整合结构化数据库、非结构化存储及实时流处理引擎
- 应用支撑层:微服务网关、身份认证中心、分布式事务管理及规则引擎
- 业务应用层:数据确权、治理、估值、运营四大核心业务模块
- 展示交互层:PC端门户、移动端APP及大屏可视化终端
两柱贯穿始终:
- 安全保障体系:物理安全、网络安全、数据安全、应用安全纵深防御,全面适配信创生态,采用国产中间件与数据库,严格执行等保三级标准
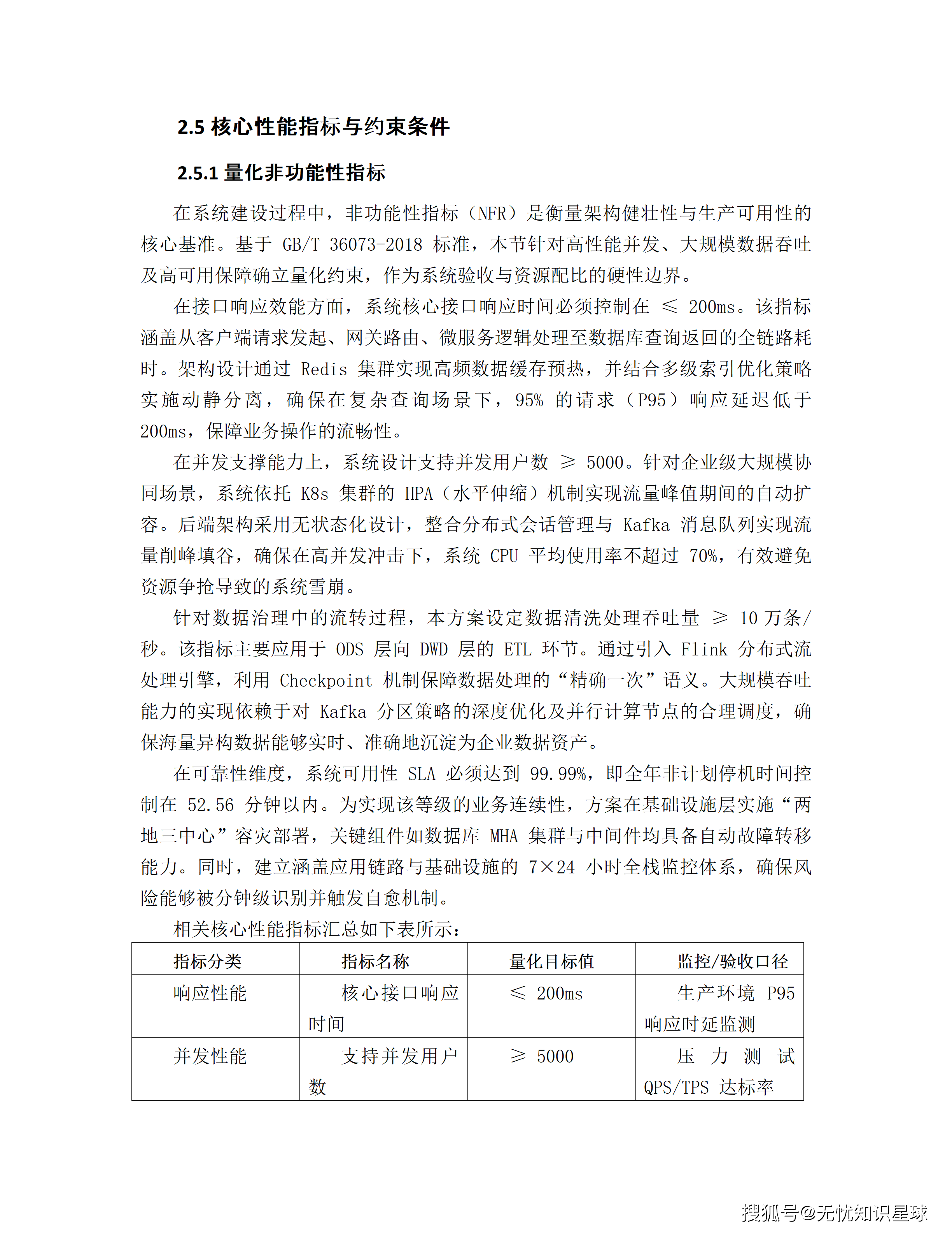
- 运维监控体系:全链路追踪、日志聚合、自动化告警,系统可用性SLA达到99.99%(全年非计划停机不超过52.56分钟)
8.2 核心技术选型

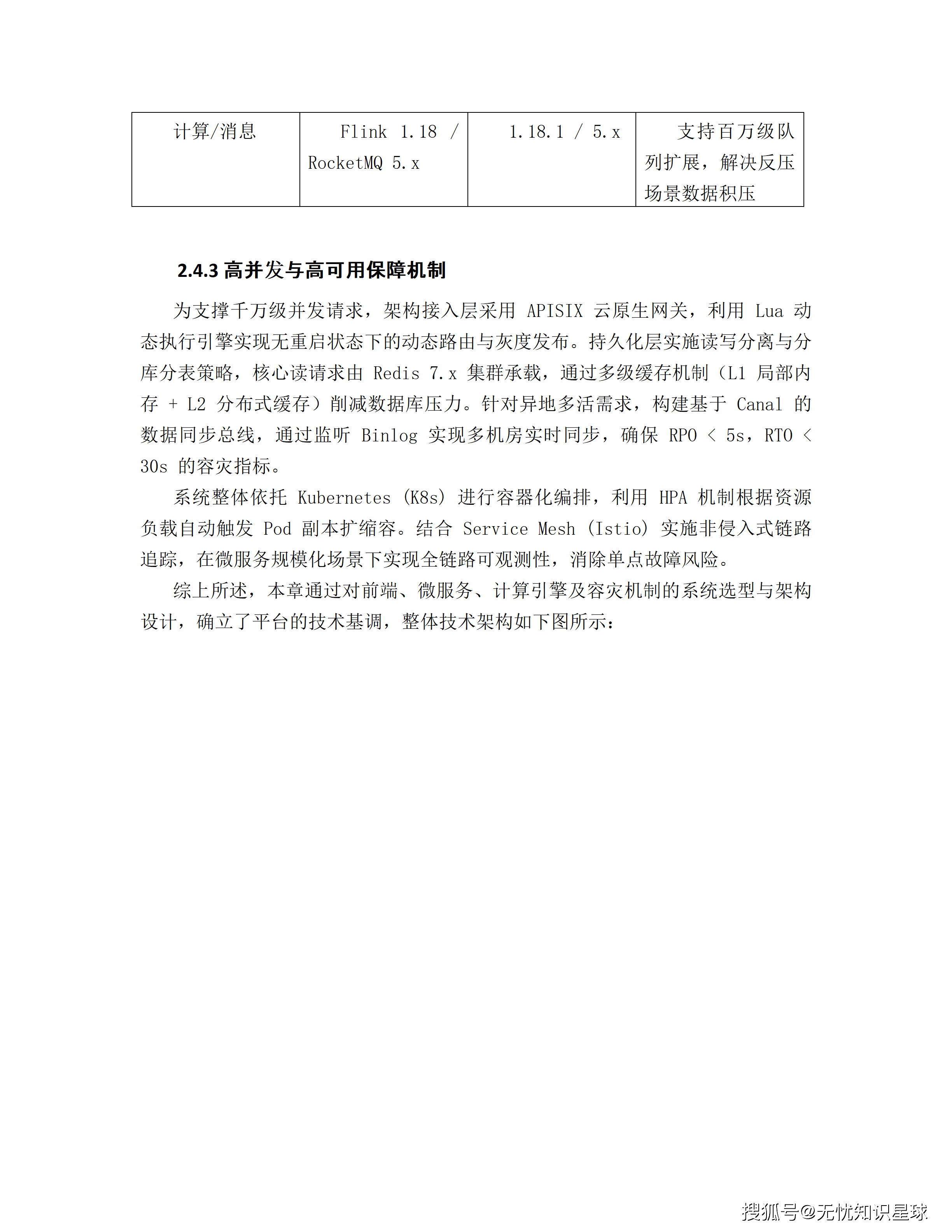
8.3 核心性能指标:经得起压测的硬性承诺
- 核心接口响应时间:≤ 200ms(P95)
- 支持并发用户数:≥ 5000
- 数据清洗处理吞吐量:≥ 10万条/秒
- 系统可用性SLA:99.99%
这些数字不是拍脑袋出来的,背后有明确的技术实现路径:Redis集群多级缓存预热、K8s HPA自动扩缩容、Kafka消息队列削峰填谷、"两地三中心"容灾部署。
九、基础设施:物理底座不能将就
很多纯软件背景的顾问在做数字化方案时,往往对物理基础设施这部分一笔带过。能源行业不行,物理基础设施的稳健性直接影响数据的持续采集与系统的连续运行。
项目算力中心选址遵循A级机房标准,重点考量地质稳定性、电力引入冗余及冷却水循环效率。机房内部采用冷热通道隔离技术,PUE值严格控制在1.3以下。基础设施建设包括:抗震支吊架部署、超早期烟雾探测报警系统、FM200气体灭火系统;双路10KV独立供电与2N冗余UPS系统。
针对特定地理环境下的跨河光缆敷设,采用定向钻孔或桥侧挂管方式,设计主备双路由物理隔离,确保单侧管线受损时业务秒级切换。管线材质选用HDPE硅芯管,通过预埋多孔备用管路为后续带宽扩容预留物理空间。
信创云底座基于国产CPU(鲲鹏/飞腾)与麒麟操作系统构建,采用超融合架构,通过国密算法实现数据存储加密与传输加密,构建从硬件固件、操作系统到云管理平台的内生安全体系。
十、量化效益:这件事值得做到什么程度
做了这么多,最终能带来什么?用数字说话:
资产层面:
- 集团核心数据资源100%确权登记
- 首期完成不少于10亿元数据资产财务入表
- 集团资产规模整体提升5%~10%
- 新增专项授信额度不低于5亿元
运营层面:
- 数据跨部门调用响应时间从平均5个工作日缩短至分钟级
- 设备停机时间降低15%(预测性维护算法驱动)
- 物料周转成本降低10%(供应链协同模型)
- 核心业务板块运营利润率提升3%~5%
- 数据产品交易收益及内部降本增效价值超亿元/年
合规层面:
- 数据合规风险暴露面降低80%以上
- 实现财政部入表规定的硬性合规要求
- 构建覆盖全生命周期的合规审计机制
十一、几点经验性判断
做过这类项目之后,有几个观察值得特别说明。
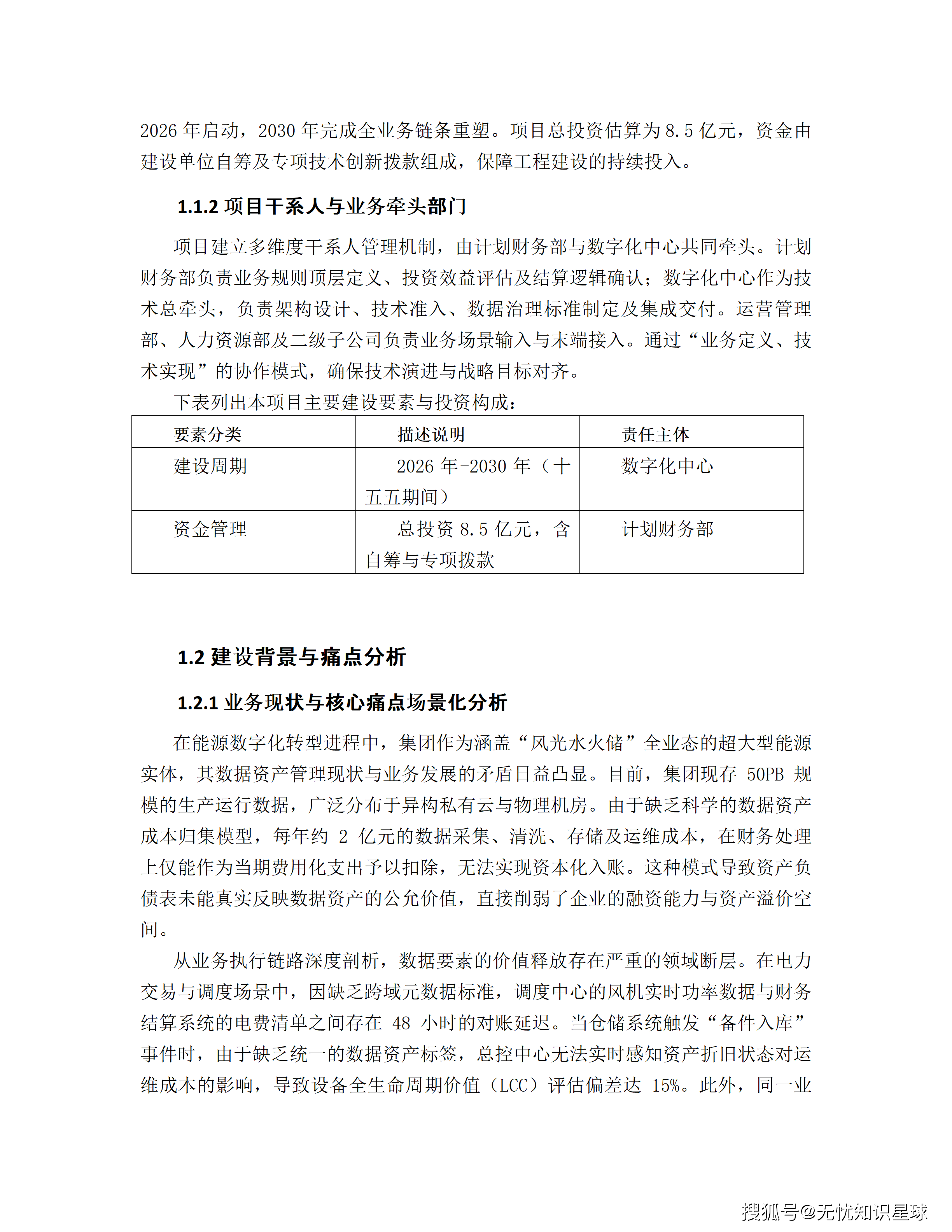
第一,这件事的难点不是技术,是组织协同。 数据入表需要财务、技术、业务、法务四个部门真正协同作战,而不是各自为政。计划财务部负责业务规则顶层定义和投资效益评估,数字化中心负责架构设计和数据治理标准,两者缺一不可。
第二,合规先行不是口号,是设计原则。 方案的核心理念是"以财定数"------通过在业务触发点嵌入标准化财务科目映射规则,强制业务实体在数据产生阶段即完成确权与分类。这把传统事后审计的被动局面,变成了全生命周期的自动化合规校验。
第三,数据质量是入表的硬门槛。 审计师不会因为你有大量数据就认可你的资产价值,他们看的是数据的完整性、准确性和可追溯性。99%完整性、98%准确性、99%一致性这三条红线,不是系统参数,而是入表资质的前提条件。
第四,入表之后的运营才是真正的价值释放。 质押融资、数据产品交易、ABS证券化------这些不是未来的想象,而是建立在扎实的确权体系、治理体系和估值体系基础上,可以相对快速实现的金融化路径。
第五,不开始就是最大的风险。 在数据要素市场化配置的竞争中,先发优势是真实存在的。等到标准成熟了再做,市场格局已经固化;等到政策强制了再做,代价是被动合规的高昂成本。
结语
"十五五"期间,能源行业的数字化转型将真正进入深水区。那些提前建立起完整数据资产管理体系的企业,将在融资成本、资本市场估值、数据要素市场竞争力三个维度同时占据优势。
这不是一个IT项目,这是一次企业资产结构的重构。
从2026年启动,到2030年完成全业务链条重塑,总投资8.5亿元、覆盖"十五五"全周期------这个规模的投入,对应的是资产规模5%~10%的提升和每年超亿元的价值创造。
把沉睡的数据叫醒,让它们站上资产负债表,这件事,现在就是最好的时机。
核心技术标准参考:
财会〔2023〕11号《企业数据资源相关会计处理暂行规定》GB/T 36073-2018《数据管理能力成熟度评估模型》GB/T 40665-2021《数据资产评估指南》GB/T 35273-2020《信息安全技术 个人信息安全规范》《数据二十条》国家数据要素"三权分置"框架

















































































































