随着城市立体交通的快速发展,路空一体飞行汽车充电场站已成为下一代交通能源补给的核心枢纽。其高功率充电桩、储能系统及辅助设施对电源转换与管理的效率、功率密度及长期运行可靠性提出了极致要求。功率MOSFET作为电能转换的关键开关器件,其选型直接决定了系统的充电速度、能量损耗、热管理复杂度及整体运营成本。本文针对充电场站的高压、大功率、高频率及严苛环境应用场景,以系统化、高可靠性为设计导向,提出一套聚焦的功率MOSFET选型与实施方案。

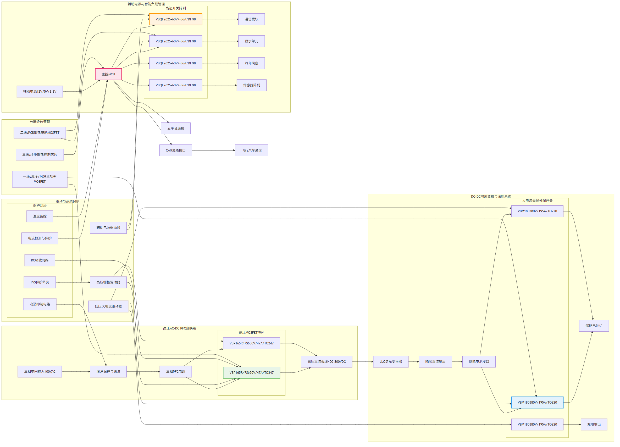
图1: 路空一体飞行汽车充电场站方案与适用功率器件型号分析推荐VBP165R47S与VBQF2625与VBM1803与产品应用拓扑图_01_total
一、选型总体原则:高压大电流与动态响应并重
充电场站电源系统需处理从电网取电、储能缓冲到快速充电的全链路能量转换,MOSFET选型需在电压应力、通流能力、开关性能及散热之间取得精准平衡。
-
高压与安全裕量:面对AC-DC PFC、DC-DC母线变换等高压环节(母线电压常达400V-800V),器件耐压需留有充足裕量(通常≥30%-50%),以应对电网波动、开关尖峰及感性负载反冲。
-
低损耗与高频化:为提升功率密度与效率,需优先选择低导通电阻(Rds(on))和低栅极电荷(Qg)的器件,以降低传导与开关损耗,支持更高开关频率,减少无源元件体积。
-
封装与热管理协同:根据功率等级和散热条件选择封装。高功率主回路宜采用热阻低、易于安装散热器的封装(如TO247、TO263);辅助电源与驱动电路则追求小型化(如DFN、SOP8)。
-
极端环境可靠性:场站设备常面临户外温度变化、振动及连续运行挑战,器件需具备宽工作结温、高抗冲击电流能力及优异的长期稳定性。
二、分场景MOSFET选型策略
充电场站核心功率环节可分为:高压PFC/DC-DC主电路、大电流母线分配与切换、辅助电源及电池管理。以下针对三个关键场景进行选型分析。
场景一:高压PFC及DC-DC主功率变换(650V-800V级,功率10kW+)
此环节是充电桩的核心,要求器件耐压高、导通损耗低、开关特性好,以应对高频高效率变换。
-
推荐型号:VBP165R47S(N-MOS,650V,47A,TO247)
-
参数优势:
-
采用SJ_Multi-EPI技术,在650V高压下实现50mΩ的低导通电阻,传导损耗优异。
-
耐压高达650V,为400V-500V直流母线提供充足裕量,可靠性高。
-
TO247封装便于安装大型散热器,热管理能力强。
-
场景价值:
-
适用于三相PFC、LLC谐振变换器等拓扑,支持系统效率>96%。
-
高耐压与低损耗组合,有助于减少并联需求,简化主功率电路设计。
-
设计注意:

图2: 路空一体飞行汽车充电场站方案与适用功率器件型号分析推荐VBP165R47S与VBQF2625与VBM1803与产品应用拓扑图_02_pfc
-
需搭配高性能驱动IC(推荐≥2A驱动电流),优化开关轨迹以降低损耗。
-
布局时关注功率回路寄生电感,漏极源极间可并联吸收电容以抑制电压尖峰。
场景二:大电流直流母线分配与智能切换(100V级,电流数百安培)
用于储能电池组与充电桩之间的能量路由及保护,要求极低的导通电阻以最小化通路损耗,并具备超大电流处理能力。
-
推荐型号:VBM1803(N-MOS,80V,195A,TO220)
-
参数优势:
-
采用先进沟槽技术,Rds(on)低至3mΩ(@10V),在超大电流下导通压降极低。
-
连续电流高达195A,可轻松应对电池组直接充放电的瞬时大电流。
-
TO220封装在通流能力和安装便利性上取得良好平衡。
-
场景价值:
-
作为电池主回路开关或母线接触器替代,可实现近乎无损的能量通路,提升整体能效。
-
支持快速通断,配合控制器实现毫秒级故障隔离与路径切换。
-
设计注意:
-
必须配备大面积铜排或厚铜箔进行散热,并考虑强制风冷。
-
驱动电路需确保快速、可靠的栅极充放电,防止因米勒效应引起的误导通。
场景三:辅助电源及高边开关控制(60V以内,中等电流)
用于为控制板、通信模块、传感器、冷却风扇等辅助负载供电及进行智能通断控制,强调高集成度、低栅极驱动电压及高边控制能力。
-
推荐型号:VBQF2625(P-MOS,-60V,-36A,DFN8(3×3))
-
参数优势:
-
采用沟槽技术,Rds(on)低至21mΩ(@10V),P沟道中性能出色。
-
DFN8(3×3)封装体积小巧,热阻低,适合高密度布局。
-
栅极阈值电压(Vth)为-1.7V,可由低压逻辑信号(如3.3V)通过简单电路直接驱动。
-
场景价值:
-
非常适合用作高边电源开关,独立控制各辅助负载模块,实现系统低功耗待机。
-
小封装、大电流能力,有助于在紧凑空间内实现多路配电管理。
-
设计注意:
-
作为高侧P-MOS,需设计合理的电平转换或自举驱动电路。
-
利用PCB背面铜箔为其散热,多路应用时注意布局对称性。
三、系统设计关键实施要点

图3: 路空一体飞行汽车充电场站方案与适用功率器件型号分析推荐VBP165R47S与VBQF2625与VBM1803与产品应用拓扑图_03_bus
- 驱动与保护电路优化
-
高压大电流MOSFET(如VBP165R47S、VBM1803):必须使用专用隔离或非隔离驱动芯片,提供足够驱动电流和负压关断能力,并集成去饱和(DESAT)等保护功能。
-
高边P-MOS(如VBQF2625):可采用电荷泵或专用高边驱动IC,确保稳定导通与快速关断。
- 分层级热管理设计
-
主功率级(TO247/TO220):采用散热器+强制风冷或液冷基板,并涂抹高性能导热硅脂。
-
辅助电源级(DFN等):依靠PCB内层大面积铜箔及散热过孔进行有效导热。
-
监控与降额:在高温环境下,依据结温对系统输出功率进行智能降额。
- EMC与系统鲁棒性提升
-
噪声抑制:在MOSFET的DS极并联RC吸收网络,主功率回路使用低ESL薄膜电容。
-
多重防护:栅极布置TVS管防止ESD和过压;电源入口设置压敏电阻和气体放电管以抵御浪涌;关键回路集成电流互感器实现过流保护。
四、方案价值与扩展建议
核心价值
-
极致效率与功率密度:高压低阻与低压大电流器件组合,最大化降低全链路导通损耗,支持充电系统向更高功率密度演进。
-
智能能源路由与安全:大电流开关实现灵活的储能与充电桩间能量智能调度,高边开关确保辅助系统精细化管理与故障隔离。

图4: 路空一体飞行汽车充电场站方案与适用功率器件型号分析推荐VBP165R47S与VBQF2625与VBM1803与产品应用拓扑图_04_aux
- 全气候高可靠性运行:从高压到低压的器件均具备宽温度范围与坚固的封装设计,保障场站在户外严苛环境下7×24小时稳定运行。
优化与调整建议
-
功率等级扩展:若单机充电功率迈向350kW以上,可考虑并联多颗VBM1803或选用电流能力更强的TO247封装器件。
-
技术路线演进:为追求极限效率与频率,在PFC等硬开关拓扑中可评估并应用SiC MOSFET(如1200V系列)。
-
集成化方案:对于多路辅助电源控制,可选用集成多路MOSFET的智能开关芯片,进一步简化设计。
-
热管理升级:在极限功率密度设计中,可考虑将功率模块直接安装在液冷板上,实现高效散热。
总结
功率MOSFET的选型是构建路空一体充电场站高效、可靠电源系统的基石。本文针对高压变换、大电流通路及智能配电三大核心场景的选型与系统设计,旨在实现效率、功率密度与运行可靠性的最优解。随着飞行汽车产业的快速发展,充电基础设施的功率等级与智能化要求将不断提升,未来采用SiC/GaN等宽禁带器件与先进封装技术,将是实现超快充、轻量化场站的关键技术路径。坚实的硬件设计,是支撑未来立体交通能源网络安全、高效运营的核心保障。