NotebookLM 使用指南:从入门到精通
-
- [1. NotebookLM 快速理解](#1. NotebookLM 快速理解)
-
- [1.1 NotebookLM 简介](#1.1 NotebookLM 简介)
- [1.2 NotebookLM 的优势](#1.2 NotebookLM 的优势)
- [1.3 大模型与 NotebookLM 的区别](#1.3 大模型与 NotebookLM 的区别)
- [2. 快速入门](#2. 快速入门)
-
- [2.1 源面板:添加内容](#2.1 源面板:添加内容)
- [2.2 聊天面板:了解内容](#2.2 聊天面板:了解内容)
- [2.3 工作室面板:生成成品](#2.3 工作室面板:生成成品)
- [3. 其他功能](#3. 其他功能)
-
- [3.1 音频概览](#3.1 音频概览)
- [3.2 演示文档(PPT)](#3.2 演示文档(PPT))
- [3.3 视频概述](#3.3 视频概述)
- [3.4 思维导图](#3.4 思维导图)
- [3.5 闪卡](#3.5 闪卡)
- [3.6 测验](#3.6 测验)
- [3.7 信息图](#3.7 信息图)
- [3.8 数据表格](#3.8 数据表格)
- 结语

🎬 博主名称: 超级苦力怕
🔥 个人专栏: 《AI 工具使用目录》 《NotebookLM 教程》
🚀 每一次思考都是突破的前奏,每一次复盘都是精进的开始!
📚 前言
NotebookLM 是 Google 推出的一款基于大语言模型的AI笔记工具,它可以理解用户上传的文档、视频、音频等资料,并进行智能问答和内容生成。本文将详细介绍 NotebookLM 的核心功能、使用方法以及实用技巧,帮助你快速掌握这款强大的知识管理工具。无论是学术研究、内容创作还是个人学习,NotebookLM 都能为你提供高效的辅助体验。
1. NotebookLM 快速理解
NotebookLM 快速传送门:https://notebooklm.google.com/
1.1 NotebookLM 简介
以英文来说 Notebook 是记事本,LM 是大语言模型。换而言之,NotebookLM 就是基于记事本的一个大语言模型。
NotebookLM 是以用户上传的笔记/文档为来源,结合大模型能力进行问答与生成的工具,适用于充当'知识库助手'。
1.2 NotebookLM 的优势
NotebookLM 有着可以处理海量 、多元化 的资料;回答可靠 ;学习功能强等优点。
- NotebookLM 能够处理海量、多元化的资料。他可以免费添加 50 个来源,且每个来源包含500,000字;它不仅可以解析文字,还可以解析视频(将视频的字母进行解析)、音频、网页等不同的资料。
注意:实际使用中当来源接近上限时,检索速度和回答准确率会出现肉眼可见的下降,建议对核心资料做精选而非堆砌。

- NotebookLM 会严格根据资料进行回答,大大减小了幻觉的概率(哪怕我给出的来源是错误的)。

- NotebookLM 具备多种学习必备功能,包含学习指南 、时间轴 、常见问题解答 、笔记管理等。
换句话说,如果你知道有哪些文档或文件包含答案 、来源分为不同的格式、媒介 、需要AI紧扣资料内容,NotebookLM 就是一个最好的工具
1.3 大模型与 NotebookLM 的区别
| 对比项 | NotebookLM | 通用大模型(如ChatGPT) |
|---|---|---|
| 资料范围 | 基于用户上传的文档 | 训练时的海量互联网数据 |
| 回答准确性 | 紧扣资料,幻觉少 | 可能出现幻觉 |
| 适用场景 | 特定文档问答、内容生成 | 通用问题、创意写作 |
| 知识时效性 | 取决于上传资料 | 取决于训练数据 |
2. 快速入门
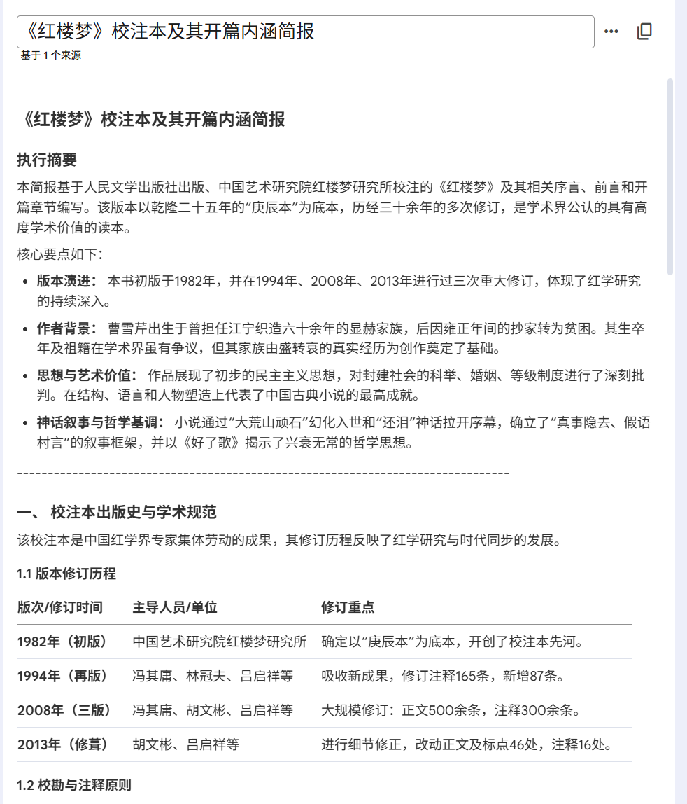
在 NotebookLM 中,有着三列布局,分别为源面板 、聊天面板 、工作室面板,在快速入门部分,我将通过上传红楼梦,来演示 NotebookLM 的使用效果

2.1 源面板:添加内容
在这里,我们可以添加 NotebookLM 需要使用的所有内容,我们可以自己上传,也可以通过网络中去添加文档,这里我添加了红楼梦。

2.2 聊天面板:了解内容
在这里,我们可以通过提问与消息来源进行互动,可以获取摘要或提取具体的细节,并且可以保存至该内容为笔记,待后续使用。

2.3 工作室面板:生成成品
在这里,我们可以生成现实世界中可以直接使用的成果,例如报告和PPT,这里以报告为例,可以选择想要的格式,这里选择简约文档。

可以选择导出为 Google 文档,这里就不再演示了,接下来看其他功能的成品。
3. 其他功能
这里主要是演示 NotebookLM 的功能,在后续的文章会逐一介绍功能。
3.1 音频概览
将文档内容转化为 AI 生成的播客对话,以音频形式讲解资料内容,适合通勤或休闲时学习。

3.2 演示文档(PPT)
将资料自动生成可直接演示的幻灯片,适合快速了解资料核心要点。

3.3 视频概述
根据资料内容生成配有 AI 语音讲解的视频,支持自定义风格,适合内容创作和教学演示。


3.4 思维导图
以可视化方式展示资料的结构和要点,帮助快速梳理内容框架和逻辑关系。

3.5 闪卡
自动生成知识点问答卡片,用于检验学习效果,适合备考和知识巩固。

3.6 测验
基于资料自动生成测试题目,检验对内容的理解和记忆效果。

3.7 信息图
将复杂信息以图表形式可视化呈现,便于快速理解和传播分享。

3.8 数据表格
将数据类资料整理为结构化表格,支持导出为 Excel 便于后续分析。

结语
NotebookLM 作为 Google 推出的 AI 知识管理工具,凭借其强大的文档理解能力和多样化的内容生成功能,为学术研究、内容创作和个人学习提供了全新的效率提升方案。如果你经常需要处理大量文档、视频或音频资料,不妨尝试一下 NotebookLM,相信它会给你带来惊喜!
如果本文对你有所帮助,欢迎 点赞 、收藏 、关注,后续我会持续更新更多 AI 工具的使用教程。我们下期再见!
