随着边缘计算与物联网安全需求的升级,高端边缘安全网关已成为网络边缘侧数据处理与安全防护的核心节点。其电源管理与负载开关系统作为设备"能量枢纽与守卫",为多核处理器、硬件加密模块、高速接口及通信单元等关键负载提供精准、稳定且高效的电能分配与控制,而功率MOSFET的选型直接决定系统供电效率、热管理能力、功率密度及长期可靠性。本文针对边缘网关对紧凑空间、严苛环境、持续运行及安全隔离的严苛要求,以场景化适配为核心,形成一套可落地的功率MOSFET优化选型方案。

图1: 高端边缘安全网关方案与适用功率器件型号分析推荐VBGQF1806与VB2290与VBQF1208N与VBQF1638与产品应用拓扑图_01_total
一、核心选型原则与场景适配逻辑
(一)选型核心原则:四维协同适配
MOSFET选型需围绕电压、损耗、封装、可靠性四维协同适配,确保与系统工况精准匹配:
-
电压裕量充足:针对12V/19V/48V等工业总线输入,额定耐压预留充足裕量,应对雷击浪涌、感性负载反冲等恶劣工况,保障系统鲁棒性。
-
低损耗优先:优先选择低Rds(on)以降低传导损耗,低Qg/Coss以降低开关损耗,适配7x24小时不间断运行需求,提升能效并缓解紧凑空间下的散热压力。
-
封装匹配需求:核心大电流路径选用热阻低、寄生参数优的先进封装;辅助控制与隔离路径选用超小型封装,以最大化PCB空间利用率。
-
可靠性冗余:满足工业级温度范围与长寿命要求,关注ESD防护、高结温能力及抗闩锁特性,适配户外、工控等复杂边缘环境。
(二)场景适配逻辑:按供电与功能分类
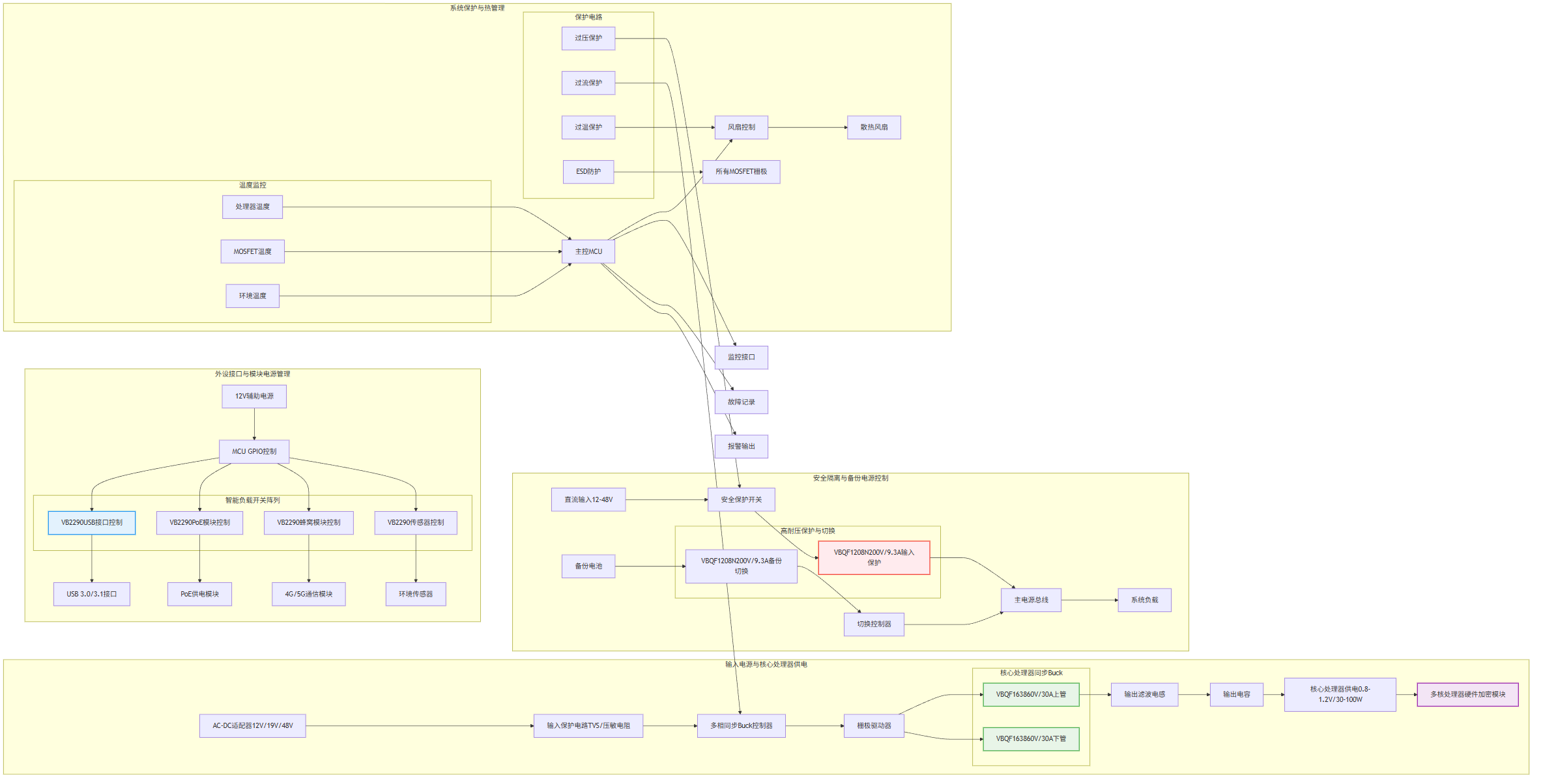
按网关内部功能分为三大核心场景:一是核心处理器与加速器供电(动力核心),需大电流、高效率的DC-DC同步整流与负载开关;二是外设接口与模块电源管理(功能支撑),需灵活通断、低静态功耗的负载开关;三是安全隔离与备份电源控制(安全关键),需高耐压、高可靠性的隔离与切换功能。

图2: 高端边缘安全网关方案与适用功率器件型号分析推荐VBGQF1806与VB2290与VBQF1208N与VBQF1638与产品应用拓扑图_02_core
二、分场景MOSFET选型方案详解
(一)场景1:核心处理器与加速器供电(30W-100W)------动力核心器件
多核处理器与硬件加密模块需求大电流、动态响应快的供电,要求极低的导通损耗与优异的开关特性。
推荐型号:VBQF1638(N-MOS,60V,30A,DFN8(3x3))
-
参数优势:采用Trench技术,10V驱动下Rds(on)低至28mΩ,30A连续电流能力满足高负载需求;DFN8封装热阻低、寄生电感小,利于高频开关和散热。
-
适配价值:适用于同步Buck转换器的下管或负载开关,显著降低传导损耗,提升供电效率至95%以上;支持高频开关,减小外围滤波元件尺寸,提升功率密度。
-
选型注意:确认处理器最大电流及动态负载要求,预留足够电流裕量;需搭配高性能多相控制器或大电流驱动IC,并做好功率回路布局与散热设计。
(二)场景2:外设接口与模块电源管理(1W-15W)------功能支撑器件
USB、PoE接口、蜂窝模块等外设需智能上下电管理,实现功耗控制与热插拔保护,要求小尺寸、低导通电阻与逻辑电平驱动。
推荐型号:VB2290(P-MOS,-20V,-4A,SOT23-3)
-
参数优势:-20V耐压适配12V总线,4.5V驱动下Rds(on)仅65mΩ,导通损耗极低;-0.8V低阈值电压可由3.3V MCU GPIO直接驱动,简化电路;SOT23-3封装节省空间。
-
适配价值:作为高侧负载开关,实现各外设模块的独立使能控制,有效降低系统待机功耗;优异的导通性能确保模块供电电压跌落小。
-
选型注意:计算各接口最大浪涌电流,确保器件裕量;栅极串联电阻以抑制振铃,输出端可加TVS管进行浪涌防护。
(三)场景3:安全隔离与备份电源控制------安全关键器件
用于输入过压保护、电池备份切换或隔离故障单元,要求高耐压、高可靠性及可能的双路独立控制能力。
推荐型号:VBQF1208N(N-MOS,200V,9.3A,DFN8(3x3))
-
参数优势:200V高耐压为48V甚至更高输入总线提供充足保护裕量,有效应对浪涌与感应电压;10V驱动下Rds(on)为85mΩ,在高压器件中表现优异;DFN8封装利于散热。
-
适配价值:可用于输入端的防反接或过压保护开关,或作为备份电池切换开关,实现主备电源无缝、安全切换,保障网关不间断运行。
-
选型注意:严格评估系统可能出现的最高尖峰电压;驱动电路需确保栅极电压稳定,必要时采用专用驱动芯片;需加强此路径的热设计与绝缘设计。
三、系统级设计实施要点
(一)驱动电路设计:匹配器件特性

图3: 高端边缘安全网关方案与适用功率器件型号分析推荐VBGQF1806与VB2290与VBQF1208N与VBQF1638与产品应用拓扑图_03_peripheral
-
VBQF1638:配套高频同步Buck控制器,驱动能力需≥2A;优化布局减小功率回路面积,栅极可增加小电容增强抗干扰。
-
VB2290:可由MCU GPIO直接驱动,栅极串联22Ω-100Ω电阻;若开关频率较高或走线长,可增加图腾柱驱动增强边沿速度。
-
VBQF1208N:建议使用隔离型或高压侧驱动IC(如LM5113),确保栅极驱动信号在高压环境下稳定可靠。
(二)热管理设计:分级散热
-
VBQF1638:重点散热对象,需在芯片底部及周边布置大面积敷铜(≥150mm²),并使用散热过孔将热量传导至内层或背面铜层。
-
VB2290:单路功耗较低,常规敷铜即可满足散热,多路集中布局时需考虑整体温升。
-
VBQF1208N:虽然平均电流可能不大,但在高压下导通或切换瞬间可能产生较大损耗,需保证≥100mm²的敷铜散热面积。
整机需结合外壳与风道设计,确保在密闭或高温环境下关键MOSFET温升受控。
(三)EMC与可靠性保障
- EMC抑制
-
VBQF1638所在的高频开关电源回路,需严格遵循小环路布局,输入输出端添加滤波电容与磁珠。
-
VB2290控制的接口线路,可在电源入口串联磁珠并并联去耦电容,抑制噪声外泄。
-
VBQF1208N所在的高压路径,可并联RC吸收电路或TVS管以抑制电压尖峰。
- 可靠性防护
-
降额设计:所有器件在最恶劣工况(高温、最大电流)下需留有充足裕量,如VBQF1638在85℃环境下载流能力应降额使用。
-
过流/短路保护:核心供电路径(VBQF1638)需在控制器端设置精确的过流保护;负载开关路径(VB2290)可考虑集成限流功能的开关或外置检测电路。
-
静电与浪涌防护:所有MOSFET栅极可串联电阻并搭配TVS管;电源输入端必须设置压敏电阻和TVS管组成的多级防护电路。
四、方案核心价值与优化建议
(一)核心价值
-
高效紧凑供电:核心供电采用低Rds(on) DFN器件,提升效率,减少发热,助力设备小型化。
-
智能精细管理:逻辑电平驱动的P-MOS管实现外设智能功耗管理,提升能效与用户体验。
-
高可靠安全隔离:高压MOSFET为系统提供输入保护和电源冗余,增强在恶劣电气环境下的生存能力。
(二)优化建议

图4: 高端边缘安全网关方案与适用功率器件型号分析推荐VBGQF1806与VB2290与VBQF1208N与VBQF1638与产品应用拓扑图_04_safety
-
功率升级:若处理器功耗超过100W,可考虑并联VBQF1638或选用VBGQF1806(80V/56A,SGT技术)以进一步降低损耗。
-
集成度升级:对于多路外设控制,可选用双路或多路集成的负载开关芯片以简化设计。
-
特殊环境适配:对于宽温或高振动环境,优先选择车规级或工业级认证的器件型号,并加强机械固定与三防处理。
-
备份电源专项:电池备份切换电路可增加互锁逻辑与状态监测,与VBQF1208N配合实现无缝安全切换。
功率MOSFET选型是边缘安全网关实现高效、可靠、紧凑供电与管理的基石。本场景化方案通过精准匹配核心处理器供电、外设管理与安全隔离三大需求,结合严谨的系统级设计,为研发高可靠边缘网关提供关键技术参考。未来可探索集成智能保护功能的功率器件及宽禁带半导体应用,助力构建下一代高性能、高安全的边缘计算节点。