1. 电路图 与其数值描述
1.1 单片机引脚信号为 OPtoCoupler_control_4
PC817SB 为 光耦
继电器 SRD-05VDC-SL-A 的线圈电压为 67Ω。
2. 需注意的地方
1. 单片机的推挽输出的电流最大为 25mA
2. 注意光耦的 CTR 参数
3. 注意继电器线圈的 内阻
4. 继电器的开启电压。
因为光耦 PC817SB 的 CTR 为 130%
所以能通过继电器线圈的电流最大为35 mA
所以 线圈最大电压为2.2V.
这个电压不能打开线圈。
- 解决办法
采用 CTR 参数大的光耦提高过电流能力
比如说: PC817DS CTR = 300%
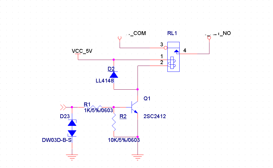
4. 建议 还是建议采用三极管控制继电器, 除非需要电气隔离
原因:三极管的过电流能力 大于 100mA.
下为 : 单片机+三极管+ 继电器 (参考电路)

