大家好,我是吾鳴。
今天吾鳴要给大家分享一份DeepSeek小白轻松入门指导手册------《DeepSeek 15天指导手册,从入门到精通》。指导手册分为基础入门对话篇、效率飞跃篇、场景实战篇、高手进化篇等,按照指导手册操作,DeepSeek从入门到精通,文末附上完整版下载地址。
内容摘要
准备篇:指导用户快速注册DeepSeek账号并熟悉AI控制台,涵盖创建AI伙伴的步骤、控制台核心功能(如对话输入、历史记录管理、格式工具)及基础操作演练。
基础对话篇:教授高效与AI交互的技巧,包括有效提问的五大法则(明确需求、提供背景、指定格式等),以及常用指令如续写、简化、步骤化操作,帮助用户像与朋友交流一样使用AI。
效率飞跃篇:聚焦文件分析与代码编写,详解如何上传文档进行总结、对比和数据提取,并提供代码生成模板(如Python下载图片脚本),强调分步调试与注释添加策略。
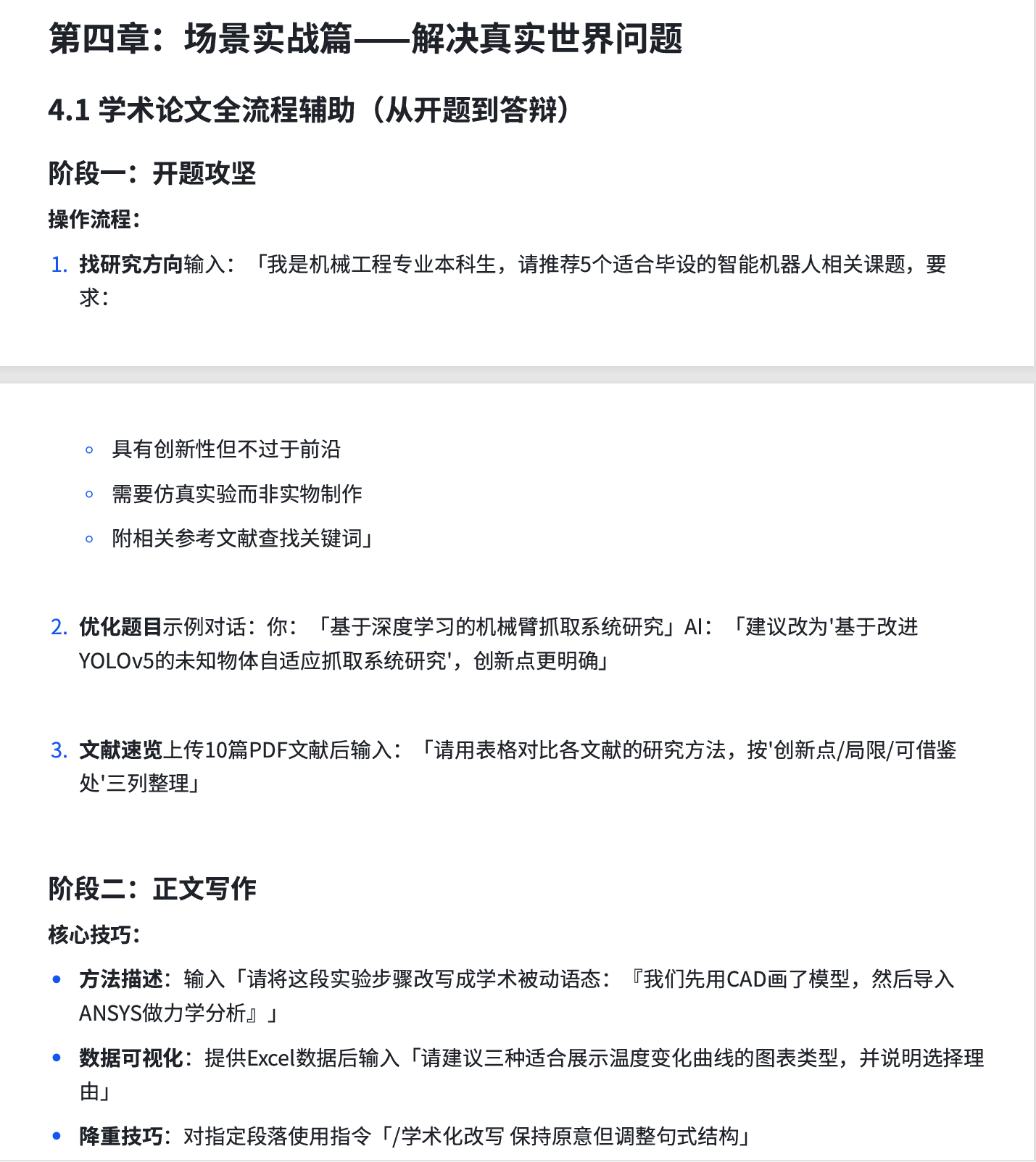
场景实战篇:覆盖学术论文全流程辅助(开题、写作、查重)、自媒体运营(爆款标题生成、内容排版、数据分析)及智能学习规划(雅思备考方案、错题分析、记忆强化),结合具体案例提供保姆级操作指南。
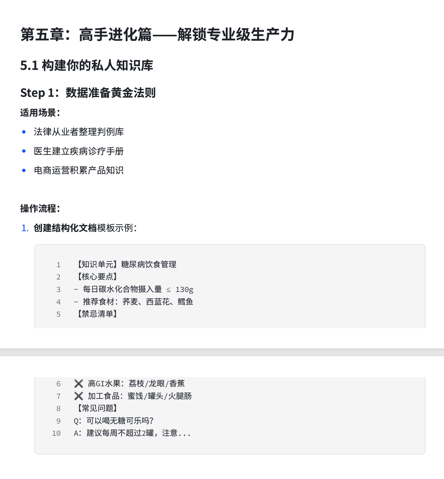
高手进化篇:进阶功能如构建私人知识库(结构化数据整理与调用)、自动化工作流(日报生成、智能客服)及跨语言翻译(商务、学术、文化适配模式),提升专业级生产力。
自我学习能力提升:包含论文精读技巧(三阶速读法)、错题攻克方法(诊断、变式训练、记忆强化)、会议纪要整理术,以及个人知识库创建与管理策略,强调主动学习和复盘。
编程与创作进阶:提供代码调试与自动化脚本开发指南(如备份脚本实战)、技术面试备战(高频考点预测、白板编程模拟),以及小说创作与视频脚本设计技巧(角色建模、情绪曲线优化),覆盖多领域实战需求。
精彩内容






