目录
八大排序算法

排序算法的稳定性
稳定性 :在排序过程中,相等元素的相对顺序在排序前后保持不变。
也就是说,若在待排序序列里有两个元素a和b,它们的值相等,
且在排序前a位于b之前,那么排序后a依旧处于b之前。
比较排序
比较排序顾名思义就是通过元素之间的大小比较来排序的方法。
插入排序
插入排序:将待排序元素插入到有序序列中,从而得到一个新的有序序列。
实际生活中,我们玩扑克牌时就用到了插入排序的思想。

直接插入排序
用 end 记录有序序列的最后一个位置,tmp 保存待排序序列中的第一个元素,
结合插入排序的思想来排序。
c
void InsertSort(int* arr, int n)
{
for(int i = 0; i < n - 1; i++)
{
//i < n - 1是因为当end = n - 2时就是在将最后一个待排序元素插入到有序序列中
int end = i;//end用来记录有序序列的最后一个位置
int tmp = arr[end + 1];//tmp保存待排序序列中的第一个元素
//找待排元素应该插入的位置
//当end<0时,说明待排元素比有序序列的最小元素还要小
while(end >= 0)
{
if(arr[end] > tmp)//说明待排元素的位置在有序序列中该元素的前面
{
//把有序序列中该元素向后移,给待排元素的插入腾出位置
arr[end + 1] = arr[end];
//找有序序列中的前一个元素
end--;
}
else//说明已经找到了待排元素应该插入的位置,跳出循环
break;
}
//将待排元素插入到有序序列中
arr[end + 1] = tmp;
}
}
下面是直接插入排序图解

直接插入排序总结
- 元素集合越接近有序,直接插入排序算法的时间效率越高
- 时间复杂度:O(N^2)
- 空间复杂度:O(1)
- 稳定性:稳定
希尔排序
希尔排序(Shell Sort)是插入排序的一种改进版本,也被叫做缩小增量排序。
它的基本思路是通过一个初始增量gap(通常是gap = n / 3 + 1)将待排序列分
割成若干个子序列,分别对这些子序列进行直接插入排序;然后通过gap = gap / 3 + 1
使增量gap逐渐减小,子序列的长度逐渐增加,整个序列会变得越来越接近有序,
当增量gap减至1时,整个序列就被合并成一个,再进行一次直接插入排序,排序完成。
下面是希尔排序图解

c
void ShellSort(int* arr, int n)
{
int gap = n;
while(gap > 1)
{
gap = gap / 3 + 1;
//下面是直接插入排序的代码,只不过有小小的改变
//因为直接插入排序每次移动1步,而希尔排序每次移动gap步
for(int i = 0; i < n - gap; i++)
{
int end = i;
int tmp = arr[end + gap];
while(end >= 0)
{
if(arr[end] > tmp)
{
arr[end + gap] = arr[end];
end -= gap;
}
else
break;
}
arr[end + gap] = tmp;
}
}
}
希尔排序总结
- 希尔排序是对直接插入排序的优化。
- 当gap>1时都是预排序,目的是让数组更接近有序。当gap == 1时,
数组已经很接近有序了,再进行直接插入排序会很快。- 时间复杂度:O(N^1.3)
- 空间复杂度:O(1)
- 稳定性:不稳定
希尔排序的时间复杂度计算
外层循环:while(gap > 1)
时间复杂度可以直接给出为:O(logN)
内层循环:
忽略+1的影响,gap = gap / 3

希尔排序时间复杂度不好计算,因为gap 的取值很多,导致很难去计算,因此很多书中给出的
希尔排序的时间复杂度都不固定。《数据结构(C语⾔版)》---严蔚敏书中给出的时间复杂度为:

选择排序
选择排序的基本思想:每一次从待排序列中选出最小(或最大)的一个元素,
存放在序列的起始位置,直到待排元素全部排完。
直接选择排序
- 设begin和end分别为待排序列的首尾位置,在待排序列arr[begin]~arr[end]中找最大和最小元素。
- 若最小和最大元素不是待排序列的首尾元素,就让最小和最大元素与待排序列的首尾元素交换。
- begin++,end--为下一次选择排序做准备,重复上述步骤。
c
//直接选择排序
void SelectSort(int* arr, int n)
{
//记录待排序列的首尾位置
int begin = 0;
int end = n - 1;
//如果begin >= end说明序列已经排好序
while (begin < end)
{
//假设待排序列中最大和最小元素的位置都在首位置
int maxi = begin, mini = begin;
//找待排序列中最大和最小元素的位置
for (int i = begin + 1; i <= end; i++)
{
if (arr[i] > arr[maxi])
maxi = i;
if (arr[i] < arr[mini])
mini = i;
}
//让最小元素与首元素交换,最大元素与尾元素交换
//如果最大元素就是首元素的话,第一次交换会把最
//大元素交换到mini位置处,所以要让maxi = mini
if (maxi == begin)
maxi = mini;
Swap(&arr[begin], &arr[mini]);
Swap(&arr[end], &arr[maxi]);
//为下一次选择排序做准备
begin++;
end--;
}
}
下面是直接选择排序的图解

直接选择排序总结:
时间复杂度:O(N^2)
空间复杂度:O(1)
稳定性:不稳定
堆排序
堆排序(Heap Sort)是一种基于二叉堆数据结构的比较排序算法,其基本思想是先将
待排序的序列构建成一个最大堆(对于升序排序),然后将堆顶元素(最大值)与堆的
最后一个元素交换,接着将剩余的元素重新调整为最大堆,重复这个过程,直到整个序列有序。
c
//向下调整算法 O(logN)
void AdjustDown(int* arr, int n, int parent)
{
int child = parent * 2 + 1;//左孩子
while (child < n)
{
//小堆:<
//大堆:>
if (child + 1 < n && arr[child + 1] > arr[child])
child++;
//小堆:<
//大堆:>
if (arr[parent] > arr[child])
break;
//<=就交换了,所以稳定性:不稳定
Swap(&arr[parent], &arr[child]);
parent = child;
child = parent * 2 + 1;
}
}
//向上调整算法 O(logN)
void AdjustUp(int* arr, int child)
{
int parent = (child - 1) / 2;
while (parent >= 0)
{
//大堆:>
//小堆:<
if (arr[parent] > arr[child])
break;
Swap(&arr[parent], &arr[child]);
child = parent;
parent = (child - 1) / 2;
}
}
//堆排序
void HeapSort(int* arr, int n)
{
//升序 - 建大堆
//降序 - 建小堆
//建堆 - 向下调整法 O(N)
for (int i = (n - 1 - 1) / 2; i >= 0; i--)
{
AdjustDown(arr, n, i);
}
建堆 - 向上调整法 O(NlogN)
//for (int i = 1; i < n; i++)
//{
// AdjustUp(arr, i);
//}
//堆排序 O(NlogN)
int end = n - 1;
while (end > 0)
{
Swap(&arr[0], &arr[end]);
AdjustDown(arr, end, 0);
end--;
}
}
堆排序总结:
时间复杂度:O(NlogN)
空间复杂度:O(1)
稳定性:不稳定
交换排序
交换排序基本思想:通过比较序列中元素的大小,根据比较结果
对元素位置进行交换操作,逐步让序列达到有序状态。
冒泡排序
c
void BubbleSort(int* arr, int n)
{
for (int i = 0; i < n - 1; i++)
{
int flag = 0;
for (int j = 0; j < n - 1 - i; j++)
{
if (arr[j] > arr[j + 1])
{
Swap(&arr[j], &arr[j + 1]);
flag = 1;
}
}
if (flag == 0)
break;
}
}
冒泡排序总结:
时间复杂度:O(N^2)
空间复杂度:O(1)
稳定性:稳定
快速排序
快速排序(Quick Sort)是一种高效的排序算法,它采用分治法(Divide and Conquer)策略。
基本思想是从待排序序列中挑选一个元素作为基准(pivot),然后将序列划分为两部分,
使得左边部分的所有元素都小于等于基准,右边部分的所有元素都大于等于基准,接着
分别对左右两部分递归地进行快速排序,最终得到一个有序序列。
递归
c
void QuickSort(int* arr, int left, int right)
{
//递归出口
if(left >= right)
return;
//接收一个基准值的位置
int pi = _QuickSort(arr, left, right);
//将序列划分成两部分:[left, pi-1] [pi+1, right]
//递归左右序列
QuickSort(arr, left, pi - 1);
QuickSort(arr, pi + 1, right);
}
_QuickSort有以下三个写法
hoare版本
hoare版本的基本思路
- 假定首元素为基准值,让left++
- 在[left,right]中,先从右向左找不大于基准值的值,再从左向右找不小于基准值的值,
找到后,进行交换,再让left++和right--。- 循环结束,交换基准值和right指向的值,使得左边部分的所有元素都小于等于基准值,
右边部分的所有元素都大于等于基准值。
c
int _QuickSort(int* arr, int left, int right)
{
//假设首元素是基准值,记录其位置
int pi = left;
//让left指向下一个元素的位置
left++;
while (left <= right)
{
//从右向左找不大于基准值的值
while (left <= right && arr[right] > arr[pi])
right--;
//从左向右找不小于基准值的值
while (left <= right && arr[left] < arr[pi])
left++;
//找到后,进行交换,更新left和right
if (left <= right)
Swap(&arr[left++], &arr[right--]);
}
//交换基准值和right指向的值
//使得左边部分的所有元素都小于等于基准,右边部分的所有元素都大于等于基准
Swap(&arr[pi], &arr[right]);
//返回基准值的下标
return right;
}
问题一:为什么循环的条件是 left<=right ?

问题二:为什么跳出循环时,交换基准值和right指向的值?
当left>right时,即right走到left的左侧,而left扫描过的数据均不大于基准值,
因此right指向的数据一定不大于基准值,且是序列中最右边的不大于基准值的元素。
挖坑法
挖坑法的基本思路
- 假设首元素是基准值,并保存基准值,"坑"的位置就是基准值的位置。
- 从右向左找比基准值小的值,将小于基准值的元素填入坑,保存新的"坑"的位置,
丛左向右找比基准值大的值,将大于基准值的元素填入坑,保存新的"坑"的位置。- 当left==right时,跳出循环,此时left和right都指向坑的位置,将基准值放入该位置。
c
int _QuickSort(int* arr, int left, int right)
{
//假设首元素是基准值,并保存基准值
int pivot = arr[left];
//"坑"的位置就是基准值的位置
int hole = left;
while (left < right)
{
//从右向左找比基准值小的值
while (left < right && arr[right] >= pivot)
right--;
//将小于基准值的元素填入坑
if (left < right)
{
arr[hole] = arr[right];
//保存新的"坑"的位置
hole = right;
}
//丛左向右找比基准值大的值
while (left < right && arr[left] <= pivot)
left++;
//将大于基准值的元素填入坑
if (left < right)
{
arr[hole] = arr[left];
//保存新的"坑"的位置
hole = left;
}
}
//当left==right时,跳出循环,此时left和right都指向坑的位置
//将基准值放入该位置,使得左边部分的所有元素都小于等于基准,
//右边部分的所有元素都大于等于基准
arr[hole] = pivot;
//返回基准值的位置
return hole;
}
lomuto前后指针
lomuto前后指针的基本思路
- 假设首元素是基准值,记录其位置
- 创建前后指针prev和cur
- 从左向右找比基准值小的进行交换,使得小的都在基准值左边
- 交换基准值和prev指向的值
c
int _QuickSort(int* arr, int left, int right)
{
//假设首元素是基准值,记录其位置
int pi = left;
//创建前后指针prev和cur
int prev = left, cur = left + 1;
//只有cur遍历完数组才会出循环
while (cur <= right)
{
//从左向右找比基准值小的进行交换,使得小的都在基准值左边
if (arr[cur] < arr[pi] && ++prev != cur)
Swap(&arr[cur], &arr[prev]);
cur++;
}
//交换基准值和prev指向的值
//使得左边部分的所有元素都小于基准,右边部分的所有元素都大于等于基准
Swap(&arr[pi], &arr[prev]);
//返回基准值的下标
return prev;
}
快速排序总结:
- 时间复杂度:O(NlogN)
- 空间复杂度:O(logN)
- 稳定性:不稳定
非递归
非递归版本的快速排序需要借助数据结构:栈
c
void QuickSortNonR(int* arr, int left, int right)
{
//借助数据结构 - 栈
//创建栈
ST st;
//初始化
STInit(&st);
//让首尾元素下标入栈,注意入栈和出栈顺序
STPush(&st, right);
STPush(&st, left);
//栈非空进循环
while (STSize(&st))
{
//保存首尾元素下标
int begin = STTop(&st);
STPop(&st);
int end = STTop(&st);
STPop(&st);
//利用lomuto前后指针思想
int pi = begin;
int prev = begin, cur = begin + 1;
while (cur <= end)
{
if (arr[cur] < arr[pi] && ++prev != cur)
Swap(&arr[cur], &arr[prev]);
cur++;
}
Swap(&arr[prev], &arr[pi]);
//更新基准值的位置
pi = prev;
//为下一次排序排序做准备
//[begin, pi - 1] pi [pi + 1, end]
if (begin < pi - 1)
{
STPush(&st, pi - 1);
STPush(&st, begin);
}
if (pi + 1 < end)
{
STPush(&st, end);
STPush(&st, pi + 1);
}
}
//销毁
STDestroy(&st);
}
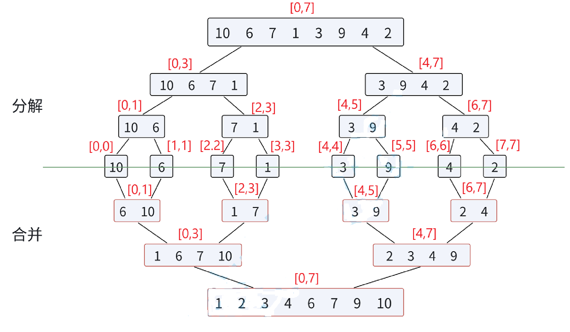
归并排序
归并排序(Merge Sort)是一种采用分治法(Divide and Conquer)的经典排序算法。
它的基本思想是将一个大问题分解为多个小问题,分别解决这些小问题,最后将小问题
的解合并起来得到原问题的解。具体来说,归并排序将一个数组分成两个子数组,分别
对这两个子数组进行排序,然后将排好序的子数组合并成一个最终的有序数组。
下面是归并排序图解

c
void _MergeSort(int* arr, int left, int right, int* tmp)
{
//1.分解
//递归出口
if (left >= right)
return;
int mid = left + (right - left) / 2;
//递归分解左右序列:[left, mid] [mid+1, right]
_MergeSort(arr, left, mid, tmp);
_MergeSort(arr, mid + 1, right, tmp);
//2.合并
//合并左右两个有序序列
//为了防止合并时覆盖有效数据,需要一个临时数组tmp
int begin1 = left, end1 = mid;
int begin2 = mid + 1, end2 = right;
//[begin1, end1] [begin2, end2]
int index = begin1;
while (begin1 <= end1 && begin2 <= end2)
{
if (arr[begin1] < arr[begin2])
tmp[index++] = arr[begin1++];
else
tmp[index++] = arr[begin2++];
}
while (begin1 <= end1)
{
tmp[index++] = arr[begin1++];
}
while (begin2 <= end2)
{
tmp[index++] = arr[begin2++];
}
//3.将tmp中有序的数据导入到原数组中
//[left, right]
for (int i = left; i <= right; i++)
{
arr[i] = tmp[i];
}
}
void MergeSort(int* arr, int n)
{
int* tmp = (int*)malloc(sizeof(int) * n);
if (tmp == NULL)
{
perror("malloc fail");
exit(1);
}
_MergeSort(arr, 0, n - 1, tmp);
free(tmp);
tmp = NULL;
}
归并排序总结:
- 时间复杂度:O(NlogN)
- 空间复杂度:O(N)
- 稳定性:稳定
排序性能对比
c
void TestOP()
{
srand(time(0));
const int N = 100000;
int* a1 = (int*)malloc(sizeof(int) * N);
int* a2 = (int*)malloc(sizeof(int) * N);
int* a3 = (int*)malloc(sizeof(int) * N);
int* a4 = (int*)malloc(sizeof(int) * N);
int* a5 = (int*)malloc(sizeof(int) * N);
int* a6 = (int*)malloc(sizeof(int) * N);
int* a7 = (int*)malloc(sizeof(int) * N);
for (int i = 0; i < N; ++i)
{
a1[i] = rand();
a2[i] = a1[i];
a3[i] = a1[i];
a4[i] = a1[i];
a5[i] = a1[i];
a6[i] = a1[i];
a7[i] = a1[i];
}
int begin1 = clock();
InsertSort(a1, N);
int end1 = clock();
int begin2 = clock();
ShellSort(a2, N);
int end2 = clock();
int begin3 = clock();
SelectSort(a3, N);
int end3 = clock();
int begin4 = clock();
HeapSort(a4, N);
int end4 = clock();
int begin5 = clock();
QuickSort(a5, 0, N - 1);
int end5 = clock();
int begin6 = clock();
MergeSort(a6, N);
int end6 = clock();
int begin7 = clock();
BubbleSort(a7, N);
int end7 = clock();
printf("InsertSort:%d\n", end1 - begin1);
printf("ShellSort:%d\n", end2 - begin2);
printf("SelectSort:%d\n", end3 - begin3);
printf("HeapSort:%d\n", end4 - begin4);
printf("QuickSort:%d\n", end5 - begin5);
printf("MergeSort:%d\n", end6 - begin6);
printf("BubbleSort:%d\n", end7 - begin7);
free(a1);
free(a2);
free(a3);
free(a4);
free(a5);
free(a6);
free(a7);
}

非比较排序
非比较排序不需要通过元素之间的大小比较来排序。
计数排序
计数排序又称为鸽巢原理,其核心思想是通过统计每个元素在序列中出现的次数,
进而确定每个元素在排序后序列中的位置。该算法适用于整数序列,且当待排序元素
的值范围较小时,计数排序的效率较高。
c
void CountSort(int* arr, int n)
{
//找arr数组中的最大值和最小值,用来确定申请的新数组的空间大小
int max = arr[0], min = arr[0];
for (int i = 1; i < n; i++)
{
if (arr[i] > max)
max = arr[i];
if (arr[i] < min)
min = arr[i];
}
//所以新数组的大小为range
int range = max - min + 1;
int* count = (int*)malloc(sizeof(int) * range);
if (count == NULL)
{
perror("malloc fail");
return;
}
memset(count, 0, range * sizeof(int));//初始化为0
//统计原数组中每个元素出现的次数
for (int i = 0; i < n; i++)
{
count[arr[i] - min]++;
}
//排序
int j = 0;
for (int i = 0; i < range; i++)
{
while (count[i]--)
{
arr[j++] = i + min;
}
}
}
计数排序总结:
- 计数排序在数据范围集中时,效率很高,但是适用范围及场景有限。
- 时间复杂度:O(N + range)
- 空间复杂度:O(range)
- 稳定性:稳定
比较排序算法总结
