1系统总体介绍
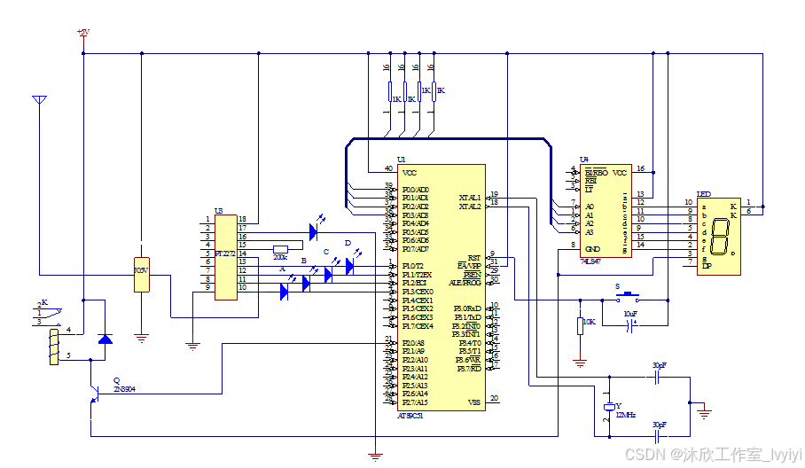
如下图2.1所示,为本次基于单片机的热释电红外报警器控制系统的整体设计框图,从图中我们可以看到,其主要由电源供电部分,蜂鸣器,单片机,PT2262/2272无线发射接收模块,热释电红外传感器部分以及相关按键组成。其中单片机来控制热释电红外模块去检测是否有不速之客的到来,当防护系统开启时,如果有人到来,则热释电红外报警器会发送信号给单片机,单片机接收信号后则可以控制蜂鸣器进行报警。同时还加入了PT2262/2272无线模块,可以通过无线的方式来开启好关闭系统.

2 电路图

1系统总体介绍
如下图2.1所示,为本次基于单片机的热释电红外报警器控制系统的整体设计框图,从图中我们可以看到,其主要由电源供电部分,蜂鸣器,单片机,PT2262/2272无线发射接收模块,热释电红外传感器部分以及相关按键组成。其中单片机来控制热释电红外模块去检测是否有不速之客的到来,当防护系统开启时,如果有人到来,则热释电红外报警器会发送信号给单片机,单片机接收信号后则可以控制蜂鸣器进行报警。同时还加入了PT2262/2272无线模块,可以通过无线的方式来开启好关闭系统.

2 电路图
