目录
[1 Doris简介与核心价值](#1 Doris简介与核心价值)
[2 Doris架构深度解析](#2 Doris架构深度解析)
[2.1 Frontend(FE)架构](#2.1 Frontend(FE)架构)
[2.2 Backend(BE)架构](#2.2 Backend(BE)架构)
[3 Doris核心概念详解](#3 Doris核心概念详解)
[3.1 数据分布模型](#3.1 数据分布模型)
[3.2 Tablet与Replica](#3.2 Tablet与Replica)
[3.3 数据模型](#3.3 数据模型)
[4 Doris关键技术解析](#4 Doris关键技术解析)
[4.1 存储引擎](#4.1 存储引擎)
[4.2 查询执行流程](#4.2 查询执行流程)
[4.3 数据导入机制](#4.3 数据导入机制)
[5 总结](#5 总结)
1 Doris简介与核心价值
Apache Doris(原百度Palo)是一款开源的MPP(大规模并行处理)分析型数据库,专为实时数据分析场景设计。作为百度贡献给Apache基金会的顶级项目,Doris在OLAP(在线分析处理)领域展现出强大的性能优势。
Doris的核心价值体现在以下几个方面:
- 实时分析能力:支持秒级数据导入和实时查询响应
- 高并发性能:可支持数千QPS的高并发查询
- 易用性强:兼容MySQL协议,学习成本低
- 高可用性:自动故障恢复,数据多副本存储
- 弹性扩展:支持在线动态扩缩容
- 与其他OLAP系统的对比
|------|-------|------------|------|--------|
| 特性 | Doris | ClickHouse | Hive | Presto |
| 实时分析 | ✓ | ✓ | × | × |
| 高并发 | ✓ | × | × | ✓ |
| 易用性 | ✓ | × | ✓ | ✓ |
| 扩展性 | ✓ | ✓ | ✓ | ✓ |
| 事务支持 | 部分 | × | × | × |
2 Doris架构深度解析
Doris采用经典的MPP架构,整体上分为前端(Frontend)和后端(Backend)两个主要组件。

2.1 Frontend(FE)架构
Frontend是Doris的协调节点,负责接收客户端请求、元数据管理、查询规划和调度等工作。FE节点又分为:
- Master FE:主节点,负责元数据写入和DDL操作
- Follower FE:从节点,参与选举,可处理读请求
- Observer FE:观察者节点,仅同步元数据,不参与选举
FE的核心组件包括:- Query Planner:将SQL查询转换为分布式执行计划
- Metadata Manager:管理数据库、表、分区等元数据
- Load Scheduler:协调数据导入任务
2.2 Backend(BE)架构
Backend是Doris的计算和存储节点,负责数据存储和查询执行。每个BE节点包含:
- Storage Engine:列式存储引擎,负责数据持久化
- Query Execution:执行分布式查询计划
- Compaction:负责数据合并优化
- Tablet Manager:管理数据分片(Tablet)

3 Doris核心概念详解
3.1 数据分布模型
Doris采用分区(Partition)+分桶(Bucket)的两级数据分布策略:
- 分区:按照分区列的值进行范围或列表分区,常用于时间维度
- 分桶:在分区内通过哈希分桶,将数据均匀分布到不同Tablet

3.2 Tablet与Replica
- Tablet:数据分片的基本单位,每个Tablet包含若干数据文件(segment)
- Replica:Tablet的副本,默认3副本,保障数据高可用
3.3 数据模型
Doris支持三种数据模型:
- Duplicate模型:明细模型,保留原始数据不做聚合
- Aggregate模型:预聚合模型,适合统计报表场景
- Unique模型:唯一键模型,支持主键唯一性约束
4 Doris关键技术解析
4.1 存储引擎
Doris采用列式存储格式,具有以下特点:
- 按列存储:每列单独存储,查询时只需读取相关列
- 智能索引:内置zonemap索引,加速范围查询
- 编码压缩:支持多种编码方式(Bitmap, Run-length等)
- 分层存储:热数据SSD,冷数据HDD
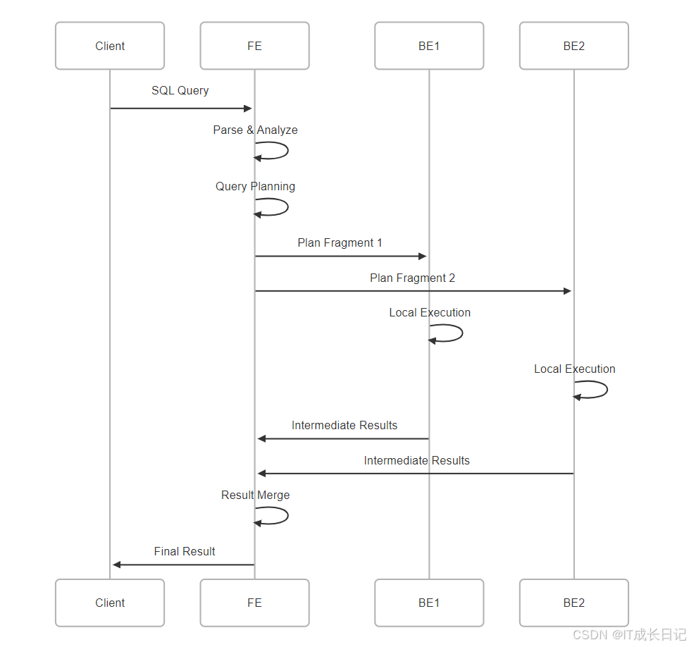
4.2 查询执行流程

- 解析阶段:FE解析SQL,检查语法和语义
- 规划阶段:生成分布式执行计划,拆分为多个Plan Fragment
- 执行阶段:BE并行执行Plan Fragment
- 结果合并:FE收集中间结果并合并返回
4.3 数据导入机制
Doris支持多种数据导入方式:
- Stream Load:HTTP协议实时导入
- Broker Load:通过Broker从HDFS导入
- Routine Load:持续消费Kafka数据
- Insert Into:标准SQL插入方式

5 总结
Apache Doris作为一款新兴的MPP分析型数据库,凭借其优异的实时分析能力、高并发性能和易用性,正在成为企业数据架构中的重要组成部分。