PY32F002A 系列微控制器采用高性能的 32 位 ARM ® Cortex ® -M0+ 内核,宽电压工作范围的 MCU 。嵌入高 达 20Kbytes flash 和 3Kbytes SRAM 存储器,最高工作频率 24MHz 。我们为PY32F002A提供了完善的开发支持,包括但不限于开发板、仿真工具、示例代码和详细的用户手册,帮助开发者快速上手并完成项目开发。
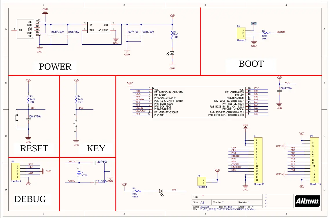
开发板原理图:

PY32F002A单片机主要特性:
高性能:高性能的 32 位 ARM® Cortex®-M0+内核,最高工作频率可达24MHz。
低功耗:提供Sleep和Stop两种低功耗模式,非常适合有低功耗需求的应用场景。
存储器:内置高达20KB的Flash存储器和3KB的SRAM存储器。
工作条件:支持1.7V至5.5V的宽工作电压范围,工作温度范围为-40°C至85°C。
时钟系统:内置8/24MHz RC振荡器、32.768kHz RC振荡器和4~24MHz晶体振荡器。
I/O端口:多达18个可配置为外部中断的GPIO引脚,驱动电流8mA。
模拟功能:集成1路12位ADC,支持最多9个外部输入通道,适用于传感器数据采集等应用。
定时器:包括1个16位高级控制定时器、1个基本定时器、1个低功耗定时器和支持从停止模式唤醒,以及1个独立看门狗定时器和1个SysTick定时器。
通信接口:支持1个SPI、1个USART(支持自动波特率检测)和1个I2C接口,满足不同通信需求。
封装形式:提供了包括SOP8、SOP16、ESSOP10、TSSOP20和QFN16在内的多种封装选择。
其他特性:内置硬件CRC-32模块、2个比较器、唯一UID标识符以及支持串行单线调试(SWD)接口。

深圳市芯岭技术有限公司是一家专注于短距离无线通讯,芯片应用解决方案商,从事芯片研发、封测,代理、技术服务、销售,为众多企业提供物联网应用芯片,技术支持,解决方案服务。
芯岭技术提供免费烧录服务,配套开发板快速调试。