ANGPTL4(血管生成素样蛋白 4,Angiopoietin-like 4)是血管生成素样蛋白家族中的重要成员。ANGPTL4(Recombinant ANGPTL4,AbMole,M22506)作为一种多效性的分泌蛋白,在调节血管生成、脂质代谢、能量稳态以及细胞炎症反应等生物学过程中扮演着关键角色。随着重组DNA技术的成熟,重组ANGPTL4蛋白已成为探究其分子功能与机制不可或缺的工具。AbMole为全球科研客户提供高纯度、高生物活性的抑制剂、细胞因子、人源单抗、天然产物、荧光染料、多肽、靶点蛋白、化合物库、抗生素等科研试剂,全球大量文献专利引用。
1.ANGPTL4用于血管和内皮细胞的相关研究
ANGPTL4(重组血管生成素样蛋白 4,AbMole,M22506)是一种重要的血管功能调节剂。ANGPTL4主要通过其C端的纤维蛋白原样结构域(fibrinogen-like domain)与血管内皮细胞表面表达的特定整合素(特别是αvβ3、αvβ5和α5β1)相互作用,从而引发下游一系列信号通路和细胞生物学行为的改变。ANGPTL4(Angiopoietin Like Protein 4)对血管具有双重作用,首先,ANGPTL4可显著增加血管通透性。ANGPTL4在与内皮细胞上的整合素结合后,会干扰整合素与细胞外基质(ECM)蛋白(如纤维连接蛋白Fn)的正常结合,破坏细胞与基质的粘附,进而激活Src激酶信号通路并内化VE-cadherin,而VE-cadherin的内化将直接导致内皮细胞连接解体,细胞间出现缝隙。其次,ANGPTL4还可抑制血管生成。ANGPTL4与整合素的结合在干扰细胞-ECM粘附的同时,也发出了抑制性的信号,阻止形成新生血管所需的内皮细胞增殖和定向迁移[1]。ANGPTL4在动脉粥样硬化动物模型(Apoe-/- 小鼠)中,可减少斑块面积和血管炎症[2]。重组ANGPTL4蛋白还在另一项小鼠心肌梗死模型的研究中,显著减少了心脏损伤以及全身和心脏炎症[3]。ANGPTL4(Recombinant ANGPTL4,AbMole,M22506)还可用于静脉内皮细胞(HUVECs)、微血管内皮细胞(HMEC-1)和主动脉内皮细胞(HAEC)的体外培养,以探究ANGPTL4对内皮细胞自噬和增殖等生命活动的调控作用[4, 5]。

图 1. ANGPTL4的结构和功能[1]
2.ANGPTL4用于脂质代谢研究
重组ANGPTL4蛋白(Recombinant Angiopoietin-related protein 4,AbMole,M22506)蛋白还被广泛应用于脂质代谢研究。ANGPTL4通过调控脂蛋白脂肪酶(LPL)的活性来影响脂质代谢,ANGPTL4通过变构机制不可逆地催化LPL的展开和失活,从而调节血管内脂质代谢[6];此外,ANGPTL4与ANGPTL8形成的复合物(ANGPTL4/8)也能够部分抑制LPL活性,并通过结合组织纤溶酶原激活物(tPA)和纤溶酶原,进一步调控脂质代谢[7]。还有研究表明,ANGPTL4可通过抑制LPL活性调节甘油三酯(TAG)稳态。有文献报导通过将重组ANGPTL4蛋白注入到KK/San小鼠体内,发现重组ANGPTL4蛋白与小鼠的高血脂密切相关[8]。
3.ANGPTL4用于肿瘤的动物模型研究
重组ANGPTL4蛋白(Recombinant ANGPTL4,AbMole,M22506)在肿瘤研究中具有多方面的作用,其功能复杂且具有组织依赖性。ANGPTL4在多种癌症中过表达(如乳腺癌、非小细胞肺癌、舌癌等),ANGPTL4主要通过调节血管生成促进肿瘤细胞迁移、侵袭和转移[9]。在很多实验中,研究的焦点都集中在重组ANGPTL4蛋白在动物模型中对肿瘤微环境的影响上。例如重组ANGPTL4蛋白在小鼠肿瘤(B16F10黑色素瘤)模型中,可以促进肿瘤在动物体内的生长,其机制是重组ANGPTL4蛋白通过影响代谢,从而对CD8 + T细胞的免疫活性起到调节作用,降低肿瘤进展中的免疫监视并形成免疫抑制微环境[10]。

图 2. ANGPTL4与肿瘤中的关联[1]
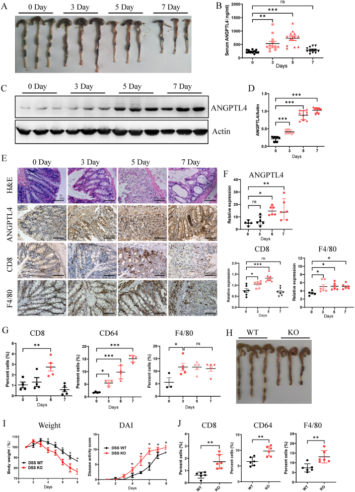
4.ANGPTL4在结肠炎动物模型中的应用
重组ANGPTL4蛋白(Recombinant ANGPTL4,AbMole,M22506)在一些炎症模型中也有着重要的应用。例如重组ANGPTL4蛋白可在DSS(Dextran sulfate sodium salt)诱导的小鼠结肠炎模型中阻断炎症反应。通过补充外源重组ANGPTL4蛋白,ANGPTL4缺陷型结肠炎小鼠的症状有所减轻,且结肠中CD8+ T细胞和巨噬细胞的浸润有所减少[11]。上述现象的背后机制可能涉及ANGPTL4对β-catenin核转位的阻断,最终影响炎症进程[11]。

图 3. Variations of ANGPTL4 levels in mice with DSS-induced colitis[11].
5.ANGPTL4在急性肺损伤(ALI)动物模型中的应用
ANGPTL4(重组ANGPTL4蛋白,AbMole,M22506)还可用于大鼠和小鼠的急性肺损伤研究。例如在流感病毒诱导的急性肺损伤模型中,ANGPTL4的敲低可以通过促进内皮完整性、减少损伤和消退过程中的微血管渗漏来保护急性病毒性肺损伤,并且重组ANGPTL4蛋白可在体外促进内皮细胞的网络形成和单层通透性[12]。此外,在脂多糖(LPS)诱导的肺损伤模型中,ANGPTL4的表达与炎症标志物(如IL-6、TNF-α)水平呈正相关,提示其可能通过调控炎症反应参与肺损伤的进展[13]。2014年,AbMole的两款抑制剂分别被西班牙国家心血管研究中心和美国哥伦比亚大学用于动物体内实验,相关科研成果发表于顶刊 Nature 和 Nature Medicine。
6.ANGPTL4在动物帕金森病模型中的应用
重组ANGPTL4蛋白(Recombinant ANGPTL4,AbMole,M22506)在帕金森病(Parkinson's disease, PD)的动物模型中的应用研究逐渐受到关注。在ANGPTL4缺陷小鼠的PD模型中,静脉注射重组ANGPTL4蛋白(rANGPTL4)能够逆转由MPTP 和LPS(脂多糖)诱导的行为异常、多巴胺能神经元丢失以及小胶质细胞活化等变化。这一结果在LPS诱导的体外神经炎症模型中也得到了验证。此外,ANGPTL4还可通过抑制EIF2-JNK介导的内质网应激(ER stress)和清除衰老细胞,显著减轻PD模型中的神经炎症[14]。

图 4. ANGPTL4 deficiency promotes TH loss while rANGPTL4 reversed the reduction of TH in PD model mice[14].
AbMole是ChemBridge中国区官方指定合作伙伴。

参考文献及鸣谢
1\] P. Ramos, Q. Shi, J. Kleberg, et al., ANGPTL4: A Comprehensive Review of 25 Years of Research, Cancers 17(14) (2025). \[2\] D. I. Cho, M. J. Ahn, H. H. Cho, et al., ANGPTL4 stabilizes atherosclerotic plaques and modulates the phenotypic transition of vascular smooth muscle cells through KLF4 downregulation, Experimental \& molecular medicine 55(2) (2023) 426-442. \[3\] D. I. Cho, H. J. Kang, J. H. Jeon, et al., Antiinflammatory activity of ANGPTL4 facilitates macrophage polarization to induce cardiac repair, JCI insight 4(16) (2019). \[4\] Z. Y. Wang, J. Y. Lin, Y. R. Feng, et al., Recombinant angiopoietin-like protein 4 attenuates intestinal barrier structure and function injury after ischemia/reperfusion, World journal of gastroenterology 27(32) (2021) 5404-5423. \[5\] X. Yang, Y. Cheng, G. Su, A review of the multifunctionality of angiopoietin-like 4 in eye disease, Bioscience reports 38(5) (2018). \[6\] K. Z. Leth-Espensen, K. K. Kristensen, A. Kumari, et al., The intrinsic instability of the hydrolase domain of lipoprotein lipase facilitates its inactivation by ANGPTL4-catalyzed unfolding, Proceedings of the National Academy of Sciences of the United States of America 118(12) (2021). \[7\] E. Y. Zhen, Y. Q. Chen, A. M. Russell, et al., Angiopoietin-like protein 4/8 complex-mediated plasmin generation leads to cleavage of the complex and restoration of LPL activity, Proceedings of the National Academy of Sciences of the United States of America 120(7) (2023) e2214081120. \[8\] Kenichi Yoshida, Tetsuya Shimizugawa, Mitsuru Ono, et al., Angiopoietin-like protein 4 is a potent hyperlipidemia-inducing factor in mice and inhibitor of lipoprotein lipase, Journal of Lipid Research 43(11) (2002) 1770-1772. \[9\] R. Liu, M. Fu, P. Chen, et al., Emerging roles of angiopoietin‑like 4 in human tumors (Review), International journal of oncology 66(2) (2025). \[10\] S. Ding, Z. Lin, X. Zhang, et al., Deficiency of angiopoietin-like 4 enhances CD8(+) T cell bioactivity via metabolic reprogramming for impairing tumour progression, Immunology 170(1) (2023) 28-46. \[11\] X. Zhang, J. Tu, S. Ding, et al., Increased angiopoietin-like 4 expression ameliorates inflammatory bowel diseases via suppressing CD8(+) T cell activities, Biochemical and biophysical research communications 612 (2022) 37-43. \[12\] Chi. Hung, and Altemeier, William., Angiogenic role of lung pericytes in experimental viral lung injury., FASEB journal : official publication of the Federation of American Societies for Experimental Biology 36 (2022). \[13\] J. Hu, L. Liu, X. Zeng, et al., Prognostic Value of Angiopoietin-like 4 in Patients with Acute Respiratory Distress Syndrome, Shock (Augusta, Ga.) 56(3) (2021) 403-411. \[14\] H. Li, J. Wei, Z. Zheng, et al., The therapeutic potential of recombinant ANGPTL4 in Parkinson's disease: Evidence from in vivo and in vitro studies, Free radical biology \& medicine 227 (2025) 190-200.