整体思想:为什么要用MSCAHHO优化BP神经网络?
BP神经网络的痛点:
- 对初始权重和阈值敏感:随机初始化容易使网络陷入局部最优解。
- 梯度消失/爆炸:在误差反向传播过程中,梯度可能变得极小或极大,导致训练缓慢或不收敛。
- 收敛速度慢:需要多次迭代和精细调整学习率。
MSCAHHO的解决方案:
哈里斯鹰算法(HHO)是一种强大的全局优化算法,模拟鹰群的协作捕食行为。通过引入多子种群 、混沌初始化 和自适应机制,MSCAHHO对基础HHO进行了增强,使其更适用于复杂、高维的神经网络参数优化问题。
核心思想是:将BP神经网络的权重和阈值编码为哈里斯鹰的位置向量。MSCAHHO的任务就是在解空间中寻找一组最优的位置(即网络参数),使得网络的预测输出与真实值之间的误差(如均方误差MSE)最小。
模型组成部分详解
1. BP神经网络回归预测模型
- 结构:典型的输入层-隐藏层-输出层结构。
- 任务:回归预测,即学习一个从输入特征到连续输出值的复杂映射函数。
- 待优化参数 :所有连接层的权重(Weights) 和神经元的阈值(Biases)。这些参数共同构成了一个高维的解空间。
2. 多子种群混沌自适应哈里斯鹰算法(MSCAHHO)
这是在标准HHO基础上的三重增强:
a) 混沌初始化(Chaotic Initialization)
- 目的:改善初始种群的多样性和分布质量,避免早熟收敛。
- 方法:使用混沌映射(如Logistic Map、Tent Map)来生成初始鹰群的位置,代替纯粹的随机生成。这能使鹰群更均匀地覆盖整个搜索空间,为全局搜索打下良好基础。
b) 多子种群策略(Multi-Subpopulation Strategy)
- 目的 :平衡算法的探索(全局搜索) 和开发(局部挖掘) 能力。
- 方法 :将整个鹰群划分为多个子种群,例如:
- 探索者子群:专注于在全局范围内寻找新的有希望的区域。
- 开发者子群:专注于在已知的优秀区域进行精细搜索。
- 跟随者或侦察子群:负责在算法陷入停滞时进行随机侦察,跳出局部最优。
- 机制:不同子群采用不同的位置更新策略,并定期进行信息交流(如个体迁移),实现协同进化。
c) 自适应机制(Adaptive Mechanism)
- 目的:动态调整算法参数,使其在搜索初期偏向探索,后期偏向开发。
- 核心参数 :HHO中的猎物逃逸能量(E) 。
- 在标准HHO中,E从2线性下降到0。
- 在MSCAHHO中,E的下降可以是非线性的、自适应的。例如,根据当前种群的收敛程度或多样性来自适应地调整E的值。当种群多样性高时,保持较大的E以鼓励探索;当陷入局部最优时,扰动E值以帮助跳出。
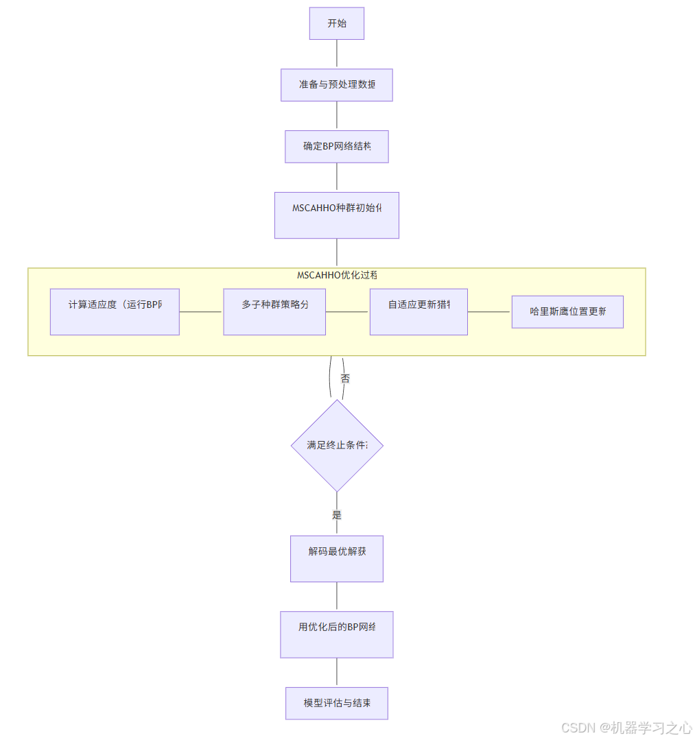
MSCAHHO优化BP神经网络的实现步骤
该流程是一个完整的闭环优化系统,其核心步骤如下图所示:

步骤概览:
- 数据准备与预处理:收集回归预测数据,进行归一化,并划分为训练集和测试集。
- 确定BP网络结构:设定输入层、隐藏层神经元数、输出层神经元数。
- 参数编码:将BP网络的所有权重和阈值编码成一个一维向量,作为一只"哈里斯鹰"的位置。向量的维度 = (输入层数 * 隐藏层数) + (隐藏层数 * 输出层数) + 隐藏层数 + 输出层数。
- MSCAHHO初始化 :
- 设定鹰群大小、最大迭代次数、子种群划分方式等。
- 使用混沌映射初始化所有鹰(即所有网络参数组)的位置。
- MSCAHHO主循环 :
- 计算适应度 :对每一只鹰(每一组参数),将其解码并赋给BP网络。在训练集 上运行网络前向传播,计算预测值与真实值的均方误差(MSE) 作为适应度函数。MSE越小,适应度越高。
- 多子种群操作:根据适应度或预设规则,将鹰群划分为不同子群。各子群按照其角色(探索/开发)使用HHO的四种捕食策略(软包围、硬包围、渐进式快速俯冲、突袭)进行位置更新。
- 自适应更新:根据当前迭代进度和种群状态,自适应地更新猎物逃逸能量E。
- 判断终止:检查是否达到最大迭代次数或满足精度要求。
- 输出最优解:循环结束后,输出全局最优的鹰的位置向量。
- 构建最终预测模型:将MSCAHHO找到的最优位置向量解码,作为BP神经网络的最终权重和阈值。
- 预测与评估 :使用优化好的BP网络,在测试集上进行预测,并评估其泛化性能(如使用R², MAE, RMSE等指标)。
优势总结
与标准BP神经网络和其他优化算法(如标准PSO、GA、HHO)相比,MSCAHHO-BP模型具有以下显著优势:
- 更强的全局搜索能力:多子种群和混沌初始化策略有效避免了算法过早陷入局部最优,找到全局最优网络参数的概率更高。
- 更优的收敛性能:自适应机制和多种搜索策略的平衡,使得算法在探索和开发之间灵活切换,收敛速度更快,精度更高。
- 更好的鲁棒性:对初始值的依赖性大大降低,多次运行的结果稳定性更好。
- 解决BP固有缺陷:从根本上规避了梯度下降法带来的梯度消失和初始值敏感问题。
应用领域
这种强大的回归预测模型可以广泛应用于:
- 金融领域:股票价格预测、汇率预测。
- 能源领域:电力负荷预测、风速/光伏发电功率预测。
- 工程领域:设备剩余寿命预测、材料性能预测。
- 环境科学:水质参数预测、空气质量指数预测。
