感兴趣的可以先收藏起来,还有大家在毕设选题,项目以及论文编写等相关问题都可以关注一下,希望帮助更多的人顺利毕业~
目录
[1 绪论](#1 绪论)
[1.1 研究背景](#1.1 研究背景)
[2 基于微信小程序的民宿预约系统分析](#2 基于微信小程序的民宿预约系统分析)
[2.1 可行性分析](#2.1 可行性分析)
[2.2 系统功能分析](#2.2 系统功能分析)
[2.3 系统用例分析](#2.3 系统用例分析)
[2.4 系统流程分析](#2.4 系统流程分析)
[3 基于微信小程序的民宿预约系统总体设计](#3 基于微信小程序的民宿预约系统总体设计)
[3.1 系统功能模块设计](#3.1 系统功能模块设计)
[3.2 数据库设计](#3.2 数据库设计)
[4 基于微信小程序的民宿预约系统详细设计与实现](#4 基于微信小程序的民宿预约系统详细设计与实现)
[致 谢](#致 谢)
摘要
在当今快节奏的生活中,人们对于出行的需求愈发多元化和个性化。民宿作为一种独特的住宿方式,凭借其独特的装修风格、家庭式的温馨体验以及更具人情味的服务,逐渐受到广大旅行者的青睐。然而,传统的民宿预约方式往往存在信息不对称、效率低下等问题,给旅行者带来了诸多不便。
为了解决这些问题,我们基于微信小程序开发了一款民宿预约系统。该系统充分利用了微信庞大的用户基础和便捷的社交属性,为用户提供了一个高效、便捷、智能的民宿预约平台。通过该系统,用户可以随时随地浏览各类民宿信息,根据自己的需求筛选出心仪的房源,并进行在线预约和支付。同时,系统还提供了丰富的交互功能,如在线客服、用户评价等,为用户提供了更加全面、透明的服务体验。
基于微信小程序的民宿预约系统使用 Java 语言,采用基于 MVC 模式的 JavaEE 技术进行开发,使用MyEclipse 编译器编写,数据方面主要采用的是微软的 MySQL 关系型数据库来作为数据存储媒介,配合前台 HTML+CSS 技术完成系统的开发。
关键词:微信小程序的民宿预约系统;Springboot框架;MySQL数据库
Abstract
In today's fast-paced life, people's demand for travel is becoming increasingly diverse and personalized. As a unique way of accommodation, homestays are gradually favored by travelers due to their unique decoration style, warm family experience, and more humane services. However, traditional homestay booking methods often suffer from issues such as information asymmetry and low efficiency, which bring many inconveniences to travelers.
To address these issues, we have developed a homestay reservation system based on WeChat mini programs. This system fully utilizes WeChat's vast user base and convenient social attributes, providing users with an efficient, convenient, and intelligent homestay reservation platform. Through this system, users can browse various homestay information anytime and anywhere, filter out their desired properties according to their needs, and make online reservations and payments. At the same time, the system also provides rich interactive functions, such as online customer service, user reviews, etc., providing users with a more comprehensive and transparent service experience.
The homestay reservation system based on WeChat mini program is developed using Java language and Java EE technology based on MVC mode. It is written using MyEclipse compiler and mainly uses Microsoft's MySQL relational database as the data storage medium. The system is developed in conjunction with front-end HTML+CSS technology.
Keywords ****:****The homestay reservation system of WeChat mini program; Springboot framework; MySQL database
1 绪论
1.1 研究背景
基于微信小程序的民宿预约系统研究背景主要源于当前旅游业的快速发展和民宿市场的日益繁荣。随着人们生活水平的提高和旅游消费观念的转变,越来越多的人选择民宿作为旅行中的住宿方式。民宿以其独特的装修风格、个性化的服务和家庭式的温馨体验,成为了许多旅行者心仪的选择。
然而,随着民宿数量的不断增加和游客需求的多样化,传统的民宿预约方式逐渐显露出其局限性。信息不透明、预约流程繁琐、效率低下等问题成为制约民宿市场进一步发展的瓶颈。为了解决这些问题,提高民宿预约的效率和用户体验,基于微信小程序的民宿预约系统应运而生。
微信小程序作为一种轻量级应用,具有无需下载安装、即用即走的特点,同时依托微信庞大的用户基础和社交属性,为民宿预约系统提供了广阔的市场前景和潜在用户。通过微信小程序,用户可以方便快捷地浏览各类民宿信息,进行在线预约和支付,享受个性化的服务体验。同时,系统还可以收集和分析用户数据,为民宿经营者提供决策支持,促进民宿市场的健康发展。
因此,基于微信小程序的民宿预约系统研究具有重要的现实意义和应用价值,不仅有助于解决当前民宿预约中存在的问题,提高用户体验和预约效率,还可以推动民宿市场的创新和发展。
1.2研究现状
基于微信小程序的民宿预约系统研究现状显示,该系统已成为民宿行业创新发展的重要方向。随着移动互联网的普及和微信小程序的广泛应用,越来越多的民宿经营者开始认识到利用小程序进行在线预约管理的便捷性和高效性。目前,市场上已经涌现出众多基于微信小程序的民宿预约系统,这些系统不仅提供了基本的房间展示、在线预订和支付功能,还融入了地图导航、用户评价、在线客服等丰富的交互功能,极大地提升了用户体验。
同时,研究者们也在不断探索和优化基于微信小程序的民宿预约系统。他们通过市场调研和用户需求分析,深入了解民宿经营者和用户的实际需求,进而设计出更加符合市场需求的系统功能。此外,他们还在不断研究新的技术和方法,以提高系统的稳定性和安全性,确保用户数据的安全和隐私保护。
总之,基于微信小程序的民宿预约系统研究正处于蓬勃发展的阶段,其未来的应用前景和市场潜力巨大。随着技术的不断进步和市场的不断拓展,该系统有望为民宿行业带来更加智能化、便捷化的服务体验,推动整个行业的创新和发展。
1.3论文结构与章节安排
本文共分为六章,章节内容安排如下:
第一章为引言,此章节对所设计和实现的系统的背景和状况以及意义进行详细的论述以及说明,同时进行了论文整体框架的结构的简要介绍。
第二章为系统需求分析,章节所做的主要的工作是对系统进行了技术、经济和操作方面可行性的分析;对系统实行了总体功能的需求、用例分析。
第三章为系统的设计,主要是对系统的功能结构进行设计,并对系统数据库的概念结构以及物理结构的设计进行了分析。
第四章就是对系统的实现,根据系统功能的划分,分别的对系统所需要实现的前台客户功能和后台管理员功能进行了分析和说明。
第五章:系统测试。主要对系统的部分界面进行测试并对主要功能进行测试
第六章:总结。
2 基于微信小程序的民宿预约系统分析
系统需求分析是系统开发的一个关键环节,它在系统的设计和实现上起到了一个承上启下的位置。系统需求分析是对所需要做的系统进行一个需求的挖掘,如果分析的准确可以精准的解决现实中碰到的问题。如果分析不到位会影响后期系统的实现。一个系统的优秀程度需求分析也是占据了非常大的比例,如果需求分析不到位,后面的系统设计要实现就是一个偏离导航的设计。
2.1 可行性分析
系统可行行分析是对系统对系统可行性进行一个探讨。在探讨系统的可行性上我们主要从技术上的可行性和经济上的可行性以及法律层面的可行性上进行分析,如果三个层面度通过,我们则认为系统是比较可行的。
2.1.1技术可行性分析
基于微信小程序的民宿预约系统采用了Spring Boot框架,开发了功能完备、使用简单的前端应用程序,并建立、维护了一个数据完整、安全、稳定性强的后台数据库系统。
系统使用Spring Boot框架和Mysql数据库作为设计工具,可简单易行地学习操作。用户角色之间的相结合开发一套基于微信小程序的民宿预约系统是值得尝试的,数据完整性和许多品质为数据的功能分配和管理提供了依据。它也是数据库安全平台的重要组成部分,是提高和增强数据安全性的重要手段。此外,为了提供更平滑,更智能和更有效的基本控制方法,定义了同时构建对安全计算环境的支持所需的步骤,并帮助维护安全性。因为在这两种开发工具中,功能强大且免费且界面良好,所以基于微信小程序的民宿预约系统在技术方面是可行的。
2.1.2经济可行性分析
基于微信小程序的民宿预约系统管理的开发是由开发者自己开发,不需要购买其他软件或者端口之类的,而且在基于微信小程序的民宿预约系统管理的开发之前所做的市场调研及其他的基于微信小程序的民宿预约系统,都是没有任何费用的,通过开发者自己的努力,所有的工作的都是自己亲力亲为,在碰到自己比较难以解决的问题,大多是通过同学和指导老师的帮助进行相关信息的解决,所以对于基于微信小程序的民宿预约系统的开发在经济上是完全可行的,没有任何费用支出的。
使用Spring Boot框架是比较成熟的技术,所以基于微信小程序的民宿预约系统的开发在经济上是没有问题的。
2.1.3操作可行性分析
可操作性主要是对基于微信小程序的民宿预约系统系统设计完成后,用户的使用体验度,对于管理员可以通过系统随时管理相关的数据信息,并且对于管理员、用户角色,房东角色都可以简单明了的进入到自己的系统界面,通过界面导航菜单可以简单明了地操作功能模块,方便用户信息需求和课程信息管理数据信息,对于系统的操作,不需要专业人员都可以直接进行功能模块的操作管理,所以在系统的可操作性是完全可以的。本系统的操作使用的也是界面窗口进行登录,所以操作人员只要会简单的电脑操作就完全可以的。
2.2 系统功能分析
2.2.1 功能性分析
基于微信小程序的民宿预约系统我划分为了普通用户管理模块,房东用户管理模块和管理员模块这三大部分。
普通用户管理模块:
(1)注册登录:游客可以随时进入到系统中,对系统中的信息浏览,但是想要实现房东用户信息操作,就必须有这个系统的账号,如果没有账号的话,可以注册用户进行相关的操作,同时用户还可以通过"用户"这以按钮对个人信息以及操作的信息进行管控。
(2)民宿资讯:当用户点击"民宿资讯"这一菜单按钮,会显示管理员在后台发布的所有的民宿资讯信息,可以查看详情;进行收藏、点赞、评论等;
(3)民宿信息:当用户点击"民宿信息"这一菜单按钮,会显示管理员在后台发布的所有的民宿信息,可以查看详情,进行预约、收藏、点赞、评论等;
(4)评价信息:当用户点击"评价信息"这一菜单按钮,会显示相关详情,用户可以进行填写提交对名宿的评价;
(5)我的:在前台点击"我的"可以对基本信息、收藏、预约记录等信息进行管控。
房东用户管理模块:
(1)网站公告:当房东点击"网站公告"这一菜单按钮,会显示管理员在后台发布的所有的网站公告信息,可以查看详情;进行收藏、点赞、评论等;
(2)民宿资讯:当房东点击"民宿资讯"这一菜单按钮,会显示管理员在后台发布的所有的民宿资讯信息,可以查看详情;进行收藏、点赞、评论等;
(3)民宿信息管理:点击"民宿信息管理"按钮会显示出所有的民宿信息,支持对民宿信息的增删改查操作。
(4)我的:在前台点击"我的"可以对基本信息、收藏、民宿信息、预约记录等信息进行管控。
管理员管理模块:
(1)登录:管理员在后台可以输入用户名+密码进行登录,管理员的用户名和密码是在数据库中直接设定好的。
(2)系统管理:管理员点击"系统管理"菜单可以对首页展示的轮播图进行增删改查。
(3)预约记录管理:管理员点击"预约记录管理"菜单可以查看到系统中的所有预约记录,对已经存在的预约记录,管理员可以修改,也可以添加新的预约记录或者删除预约记录。
(4)网站公告管理:管理员点击"网站公告管理"菜单可以查看到系统中的所有网站公告信息,对已经存在的公告信息,管理员可以修改,也可以添加新的公告或者删除公告。
(5)系统用户管理:管理员可以对系统中所有的用户角色进行管控,包含了管理员、普通用户、房东用户等角色,如果需要添加新的用户,点击页面中的"添加"按钮根据提示输入上用户信息,点击"提交"以后在对应的用户界面就可以查看到了,可以点击用户后面的"删除"按钮直接删除某一用户。
(6)资源管理:进入后台首页工具栏点击"资源管理"这个按钮可以查看所有民宿资讯、资讯分类等信息,可以进行详情查看、删除、查看评论等操作。
2.2.2 非功能性需求分析
非功能性分析旨在评估基于微信小程序的民宿预约系统的非功能需求和性能要求。通过对性能、可靠性、安全性、可用性和扩展性等方面进行评估,确保平台能够满足用户和系统运行的要求。具体如下2-1表格中:
表2.1基于微信小程序的民宿预约系统非功能需求表
|----------------|-------------------------------------|
| 非功能性要求 | 说明 |
| 性能 | 评估响应时间、并发用户数、吞吐量等指标,以确保平台稳定高效地运行。 |
| 可靠性 | 评估系统的稳定性、容错能力和数据完整性,保障系统在故障情况下正常运行。 |
| 安全性 | 评估用户身份认证、数据加密和访问控制等,保护用户信息和交易的安全。 |
| 可用性 | 评估系统的稳定性、故障处理能力和用户界面友好性,提供良好的用户体验。 |
| 扩展性 | 评估系统的可扩展性和灵活性,以便根据需求进行功能扩展和升级。 |
2.3 系统用例分析
基于微信小程序的民宿预约系统的完整UML用例图分别是图2-1、图2-2和图2-3。
图2-1就是普通用户角色的用例展示。

图2-1 基于微信小程序的民宿预约系统普通用户角色用例图
图2-2就是房东用户角色的用例展示。

图2-2 基于微信小程序的民宿预约系统房东用户角色用例图
图2-3就是管理员角色的用例展示。

图2-3 基于微信小程序的民宿预约系统管理员角色用例图
2.4 系统流程分析
2.4.1登录流程
登录模块主要满足管理员以及用户的权限登录,用户登录流程图如图24所示。

图2-4 登录流程图
2.4.2注册流程
未有账号的用户可进入注册界面进行注册操作,用户注册流程图如图2-5所示。

图2-5 注册流程图
2.4.3添加信息流程
用户在添加信息时,信息编号自动生成,系统会对添加的信息进行验证,验证通过则添加至数据库,添加信息成功,反之添加失败。添加信息流程如图2-6所示。

图2-6 添加信息流程图
2.4.4删除信息流程
用户可选择要删除的信息进行信息删除操作,在删除信息时系统提示是否确定删除信息,是则删除信息成功,系统数据库将信息进行删除。删除信息流程图如图2-7所示。

图2-7 删除信息流程图
2.5本章小结
本章主要通过对基于微信小程序的民宿预约系统的可行性分析、功能需求分析、系统用例分析、系统流程分析,确定整个基于微信小程序的民宿预约系统要实现的功能。同时也为基于微信小程序的民宿预约系统的代码实现和测试提供了标准。
3 基于微信小程序的民宿预约系统总体设计
本章主要讨论的内容包括基于微信小程序的民宿预约系统的功能模块设计、数据库系统设计。
3.1 系统功能模块设计
3.1.1整体功能模块设计
在上一章节中主要对系统的功能性需求和非功能性需求进行分析,并且根据需求分析了本基于微信小程序的民宿预约系统中的用例。那么接下来就要开始对本基于微信小程序的民宿预约系统的架构、主要功能和数据库开始进行设计。基于微信小程序的民宿预约系统根据前面章节的需求分析得出,其总体设计模块图如图3-1所示。

图3-1 基于微信小程序的民宿预约系统功能模块图
3.1.2用户模块设计
本系统的用户包括管理员和用户两种用户模块的功能基本是相同的,用户比管理员多了一个注册功能,所以以用户模块的结构图为例进行分析,用户模块结构图为例进行分析,如下图:

图3-2用户模块结构图
3.1.3 评论管理模块设计
基于微信小程序的民宿预约系统是一个交流性质的公开平台,用户在平台上提交评论,增加用户之间的互动性。但是同时也为了更好的规范评论的内容,给予管理员删除不合适的评论的功能,所以需要专门设计一个评论管理模块,具体的结构图如下:

图3-3评论管理模块结构图
3.1.4咨询管理模块设计
基于微信小程序的民宿预约系统最重要的一个功能就是预约,其模块功能结构,具体的结构图如下:

图3-4预约信息模块结构图
3.2 数据库设计
数据库设计一般包括需求分析、概念模型设计、数据库表建立三大过程,其中需求分析前面章节已经阐述,概念模型设计有概念模型和逻辑结构设计两部分。
3.2.1 数据库概念结构设计
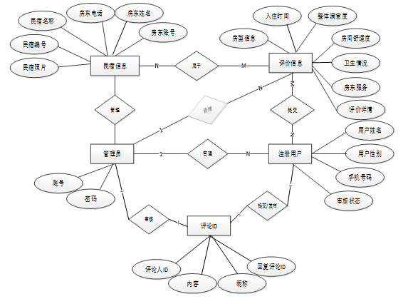
下面是整个基于微信小程序的民宿预约系统中主要的数据库表总E-R实体关系图。

图3-6 基于微信小程序的民宿预约系统总E-R关系图
3.3.2 数据库逻辑结构设计
通过上一小节中基于微信小程序的民宿预约系统中总E-R关系图上得出一共需要创建很多个数据表。在此我主要罗列几个主要的数据库表结构设计。
表access_token (登陆访问时长)
|----|-------------|-----------|-------|-----|------|----|-------------------|------------|
| 编号 | 名称 | 数据类型 | 长度 | 小数位 | 允许空值 | 主键 | 默认值 | 说明 |
| 1 | token_id | int | 10 | 0 | N | Y | | 临时访问牌ID |
| 2 | token | varchar | 64 | 0 | Y | N | | 临时访问牌 |
| 3 | info | text | 65535 | 0 | Y | N | | |
| 4 | maxage | int | 10 | 0 | N | N | 2 | 最大寿命:默认2小时 |
| 5 | create_time | timestamp | 19 | 0 | N | N | CURRENT_TIMESTAMP | 创建时间: |
| 6 | update_time | timestamp | 19 | 0 | N | N | CURRENT_TIMESTAMP | 更新时间: |
| 7 | user_id | int | 10 | 0 | N | N | 0 | 用户编号: |
表appointment_record (预约记录)
|----|--------------------------|-----------|-------|-----|------|----|-------------------|-----------------|
| 编号 | 名称 | 数据类型 | 长度 | 小数位 | 允许空值 | 主键 | 默认值 | 说明 |
| 1 | appointment_record_id | int | 10 | 0 | N | Y | | 预约记录ID |
| 2 | appointment_account | int | 10 | 0 | Y | N | 0 | 预约账号 |
| 3 | user_name | varchar | 64 | 0 | Y | N | | 用户姓名 |
| 4 | user_phone_number | varchar | 64 | 0 | Y | N | | 用户电话 |
| 5 | identification_number | varchar | 64 | 0 | Y | N | | 证件号码 |
| 6 | landlord_account | int | 10 | 0 | Y | N | 0 | 房东账号 |
| 7 | landlords_name | varchar | 64 | 0 | Y | N | | 房东姓名 |
| 8 | landlords_phone_number | varchar | 64 | 0 | Y | N | | 房东电话 |
| 9 | order_number | varchar | 64 | 0 | Y | N | | 订单编号 |
| 10 | homestay_name | varchar | 64 | 0 | Y | N | | 民宿名称 |
| 11 | homestay_id | varchar | 64 | 0 | Y | N | | 民宿编号 |
| 12 | room_type_information | varchar | 64 | 0 | Y | N | | 房型信息 |
| 13 | bed_type_information | varchar | 64 | 0 | Y | N | | 床型信息 |
| 14 | room_price | varchar | 64 | 0 | Y | N | | 房间价格 |
| 15 | number_of_occupants | int | 10 | 0 | Y | N | 0 | 入住人数 |
| 16 | number_of_reserved_rooms | int | 10 | 0 | Y | N | 0 | 预约房数 |
| 17 | total_price | varchar | 64 | 0 | Y | N | | 合计总价 |
| 18 | check_in_time | datetime | 19 | 0 | Y | N | | 入住时间 |
| 19 | departure_time | datetime | 19 | 0 | Y | N | | 离宿时间 |
| 20 | appointment_status | varchar | 64 | 0 | Y | N | | 预约状态 |
| 21 | note_details | text | 65535 | 0 | Y | N | | 备注详情 |
| 22 | examine_state | varchar | 16 | 0 | N | N | 未审核 | 审核状态 |
| 23 | examine_reply | varchar | 16 | 0 | Y | N | | 审核回复 |
| 24 | pay_state | varchar | 16 | 0 | N | N | 未支付 | 支付状态 |
| 25 | pay_type | varchar | 16 | 0 | Y | N | | 支付类型: 微信、支付宝、网银 |
| 26 | create_time | datetime | 19 | 0 | N | N | CURRENT_TIMESTAMP | 创建时间 |
| 27 | update_time | timestamp | 19 | 0 | N | N | CURRENT_TIMESTAMP | 更新时间 |
表auth (用户权限管理)
|----|----------------|-----------|-------|-----|------|----|-------------------|---------|
| 编号 | 名称 | 数据类型 | 长度 | 小数位 | 允许空值 | 主键 | 默认值 | 说明 |
| 1 | auth_id | int | 10 | 0 | N | Y | | 授权ID: |
| 2 | user_group | varchar | 64 | 0 | Y | N | | 用户组: |
| 3 | mod_name | varchar | 64 | 0 | Y | N | | 模块名: |
| 4 | table_name | varchar | 64 | 0 | Y | N | | 表名: |
| 5 | page_title | varchar | 255 | 0 | Y | N | | 页面标题: |
| 6 | path | varchar | 255 | 0 | Y | N | | 路由路径: |
| 7 | position | varchar | 32 | 0 | Y | N | | 位置: |
| 8 | mode | varchar | 32 | 0 | N | N | _blank | 跳转方式: |
| 9 | add | tinyint | 3 | 0 | N | N | 1 | 是否可增加: |
| 10 | del | tinyint | 3 | 0 | N | N | 1 | 是否可删除: |
| 11 | set | tinyint | 3 | 0 | N | N | 1 | 是否可修改: |
| 12 | get | tinyint | 3 | 0 | N | N | 1 | 是否可查看: |
| 13 | field_add | text | 65535 | 0 | Y | N | | 添加字段: |
| 14 | field_set | text | 65535 | 0 | Y | N | | 修改字段: |
| 15 | field_get | text | 65535 | 0 | Y | N | | 查询字段: |
| 16 | table_nav_name | varchar | 500 | 0 | Y | N | | 跨表导航名称: |
| 17 | table_nav | varchar | 500 | 0 | Y | N | | 跨表导航: |
| 18 | option | text | 65535 | 0 | Y | N | | 配置: |
| 19 | create_time | timestamp | 19 | 0 | N | N | CURRENT_TIMESTAMP | 创建时间: |
| 20 | update_time | timestamp | 19 | 0 | N | N | CURRENT_TIMESTAMP | 更新时间: |
表collect (收藏)
|----|--------------|-----------|-----|-----|------|----|-------------------|--------|
| 编号 | 名称 | 数据类型 | 长度 | 小数位 | 允许空值 | 主键 | 默认值 | 说明 |
| 1 | collect_id | int | 10 | 0 | N | Y | | 收藏ID: |
| 2 | user_id | int | 10 | 0 | N | N | 0 | 收藏人ID: |
| 3 | source_table | varchar | 255 | 0 | Y | N | | 来源表: |
| 4 | source_field | varchar | 255 | 0 | Y | N | | 来源字段: |
| 5 | source_id | int | 10 | 0 | N | N | 0 | 来源ID: |
| 6 | title | varchar | 255 | 0 | Y | N | | 标题: |
| 7 | img | varchar | 255 | 0 | Y | N | | 封面: |
| 8 | create_time | timestamp | 19 | 0 | N | N | CURRENT_TIMESTAMP | 创建时间: |
| 9 | update_time | timestamp | 19 | 0 | N | N | CURRENT_TIMESTAMP | 更新时间: |
表comment (评论)
|----|--------------|-----------|------------|-----|------|----|-------------------|----------------|
| 编号 | 名称 | 数据类型 | 长度 | 小数位 | 允许空值 | 主键 | 默认值 | 说明 |
| 1 | comment_id | int | 10 | 0 | N | Y | | 评论ID: |
| 2 | user_id | int | 10 | 0 | N | N | 0 | 评论人ID: |
| 3 | reply_to_id | int | 10 | 0 | N | N | 0 | 回复评论ID:空为0 |
| 4 | content | longtext | 2147483647 | 0 | Y | N | | 内容: |
| 5 | nickname | varchar | 255 | 0 | Y | N | | 昵称: |
| 6 | avatar | varchar | 255 | 0 | Y | N | | 头像地址:[0,255] |
| 7 | create_time | timestamp | 19 | 0 | N | N | CURRENT_TIMESTAMP | 创建时间: |
| 8 | update_time | timestamp | 19 | 0 | N | N | CURRENT_TIMESTAMP | 更新时间: |
| 9 | source_table | varchar | 255 | 0 | Y | N | | 来源表: |
| 10 | source_field | varchar | 255 | 0 | Y | N | | 来源字段: |
| 11 | source_id | int | 10 | 0 | N | N | 0 | 来源ID: |
表evaluation_information (评价信息)
|----|---------------------------|-----------|-------|-----|------|----|-------------------|--------|
| 编号 | 名称 | 数据类型 | 长度 | 小数位 | 允许空值 | 主键 | 默认值 | 说明 |
| 1 | evaluation_information_id | int | 10 | 0 | N | Y | | 评价信息ID |
| 2 | evaluate_users | int | 10 | 0 | Y | N | 0 | 评价用户 |
| 3 | landlord_account | int | 10 | 0 | Y | N | 0 | 房东账号 |
| 4 | homestay_name | varchar | 64 | 0 | Y | N | | 民宿名称 |
| 5 | homestay_id | varchar | 64 | 0 | Y | N | | 民宿编号 |
| 6 | room_type_information | varchar | 64 | 0 | Y | N | | 房型信息 |
| 7 | check_in_time | datetime | 19 | 0 | Y | N | | 入住时间 |
| 8 | overall_satisfaction | varchar | 64 | 0 | Y | N | | 整体满意度 |
| 9 | room_comfort | varchar | 64 | 0 | Y | N | | 房间舒适度 |
| 10 | hygiene_situation | varchar | 64 | 0 | Y | N | | 卫生情况 |
| 11 | landlord_services | varchar | 64 | 0 | Y | N | | 房东服务 |
| 12 | review_details | text | 65535 | 0 | Y | N | | 评价详情 |
| 13 | create_time | datetime | 19 | 0 | N | N | CURRENT_TIMESTAMP | 创建时间 |
| 14 | update_time | timestamp | 19 | 0 | N | N | CURRENT_TIMESTAMP | 更新时间 |
表hits (用户点击)
|----|--------------|-----------|-----|-----|------|----|-------------------|-------|
| 编号 | 名称 | 数据类型 | 长度 | 小数位 | 允许空值 | 主键 | 默认值 | 说明 |
| 1 | hits_id | int | 10 | 0 | N | Y | | 点赞ID: |
| 2 | user_id | int | 10 | 0 | N | N | 0 | 点赞人: |
| 3 | create_time | timestamp | 19 | 0 | N | N | CURRENT_TIMESTAMP | 创建时间: |
| 4 | update_time | timestamp | 19 | 0 | N | N | CURRENT_TIMESTAMP | 更新时间: |
| 5 | source_table | varchar | 255 | 0 | Y | N | | 来源表: |
| 6 | source_field | varchar | 255 | 0 | Y | N | | 来源字段: |
| 7 | source_id | int | 10 | 0 | N | N | 0 | 来源ID: |
表homestay_information (民宿信息)
|----|-------------------------|-----------|-------|-----|------|----|-------------------|--------|
| 编号 | 名称 | 数据类型 | 长度 | 小数位 | 允许空值 | 主键 | 默认值 | 说明 |
| 1 | homestay_information_id | int | 10 | 0 | N | Y | | 民宿信息ID |
| 2 | landlord_account | int | 10 | 0 | Y | N | 0 | 房东账号 |
| 3 | landlords_name | varchar | 64 | 0 | Y | N | | 房东姓名 |
| 4 | landlords_phone_number | varchar | 64 | 0 | Y | N | | 房东电话 |
| 5 | homestay_name | varchar | 64 | 0 | Y | N | | 民宿名称 |
| 6 | homestay_id | varchar | 64 | 0 | Y | N | | 民宿编号 |
| 7 | homestay_photos | varchar | 255 | 0 | Y | N | | 民宿照片 |
| 8 | city_information | varchar | 64 | 0 | Y | N | | 城市信息 |
| 9 | room_type_information | varchar | 64 | 0 | Y | N | | 房型信息 |
| 10 | bed_type_information | varchar | 64 | 0 | Y | N | | 床型信息 |
| 11 | room_status | varchar | 64 | 0 | Y | N | | 房间状态 |
| 12 | room_price | int | 10 | 0 | Y | N | 0 | 房间价格 |
| 13 | price_range | varchar | 64 | 0 | Y | N | | 价格区间 |
| 14 | indoor_facilities | text | 65535 | 0 | Y | N | | 房内设施 |
| 15 | featured_services | text | 65535 | 0 | Y | N | | 特色服务 |
| 16 | homestay_address | text | 65535 | 0 | Y | N | | 民宿地址 |
| 17 | praise_len | int | 10 | 0 | N | N | 0 | 点赞数 |
| 18 | examine_state | varchar | 16 | 0 | N | N | 未审核 | 审核状态 |
| 19 | create_time | datetime | 19 | 0 | N | N | CURRENT_TIMESTAMP | 创建时间 |
| 20 | update_time | timestamp | 19 | 0 | N | N | CURRENT_TIMESTAMP | 更新时间 |
表landlord_users (房东用户)
|----|------------------------|-----------|----|-----|------|----|-------------------|--------|
| 编号 | 名称 | 数据类型 | 长度 | 小数位 | 允许空值 | 主键 | 默认值 | 说明 |
| 1 | landlord_users_id | int | 10 | 0 | N | Y | | 房东用户ID |
| 2 | landlords_name | varchar | 64 | 0 | Y | N | | 房东姓名 |
| 3 | landlords_phone_number | varchar | 64 | 0 | Y | N | | 房东电话 |
| 4 | examine_state | varchar | 16 | 0 | N | N | 已通过 | 审核状态 |
| 5 | user_id | int | 10 | 0 | N | N | 0 | 用户ID |
| 6 | create_time | datetime | 19 | 0 | N | N | CURRENT_TIMESTAMP | 创建时间 |
| 7 | update_time | timestamp | 19 | 0 | N | N | CURRENT_TIMESTAMP | 更新时间 |
表notice (公告)
|----|-------------|-----------|------------|-----|------|----|-------------------|-------|
| 编号 | 名称 | 数据类型 | 长度 | 小数位 | 允许空值 | 主键 | 默认值 | 说明 |
| 1 | notice_id | mediumint | 8 | 0 | N | Y | | 公告id: |
| 2 | title | varchar | 125 | 0 | N | N | | 标题: |
| 3 | content | longtext | 2147483647 | 0 | Y | N | | 正文: |
| 4 | create_time | timestamp | 19 | 0 | N | N | CURRENT_TIMESTAMP | 创建时间: |
| 5 | update_time | timestamp | 19 | 0 | N | N | CURRENT_TIMESTAMP | 更新时间: |
表praise (点赞)
|----|--------------|-----------|-----|-----|------|----|-------------------|----------------|
| 编号 | 名称 | 数据类型 | 长度 | 小数位 | 允许空值 | 主键 | 默认值 | 说明 |
| 1 | praise_id | int | 10 | 0 | N | Y | | 点赞ID: |
| 2 | user_id | int | 10 | 0 | N | N | 0 | 点赞人: |
| 3 | create_time | timestamp | 19 | 0 | N | N | CURRENT_TIMESTAMP | 创建时间: |
| 4 | update_time | timestamp | 19 | 0 | N | N | CURRENT_TIMESTAMP | 更新时间: |
| 5 | source_table | varchar | 255 | 0 | Y | N | | 来源表: |
| 6 | source_field | varchar | 255 | 0 | Y | N | | 来源字段: |
| 7 | source_id | int | 10 | 0 | N | N | 0 | 来源ID: |
| 8 | status | bit | 1 | 0 | N | N | 1 | 点赞状态:1为点赞,0已取消 |
表price_range (价格区间)
|----|---------------------|-----------|----|-----|------|----|-------------------|--------|
| 编号 | 名称 | 数据类型 | 长度 | 小数位 | 允许空值 | 主键 | 默认值 | 说明 |
| 1 | price_range_id | int | 10 | 0 | N | Y | | 价格区间ID |
| 2 | classification_name | varchar | 64 | 0 | Y | N | | 分类名称 |
| 3 | create_time | datetime | 19 | 0 | N | N | CURRENT_TIMESTAMP | 创建时间 |
| 4 | update_time | timestamp | 19 | 0 | N | N | CURRENT_TIMESTAMP | 更新时间 |
表refund_record (退款记录)
|----|--------------------------|-----------|-------|-----|------|----|-------------------|--------|
| 编号 | 名称 | 数据类型 | 长度 | 小数位 | 允许空值 | 主键 | 默认值 | 说明 |
| 1 | refund_record_id | int | 10 | 0 | N | Y | | 退款记录ID |
| 2 | refund_account | int | 10 | 0 | Y | N | 0 | 退款账号 |
| 3 | user_name | varchar | 64 | 0 | Y | N | | 用户姓名 |
| 4 | user_phone_number | varchar | 64 | 0 | Y | N | | 用户电话 |
| 5 | landlord_account | int | 10 | 0 | Y | N | 0 | 房东账号 |
| 6 | refund_number | varchar | 64 | 0 | Y | N | | 退款编号 |
| 7 | order_number | varchar | 64 | 0 | Y | N | | 订单编号 |
| 8 | homestay_name | varchar | 64 | 0 | Y | N | | 民宿名称 |
| 9 | homestay_id | varchar | 64 | 0 | Y | N | | 民宿编号 |
| 10 | room_type_information | varchar | 64 | 0 | Y | N | | 房型信息 |
| 11 | bed_type_information | varchar | 64 | 0 | Y | N | | 床型信息 |
| 12 | room_price | varchar | 64 | 0 | Y | N | | 房间价格 |
| 13 | number_of_occupants | varchar | 64 | 0 | Y | N | | 入住人数 |
| 14 | number_of_reserved_rooms | varchar | 64 | 0 | Y | N | | 预约房数 |
| 15 | total_price | varchar | 64 | 0 | Y | N | | 合计总价 |
| 16 | application_time | datetime | 19 | 0 | Y | N | | 申请时间 |
| 17 | reason_for_refund | text | 65535 | 0 | Y | N | | 退款原因 |
| 18 | examine_state | varchar | 16 | 0 | N | N | 未审核 | 审核状态 |
| 19 | create_time | datetime | 19 | 0 | N | N | CURRENT_TIMESTAMP | 创建时间 |
| 20 | update_time | timestamp | 19 | 0 | N | N | CURRENT_TIMESTAMP | 更新时间 |
表registered_users (普通用户)
|----|-----------------------|-----------|-----|-----|------|----|-------------------|--------|
| 编号 | 名称 | 数据类型 | 长度 | 小数位 | 允许空值 | 主键 | 默认值 | 说明 |
| 1 | registered_users_id | int | 10 | 0 | N | Y | | 普通用户ID |
| 2 | user_name | varchar | 64 | 0 | Y | N | | 用户姓名 |
| 3 | user_gender | varchar | 64 | 0 | Y | N | | 用户性别 |
| 4 | user_phone_number | varchar | 16 | 0 | Y | N | | 用户电话 |
| 5 | identification_number | varchar | 255 | 0 | Y | N | | 证件号码 |
| 6 | province_of_origin | varchar | 64 | 0 | Y | N | | 籍贯省份 |
| 7 | examine_state | varchar | 16 | 0 | N | N | 已通过 | 审核状态 |
| 8 | user_id | int | 10 | 0 | N | N | 0 | 用户ID |
| 9 | create_time | datetime | 19 | 0 | N | N | CURRENT_TIMESTAMP | 创建时间 |
| 10 | update_time | timestamp | 19 | 0 | N | N | CURRENT_TIMESTAMP | 更新时间 |
表slides (轮播图)
|----|-------------|-----------|-----|-----|------|----|-------------------|--------|
| 编号 | 名称 | 数据类型 | 长度 | 小数位 | 允许空值 | 主键 | 默认值 | 说明 |
| 1 | slides_id | int | 10 | 0 | N | Y | | 轮播图ID: |
| 2 | title | varchar | 64 | 0 | Y | N | | 标题: |
| 3 | content | varchar | 255 | 0 | Y | N | | 内容: |
| 4 | url | varchar | 255 | 0 | Y | N | | 链接: |
| 5 | img | varchar | 255 | 0 | Y | N | | 轮播图: |
| 6 | hits | int | 10 | 0 | N | N | 0 | 点击量: |
| 7 | create_time | timestamp | 19 | 0 | N | N | CURRENT_TIMESTAMP | 创建时间: |
| 8 | update_time | timestamp | 19 | 0 | N | N | CURRENT_TIMESTAMP | 更新时间: |
表upload (文件上传)
|----|-----------|---------|-----|-----|------|----|-----|------|
| 编号 | 名称 | 数据类型 | 长度 | 小数位 | 允许空值 | 主键 | 默认值 | 说明 |
| 1 | upload_id | int | 10 | 0 | N | Y | | 上传ID |
| 2 | name | varchar | 64 | 0 | Y | N | | 文件名 |
| 3 | path | varchar | 255 | 0 | Y | N | | 访问路径 |
| 4 | file | varchar | 255 | 0 | Y | N | | 文件路径 |
| 5 | display | varchar | 255 | 0 | Y | N | | 显示顺序 |
| 6 | father_id | int | 10 | 0 | Y | N | 0 | 父级ID |
| 7 | dir | varchar | 255 | 0 | Y | N | | 文件夹 |
| 8 | type | varchar | 32 | 0 | Y | N | | 文件类型 |
表user (用户账户:用于保存用户登录信息)
|----|--------------|-----------|-----|-----|------|----|-------------------|-------------------------------------|
| 编号 | 名称 | 数据类型 | 长度 | 小数位 | 允许空值 | 主键 | 默认值 | 说明 |
| 1 | user_id | mediumint | 8 | 0 | N | Y | | 用户ID:[0,8388607]用户获取其他与用户相关的数据 |
| 2 | state | smallint | 5 | 0 | N | N | 1 | 账户状态:[0,10](1可用|2异常|3已冻结|4已注销) |
| 3 | user_group | varchar | 32 | 0 | Y | N | | 所在用户组:[0,32767]决定用户身份和权限 |
| 4 | login_time | timestamp | 19 | 0 | N | N | CURRENT_TIMESTAMP | 上次登录时间: |
| 5 | phone | varchar | 11 | 0 | Y | N | | 手机号码:[0,11]用户的手机号码,用于找回密码时或登录时 |
| 6 | phone_state | smallint | 5 | 0 | N | N | 0 | 手机认证:[0,1](0未认证|1审核中|2已认证) |
| 7 | username | varchar | 16 | 0 | N | N | | 用户名:[0,16]用户登录时所用的账户名称 |
| 8 | nickname | varchar | 16 | 0 | Y | N | | 昵称:[0,16] |
| 9 | password | varchar | 64 | 0 | N | N | | 密码:[0,32]用户登录所需的密码,由6-16位数字或英文组成 |
| 10 | email | varchar | 64 | 0 | Y | N | | 邮箱:[0,64]用户的邮箱,用于找回密码时或登录时 |
| 11 | email_state | smallint | 5 | 0 | N | N | 0 | 邮箱认证:[0,1](0未认证|1审核中|2已认证) |
| 12 | avatar | varchar | 255 | 0 | Y | N | | 头像地址:[0,255] |
| 13 | open_id | varchar | 255 | 0 | Y | N | | 针对获取用户信息字段 |
| 14 | create_time | timestamp | 19 | 0 | N | N | CURRENT_TIMESTAMP | 创建时间: |
| 15 | vip_level | varchar | 255 | 0 | Y | N | | 会员等级 |
| 16 | vip_discount | double | 11 | 2 | Y | N | 0.00 | 会员折扣 |
表user_group (用户组:用于用户前端身份和鉴权)
|----|--------------|-----------|-----|-----|------|----|-------------------|----------------------------|
| 编号 | 名称 | 数据类型 | 长度 | 小数位 | 允许空值 | 主键 | 默认值 | 说明 |
| 1 | group_id | mediumint | 8 | 0 | N | Y | | 用户组ID:[0,8388607] |
| 2 | display | smallint | 5 | 0 | N | N | 100 | 显示顺序:[0,1000] |
| 3 | name | varchar | 16 | 0 | N | N | | 名称:[0,16] |
| 4 | description | varchar | 255 | 0 | Y | N | | 描述:[0,255]描述该用户组的特点或权限范围 |
| 5 | source_table | varchar | 255 | 0 | Y | N | | 来源表: |
| 6 | source_field | varchar | 255 | 0 | Y | N | | 来源字段: |
| 7 | source_id | int | 10 | 0 | N | N | 0 | 来源ID: |
| 8 | register | smallint | 5 | 0 | Y | N | 0 | 注册位置: |
| 9 | create_time | timestamp | 19 | 0 | N | N | CURRENT_TIMESTAMP | 创建时间: |
| 10 | update_time | timestamp | 19 | 0 | N | N | CURRENT_TIMESTAMP | 更新时间: |
3.4本章小结
整个基于微信小程序的民宿预约系统的需求分析主要对系统总体架构以及功能模块的设计,通过建立E-R模型和数据库逻辑系统设计完成了数据库系统设计。
4 基于微信小程序的民宿预约系统详细设计与实现
基于微信小程序的民宿预约系统的详细设计与实现主要是根据前面的基于微信小程序的民宿预约系统的需求分析和基于微信小程序的民宿预约系统的总体设计来设计页面并实现业务逻辑。主要从基于微信小程序的民宿预约系统界面实现、业务逻辑实现这两部分进行介绍。
4.1用户功能模块
4.1.1 前台首页界面
当进入基于微信小程序的民宿预约系统的时候,系统以上中下的布局进行展示,首先映入眼帘的是系统的导航栏,下面是留言板,再往下是预约记录,其主界面展示如下图4-1所示。

图4-1 前台首页界面图
4.1.2 用户注册界面
基于微信小程序的民宿预约系统的游客和用户时可以进行注册登录,当用户右上角"注册"按钮的时候,当填写上自己的账号+密码+确认密码+昵称+邮箱+手机号等后再点击"注册"按钮后将会先验证输入的有没有空数据,再次验证密码和确认密码是否是一样的,最后验证输入的账户名和数据库表中已经注册的账户名是否重复,只有都验证没问题后即可用户注册成功。其用用户注册界面展示如下图4-2所示。

图4-2注册界面图
注册关键代码如下:
/**
* 注册
* @param user
* @return
*/
@PostMapping("register")
public Map<String, Object> signUp(@RequestBody User user) {
// 查询用户
Map<String, String> query = new HashMap<>();
Map<String,Object> map = JSON.parseObject(JSON.toJSONString(user));
query.put("username",user.getUsername());
List list = service.selectBaseList(service.select(query, new HashMap<>()));
if (list.size()>0){
return error(30000, "用户已存在");
}
map.put("password",service.encryption(String.valueOf(map.get("password"))));
service.insert(map);
return success(1);
}
4.1.3 用户登录界面
基于微信小程序的民宿预约系统中的前台上注册后的用户是可以通过自己的账户名和密码进行登录的,当用户输入完整的自己的账户名和密码信息并点击"登录"按钮后,将会首先验证输入的有没有空数据,再次验证输入的账户名+密码和数据库中当前保存的用户信息是否一致,只有在一致后将会登录成功并自动跳转到基于微信小程序的民宿预约系统的首页中;否则将会提示相应错误信息,用户登录界面如下图4-3所示。

图4-3用户登录界面图
登录的逻辑代码如下所示。
/**
* 登录
* @param data
* @param httpServletRequest
* @return
*/
@PostMapping("login")
public Map<String, Object> login(@RequestBody Map<String, String> data, HttpServletRequest httpServletRequest) {
log.info("[执行登录接口]");
String username = data.get("username");
String email = data.get("email");
String phone = data.get("phone");
String password = data.get("password");
List resultList = null;
Map<String, String> map = new HashMap<>();
if(username != null && "".equals(username) == false){
map.put("username", username);
resultList = service.select(map, new HashMap<>()).getResultList();
}
else if(email != null && "".equals(email) == false){
map.put("email", email);
resultList = service.select(map, new HashMap<>()).getResultList();
}
else if(phone != null && "".equals(phone) == false){
map.put("phone", phone);
resultList = service.select(map, new HashMap<>()).getResultList();
}else{
return error(30000, "账号或密码不能为空");
}
if (resultList == null || password == null) {
return error(30000, "账号或密码不能为空");
}
//判断是否有这个用户
if (resultList.size()<=0){
return error(30000,"用户不存在");
}
User byUsername = (User) resultList.get(0);
Map<String, String> groupMap = new HashMap<>();
groupMap.put("name",byUsername.getUserGroup());
List groupList = userGroupService.select(groupMap, new HashMap<>()).getResultList();
if (groupList.size()<1){
return error(30000,"用户组不存在");
}
UserGroup userGroup = (UserGroup) groupList.get(0);
//查询用户审核状态
if (!StringUtils.isEmpty(userGroup.getSourceTable())){
String sql = "select examine_state from "+ userGroup.getSourceTable() +" WHERE user_id = " + byUsername.getUserId();
String res = String.valueOf(service.runCountSql(sql).getSingleResult());
if (res==null){
return error(30000,"用户不存在");
}
if (!res.equals("已通过")){
return error(30000,"该用户审核未通过");
}
}
//查询用户状态
if (byUsername.getState()!=1){
return error(30000,"用户非可用状态,不能登录");
}
String md5password = service.encryption(password);
if (byUsername.getPassword().equals(md5password)) {
// 存储Token到数据库
AccessToken accessToken = new AccessToken();
accessToken.setToken(UUID.randomUUID().toString().replaceAll("-", ""));
accessToken.setUser_id(byUsername.getUserId());
tokenService.save(accessToken);
// 返回用户信息
JSONObject user = JSONObject.parseObject(JSONObject.toJSONString(byUsername));
user.put("token", accessToken.getToken());
JSONObject ret = new JSONObject();
ret.put("obj",user);
return success(ret);
} else {
return error(30000, "账号或密码不正确");
}
}
4.1.4民宿信息详情界面
当用户点击"民宿信息"这一菜单按钮,会显示管理员在后台发布的所有的民宿信息,可以查看详情,进行预约、收藏、点赞、评论等详情展示页面如图4-4所示。

图4-4民宿信息详情界面图
4.1.5评价信息界面
当用户当用户点击"评价信息"这一菜单按钮,会显示相关详情,用户可以进行填写提交对名宿的评价;界面如下图4-5所示。

图4-5评价信息界面图
4.2房东功能模块
4.2.1预约记录管理界面
点击"预约记录管理"按钮会显示出所有用户的预约记录,支持对测试结果的增删改查操作。界面如下图4-6所示。

图4-6预约记录管理界面图
4.2.2网站公告界面
当房东点击"网站公告"这一菜单按钮,会显示管理员在后台发布的所有的网站公告信息,可以查看详情;进行收藏、点赞、评论等;界面如下图4-7所示。

图4-7网站公告界面图
4.3管理员功能模块
4.3.1系统用户界面
基于微信小程序的民宿预约系统中的管理人员在"系统用户"这一菜单是中可以对注册的普通用户,房东用户以及管理员进行管控。界面如下图4-8所示。

图4-8系统用户界面图
系统用户关键代码如下:
@PostMapping("/add")
@Transactional
public Map<String, Object> add(HttpServletRequest request) throws IOException {
service.insert(service.readBody(request.getReader()));
return success(1);
}
public Map<String, Object> addMap(Map<String,Object> map){
service.insert(map);
return success(1);
}
4.3.2 价格区间管理界面
管理员点击"价格区间管理"菜单可以查看到系统中的所有价格区间信息,对已经存在的价格区间,管理员可以修改,也可以添加新的价格区间或者删除价格区间,界面如下图4-9所示。

图4-9价格区间管理界面图
4.3.3资源管理界面
进入后台首页工具栏点击"资源管理"这个按钮可以查看所有民宿资讯、资讯分类等信息,可以进行详情查看、删除、查看评论等操作。界面如下图4-10所示。

图4-10民宿资讯界面图
民宿资讯关键代码如下:
@PostMapping("/set")
@Transactional
public Map<String, Object> set(HttpServletRequest request) throws IOException {
service.update(service.readQuery(request), service.readConfig(request), service.readBody(request.getReader()));
return success(1);
}
5系统测试
5.1测试的目的
测试目的是为了验证系统的功能、性能和稳定性,以确保系统在实际应用中能够达到预期的要求。通过测试,可以发现潜在的问题和缺陷,并及时进行修复和改进。测试还可以评估系统的可靠性、安全性和用户体验,以提供一个高质量和可信赖的产品。此外,测试也有助于验证系统是否满足用户需求和预期,是否符合相应的标准和规范。总之,测试的目的是为了确保系统的质量和可靠性,从而为用户提供良好的使用体验和价值。
5.2系统部分测试
表5.1 用户注册测试用例
|--------------|--------------|------------------------|
| 测试编号 | 测试内容 | 预期结果 |
| TC-001 | 输入有效信息 | 注册成功,跳转到登录页面 |
| TC-002 | 输入已存在账号 | 显示账号已存在的提示信息 |
| TC-003 | 输入无效信息 | 显示注册失败的提示信息,要求重新输入有效信息 |
表5.2 用户登录测试用例
|--------------|--------------|---------------------------|
| 测试编号 | 测试内容 | 预期结果 |
| TC-004 | 输入正确的账号密码 | 登录成功,跳转到个人主页 |
| TC-005 | 输入错误的账号密码 | 显示登录失败的提示信息,要求重新输入正确的账号密码 |
表5.3 修改密码测试用例
|--------------|--------------|--------------------------|
| 测试编号 | 测试内容 | 预期结果 |
| TC-006 | 输入有效密码 | 密码修改成功,显示修改成功的提示信息 |
| TC-007 | 输入无效密码 | 显示密码无效的提示信息,要求重新输入有效密码 |
| TC-008 | 输入错误原密码 | 显示原密码错误的提示信息,要求重新输入正确原密码 |
表5.4 查看民宿信息测试用例
|--------------|--------------|------------------------|
| 测试编号 | 测试内容 | 预期结果 |
| TC-011 | 点击查看民宿 | 显示当日的民宿信息 |
| TC-012 | 选择其他日期 | 显示所选日期的民宿信息 |
| TC-013 | 无可用民宿信息 | 显示暂无民宿的提示信息,提醒用户重新选择日期 |
表5.5 查看预约记录测试用例
|--------------|--------------|--------------------------|
| 测试编号 | 测试内容 | 预期结果 |
| TC-014 | 点击查看预约记录 | 显示预约记录页面,展示相关的文章、记录等内容 |
| TC-015 | 选择其他分类 | 显示所选分类下的相关文章、记录等内容 |
| TC-016 | 无可用预约记录信息 | 显示暂无预约记录的提示信息,提醒用户重新选择分类 |
5.3系统测试结果
综上所述,基于微信小程序的民宿预约系统在功能测试中表现良好,通过了所有测试用例。系统提供的用户注册、登录、修改密码、查看民宿信息和查看预约记录等主要功能都能正常运行,并能够给出预期的提示信息和结果。然而,为了确保系统的全面稳定性和质量,仍建议进行更多的综合性测试,包括性能测试、安全性测试和用户体验测试等,以进一步验证和改进系统的功能和性能。
结论
基于微信小程序的民宿预约系统以其便捷性、高效性和用户友好的界面设计,为民宿行业带来了显著的变革。该系统不仅为民宿主提供了全面的信息管理、预约记录管理和价格区间管理功能,还通过微信小程序这一平台,实现了与用户的即时互动和个性化服务。通过该系统,民宿主能够轻松管理房源信息,快速响应客户预约,灵活调整价格策略,从而提高运营效率和客户满意度。同时,微信小程序的用户基数庞大,为民宿预约系统带来了广泛的用户覆盖和便捷的推广渠道。综上所述,基于微信小程序的民宿预约系统是民宿行业实现数字化转型、提升竞争力的有力工具,具有广阔的市场前景和应用价值。
参考文献
1\]赵慧,温艳冬. 基于对分课堂的Java语言程序设计课程合作学习模式 \[J\]. 计算机教育, 2024, (04): 204-208. DOI:10.16512/j.cnki.jsjjy.2024.04.039. \[2\]万志强. 基于Java语言的地铁数据库网站设计与实现 \[J\]. 现代信息科技, 2024, 8 (07): 25-29. DOI:10.19850/j.cnki.2096-4706.2024.07.006. \[3\]周辉奎,章立. 基于微信小程序的移动学习平台的研究与设计 \[J\]. 网络安全和信息化, 2024, (04): 103-105. \[4\]高敏钦. 基于微信小程序的智慧校园平台设计 \[J\]. 河北软件职业技术学院学报, 2024, 26 (01): 12-15. DOI:10.13314/j.cnki.jhbsi.2024.01.017. \[5\]李程,胡五音. Java编程语言在计算机软件开发中的应用 \[J\]. 电子技术, 2024, 53 (03): 66-67. \[6\]刘慧玲,谭定英,陈平平. 基于SpringBoot和Vue.js的大学生团队管理系统的设计 \[J\]. 电脑编程技巧与维护, 2024, (03): 120-122. DOI:10.16184/j.cnki.comprg.2024.03.039. \[7\]程文婷,黄章瑞. 基于SpringBoot+Vue技术的气象站自动监测与预警系统设计 \[J\]. 信息与电脑(理论版), 2024, 36 (05): 53-55. \[8\]雷欣,马宏琳,郑霖,等. 基于SpringBoot的域名信息系统设计与实现 \[J\]. 电脑知识与技术, 2024, 20 (05): 44-47. DOI:10.14004/j.cnki.ckt.2024.0188. \[9\]李娇雅,汪济旭,李雨欣,等. 基于微信小程序的远程医疗预约系统设计 \[J\]. 集成电路应用, 2024, 41 (02): 78-79. DOI:10.19339/j.issn.1674-2583.2024.02.028. \[10\]马崴然,叶正旺. 校内购微信小程序的设计与开发 \[J\]. 信息与电脑(理论版), 2024, 36 (01): 79-81. \[11\]陈淼,羊开云. 基于微信小程序的校园报修管理系统设计 \[J\]. 网络安全技术与应用, 2024, (01): 57-60. \[12\]Xiao J ,Zhou H ,Lei Q , et al. Attention-Mechanism-Based Face Feature Extraction Model for WeChat Applet on Mobile Devices \[J\]. Electronics, 2024, 13 (1): \[13\]Liao S ,Gao F ,Feng L , et al. Observed Equity and Driving Factors of Automated External Defibrillators: A Case Study Using WeChat Applet Data \[J\]. ISPRS International Journal of Geo-Information, 2023, 12 (11): \[14\]Wang R ,Zhao Z ,Chen S . Research on the Application of Wechat Mini Program in Rural Revitalization -- Taking Yanping Jukou Township in Nanping as An Example \[J\]. Journal of Social Science Humanities and Literature, 2023, 6 (5): \[15\]Junhao S ,Weize L ,Zhiheng Z , et al. Design and Implementation of the Remote Use of the Table Tennis Ball Recovery and Cleaning Machine Based on Wechat Mini Program \[J\]. Academic Journal of Engineering and Technology Science, 2023, 6 (9): \[16\]Yong R ,Feng P . Design and Realization of University Personnel Office Service Platform Based on WeChat Applet \[J\]. Advances in Computer, Signals and Systems, 2023, 7 (6): \[17\]Hejing W . Commerce Middle Office Management System Based on Springboot \[J\]. International Journal of Advanced Network, Monitoring and Controls, 2022, 7 (2): 32-45. \[18\]Cheng F . Talent Recruitment Management System for Small and Micro Enterprises Based on Springboot Framework \[J\]. Advances in Educational Technology and Psychology, 2021, 5 (2): \[19\]王凯, 民宿旅游管理平台V1.0. 陕西省, 陕西弈聪软件信息技术股份有限公司, 2021-02-02. \[20\]陈冬梅, 牧家乐信息管理平台\[简称:牧家乐\]V1.0. 甘肃省, 兰州北科维拓科技股份有限公司, 2020-09-08. **致 谢** 在完成基于微信小程序的民宿预约系统的过程中,我们深感有许多人值得我们的深深感谢。首先,我们要向所有参与此项目开发的团队成员表示衷心的感谢。是你们的辛勤工作、无私奉献和不断创新的精神,让这个项目得以顺利完成。你们的才华和努力,是系统得以稳定运行并不断优化提升的关键。 其次,我们要感谢我们的指导老师和顾问团队。是你们的悉心指导和宝贵建议,让我们在开发过程中少走了许多弯路。你们的专业知识和丰富经验,是我们能够不断突破自我、超越自我的重要保障。 同时,我们也要感谢所有支持和关注我们项目的用户。是你们的信任和支持,让我们有动力不断改进和完善系统,以提供更加优质的服务。你们的每一条建议和反馈,都是我们前进的动力和源泉。 最后,我们还要感谢微信平台为我们提供了如此强大的开发工具和支持。微信小程序的普及和便捷性,为我们的项目提供了广阔的发展空间和应用前景。我们深信,基于微信小程序的民宿预约系统将会在未来的民宿行业中发挥更加重要的作用。 再次感谢所有为该项目付出努力和贡献的人,你们的支持和帮助是我们不断前行的动力。我们将继续努力,不断优化和完善系统,为更多的民宿主和游客提供更加优质的服务。。 ### **点赞❤关注+私信博主,免费领取项目源码,谢谢\~**