摘要:随着教育信息化的发展,传统人工阅卷在准确性与效率方面已难以满足需求。为此,本文设计并实现了一套基于图像处理与数据分析的智能答题卡阅卷系统。系统采用 Python 与 OpenCV 进行答题卡图像的纠偏、二值化和定位检测,并利用 OMR 技术完成客观题自动识别;主观题根据模板区域的填涂编码规则进行评分。系统基于 SQLite 构建本地成绩数据库,实现学生学号、准考证号、科目及分数的集中存储与管理,为后续成绩分析提供支持。
环境配置
开发工具:
-- PyCharm的安装包:PyCharm: Python IDE for Professional Developers
-- PyCharm的历史安装包:PyCharm: Python IDE for Professional Developers
-- Anaconda的安装包:Anaconda | Start Coding Immediately
-- Anaconda的历史安装包:Anaconda | Historical Installation Packages
语言环境:Python == 3.12
操作系统:Windows 11
依赖包:
-- pip install numpy==2.2.6
-- pip install opencv-python==4.12.0.8
-- pip install openpyxl==3.1.5
-- pip install pandas==2.3.3
-- pip install pillow==12.0.
-- pip install PyQt5==5.15.11
-- pip install matplotlib==3.10.7
-- pip install imutils==0.5.4
-- pip install scipy==1.16.3
硬件配置

表1 惠普(HP)暗影精灵10台式整机配置
该系统硬件配置如上,如果您的电脑配置低于下述规格,运行速度可能会与本系统的存在差异,请注意。
项目概述
随着教育信息化的不断发展,传统人工阅卷在准确性、效率及数据管理方面逐渐显现出局限性。为此,本文设计并实现了一套基于图像处理与数据分析的智能答题卡识别与阅卷系统。该系统采用 Python 语言开发,结合 OpenCV 实现答题卡图像的倾斜校正、二值化处理及定位特征提取,通过 OMR(Optical Mark Recognition)技术完成客观题答案的自动识别,主观题评分则基于模板区域的填涂规则。
系统还使用 SQLite 构建本地成绩数据库,集中存储学生学号、准考证号、科目信息及得分情况,并支持后续的数据分析与管理。成绩分析模块能够生成可视化图表,如饼图、柱状图、雷达图等,辅助教师进行成绩分析与评估。实验结果表明,系统能够高效、准确地完成答题卡的自动阅卷与成绩管理,具备较好的应用前景。
系统设计
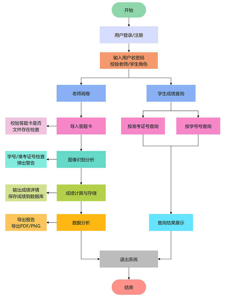
本系统基于图像处理与数据分析技术,旨在实现智能答题卡识别与阅卷,涵盖了答题卡图像的预处理、答案识别、成绩计算及存储、成绩查询与分析等功能。系统的设计采用了模块化结构,确保了各功能模块的独立性和可扩展性。

图1 系统整体流程图
运行展示
运行login_app.py

图2 登录

图3 老师注册

图4 学生注册

图5 老师登录成功

图6 同学登录成功

图7 同学查询界面

图8 同学查询界面-学号或者准考证

图9 系统主界面

图10 语文

图11 数学

图12 英语-学号未填写

图13 政

图14 历史

图15 地理

图16 物理

图17 化学

图18 生物-准考证未填写

图19 数据分析-汇总信息

图20 数据分析-科目平均

图21 数据分析-整体及格率

图22 数据分析-总分分布

图23 数据分析-科目雷达图

图24 成绩记录管理

图25 成绩记录-查询

图26 成绩记录-按条件删除

图27 成绩记录-删除