故事开始:一个神秘的希腊字符
在一个Android应用王国里,有一个名叫TextView的小镇,这里住着各种文字居民。有一天,一位来自希腊的贵族字符"Έ"来到了这个小镇。
"Έ"是一个特殊的字符,它有着优雅的曲线和独特的造型。但奇怪的是,每当它在TextView小镇中亮相时,左边的部分总是被神秘地切掉了!
java
// 问题代码示例
<TextView
android:layout_width="match_parent"
android:layout_height="wrap_content"
android:text="Έλληνικά" />
发现问题:字符的"隐形斗篷"
为什么"Έ"的左边会被切掉呢?让我们深入了解TextView小镇的运作机制:
TextView的测量过程
java
// 简化的测量流程
public class TextView {
protected void onMeasure(int widthMeasureSpec, int heightMeasureSpec) {
// 1. 测量文本需要的实际大小
int desiredWidth = measureText(getText());
int desiredHeight = measureTextHeight(getText());
// 2. 根据layout_width决定最终宽度
int widthMode = MeasureSpec.getMode(widthMeasureSpec);
int widthSize = MeasureSpec.getSize(widthMeasureSpec);
switch (widthMode) {
case MeasureSpec.EXACTLY: // 固定尺寸
mWidth = widthSize;
break;
case MeasureSpec.AT_MOST: // 最大不超过
mWidth = Math.min(desiredWidth, widthSize);
break;
case MeasureSpec.UNSPECIFIED: // 想要多大就给多大
mWidth = desiredWidth;
break;
}
}
}
当使用match_parent时,TextView的宽度被限制在父容器的范围内。如果希腊字符"Έ"需要的宽度超过了可用空间,它的左边部分就会被无情地裁剪!
解决方案:两个超级英雄登场
英雄1:wrap_content - "自适应斗篷"
java
// wrap_content的魔法
<TextView
android:layout_width="wrap_content" // 关键改变!
android:layout_height="wrap_content"
android:text="Έλληνικά" />
wrap_content就像一个智能的伸缩斗篷,它会说:"让我看看'Έ'字符到底需要多大的空间,我就给它多大的空间!"
英雄2:gravity=end - "右对齐导航员"
java
// 完整的解决方案
<TextView
android:layout_width="wrap_content"
android:layout_height="wrap_content"
android:gravity="end" // 另一个关键改变!
android:text="Έλληνικά" />
gravity=end则像一个聪明的导航员,它确保文本在TextView内部从右侧开始排列,这样"Έ"字符就有足够的左边空间来完整展示自己!
深入原理:字符绘制的秘密
字符测量的挑战
希腊字符"Έ"(Unicode: \u0388)是一个特殊的组合字符,它在字体中的边界(bounds)可能超出了基线(baseline)的左侧:
java
// 字符边界测量示例
Paint paint = textView.getPaint();
Rect bounds = new Rect();
paint.getTextBounds("Έ", 0, 1, bounds);
// 结果可能是:
// bounds.left = -5 (超出左侧边界!)
// bounds.right = 8
// 总宽度 = 13
wrap_content + gravity=end的工作原理
java
public class TextView {
private void layoutText() {
// 1. wrap_content确保有足够空间
int availableWidth = getWidth() - getPaddingLeft() - getPaddingRight();
int textWidth = (int) getPaint().measureText(getText());
// 2. gravity=end控制绘制位置
int drawX;
switch (getGravity() & Gravity.HORIZONTAL_GRAVITY_MASK) {
case Gravity.END:
// 从右侧开始绘制,确保左边有足够空间
drawX = getPaddingLeft() + availableWidth - textWidth;
break;
case Gravity.START:
drawX = getPaddingLeft();
break;
case Gravity.CENTER:
drawX = getPaddingLeft() + (availableWidth - textWidth) / 2;
break;
}
// 3. 在计算的位置绘制文本
canvas.drawText(getText(), drawX, baseline, getPaint());
}
}
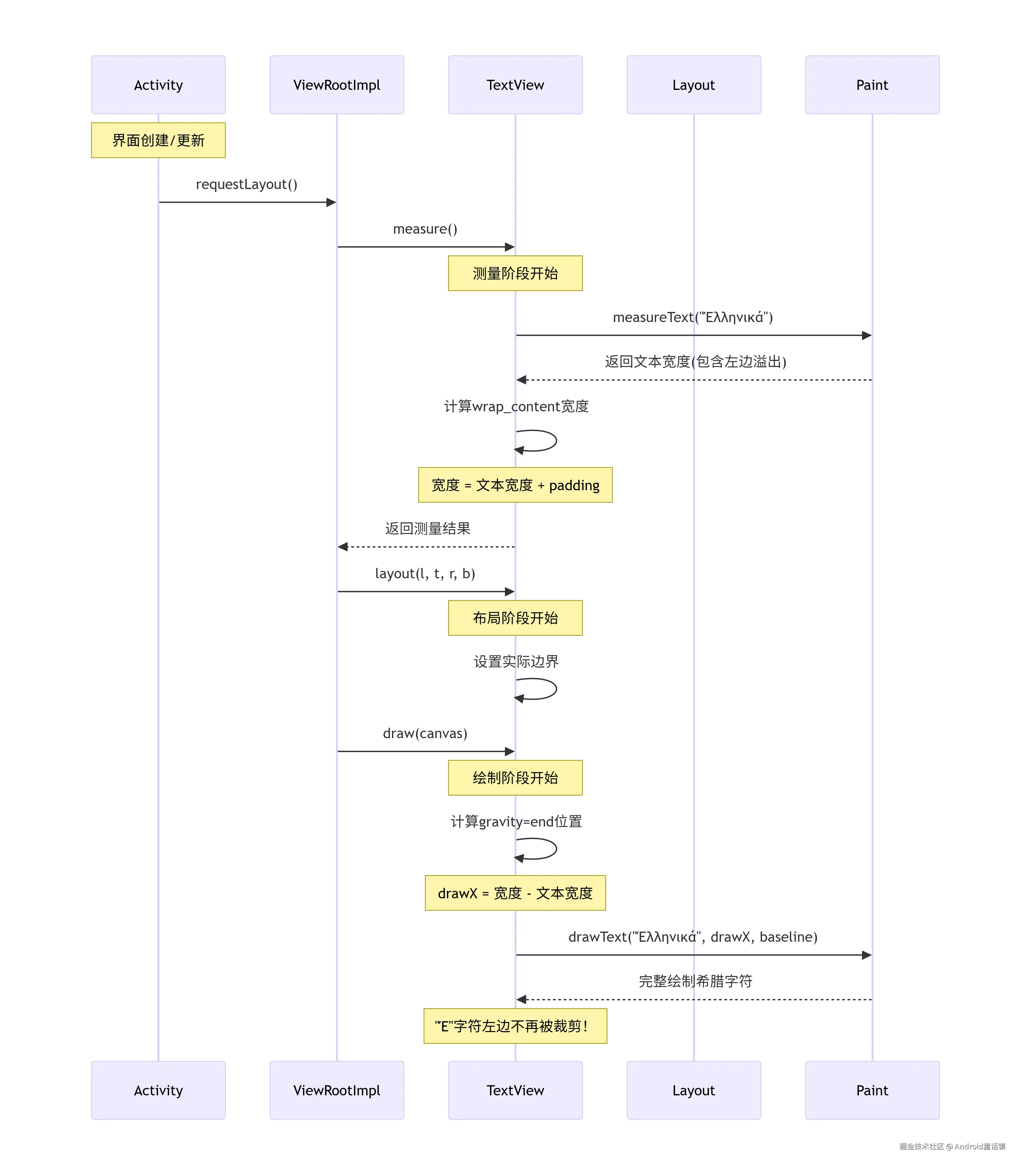
时序图:完整的调用过程

实际代码演示
让我们创建一个完整的示例来验证这个解决方案:
java
public class GreekTextActivity extends Activity {
@Override
protected void onCreate(Bundle savedInstanceState) {
super.onCreate(savedInstanceState);
// 创建布局
LinearLayout layout = new LinearLayout(this);
layout.setOrientation(LinearLayout.VERTICAL);
// 问题示例:左边被裁剪
TextView problemText = new TextView(this);
problemText.setLayoutParams(new LinearLayout.LayoutParams(
ViewGroup.LayoutParams.MATCH_PARENT,
ViewGroup.LayoutParams.WRAP_CONTENT));
problemText.setText("问题: Έλληνικά");
problemText.setBackgroundColor(0xFFFFCCCC);
// 解决方案:wrap_content + gravity=end
TextView solutionText = new TextView(this);
LinearLayout.LayoutParams params = new LinearLayout.LayoutParams(
ViewGroup.LayoutParams.WRAP_CONTENT,
ViewGroup.LayoutParams.WRAP_CONTENT);
params.gravity = Gravity.END; // 布局级别的gravity
solutionText.setLayoutParams(params);
solutionText.setText("解决方案: Έλληνικά");
solutionText.setGravity(Gravity.END); // 文本级别的gravity
solutionText.setBackgroundColor(0xFFCCFFCC);
layout.addView(problemText);
layout.addView(solutionText);
setContentView(layout);
}
}
调试技巧:验证解决方案
如果你想要亲眼看到这个效果,可以添加调试代码:
java
// 调试字符边界
TextView textView = findViewById(R.id.my_text_view);
Paint paint = textView.getPaint();
// 测量单个字符
Rect bounds = new Rect();
paint.getTextBounds("Έ", 0, 1, bounds);
Log.d("TextViewDebug", "字符'Έ'边界: left=" + bounds.left +
", right=" + bounds.right + ", width=" + bounds.width());
// 测量整个文本
float textWidth = paint.measureText("Έλληνικά");
Log.d("TextViewDebug", "整个文本宽度: " + textWidth);
// 检查TextView的实际宽度
textView.post(() -> {
Log.d("TextViewDebug", "TextView宽度: " + textView.getWidth());
Log.d("TextViewDebug", "可用绘制宽度: " +
(textView.getWidth() - textView.getPaddingLeft() - textView.getPaddingRight()));
});
总结
通过这个有趣的故事,我们学到了:
- 问题根源:希腊字符"Έ"可能有左边的溢出区域,在固定宽度的TextView中会被裁剪
- wrap_content的作用:让TextView根据内容自动调整宽度,确保字符有足够的展示空间
- gravity=end的妙用:让文本从右侧开始排列,为左边的溢出区域预留空间
- 组合使用:这两个属性配合使用,就像给特殊字符穿上了一件合身的"定制礼服"
现在,TextView小镇里的"Έ"字符终于可以完整地展示它的优雅身姿了!这就是Android布局系统中小小属性解决大问题的美妙之处。