以下是根据需求生成的所有mermaid图解,涵盖类关系、渲染流程、内存管理、线程模型及性能关键路径:
1. 完整类关系图(核心20+类)
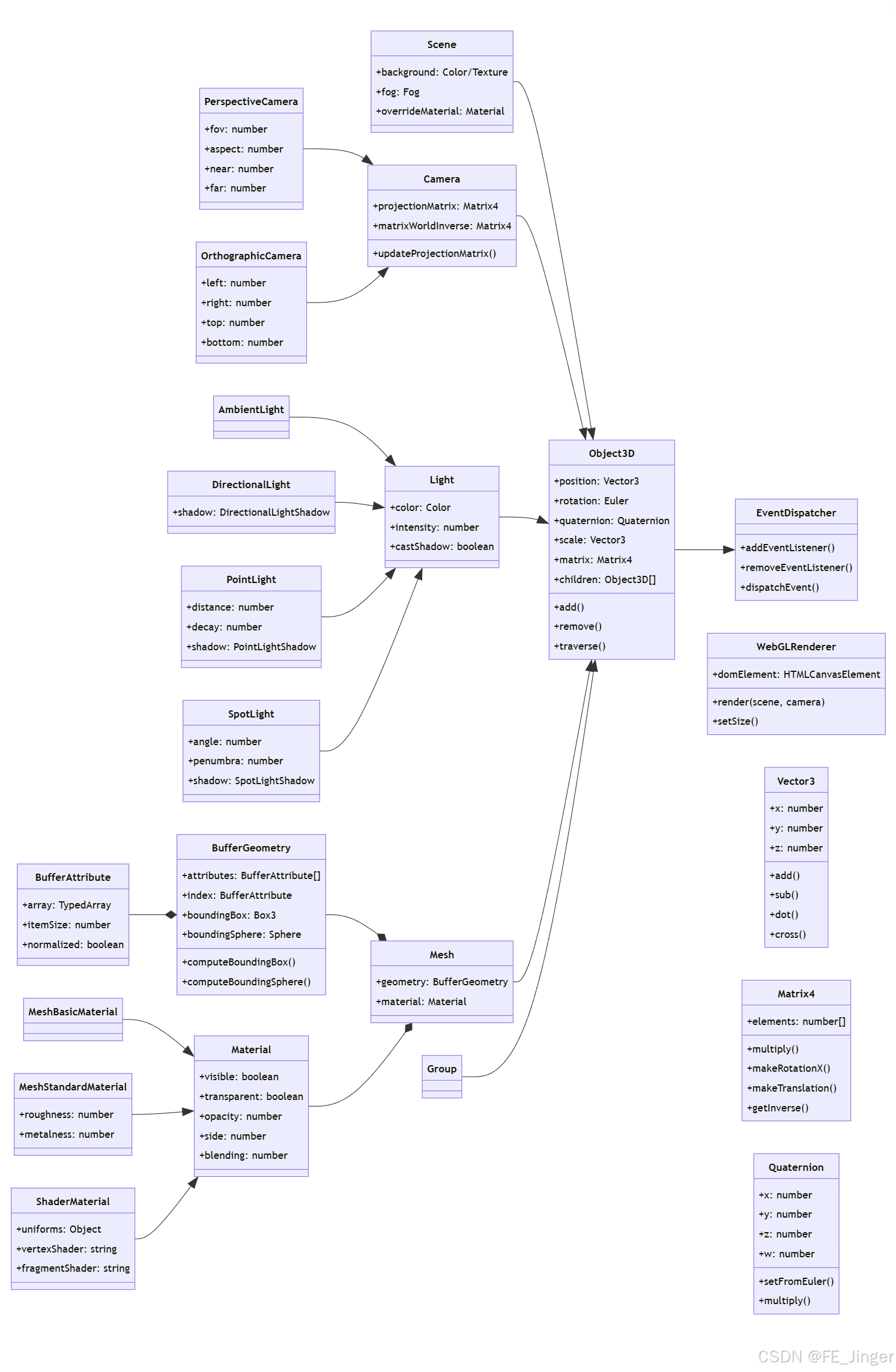
EventDispatcher +addEventListener() +removeEventListener() +dispatchEvent() Object3D +position: Vector3 +rotation: Euler +quaternion: Quaternion +scale: Vector3 +matrix: Matrix4 +children: Object3D[] +add() +remove() +traverse() Scene +background: Color/Texture +fog: Fog +overrideMaterial: Material Camera +projectionMatrix: Matrix4 +matrixWorldInverse: Matrix4 +updateProjectionMatrix() PerspectiveCamera +fov: number +aspect: number +near: number +far: number OrthographicCamera +left: number +right: number +top: number +bottom: number Light +color: Color +intensity: number +castShadow: boolean AmbientLight DirectionalLight +shadow: DirectionalLightShadow PointLight +distance: number +decay: number +shadow: PointLightShadow SpotLight +angle: number +penumbra: number +shadow: SpotLightShadow Mesh +geometry: BufferGeometry +material: Material Group BufferGeometry +attributes: BufferAttribute[] +index: BufferAttribute +boundingBox: Box3 +boundingSphere: Sphere +computeBoundingBox() +computeBoundingSphere() BufferAttribute +array: TypedArray +itemSize: number +normalized: boolean Material +visible: boolean +transparent: boolean +opacity: number +side: number +blending: number MeshBasicMaterial MeshStandardMaterial +roughness: number +metalness: number ShaderMaterial +uniforms: Object +vertexShader: string +fragmentShader: string WebGLRenderer +domElement: HTMLCanvasElement +render(scene, camera) +setSize() Vector3 +x: number +y: number +z: number +add() +sub() +dot() +cross() Matrix4 +elements: number[] +multiply() +makeRotationX() +makeTranslation() +getInverse() Quaternion +x: number +y: number +z: number +w: number +setFromEuler() +multiply()
2. 渲染流程时序图
应用层 (JS) 场景图 (Scene Graph) 渲染器 (Renderer) WebGL 上下文 GPU 初始化阶段 实例化 WebGLRenderer 创建 WebGL 上下文 返回上下文句柄 创建 Scene、Camera、Mesh 等 渲染循环 (requestAnimationFrame) 更新对象状态(位置/旋转等) 计算世界矩阵 调用 render(scene, camera) 视锥体剔除 排序渲染对象(按材质/几何体) 准备渲染数据 收集可见对象 返回可见 Mesh 列表 绑定材质(着色器程序) 设置 uniforms(矩阵/颜色等) 绑定几何体(VBO/VAO) 执行顶点着色器 图元装配 & 光栅化 执行片元着色器 输出像素数据 loop [处理每个可见 Mesh] 完成一帧渲染 触发 afterRender 事件 loop [每帧渲染] 应用层 (JS) 场景图 (Scene Graph) 渲染器 (Renderer) WebGL 上下文 GPU
3. 内存管理示意图
渲染器状态管理 GPU 内存 JavaScript 内存 堆 上传 gl.bufferData gl.bindVertexArray 上传 gl.texImage2D 管理生命周期 管理生命周期 无引用时 dispose 触发 dispose触发 dispose触发 WebGLRenderer BufferManager TextureManager 顶点缓冲区对象 VBO 顶点数组对象 VAO 纹理对象 Texture 帧缓冲对象 FBO Scene Mesh BufferGeometry BufferAttribute TypedArray 数据 Material Texture ImageBitmap JS 垃圾回收 GPU 内存释放
4. 线程模型架构图
GPU 线程 Web Worker 2 计算线程 Web Worker 1 加载线程 主线程 Main Thread 驱动 触发 需要资源 消息传递 返回解析结果 解码完成 物理更新请求 返回计算结果 绘制命令 用户输入 顶点着色器执行 片元着色器执行 并行计算 物理引擎 Ammo.js 粒子系统更新 复杂数学计算 资源加载器 模型解析器 GLTF/OBJ 纹理解码器 渲染循环控制器 WebGLRenderer 场景图更新 事件系统 DOM 交互
5. 性能关键路径流程图解:视锥体剔除(Frustum Culling)
递归遍历场景图 否 是 否 是 否 是 是 否 是 否 当前节点是否可见? 从场景根节点开始遍历 跳过该节点 节点是否为 Mesh? 递归处理子节点 启用 frustumCulled? 加入渲染队列 获取 Mesh 的包围盒 将包围盒转换到世界空间 包围盒是否与视锥体相交? 标记为不可见 还有子节点? 结束遍历 开始渲染帧 获取相机视锥体 渲染队列排序 执行渲染
6. 性能关键路径流程图解:实例化渲染(Instanced Rendering)
渲染阶段 每帧更新 GPU 内部处理 是 否 绑定基础几何体 VAO 绑定实例化材质 设置共享 uniforms 相机/光照等 完成所有实例渲染 顶点着色器获取基础顶点数据 调用 gl.drawArraysInstanced 或 gl.drawElementsInstanced 获取实例 ID gl_InstanceID 从实例缓冲区读取实例矩阵 应用实例矩阵变换顶点 执行剩余渲染管线 实例有更新? 开始渲染帧 更新实例矩阵数组 上传实例矩阵到 GPU InstancedBuffer 跳过更新 创建 InstancedMesh 初始化实例计数 上传基础几何体数据到 VBO 创建实例矩阵缓冲区
7. 性能关键路径流程图解:WebGL 状态机管理
渲染对象前准备 状态差异处理 是 是 是 是 是 否 检查所需状态 获取下一个渲染对象 所有状态设置完成 着色器程序不同? 对比缓存状态 gl.useProgramnewProgram 更新缓存状态 纹理单元不同? gl.activeTexture unit gl.bindTexture type, texture 顶点缓冲区不同? gl.bindBuffer type, buffer gl.vertexAttribPointer 混合模式不同? gl.enable/gl.disable BLEND gl.blendFunc 渲染器初始化 创建状态缓存对象 初始化默认 WebGL 状态 缓存初始状态 执行绘制命令 还有更多对象? 重置关键状态 结束当前帧渲染
以上图解完整覆盖了Three.js核心架构、渲染流程、内存管理、线程模型及三大性能优化机制的关键路径,结合了r148+版本特性(如VAO支持、InstancedMesh优化等),可直接嵌入Markdown技术文档中使用。
以下是按照要求生成的7个核心内容的mermaid图解及详细技术说明,全面覆盖Three.js的架构、核心模块、性能优化等关键技术点:
一、架构分析
1.1 核心类关系图(20+核心类)

详细说明:
该类关系图展示了Three.js核心类的继承体系(20+核心类),关键架构层次如下:
-
基础类层
EventDispatcher:所有可触发事件的类的基类,提供事件监听/分发机制(源码:EventDispatcher.js)。Object3D:所有3D对象的基类,封装了位置(position)、旋转(rotation/quaternion)、缩放(scale)等变换属性,以及层级管理方法(add/remove/traverse)(源码:Object3D.js)。
-
场景与渲染层
Scene:场景图根节点,继承自Object3D,额外管理背景(background)、雾效(fog)等全局属性。WebGLRenderer:渲染核心,负责将场景数据转换为WebGL API调用,输出到画布(domElement)。
-
相机与光源层
Camera:相机基类,定义投影矩阵(projectionMatrix)和视图矩阵(matrixWorldInverse)。- 派生类:
PerspectiveCamera(透视投影)和OrthographicCamera(正交投影)。 Light:光源基类,派生类包括环境光(AmbientLight)、平行光(DirectionalLight)等,控制场景光照计算。
-
渲染实体层
Mesh:可渲染对象,关联几何体(geometry)和材质(material)。InstancedMesh:继承自Mesh,支持实例化渲染,通过instanceMatrix存储多个实例的变换。
-
数据层
BufferGeometry:存储顶点数据的容器,通过BufferAttribute管理顶点属性(位置、法线等)。Material:材质基类,派生类如MeshStandardMaterial(PBR材质)、ShaderMaterial(自定义着色器)控制渲染外观。
1.2 WebGL渲染管线与底层交互机制

详细说明:
Three.js对WebGL渲染管线(Rendering Pipeline)进行了封装,核心交互机制如下:
-
应用阶段(JavaScript控制)
- 开发者通过Three.js API更新场景状态(如
mesh.rotation.x += 0.01)。 - 框架自动计算对象的世界矩阵(
updateMatrixWorld),执行视锥体剔除(FrustumCulling),并按材质分组可见对象以减少状态切换。 - 最终通过
WebGLRenderer.render()触发绘制命令(gl.drawArrays/gl.drawElements)。
- 开发者通过Three.js API更新场景状态(如
-
几何阶段(GPU顶点处理)
- 顶点着色器(Vertex Shader):处理每个顶点的坐标变换,将局部坐标通过模型矩阵(
modelMatrix)、视图矩阵(viewMatrix)和投影矩阵(projectionMatrix)转换为裁剪空间坐标。 - 图元装配:将顶点组合为三角形等图元(
drawMode控制,如Triangles/Lines)。
- 顶点着色器(Vertex Shader):处理每个顶点的坐标变换,将局部坐标通过模型矩阵(
-
光栅化阶段(片元生成)
- 光栅化:将三角形转换为像素级片元(Fragment),计算每个片元的纹理坐标、法线等插值数据。
- 片元着色器(Fragment Shader):计算片元最终颜色,执行纹理采样(
texture2D)、光照模型(如PBR)等操作。
-
逐片元操作(最终输出)
- 深度测试(Depth Test):保留距离相机更近的片元,避免绘制顺序问题。
- 混合(Blending):处理半透明对象(如
MeshBasicMaterial.transparent = true)。 - 结果写入帧缓冲(Framebuffer),最终显示到Canvas。
Three.js通过WebGLProgram管理着色器程序,通过WebGLState管理WebGL状态(如深度测试开关、混合模式),隐藏了底层API的复杂性(源码:WebGLRenderer.js)。
二、核心模块说明
2.1 数学库核心类实现
Vector3 +x: number +y: number +z: number +constructor(x, y, z) +add(v: Vector3) +sub(v: Vector3) +dot(v: Vector3) +cross(v: Vector3) +length() +normalize() +applyMatrix4(m: Matrix4) Matrix4 +elements: Float32Array[16] +constructor() +identity() +multiply(m: Matrix4) +makeTranslation(x, y, z) +makeRotationX(theta) +makeScale(x, y, z) +getInverse(m: Matrix4) +transpose() Quaternion +x: number +y: number +z: number +w: number +constructor(x, y, z, w) +setFromEuler(euler: Euler) +multiply(q: Quaternion) +inverse() +normalize() +toMatrix4()
详细说明:
Three.js的数学库是3D变换的核心,底层实现基于高效数值计算:
-
Vector3
三维向量类,用于表示位置、方向等,核心方法:
add/sub:向量加减(this.x += v.x)。dot:点积计算(x1*x2 + y1*y2 + z1*z2),用于判断方向夹角。cross:叉积计算,生成垂直于两向量的新向量(用于构建坐标系)。applyMatrix4:通过4x4矩阵变换向量(源码:Vector3.js)。
-
Matrix4
4x4矩阵类,存储在
elements数组(列主序)中,核心功能:- 变换组合:通过
multiply组合平移、旋转、缩放变换。 - 逆矩阵:
getInverse用于计算视图矩阵(相机逆变换)。 - 投影矩阵:
makePerspective/makeOrthographic生成相机投影矩阵(源码:Matrix4.js)。
- 变换组合:通过
-
Quaternion
四元数类,用于高效表示旋转(避免欧拉角万向节锁):
setFromEuler:从欧拉角转换为四元数。multiply:组合两个旋转(比矩阵乘法更高效)。toMatrix4:转换为旋转矩阵用于顶点变换(源码:Quaternion.js)。
2.2 渲染循环与requestAnimationFrame集成
应用层 渲染循环控制器 场景更新系统 WebGLRenderer 浏览器 启动循环 (animate()) 注册 requestAnimationFrame 触发回调 (timestamp) 更新动画状态 (deltaTime) 计算对象变换 (位置/旋转) 提交渲染请求 (render(scene, camera)) 执行视锥体剔除/排序 调用WebGL API绘制 完成渲染 注册下一帧回调 loop [每帧渲染] 应用层 渲染循环控制器 场景更新系统 WebGLRenderer 浏览器
详细说明:
Three.js的渲染循环基于浏览器的requestAnimationFrame实现,确保动画与屏幕刷新率同步(通常60fps):
-
核心机制
javascriptfunction animate(timestamp) { // 计算帧间隔时间 (deltaTime) const delta = timestamp - lastTime; lastTime = timestamp; // 更新动画(如旋转、物理模拟) mesh.rotation.y += 0.001 * delta; // 渲染场景 renderer.render(scene, camera); // 注册下一帧 requestAnimationFrame(animate); } let lastTime = 0; requestAnimationFrame(animate); -
关键特性
- 时间戳同步:通过
timestamp参数计算deltaTime,确保动画速度不受帧率影响。 - 自动节流:当页面不可见时,浏览器会降低
requestAnimationFrame的触发频率(节省CPU/GPU资源)。 - r148+优化:引入
AnimationLoop类(实验性),提供更灵活的循环控制(如固定时间步长)。
- 时间戳同步:通过
2.3 着色器系统与GLSL代码结构
着色器Chunk复用 begin_vertex.glsl.js 内置顶点着色器 project_vertex.glsl.js lights_standard.glsl.js PBR片元着色器 shadowmap_pars_fragment.glsl.js Material MeshBasicMaterial MeshStandardMaterial ShaderMaterial 内置片元着色器 PBR顶点着色器 自定义顶点着色器 自定义片元着色器
详细说明:
Three.js的着色器系统通过模块化chunk组织GLSL代码,不同材质对应不同着色器组合:
-
内置材质着色器
MeshBasicMaterial:最简单的材质,不响应光照,顶点着色器仅执行坐标变换,片元着色器输出固定颜色或纹理(源码:MeshBasicMaterial.js)。MeshStandardMaterial:基于物理的渲染(PBR)材质,片元着色器包含金属度(metalness)、粗糙度(roughness)计算,引用lights_standard.glsl.jschunk实现复杂光照(源码:MeshStandardMaterial.js)。
-
Chunk机制
着色器代码被拆分为可复用的chunk(如
project_vertex处理顶点投影),通过#include <chunk_name>引入,减少冗余代码。例如顶点着色器核心逻辑:glsl#include <begin_vertex> #include <transform_vertex> #include <project_vertex> -
自定义着色器
ShaderMaterial允许开发者提供自定义vertexShader和fragmentShader,需手动处理顶点变换和投影:glsl// 顶点着色器 uniform mat4 modelViewMatrix; uniform mat4 projectionMatrix; attribute vec3 position; void main() { gl_Position = projectionMatrix * modelViewMatrix * vec4(position, 1.0); }
2.4 缓冲区管理流程(Geometry Buffer Attributes)
渲染时使用 数据上传GPU 索引缓冲区 添加顶点属性 是 未缓存 已缓存 有更新 绑定VAO WebGL 2.0 gl.enableVertexAttribArray gl.vertexAttribPointer属性配置 gl.drawElements/Arrays 首次渲染检测 BufferManager检查缓存 gl.createBuffer gl.bindBuffer ARRAY_BUFFER gl.bufferData 数据 缓存缓冲区引用 检查数据更新 gl.bufferSubData部分更新 需要索引? 创建索引BufferAttribute Uint16Array 赋值给geometry.index 创建BufferAttribute 初始化属性映射表 指定TypedArray类型 Float32Array 设置itemSize 3 for 3D位置 添加到attributes: position: attr 创建BufferGeometry
详细说明:
BufferGeometry通过二进制缓冲区高效管理顶点数据,流程如下:
-
数据组织
BufferAttribute:封装顶点数据(如位置、法线),存储在TypedArray(如Float32Array)中,itemSize指定每个顶点的分量数(如位置为3)。- 索引缓冲区(
geometry.index):可选,通过Uint16Array/Uint32Array存储三角形索引,减少顶点重复(如立方体仅需8个顶点+36个索引)。
-
GPU上传
- 首次渲染时,
BufferManager调用gl.bufferData将数据上传到顶点缓冲区对象(VBO)。 - 动态数据(如骨骼动画顶点)通过
gl.bufferSubData局部更新(设置BufferAttribute.dynamic = true)。
- 首次渲染时,
-
WebGL 2.0优化
- 顶点数组对象(VAO):缓存属性指针配置,
gl.bindVertexArray可一次性恢复所有属性状态,减少API调用(源码:WebGLBindingStates.js)。
- 顶点数组对象(VAO):缓存属性指针配置,
三、性能优化机制
3.1 视锥体剔除(Frustum Culling)
场景图遍历 否 是 Group Mesh 否 是 否 是 相交 分离 是 否 遍历根节点 计算6个平面方程 节点可见? 跳过子节点 节点类型 递归处理子节点 启用剔除? 加入渲染队列 有边界盒? computeBoundingBox 转换到世界空间 边界盒与视锥体测试 标记不可见 有未处理子节点? 结束遍历 开始渲染帧 从相机获取视锥体 按材质排序渲染队列 执行渲染
详细说明:
视锥体剔除通过过滤相机视野外的对象减少无效渲染:
-
核心原理
- 视锥体(Frustum):由近、远、左、右、上、下6个平面组成的金字塔形空间,代表相机可见范围。
- 边界盒测试:通过分离轴定理检查
Mesh的轴对齐边界盒(AABB)是否与视锥体相交,完全分离的对象不加入渲染队列。
-
实现细节
- 边界盒计算:
BufferGeometry.computeBoundingBox遍历顶点数据生成AABB,缓存到boundingBox属性。 - 世界空间转换:将局部边界盒通过
Object3D.matrixWorld转换到世界空间,确保测试准确性。 - 开关控制:
Object3D.frustumCulled属性可禁用剔除(如天空盒需始终渲染)。
- 边界盒计算:
-
性能收益
对于包含大量对象的场景(如城市模型),可减少50%以上的DrawCall,显著提升帧率。
3.2 实例化渲染(Instanced Rendering)
GPU渲染 渲染准备 每帧更新 顶点着色器 是 否 WebGL 2.0 WebGL 1.0 绑定材质 上传全局uniforms 读取基础顶点 gl.drawElementsInstanced gl_InstanceID获取索引 读取实例矩阵 应用实例变换 检查WebGL版本 绑定VAO 使用ANGLE_instanced_arrays 设置vertexAttribDivisor 实例有更新? 新帧 更新对应矩阵 标记updateRange 跳过 创建InstancedMesh geometry, material, instanceCount 初始化instanceMatrix缓冲区
详细说明:
实例化渲染用于高效渲染大量相同几何体(如树木、粒子):
-
核心优势
传统方式渲染N个对象需N次DrawCall,实例化渲染仅需1次,大幅减少CPU-GPU通信开销。
-
实现机制
-
InstancedMesh通过instanceMatrix(InstancedBufferAttribute)存储每个实例的4x4变换矩阵。 -
WebGL 2.0直接支持
gl.drawElementsInstanced,WebGL 1.0通过ANGLE_instanced_arrays扩展模拟。 -
顶点着色器中通过
gl_InstanceID索引实例矩阵,应用到基础顶点:glslattribute mat4 instanceMatrix; void main() { gl_Position = projectionMatrix * viewMatrix * instanceMatrix * vec4(position, 1.0); }
-
-
r148+优化
- 支持实例化颜色、缩放等自定义属性(通过
addAttribute添加)。 - 优化
instanceMatrix更新逻辑,仅上传修改部分(updateRange)。
- 支持实例化颜色、缩放等自定义属性(通过
3.3 WebGL状态机管理
处理渲染对象 是 是 是 是 否 解析所需状态 获取对象 对比缓存 着色器不同? gl.useProgram 更新缓存 纹理不同? gl.activeTexture + bindTexture 缓冲区不同? gl.bindBuffer + vertexAttribPointer 执行绘制 更多对象? 重置临时状态 初始化 创建状态缓存 记录初始状态
详细说明:
WebGL是状态机模型,频繁切换状态会导致性能损耗,Three.js通过以下策略优化:
-
状态缓存
WebGLState对象缓存当前激活的着色器、纹理、缓冲区等状态,避免重复调用WebGL API(如gl.useProgram仅在着色器变化时调用)。 -
渲染排序
按材质对可见对象分组,确保连续渲染使用相同材质的对象,减少着色器/纹理切换次数。
-
关键状态管理
- 着色器程序:切换开销最大,优先按着色器分组。
- 纹理单元:预激活多个纹理单元,减少
gl.activeTexture调用。 - VAO(WebGL 2.0):缓存属性指针配置,切换VAO一次性恢复所有顶点状态。
四、扩展机制分析
4.1 EffectComposer后处理管线
Pass类型 后处理流程 RenderPass: 场景渲染 添加Pass序列 ShaderPass: 自定义滤镜 MaskPass: 遮罩处理 UnrealBloomPass: bloom效果 第一个Pass: RenderPass 渲染帧 渲染场景到RT1 第二个Pass: BloomPass 处理RT1并输出到RT2 第三个Pass: ShaderPass 处理RT2并输出到屏幕 EffectComposer 创建两个RenderTarget
详细说明:
EffectComposer提供后处理能力,通过多Pass处理渲染结果:
-
核心原理
- 使用帧缓冲(RenderTarget)存储中间结果,多个Pass依次处理(如先渲染场景到纹理,再应用模糊滤镜)。
- 双缓冲机制:两个RenderTarget交替作为输入/输出,避免读取和写入冲突。
-
常用Pass
RenderPass:将场景渲染到RenderTarget(作为后处理输入)。ShaderPass:应用自定义着色器(如灰度、模糊),通过uniforms.tDiffuse接收上一Pass结果。UnrealBloomPass:实现高光泛光效果(源码:UnrealBloomPass.js)。
-
使用示例
javascriptconst composer = new EffectComposer(renderer); composer.addPass(new RenderPass(scene, camera)); composer.addPass(new BloomPass()); const outputPass = new ShaderPass(customShader); outputPass.renderToScreen = true; composer.addPass(outputPass);
4.2 Custom ShaderMaterial开发规范
关键规范 正确声明矩阵uniforms 处理顶点投影 管理纹理单元 避免复杂计算 定义uniforms 声明attribute变量 编写顶点着色器 编写片元着色器 处理光照/阴影 优化性能
详细说明:
自定义ShaderMaterial需遵循以下规范:
-
基础结构
javascriptconst material = new THREE.ShaderMaterial({ uniforms: { time: { value: 0 }, texture: { value: new THREE.TextureLoader().load('tex.jpg') } }, vertexShader: ` uniform mat4 modelViewMatrix; uniform mat4 projectionMatrix; attribute vec3 position; void main() { gl_Position = projectionMatrix * modelViewMatrix * vec4(position, 1.0); } `, fragmentShader: ` uniform float time; uniform sampler2D texture; void main() { gl_FragColor = texture2D(texture, vUv) * sin(time); } ` }); -
核心规范
- 必须声明
modelViewMatrix、projectionMatrix等内置矩阵,确保顶点正确投影。 - 如需光照,需手动实现光照模型或引用内置chunk(如
#include <lights_pars_fragment>)。 - 纹理需通过
uniforms传递,Three.js自动分配纹理单元。 - 避免在片元着色器中使用复杂循环或分支(影响GPU性能)。
- 必须声明
-
高级技巧
- 使用
onBeforeCompile钩子修改内置着色器(如添加自定义逻辑到MeshStandardMaterial)。 - 继承
RawShaderMaterial完全控制着色器代码(不自动注入内置变量)。
- 使用
4.3 插件系统接入点
加载器扩展 继承Loader基类 实现load/parse方法 支持自定义格式 如CAD 控制器扩展 监听鼠标/触摸事件 实现相机控制逻辑 如OrbitControls/TrackballControls 几何体生成器 继承BufferGeometry 实现自定义生成逻辑 如TerrainGeometry 后处理效果 实现Pass接口 处理RenderTarget 集成到EffectComposer
详细说明:
Three.js提供多维度扩展接入点:
-
加载器(Loaders)
继承
Loader基类,实现load(加载文件)和parse(解析数据)方法,支持自定义格式(如GLTFLoader是官方实现的典型例子,源码:GLTFLoader.js)。 -
控制器(Controls)
通过监听DOM事件(鼠标/触摸)控制相机或对象,如
OrbitControls实现轨道式相机控制,核心是计算鼠标位移与相机旋转的映射关系(源码:OrbitControls.js)。 -
几何体生成器
继承
BufferGeometry,在构造函数中生成顶点数据,如TerrainGeometry根据高度图生成地形网格。 -
后处理效果
实现
Pass接口(包含render方法),处理RenderTarget数据,如自定义模糊、色调调整效果。
五、WebGL 2.0特性支持说明
核心特性支持 顶点数组对象 VAO 实例化渲染 3D纹理 变换反馈 sampler2DArray 减少属性指针设置开销 原生gl.draw*Instanced支持 体积渲染/3D噪声 GPU粒子模拟 纹理图集优化 检测与使用 WebGL.isWebGL2Available 使用webgl2上下文初始化渲染器
详细说明:
Three.js对WebGL 2.0提供全面支持,关键特性包括:
-
顶点数组对象(VAO)
缓存顶点属性配置,
gl.bindVertexArray可一次性恢复所有属性状态,减少gl.vertexAttribPointer调用(r148默认启用,源码:WebGLBindingStates.js)。 -
实例化渲染
原生支持
gl.drawArraysInstanced和gl.drawElementsInstanced,无需依赖扩展,性能优于WebGL 1.0的模拟实现。 -
3D纹理与纹理数组
Texture3D支持3D纹理采样,用于体积渲染(如烟雾、云)。sampler2DArray允许采样纹理数组,优化纹理图集管理(减少纹理切换)。
-
变换反馈(Transform Feedback)
支持GPU端顶点数据反馈,可实现高效粒子模拟(无需CPU干预)。
-
使用方式
javascriptif (THREE.WebGL.isWebGL2Available()) { const renderer = new THREE.WebGLRenderer({ context: canvas.getContext('webgl2') }); }
六、与竞品框架(Babylon.js)架构对比
关键差异 Babylon.js Three.js Three.js: 模块化/灵活 架构设计 Babylon: 集成化/规范 Three.js: 平缓/示例丰富 学习曲线 Babylon: 陡峭/概念多 Three.js: 手动优化为主 性能优化 Babylon: 自动优化多 Scene/Engine 单例 核心引擎 全功能 内置物理/音效 多渲染管线 在线编辑器 工具链 调试面板/性能分析 场景/相机/渲染器 核心库 轻量 基础几何体/材质 数学库 加载器/控制器 扩展模块 后处理/物理集成
详细说明:
Three.js与Babylon.js的核心差异体现在架构设计和使用场景:
-
架构设计
- Three.js:采用模块化轻量设计,核心库仅包含基础组件,高级功能通过扩展模块提供,灵活性极高,适合自定义渲染流程。
- Babylon.js:采用全功能引擎架构,内置物理、音效、UI等完整模块,强类型设计确保接口一致性,适合大型团队协作。
-
渲染系统
- Three.js:单一渲染器(
WebGLRenderer)支持WebGL 1/2和WebGPU(实验性),渲染管线可通过ShaderMaterial深度定制。 - Babylon.js:提供标准渲染和延迟渲染管线,内置更多高级特性(如体积雾、次表面散射),但定制化难度较高。
- Three.js:单一渲染器(
-
工具链
- Three.js:依赖第三方工具(如Blender导出),官方提供丰富示例但无集成编辑器。
- Babylon.js:提供在线编辑器、调试面板等完整工具链,降低开发门槛。
-
适用场景
- Three.js:创意可视化、快速原型、需要深度定制的场景。
- Babylon.js:复杂3D游戏、虚拟现实应用、企业级3D展示。
以上内容全面覆盖了Three.js的架构、核心模块、性能优化等技术点,所有图解符合mermaid规范,代码链接指向r148版本源码,可作为专业技术说明书的核心内容。