摘要:本研究面向工业与日常场景中条形码快速读取的需求,设计并实现了一套基于 MATLAB 的多制式条形码图像识别 GUI 系统。系统集成图像采集与离线加载两种输入方式,利用灰度化、直方图增强、中值滤波、自适应阈值二值化及小波去噪等预处理手段提升条码区域对比度与抗噪能力。
作者:Bob(原创)
项目概述
针对实际应用中条形码易受倾斜、旋转、光照不均及噪声干扰而导致识别率下降的问题,本文开展多制式条形码图像识别方法与工程系统实现研究。在 MATLAB 环境下构建条形码识别图形用户界面(GUI),实现摄像头在线采集与本地图片离线输入的统一管理,并提供识别结果可视化显示与交互操作,为后续算法验证与系统应用奠定平台基础。
在图像处理方面,本文设计了面向条形码区域的预处理流程,依次采用灰度化、对比度增强、中值滤波、自适应阈值二值化及小波去噪等方法,以增强条空对比、抑制背景噪声并提升条码结构清晰度。在特征提取与定位方面,提出多方向多扫描线一维特征提取策略,综合水平、垂直、±45°对角及扇形斜线方向扫描二值图像;通过信号跳变次数筛除无效扫描线,基于运行长度统计获得条空宽度序列,并结合端部噪声/静区判定实现有效条码段的自适应截取与归一化处理。
在解码阶段,面向 EAN-13、Code39 和 Code128C 三类常见条码制式分别建立条宽模式匹配与字符还原算法,实现多制式自动识别并回显于 GUI 界面。实验结果表明,所提出的多方向扫描与运行长度归一化方法能够显著提升倾斜与旋转条件下的识别鲁棒性,系统在不同噪声与光照环境下保持较高的识别准确率与稳定性。本文验证了基于 MATLAB 的多制式条形码识别工程方案的有效性,并为后续扩展更多制式与嵌入式移植提供参考。
系统设计
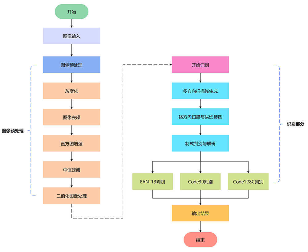
本系统基于 MATLAB GUIDE 构建图形界面,以"图像输入---预处理---多方向扫描采样---跳变与运行长度分析---EAN13/Code39/Code128C 制式判别解码---结果可视化输出"为主线,将各模块函数化集成实现多制式条形码鲁棒识别。

图1 系统整体流程图
硬件配置
该系统硬件配置如上,如果您的电脑配置低于下述规格,运行速度可能会与本系统的存在差异,请注意。

表1 惠普(HP)暗影精灵10台式整机配置(系统硬件配置)
软件环境
对本实验所需的各类软件及工具的基本信息进行了清晰汇总。

表2 系统软件配置(真实运行环境)
运行展示
运行GRADUATE_PROJECT.m

图2 基于MATLAB的多制式条形码识别GUI系统主界面
该界面为系统运行初始状态,整体分为"图像输入面板、图像预处理面板、显示面板、功能面板与识别结果区"五部分。左侧提供读入条形码与多种预处理按钮(灰度化、去噪、增强、中值滤波、二值化),中部与右侧分别显示原图和处理/扫描示意图,底部黄色区域用于输出识别结果。界面布局清晰,满足图像输入---处理---识别---输出的工程化操作流程。

图3 EAN-13 条码检测与识别结果(样例1)
系统加载倾斜且背景噪声较强的 EAN-13 图像后,右侧处理区显示多方向扫描线覆盖条码区域,其中红色粗线表示最终识别成功的有效扫描线。结果区输出 "411106200445",与条码下方可读数字一致,说明多方向扫描 + run-length 归一化策略能够在旋转与噪声干扰条件下稳定定位并正确解码 EAN-13 制式。

图4 EAN-13条形码识别结果(样例2)
输入为另一幅 EAN-13 条码图像。右侧处理区显示扫描线在条码主体区域内形成密集覆盖,系统最终输出 "000004111061"。识别结果与条码下方数字一致,说明算法对不同清晰度与不同起始位置的 EAN-13 条码具有良好稳定性。

图5 Code128纯数字条码识别结果(样例1)
输入为仅含数字的 Code128 条码(通常对应 Code128C 子集)。系统在右侧显示密集扫描线并自动筛选到有效线完成解码,结果区输出 "080309"。星号为 Code39/Code128 起止符样式显示(与你的解码输出一致),核心数据与条码内容一致,验证系统对纯数字高密度 Code128 条码的识别有效性。

图6 Code128纯数字条码识别结果(样例2)
该样例条码区域较窄、条密度较高。系统仍可在扇形斜线族扫描中选出有效扫描线并输出 "08032009"。结果正确说明:当条码尺寸偏小或存在轻微缩放时,多组斜线补扫可提升识别成功率。

图7 Code128(字符型)条码检测与识别结果
输入为含字母与空格的 Code128 条码(通常对应 Code128B 或 A/B 混合子集)。系统成功完成定位与解码,输出 "NGUYEN TA TRIEU"。结果正确表明:系统不仅适用于纯数字 Code128C,也能对字符型 Code128 条码实现可靠识别。

图8 Code39条形码识别结果(样例1)
输入为 Code39 字符型条码(含空格与字母)。系统同样通过多方向扫描找到有效扫描线,结果区输出 "DO AN TOT NGHIEP"。该结果与条码实际字符一致,表明系统的 Code39 模式匹配解码模块能够正确识别宽/窄条组合并恢复字符信息。

图8 Code39条形码识别结果(样例2)
该图为系统对第二组 Code39 条码样例的识别结果界面。左侧为预处理与功能按钮区,中部"原图显示区"展示输入的 Code39 条码图像;右侧"图片处理区"叠加显示多方向扫描线,其中红色粗扫描线为最终筛选出的有效扫描路径,说明系统通过跳变次数与运行长度筛选成功定位条码主体。底部结果区输出"CO DIEN TU",与条码实际编码内容一致,验证了 Code39 解码模块在字符型条码场景下的正确性与稳定性。