电气隐患藏不住?剩余电流超标、故障支路难定位,易引发火灾、触电风险?别担心!东莞市乾博电子科技重磅推出 RCMX-ONE剩余电流监视器,以专业技术筑牢配电安全防线,让用电安全看得见、护得牢!

✨核心优势,实力出圈!
✅ 精准监测,故障秒识别
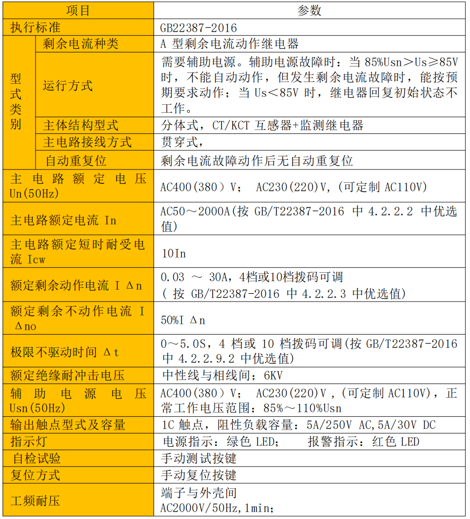
匹配CT/KCT精密互感器,遵循GB22387-2016标准,0.03~30A多档位可调动作电流,50%IΔn不动作电流设计,精准捕捉对地剩余电流异常,快速锁定故障支路,抗干扰能力拉满,检测精度无可挑剔!
✅ 灵活适配,多场景兼容
分体式结构+35mm标准导轨安装,互感器打孔固定,适配AC220V/380V辅助电源(可定制110V),无论是三相三线、三相四线还是单相电网,工厂、写字楼、小区、商业综合体等各类交流接地电网都能轻松hold住,分支线/支线/干线全覆盖!
✅ 智能便捷,运维更省心
RS485通讯接口实时上传数据至上位机,手动测试+复位按键一键操作,红绿LED指示灯直观显示电源/报警状态,1C触点输出稳定可靠(5A/250V AC/30V DC),无需复杂调试,运维效率翻倍!
✅ 稳定耐用,环境耐受力强
-20℃+++++55℃宽温工作范围,5%++++75%RH无凝露环境适配,IP20防护+污染等级3标准,功耗≤5VA,长期运行稳定无压力,为配电系统提供全天候守护!
��️不止监测,更是安全后盾
RCMX-ONE不仅能精准测量剩余电流,更能作为直接触电保护失效后的后备保障,配合多级配合设计(上级动作电流≥2倍下级,动作延迟合理匹配),故障时仅切断故障回路,不影响整体供电,安全与效率兼得!
产品介绍:
RCMX-ONE 剩余电流监视器与CT 及 KCT 精密剩余电流互感器匹配,用于交流接地电网中
精确测量对地剩余电流值及判断故障支路,并能将剩余电流值通过 RS485 通讯接口传输至上
位机。一个 RCMX-ONE 型剩余电流监视器支持 1 路剩余电流监视,产品具有抗干扰能力强,
检测精度高,组网灵活等特点。
技术参数:


用电安全无小事,选对监测设备是关键!