智能时代企业新型生产关系:人机协同的系统性变革
1 人机协同的背景与战略意义
当今世界正处于新一轮科技革命 与产业变革 的历史交汇点,人工智能技术作为引领未来的战略性技术,正深刻重塑人类生产方式和商业本质。随着人工智能从概念走向落地,企业生产关系正经历从"人主技辅 "到"人机共生"的深刻变革。这种变革不仅体现在技术应用层面,更是对传统管理模式、组织结构和价值创造方式的系统性重构,推动企业向智能化、网络化、服务化方向演进。
在智能经济时代,人工智能展现出远超任何单一技术的战略价值 ,其作为新一代通用目的技术,具有普遍适用性和广泛渗透性,能够赋能千行百业。正如工业时代的内燃机和电力技术一样,人工智能正在成为驱动经济长期增长的核心引擎。但与以往技术革命不同,人工智能的独特之处在于其不仅能替代或增强人类体力劳动,更能在认知领域与人类形成互补,催生全新的人机协作模式。这种协作模式打破了传统生产关系的边界,使人类和数字员工能够在一个共享的生态中发挥各自比较优势,实现整体效能的最大化。
从生产力与生产关系的辩证视角审视,人工智能作为"新质生产力"已经将人类带入"社会化大生产2.0"阶段。智能机器人大规模应用、工业互联网普及、数字孪生技术成熟,标志着生产力要素的质变与跃迁。然而,这种生产力飞跃也对传统生产关系带来巨大冲击,私有制框架下的数字垄断、算法控制与零工化,使旧生产关系从"促进因素"变成"阻碍因素"。唯有主动改革产权、分配、组织和教育制度,才能将"人机协同"从资本单方面逐利工具,转化为包容性进步的引擎。
表:不同历史阶段生产关系特征对比
| 特征维度 | 工业经济时代 | 信息经济时代 | 智能经济时代 |
|---|---|---|---|
| 核心生产要素 | 资本、劳动力 | 信息、技术 | 数据、算法、算力 |
| 生产工具 | 机械设备 | 计算机系统 | 智能机器人、AI平台 |
| 组织形态 | 科层制 | 矩阵式 | 网络化、生态化 |
| 协作方式 | 流程驱动 | 数据驱动 | 智能驱动 |
| 决策模式 | 经验决策 | 数据分析辅助决策 | 人机协同决策 |
企业推进"人工智能+"行动已成为关乎未来生存与发展的"必选项",而非"可选项"。人工智能不仅重组全球要素资源、重构产业发展范式、重建全球产业链,更推动实体经济与数字经济、现实世界与虚拟世界走向深度协同融合。在这一背景下,深入探究企业新型生产关系下的人机协同机制,具有重要的理论价值与实践意义。
2 企业新型生产关系的核心特征
人工智能的广泛应用正催生企业形成一种具有鲜明智能时代特征的新型生产关系。这种新型生产关系以角色边界重构 、场景化智能体分工 与动态协同网络为核心特征,从根本上改变了企业价值创造的方式与效率。
2.1 角色边界重构:从经验传承到数据领航
在传统企业管理模式下,管理者主要依靠经验传承和层级权威进行决策与指挥。而智能时代的企业管理正经历着前所未有的角色转变与职能重构。管理者从高高在上的"指挥者"转变为躬身入局的"协作者",在人机协同的生态中搭建沟通桥梁;告别"经验主义"的路径依赖,转型为"数据驱动"的决策者,以实时动态的数据分析支撑战略研判。
在这一转变过程中,岗位角色的分层定义 成为新型生产关系的基石。根据会议内容,角色定位需明确分层:岗位角色、场景、产品(智能体)构成三级关系,而非独立存在。这意味着网络规划员等具体岗位需要放在所在处室、部门、公司的整体组织结构中审视,越往上涉及的角色越多。这种分层定位方法能够准确界定每个岗位在组织中的边界 和上下文,为后续的人机分工奠定基础。
2.2 场景化智能体分工:小颗粒度的工作单元
新型生产关系的另一个核心特征是场景化的智能体分工。每个角色可通过业务过程拆解及岗位分析法梳理出5个左右的关键工作场景,每个场景对应一个专用智能体(数字员工)。这种设计理念使智能体不再是泛化的工具,而是针对特定场景深度优化的专业"合作伙伴"。
智能体在不同场景中扮演不同角色,可根据能力水平划分为智能助手 、智能分身 和数字员工三个等级。智能助手主要完成标准化、重复性的辅助任务;智能分身能够代表人类员工执行更复杂的任务;而数字员工则可在特定场景下独立完成端到端的工作流程。
智能体的场景化分工使企业能够实现小颗粒度的专业化协作。每个智能体专注于特定场景的深度优化,如网络规划员可能涉及的网络拓扑设计、容量预测、故障模拟等场景,分别由不同的专业智能体支持。当场景上下文发生变化时,智能体也需要相应调整,确保提供的支持精准匹配实际需求。这种精细化的分工模式大幅提升了人机协同的专业性和效率。
2.3 动态协同网络:从线性流程到智能编排
传统企业的工作流程往往是线性的、预定义的,而新型生产关系下的工作流程则呈现出动态智能编排的特征。基于人机共创的业务流程智能编排方法,能够根据任务特性自动拆分工作流,实现人类员工与数字员工的高效协作。
在这种动态协同网络中,AI员工基于触发条件确定工作任务,然后按照功能拆分、角色拆分、时序拆分等典型方式拆解任务,构建含依赖关系的工作任务流。接着采用多目标优化方案,以子任务数量少、人类执行子任务数量少为目标,结合历史执行效率数据计算推荐度影响系数,确定最优工作流。执行过程中,AI自动执行条件完备的子任务,人类则处理需干预的子任务并确认AI执行结果,系统实时监控进度和资源负载并动态调整。
这种人机协同架构需要遵循科学的分工原则。AI擅长处理结构化数据 、重复性任务 和模式识别;人类则擅长处理非结构化问题、创造性任务和情感交流。架构师需要根据任务特性决定由人类主导、AI辅助,还是由AI主导、人类监督。不确定性程度是分工决策的关键因素------对于高确定性任务可以交由AI自动完成;对于低确定性任务则需要人类更多参与和决策。
表:传统人机协同模式与新型协同模式对比
| 特征 | 传统自动化模式 | 新型人机协同模式 |
|---|---|---|
| 分工逻辑 | 固定流程,刚性分工 | 动态编排,柔性分工 |
| 任务拆解 | 按部门职能拆解 | 按场景能力拆解 |
| 协作方式 | 人机隔离,分批处理 | 人机交织,实时互动 |
| 决策机制 | 集中式决策 | 分布式决策 |
| 适应性 | 低,变更成本高 | 高,支持实时调整 |
3 基于角色-场景-智能体的协同框架设计
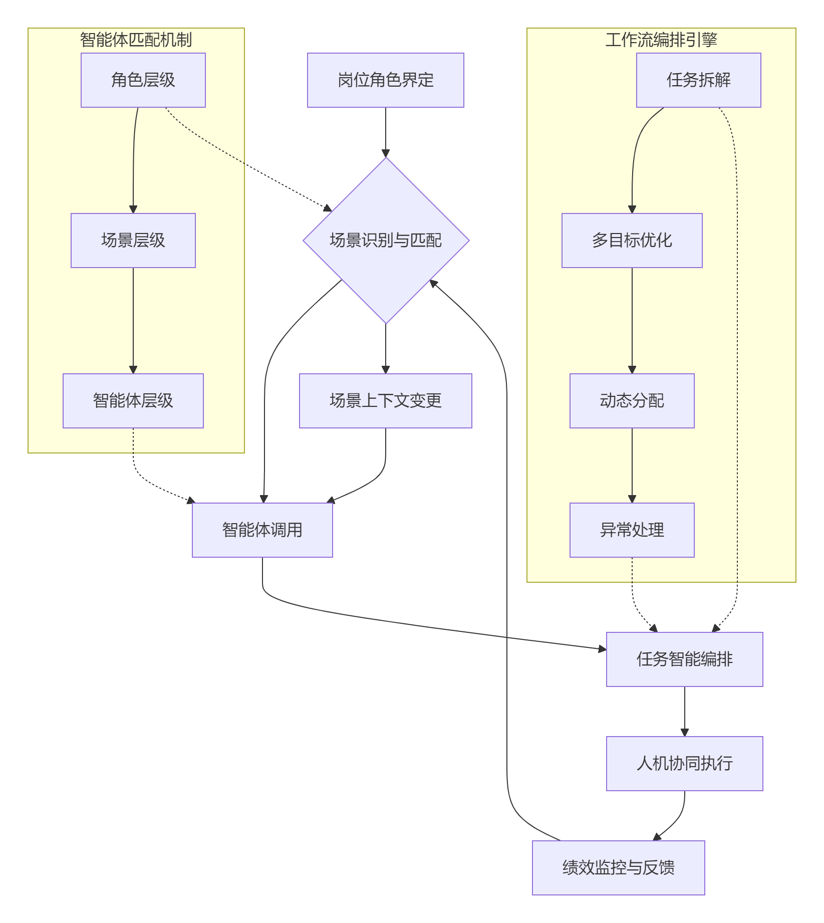
可构建一个完整的人机协同框架,该框架由角色边界界定、场景化智能体匹配、以及协同流程编排三个关键层次组成,为企业实现高效的人机协同提供系统性指导。
3.1 角色边界界定:岗位的上下文与视角透视
科学界定岗位角色的边界和上下文是人机协同框架的逻辑起点。根据会议内容,角色定位需要分层处理:岗位角色→场景→产品(智能体)构成三级关系体系。这种分层方法确保了角色定位的系统性和完整性。
在实际应用中,需要考虑角色在组织层级中的位置(处室、部门、公司),因为不同组织层级对应的职责范围和决策权限各不相同。
当角色定位出现分歧时,会议建议采用"通过组织结构匹配的方式调整"。例如,网络规划员在A省公司和B省公司的具体职责可能因组织结构和业务特点而有所差异。这种情况下,系统应支持基于实际组织背景的角色上下文调整,确保人机分工与实际岗位职责精准匹配。
角色边界界定的最终目标是实现精准赋能。通过精准界定每个角色的职责边界和工作上下文,企业可以为不同岗位配置最合适的智能体支持,避免资源浪费和功能重叠。同时,清晰的角色边界也有利于构建可追溯的责任体系,确保每项任务都有明确的人类或数字员工负责,提高组织运作的透明度和可靠性。
3.2 场景化智能体匹配:从岗位到智能体的映射机制
在明确角色边界后,下一步是建立从岗位到智能体的精准映射机制,确保智能体与业务需求的高度契合,避免了"为AI而AI"的形式主义。
智能体匹配机制需要遵循上下文一致性原则。当用户选择不同的工作场景时,系统应动态展示与该场景匹配的智能体,确保智能体功能与场景需求始终保持一致。
3.3 协同流程编排:智能工作流的设计与执行
人机协同的最终落地依赖于智能工作流的设计与执行。基于人机共创的业务流程智能编排方法,能够实现人类员工与数字员工的高效协作。
智能工作流编排的核心步骤包括:
- 任务触发:AI员工基于人类主动触发或AI感知数据变化的被动触发确定工作任务;
- 任务拆解:对工作任务按照功能拆分、角色拆分、时序拆分等典型方式拆解,构建含依赖关系的工作任务流;
- 多目标优化:以子任务数量少、人类执行子任务数量少为目标,结合历史执行效率数据计算推荐度影响系数,确定最优工作流;
- 动态执行:AI自动执行条件完备的子任务,人类处理需干预的子任务并确认AI执行结果;
- 实时监控与调整:系统实时监控进度和资源负载,并基于预设规则动态调整任务分配。
智能工作流编排需要充分考虑异常处理机制。在实际运行中,并非所有情况都能完全预测,系统需要为异常情况和人类干预预留空间。金蝶公司提出的"灵动工作"(Vibe Working)模式提供了有益借鉴:当员工将任务派给智能助理后,AI会自动拆解任务、调取数据、生成方案,并协调相关智能体协作执行,整个过程无需人工干预,但在关键决策点保留人类审批权限。
智能工作流编排还需要建立持续优化机制。有效的人机协同系统需要从每次交互中学习并不断改进。这需要设计多层次的反馈机制,涵盖性能监控、质量评估和流程优化多个维度。收集到的反馈应能够自动或半自动地转化为改进措施,如调整算法参数、修改工作流程或重新分工,形成闭环优化系统。
以下流程图展示了基于角色-场景-智能体的人机协同框架的整体运作机制:

4 未来展望
人机协同正朝着更加智能、自然和可持续的方向发展。未来几年,随着技术的不断进步和应用场景的拓展,企业人机协同将呈现以下趋势:
4.1 向自适应智能化协同演进
当前的人机协同系统大多依赖于预设的规则和流程,未来将向自适应智能化协同方向发展。基于强化学习和多智能体协调技术,系统能够从人机交互中学习最优协作策略,动态适应变化的需求和环境。
这一趋势将体现在两个层面:一是工作流编排的自适应化 ,系统能够根据实时数据和上下文变化,自动调整任务分配和流程路由;二是智能体能力的持续进化,通过不断学习人类经验和反馈数据,智能体的专业水平将不断提升,甚至在某些领域超越人类专家。
梅卡曼德公司的发展规划体现了这一趋势。该公司正推动具身智能机器人从"执行预设任务"向"自适应学习优化"方向发展,通过打通大脑、小脑、肢体的技术路径,使机器人能够更好地理解和适应复杂环境。这种自适应能力将大幅提升人机协同的智能化水平。
自适应智能化协同将使企业从"人适应机 "向"机适应人"进一步转变,大大降低员工使用AI技术的门槛,让人能够更专注于创造性和战略性的工作。
4.2 情感计算与沉浸式交互体验
未来的人机交互将突破传统的图形界面限制,向沉浸式交互体验发展。情感计算技术的进步将使AI更好地理解和响应人类情感状态,使人机沟通更加自然和直观。
情感计算技术可以通过分析用户的语言、表情和生理信号,推断其情感状态,并据此调整交互策略。例如,当系统检测到用户处于焦虑状态时,可以简化界面信息或提供更详细的指导;当用户充满自信时,则可以提供更高效的快捷操作方式。
沉浸式交互技术,如AR/VR,将创造新的人机协作界面。微软等公司正在探索的"混合现实"工作环境,使人类能够以更自然的方式与数字员工协作。例如,工程师可以通过AR眼镜查看设备的三维模型,并与远程的AI专家实时协作解决问题。
这些技术的发展将使人机交互从"工具型交互 "升级为"伙伴型交互",数字员工将不再是冰冷的工具,而是具备一定情感感知和适应能力的协作伙伴。这种转变将显著提升人机协同的体验和效率。
4.3 伦理与可信赖AI成为核心考量
随着AI在决策中的参与度提高,伦理 和可信赖性将成为人机协同系统的核心考量因素。未来的人机协同架构需要内置伦理原则和透明机制,确保AI系统的决策可解释、公平和符合人类价值观。
欧盟和美国已开始制定AI伦理指南和法规,要求高风险AI系统具备透明度、可解释性和公平性。企业需要提前布局,将伦理考量融入AI系统开发生命周期,建立算法审计 和影响评估机制。
解释性AI(XAI)技术将得到大力发展,使复杂AI模型的决策过程对人类更加透明。例如,在招聘决策中,AI系统不仅应给出推荐结果,还应解释推荐的理由和考量因素,方便人类审核和监督。
随着区块链等分布式账本技术的成熟,去中心化AI治理可能成为新的趋势。通过区块链记录AI决策过程和相关数据,可以提高系统的透明度和可信度,同时保护各方权益。
在未来发展中,企业需要平衡创新 与责任,既要积极拥抱人机协同带来的效率提升,又要确保技术发展符合伦理规范和社会价值观。只有负责任的人机协同创新,才能获得员工、客户和社会的广泛认可,实现可持续发展。
结论
企业新型生产关系下的人机协同是智能时代组织变革的核心议题。本文从角色边界重构、场景化智能体分工、动态协同网络三个维度系统分析了新型生产关系的主要特征,提出了基于角色-场景-智能体的协同框架,并阐述了具体的实施路径和未来展望。
成功的人机协同不仅需要先进的技术平台,更需要深刻的组织变革 和治理创新。企业应当科学把握分工原则,明确人机职责边界,建立有效的反馈优化机制,同时关注伦理风险防范。未来,随着自适应智能、情感计算等技术的发展,人机协同将更加自然、高效和可信赖。