一、锁升级的本质:JVM 的"自适应并发优化"
核心思想 :
"大多数锁在运行时没有竞争,或竞争时间极短。与其一开始就使用重量级锁,不如先尝试更轻量的方式。"
锁状态演进路径(HotSpot 64位 JVM)
无锁 → 偏向锁(Biased Locking) → 轻量级锁(Lightweight Locking) → 重量级锁(Heavyweight Locking)
⚠️ 关键特性:
- 单向升级:锁只能升级,不能降级(除 GC 或显式撤销)
- 基于对象头 Mark Word 状态切换
- 由 JVM 自动决策,开发者无需干预
二、深入原理 + 场景 + 代码示例
1. 偏向锁(Biased Locking)------ 单线程的极致优化
🔬 底层原理
- 对象头 Mark Word 中存储 偏向线程 ID
- 同一线程再次进入同步块时,仅比对线程 ID,无需 CAS
- 若对象未计算过 hashCode,则用 hashcode 字段存储线程 ID
Mark Word 结构(偏向锁状态):
| unused:25 | thread_id:54 | epoch:2 | age:4 | biased_lock:1 | lock:01 |
🎯 典型场景
- Spring 单例 Bean 中的 synchronized 方法被同一线程反复调用
- 批处理任务(如定时对账、数据清洗)
代码示例 & 验证
java
public class SingleThreadDemo {
private final Object lock = new Object();
public void processBatch(List<Data> dataList) {
// 同一线程循环进入,触发偏向锁
for (Data data : dataList) {
synchronized (lock) {
// 业务逻辑
handle(data);
}
}
}
// 注意:若在此处调用 lock.hashCode(),会禁用偏向锁!
}
✅ 性能优势 :接近无锁,仅首次 CAS 设置偏向,后续零开销。
❌ 致命缺陷 :偏向锁撤销需 Stop-The-World(STW),影响延迟敏感系统。
2. 轻量级锁(Lightweight Locking)------ 低竞争的优雅退让
🔬 底层原理
- 当第二个线程尝试获取已被偏向的锁时,撤销偏向锁
- 线程在栈帧中创建 Lock Record
- 通过 CAS 将对象头 Mark Word 替换为指向 Lock Record 的指针
- 若 CAS 失败,线程自旋重试(默认 10 次),失败则膨胀为重量级锁
🎯 典型场景
- Web 请求处理(低并发、请求串行化)
- 日志写入(多线程交替写,但不同时)
💻 代码示例
java
@RestController
public class OrderController {
private final Object orderLock = new Object();
@PostMapping("/create")
public ResponseEntity<?> createOrder(@RequestBody OrderRequest req) {
synchronized (orderLock) { // 多个请求线程交替进入
validate(req);
return orderService.create(req);
}
}
}
✅ 优势 :避免线程阻塞/唤醒的系统调用开销(上下文切换成本约 1~10μs)
❌ 风险:自旋浪费 CPU,在 CPU 密集型场景可能恶化性能
3. 重量级锁(Heavyweight Locking)------ 高竞争的最终保障
🔬 底层原理
- 基于 OS Mutex(互斥量) 实现
- 竞争线程被挂起(
park()),放入 EntryList 队列 - 持有锁线程释放时,唤醒队列中的一个线程(
unpark()) - 涉及 用户态 ↔ 内核态切换,开销大(约 1~10μs)
🎯 典型场景
- 秒杀库存扣减
- 全局配置更新
- 数据库连接池管理
💻 反面教材 vs 正确做法
java
// ❌ 反面:synchronized 导致重量级锁竞争
public class InventoryService {
private int stock = 100;
public synchronized boolean deduct() {
if (stock > 0) {
stock--; // 高并发下性能极差
return true;
}
return false;
}
}
// ✅ 正确:使用 LongAdder(分段无锁)
public class OptimizedInventory {
private final LongAdder deducted = new LongAdder();
private final int totalStock = 100;
public boolean deduct() {
long current = deducted.sum();
if (current >= totalStock) return false;
deducted.increment(); // 无锁,分段累加
return true;
}
}
三、生产环境实战:如何应用与调优?
✅ 生产最佳实践
| 场景 | 推荐方案 | 原理 |
|---|---|---|
| 微服务高并发 | 关闭偏向锁 | 避免频繁撤销导致 STW |
| 计数器/状态 | LongAdder / AtomicXXX |
分段无锁,避免全局竞争 |
| 读多写少 | StampedLock |
乐观读,提升吞吐 |
| 复杂同步逻辑 | ReentrantLock + Condition |
支持超时、中断、公平锁 |
⚙️ JVM 参数调优(生产常用)
bash
# 关闭偏向锁(推荐微服务场景)
-XX:-UseBiasedLocking
# 禁用偏向锁延迟(启动即生效)
-XX:BiasedLockingStartupDelay=0
# 监控锁统计(诊断用)
-XX:+PrintBiasedLockingStatistics
-XX:+UnlockDiagnosticVMOptions -XX:+PrintSafepointStatistics
# 调整自旋次数(谨慎!)
-XX:PreBlockSpin=15
📌 真实案例 :
某电商平台在大促前发现 GC Pause 异常升高,经 JFR 分析发现 偏向锁撤销频繁触发 safepoint 。关闭
-XX:-UseBiasedLocking后,P99 延迟下降 40%。
四、优缺点深度分析
| 锁类型 | 优点 | 缺点 | 适用边界 |
|---|---|---|---|
| 偏向锁 | 单线程零开销 | 撤销需 STW,不适合多线程交替 | 单线程长期持有(< 1% 生产场景) |
| 轻量级锁 | 避免内核切换 | 自旋浪费 CPU,仅适合短临界区 | 低竞争 + 临界区 < 10μs |
| 重量级锁 | 强一致性保障 | 上下文切换开销大 | 高竞争或长临界区 |
💡 关键洞察 :
锁升级是 JVM 的"事后补救 "机制。真正的高性能系统应从架构层面避免锁竞争,而非依赖锁优化。
五、实际开发选型策略 ------ 高级工程师思维
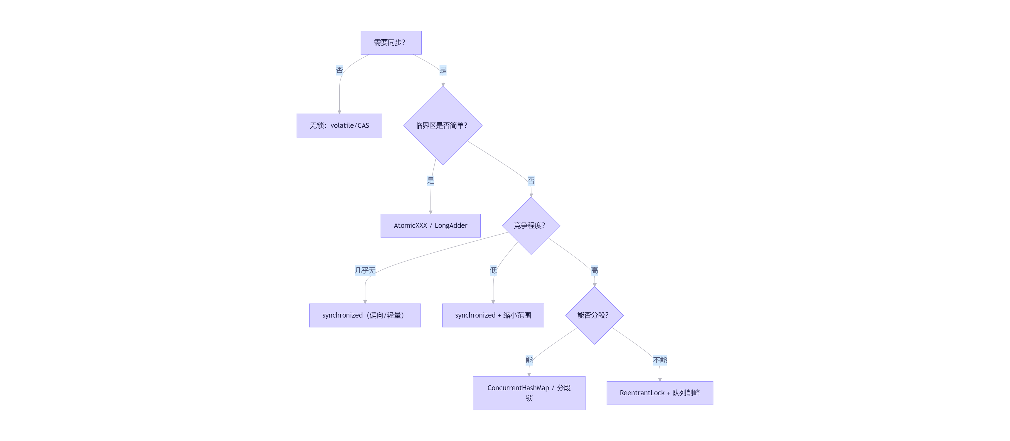
决策树(体现深度)

🧠 高级建议(面试加分项)
-
优先无锁 :使用
volatile+ CAS(如AtomicReference) -
缩小锁粒度 :只锁临界区,而非整个方法
java// Bad public synchronized void method() { /* ... */ } // Good public void method() { // 非临界区 prepare(); synchronized (this) { // 临界区 } } -
监控锁竞争 :使用 Arthas、JFR 分析
bash# Arthas 查看 BLOCKED 线程 thread --state BLOCKED # JFR 记录锁事件 java -XX:StartFlightRecording=duration=60s,filename=lock.jfr ...
六、面试深度
Q1: 为什么现代微服务要关闭偏向锁?
答 :微服务使用线程池复用线程,多个请求线程交替访问同一对象,导致偏向锁频繁撤销。而撤销需触发 safepoint(STW),在高 QPS 下会显著增加 P99 延迟。Kafka、Netty 等高性能框架均默认关闭。
Q2: synchronized 和 ReentrantLock 在 JDK 17 下性能对比?
答 :JDK 6+ 对 synchronized 进行了锁消除、锁粗化、锁升级等优化,在低竞争场景性能优于 ReentrantLock(后者始终走重量级路径)。但 ReentrantLock 提供更多功能(超时、公平锁、Condition),适用于复杂同步场景。
Q3: 如何证明锁升级发生了?
答:可通过以下方式验证:
- 使用 JOL(Java Object Layout) 打印对象头
- 开启 JVM 参数
-XX:+PrintBiasedLockingStatistics- 使用 JFR(Java Flight Recorder) 记录 Monitor Blocked 事件
总结:高级工程师的并发观
锁升级是 JVM 的"安全网 ",但真正的高手从不依赖安全网。应该:
- 理解原理:知道 JVM 如何优化,也知其局限
- 规避竞争:通过无状态设计、分片、异步化减少锁需求
- 工具驱动:用 JFR、Arthas 验证假设,而非猜测
- 权衡取舍:在一致性、性能、复杂度间找到平衡点
"最好的并发控制,是没有并发控制。"
------ 通过架构设计从根本上消灭锁,才是高级工程师的终极追求。