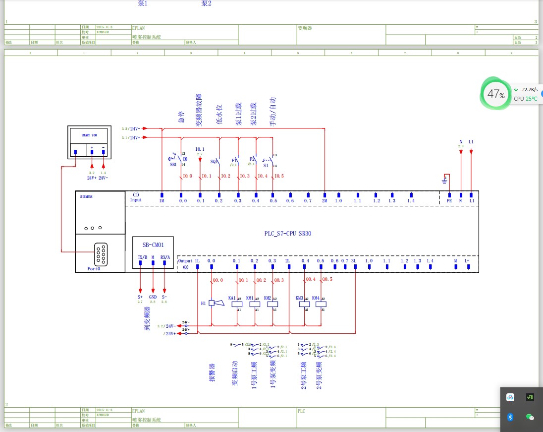
西门子S7-200SMART_PLC基于RS485通讯恒压供水一拖二程序样例,采样PLC+smart700触摸屏与ABB变频器MdbusRTU_rs485通讯,执行变频器PID实现恒压供水,程序为实际项目案例,程序带有注释说明,恒压供水动作说明,ABB变频器参数设置说明,施工用电路图纸。

刚拆完一个恒压供水项目,用S7-200 SMART带两台水泵切换运行。这活儿核心在RS485通讯这块,ABB的ACS550变频器走Modbus RTU协议,PLC和触摸屏都得跟它唠明白。现场实测通讯成功率得控制在99%以上,不然水压一抖业主就得炸锅。

硬件组合挺利索:
- PLC:SR30自带485口省了EM277模块
- 触摸屏:Smart 700 IE V3配红色按钮界面
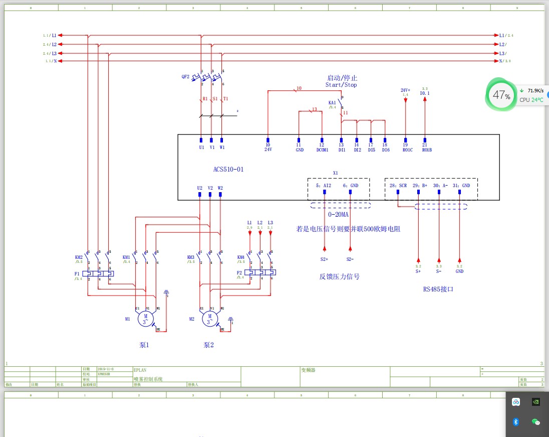
- 变频器:ABB ACS550 7.5kW两台
- 压力变送器:4-20mA量程0-1.6MPa
先看PLC的Modbus初始化程序:
vb
//主站初始化
LD SM0.1
MOVB 9, SMB30 //9600波特率/无校验
MOVB 4, MBUS_CTRL:Mode //启用Modbus主站
MOVB 3, MBUS_CTRL:Baud //对应SMB30设置
MOVB 0, MBUS_CTRL:Parity
重点在定时轮询策略------两秒读一次变频器状态,避免总线堵塞:
vb
LDN T37
TON T37, 200
LD T37
MOVW 16#0103, VB100 //读保持寄存器指令
MOVD &VB100, P#DB1.DBX0.0 //指令存储区
MBUS_MSG VB200:16, 1, 40001, 2 //读40001-40002寄存器
触摸屏组态有个坑,浮点数处理得用IEEE754转换。比如显示实际压力值时:
cpp
//HMI变量处理脚本
float pressure = (GetTagWord("VW202") << 16) | GetTagWord("VW204");
SetTagFloat("Pressure_Actual", pressure/100.0);
变频器参数必须按顺序设置,否则PID自整定会抽风:
- 9902=1(应用宏:PID控制)
- 1001=1(外部1启停)
- 1102=0(DI1默认)
- 1103=1(DI2正转)
- 4001=20%(PID给定值对应0.3MPa)
水泵切换逻辑最考验时序控制。这段代码处理一拖二切换:
vb
LDW= VW500, 1 //1#泵运行标志
AW= VW502, 0 //2#泵停止
TON T38, 300 //延时3秒启动备泵
LD T38
S Q0.2, 1 //启动2#泵接触器
线路施工要死磕三点:
- 485总线必须手拉手接线,AB线别反
- 变频器EMC滤波器接地铜排单独走线
- 压力变送器屏蔽层在PLC侧单端接地
调试时遇过灵异事件------半夜水压突然飙到1MPa。后来抓包发现是触摸屏的写入指令地址漂移,加了个通讯看门狗搞定:
vb
LD SM0.5
EU
INCW VW800 //通讯心跳计数
LDD>= VD800, 600 //10分钟无响应
R M0.0, 1 //急停输出
这套方案实测压力波动±0.02MPa,比老式压力开关方案节能23%。关键点在于把PLC的扫描周期压缩到15ms以内,避免PID响应滞后。程序里还藏了个水量预测算法,根据小时用水量自动调整PID参数,这个下回再唠。




