今日内容预告:
今日主要内容
- helm部署Prometheus
- Prometheus监控k8s集群
- Prometheus基于ServiceMonitor资源监控k8s的pod服务
- Service的ExternalName资源类型
- endpoints资源映射K8S集群外部服务
- ElasticStack采集K8S集群日志
prometheus-operator部署监控K8S集群
1. 下载源代码
bash
wget https://github.com/prometheus-operator/kube-prometheus/archive/refs/tags/v0.11.0.tar.gz
svip下载地址:
bash
[root@master231 ~]# wget http://192.168.21.253/Resources/Kubernetes/Project/Prometheus/manifests/kube-prometheus-0.11.0.tar.gz
2. 解压目录
bash
[root@master231 ~]# tar xf kube-prometheus-0.11.0.tar.gz -C /oldboyedu/manifests/add-ons/
[root@master231 ~]# cd /oldboyedu/manifests/add-ons/kube-prometheus-0.11.0/
[root@master231 kube-prometheus-0.11.0]# ll
total 220
drwxrwxr-x 11 root root 4096 Jun 17 2022 ./
drwxr-xr-x 9 root root 4096 Oct 3 09:32 ../
-rwxrwxr-x 1 root root 679 Jun 17 2022 build.sh*
-rw-rw-r-- 1 root root 11421 Jun 17 2022 CHANGELOG.md
-rw-rw-r-- 1 root root 2020 Jun 17 2022 code-of-conduct.md
-rw-rw-r-- 1 root root 3782 Jun 17 2022 CONTRIBUTING.md
drwxrwxr-x 5 root root 4096 Jun 17 2022 developer-workspace/
drwxrwxr-x 4 root root 4096 Jun 17 2022 docs/
-rw-rw-r-- 1 root root 2273 Jun 17 2022 example.jsonnet
drwxrwxr-x 7 root root 4096 Jun 17 2022 examples/
drwxrwxr-x 3 root root 4096 Jun 17 2022 experimental/
drwxrwxr-x 4 root root 4096 Jun 17 2022 .github/
-rw-rw-r-- 1 root root 129 Jun 17 2022 .gitignore
-rw-rw-r-- 1 root root 1474 Jun 17 2022 .gitpod.yml
-rw-rw-r-- 1 root root 2302 Jun 17 2022 go.mod
-rw-rw-r-- 1 root root 71172 Jun 17 2022 go.sum
drwxrwxr-x 3 root root 4096 Jun 17 2022 jsonnet/
-rw-rw-r-- 1 root root 206 Jun 17 2022 jsonnetfile.json
-rw-rw-r-- 1 root root 5130 Jun 17 2022 jsonnetfile.lock.json
-rw-rw-r-- 1 root root 1644 Jun 17 2022 kubescape-exceptions.json
-rw-rw-r-- 1 root root 4773 Jun 17 2022 kustomization.yaml
-rw-rw-r-- 1 root root 11325 Jun 17 2022 LICENSE
-rw-rw-r-- 1 root root 3379 Jun 17 2022 Makefile
drwxrwxr-x 3 root root 4096 Jun 17 2022 manifests/
-rw-rw-r-- 1 root root 221 Jun 17 2022 .mdox.validate.yaml
-rw-rw-r-- 1 root root 8253 Jun 17 2022 README.md
-rw-rw-r-- 1 root root 4463 Jun 17 2022 RELEASE.md
drwxrwxr-x 2 root root 4096 Jun 17 2022 scripts/
drwxrwxr-x 3 root root 4096 Jun 17 2022 tests/
3. 导入镜像【线下班学员操作,线上班忽略,到百度云盘找物料包即可!】
3.1 下载镜像
bash
[root@master231 ~]# mkdir prometheus && cd prometheus
[root@master231 ~]# wget http://192.168.21.253/Resources/Kubernetes/Project/Prometheus/batch-load-prometheus-v0.11.0-images.sh
[root@master231 ~]# bash batch-load-prometheus-v0.11.0-images.sh 21
mv oldboyedu-alertmanager-v0.24.0.tar.gz oldboyedu-blackbox-exporter-v0.21.0.tar.gz oldboyedu-configmap-reload-v0.5.0.tar.gz oldboyedu-grafana-v8.5.5.tar.gz oldboyedu-kube-rbac-proxy-v0.12.0.tar.gz oldboyedu-kube-state-metrics-v2.5.0.tar.gz oldboyedu-node-exporter-v1.3.1.tar.gz oldboyedu-prometheus-adapter-v0.9.1.tar.gz oldboyedu-prometheus-config-reloader-v0.57.0.tar.gz oldboyedu-prometheus-operator-v0.57.0.tar.gz oldboyedu-prometheus-v2.36.1.tar.gz prometheus/
docker load -i oldboyedu-alertmanager-v0.24.0.tar.gz
docker load -i oldboyedu-blackbox-exporter-v0.21.0.tar.gz
docker load -i oldboyedu-configmap-reload-v0.5.0.tar.gz
docker load -i oldboyedu-grafana-v8.5.5.tar.gz
docker load -i oldboyedu-kube-rbac-proxy-v0.12.0.tar.gz
docker load -i oldboyedu-kube-state-metrics-v2.5.0.tar.gz
docker load -i oldboyedu-node-exporter-v1.3.1.tar.gz
docker load -i oldboyedu-prometheus-adapter-v0.9.1.tar.gz
docker load -i oldboyedu-prometheus-config-reloader-v0.57.0.tar.gz
docker load -i oldboyedu-prometheus-operator-v0.57.0.tar.gz
docker load -i oldboyedu-prometheus-v2.36.1.tar.gz
3.2 拷贝镜像到其他节点
bash
[root@master231 ~]# scp -r prometheus/ 10.0.0.232:~
[root@master231 ~]# scp -r prometheus/ 10.0.0.233:~
3.3 其他节点导入镜像
bash
[root@worker232 ~]# cd prometheus/ && for i in `ls *.tar.gz` ; do docker load -i $i; done
[root@worker233 ~]# cd prometheus/ && for i in `ls *.tar.gz` ; do docker load -i $i; done
4. 安装Prometheus-Operator
bash
[root@master231 kube-prometheus-0.11.0]# kubectl apply --server-side -f manifests/setup
kubectl wait \
--for condition=Established \
--all CustomResourceDefinition \
--namespace=monitoring
[root@master231 kube-prometheus-0.11.0]# kubectl apply -f manifests/
5. 检查Prometheus是否部署成功
bash
[root@master231 kube-prometheus-0.11.0]# kubectl get pods -n monitoring -o wide
NAME READY STATUS RESTARTS AGE IP NODE NOMINATED NODE READINESS GATES
alertmanager-main-0 2/2 Running 0 35s 10.100.203.159 worker232 <none> <none>
alertmanager-main-1 2/2 Running 0 35s 10.100.140.77 worker233 <none> <none>
alertmanager-main-2 2/2 Running 0 35s 10.100.160.140 master231 <none> <none>
blackbox-exporter-746c64fd88-66ph5 3/3 Running 0 42s 10.100.203.158 worker232 <none> <none>
grafana-5fc7f9f55d-qnfwj 1/1 Running 0 41s 10.100.140.86 worker233 <none> <none>
kube-state-metrics-6c8846558c-pp5hf 3/3 Running 0 41s 10.100.203.173 worker232 <none> <none>
node-exporter-6z9kb 2/2 Running 0 40s 10.0.0.231 master231 <none> <none>
node-exporter-gx5dr 2/2 Running 0 40s 10.0.0.233 worker233 <none> <none>
node-exporter-rq8mn 2/2 Running 0 40s 10.0.0.232 worker232 <none> <none>
prometheus-adapter-6455646bdc-4fqcq 1/1 Running 0 39s 10.100.203.162 worker232 <none> <none>
prometheus-adapter-6455646bdc-n8flt 1/1 Running 0 39s 10.100.140.91 worker233 <none> <none>
prometheus-k8s-0 2/2 Running 0 35s 10.100.203.189 worker232 <none> <none>
prometheus-k8s-1 2/2 Running 0 35s 10.100.140.68 worker233 <none> <none>
prometheus-operator-f59c8b954-gm5ww 2/2 Running 0 38s 10.100.203.152 worker232 <none> <none>
5. 修改Grafana的svc
bash
[root@master231 kube-prometheus-0.11.0]# cat manifests/grafana-service.yaml
apiVersion: v1
kind: Service
metadata:
...
name: grafana
namespace: monitoring
spec:
type: LoadBalancer
...
[root@master231 kube-prometheus-0.11.0]# kubectl apply -f manifests/grafana-service.yaml
service/grafana configured
[root@master231 kube-prometheus-0.11.0]# kubectl get svc -n monitoring grafana
NAME TYPE CLUSTER-IP EXTERNAL-IP PORT(S) AGE
grafana LoadBalancer 10.200.48.10 10.0.0.155 3000:49955/TCP 19m
6. 访问Grafana的WebUI
bash
http://10.0.0.152:3000/
默认的用户名和密码: admin
dash---default-----点一下集群状态

课堂练习讲解之使用traefik暴露Prometheus的WebUI到K8S集群外部
1. 检查traefik组件是否部署
bash
[root@master231 ingressroutes]# helm list -n traefik
NAME NAMESPACE REVISION UPDATED STATUS CHART APP VERSION
traefik-server traefik 1 2025-10-02 16:51:25.389992634 +0800 CST deployed traefik-36.3.0 v3.4.3
[root@master231 ingressroutes]# kubectl get svc,pods -n traefik
NAME TYPE CLUSTER-IP EXTERNAL-IP PORT(S) AGE
service/jiege-traefik-dashboard ClusterIP 10.200.20.87 <none> 8080/TCP 22h
service/traefik-server LoadBalancer 10.200.129.130 10.0.0.151 80:45942/TCP,443:27126/TCP 16h
NAME READY STATUS RESTARTS AGE
pod/traefik-server-fd98df655-k4llh 1/1 Running 0 16h
2. 编写资源清单
yaml
# 19-ingressRoute-prometheus.yaml
apiVersion: traefik.io/v1alpha1
kind: IngressRoute
metadata:
name: ingressroute-prometheus
namespace: monitoring
spec:
entryPoints:
- web
routes:
- match: Host(`prom.oldboyedu.com`) && PathPrefix(`/`)
kind: Rule
services:
- name: prometheus-k8s
port: 9090
客户端请求流程:
客户端请求 → Traefik (web entryPoint) → IngressRoute路由规则 → prometheus-k8s Service:9090 → Prometheus Pod
bash
[root@master231 ingressroutes]# kubectl apply -f 19-ingressRoute-prometheus.yaml
ingressroute.traefik.io/ingressroute-prometheus created
3. windows添加解析
bash
10.0.0.151 prom.oldboyedu.com
4. 浏览器访问测试
bash
http://prom.oldboyedu.com/targets?search=
5. 其他方案
- NodePort
- port-forward
- LoadBalancer
- Ingress
Prometheus监控云原生应用etcd案例
1. 测试etcd metrics接口
1.1 查看etcd证书存储路径
bash
[root@master231 ~]# egrep "\--key-file|--cert-file|--trusted-ca-file" /etc/kubernetes/manifests/etcd.yaml
- --cert-file=/etc/kubernetes/pki/etcd/server.crt
- --key-file=/etc/kubernetes/pki/etcd/server.key
- --trusted-ca-file=/etc/kubernetes/pki/etcd/ca.crt
1.2 测试etcd证书访问的metrics接口
bash
[root@master231 ~]# curl -s --cert /etc/kubernetes/pki/etcd/server.crt --key /etc/kubernetes/pki/etcd/server.key https://10.0.0.231:2379/metrics -k | tail
# TYPE process_virtual_memory_max_bytes gauge
process_virtual_memory_max_bytes 1.8446744073709552e+19
# HELP promhttp_metric_handler_requests_in_flight Current number of scrapes being served.
# TYPE promhttp_metric_handler_requests_in_flight gauge
promhttp_metric_handler_requests_in_flight 1
# HELP promhttp_metric_handler_requests_total Total number of scrapes by HTTP status code.
# TYPE promhttp_metric_handler_requests_total counter
promhttp_metric_handler_requests_total{code="200"} 0
promhttp_metric_handler_requests_total{code="500"} 0
promhttp_metric_handler_requests_total{code="503"} 0
2. 创建etcd证书的secrets并挂载到Prometheus server
2.1 查找需要挂载etcd的证书文件路径
bash
[root@master231 ~]# egrep "\--key-file|--cert-file|--trusted-ca-file" /etc/kubernetes/manifests/etcd.yaml
- --cert-file=/etc/kubernetes/pki/etcd/server.crt
- --key-file=/etc/kubernetes/pki/etcd/server.key
- --trusted-ca-file=/etc/kubernetes/pki/etcd/ca.crt
2.2 根据etcd的实际存储路径创建secrets
bash
[root@master231 ~]# kubectl create secret generic etcd-tls --from-file=/etc/kubernetes/pki/etcd/server.crt --from-file=/etc/kubernetes/pki/etcd/server.key --from-file=/etc/kubernetes/pki/etcd/ca.crt -n monitoring
secret/etcd-tls created
[root@master231 ~]# kubectl -n monitoring get secrets etcd-tls
NAME TYPE DATA AGE
etcd-tls Opaque 3 12s
2.3 修改Prometheus的资源,修改后会自动重启
bash
[root@master231 ~]# kubectl -n monitoring edit prometheus k8s
...
spec:
secrets:
- etcd-tls
...
[root@master231 yinzhengjie]# kubectl -n monitoring get pods -l app.kubernetes.io/component=prometheus -o wide
NAME READY STATUS RESTARTS AGE IP NODE NOMINATED NODE READINESS GATES
prometheus-k8s-0 2/2 Running 0 74s 10.100.1.57 worker232 <none> <none>
prometheus-k8s-1 2/2 Running 0 92s 10.100.2.28 worker233 <none> <none>
2.4 查看证书是否挂载成功
bash
[root@master231 yinzhengjie]# kubectl -n monitoring exec prometheus-k8s-0 -c prometheus -- ls -l /etc/prometheus/secrets/etcd-tls
total 0
lrwxrwxrwx 1 root 2000 13 Jan 24 14:07 ca.crt -> ..data/ca.crt
lrwxrwxrwx 1 root 2000 17 Jan 24 14:07 server.crt -> ..data/server.crt
lrwxrwxrwx 1 root 2000 17 Jan 24 14:07 server.key -> ..data/server.key
[root@master231 yinzhengjie]# kubectl -n monitoring exec prometheus-k8s-1 -c prometheus -- ls -l /etc/prometheus/secrets/etcd-tls
total 0
lrwxrwxrwx 1 root 2000 13 Jan 24 14:07 ca.crt -> ..data/ca.crt
lrwxrwxrwx 1 root 2000 17 Jan 24 14:07 server.crt -> ..data/server.crt
lrwxrwxrwx 1 root 2000 17 Jan 24 14:07 server.key -> ..data/server.key
3. 编写资源清单
yaml
# 01-smon-svc-etcd.yaml
apiVersion: v1
kind: Service
metadata:
name: etcd-k8s
namespace: kube-system
labels:
apps: etcd
spec:
selector:
# 指向对应的pod,# 这个标签需要匹配 Service 的 metadata.labels,k8s集群默认有
component: etcd
ports:
- name: https-metrics
port: 2379
targetPort: 2379
type: ClusterIP
---
apiVersion: monitoring.coreos.com/v1
kind: ServiceMonitor
metadata:
name: smon-etcd-oldboyedu
namespace: monitoring
spec:
# 指定job的标签,可以不设置。
jobLabel: kubeadm-etcd-k8s-yinzhengjie
# 指定监控后端目标的策略
endpoints:
# 监控数据抓取的时间间隔
- interval: 3s
# 指定metrics端口,这个port对应Services.spec.ports.name
port: https-metrics
# Metrics接口路径
path: /metrics
# Metrics接口的协议
scheme: https
# 指定用于连接etcd的证书文件
tlsConfig:
# 指定etcd的CA的证书文件
caFile: /etc/prometheus/secrets/etcd-tls/ca.crt
# 指定etcd的证书文件
certFile: /etc/prometheus/secrets/etcd-tls/server.crt
# 指定etcd的私钥文件
keyFile: /etc/prometheus/secrets/etcd-tls/server.key
# 关闭证书校验,毕竟咱们是自建的证书,而非官方授权的证书文件。
insecureSkipVerify: true
# 监控目标Service所在的命名空间,这个配置可以支持跨名称空间查找
namespaceSelector:
matchNames:
- kube-system
# 监控目标Service目标的标签。
selector:
# 注意,这个标签要和etcd的service的标签保持一致哟
matchLabels:
apps: etcd
ServiceMonitor 监控流程:
ServiceMonitor 监控 Service,Service 监控 Pod,Prometheus 根据 ServiceMonitor 的配置从 Service 端点抓取 Pod 的指标数据。

bash
[root@master231 servicemonitors]# kubectl apply -f 01-smon-svc-etcd.yaml
service/etcd-k8s created
servicemonitor.monitoring.coreos.com/smon-etcd-oldboyedu created
4. Prometheus查看数据
bash
etcd_cluster_version
5. Grafana导入模板
bash
3070
smon架构图解

云原生应用:
serviceMonitor不能直接关联pod要关联云原生应用的service
非云原生应用:
serviceMonitor先关联非云原生的service,该service关联mysql的export(pod),该pod关联k8s的service,该service关联它的mysql的pod
Prometheus监控非云原生应用MySQL案例
1. 编写资源清单
yaml
# 02-smon-mysqld.yaml
apiVersion: apps/v1
kind: Deployment
metadata:
name: mysql80-deployment
spec:
replicas: 1
selector:
matchLabels:
apps: mysql80
template:
metadata:
labels:
apps: mysql80
spec:
containers:
- name: mysql
image: harbor250.oldboyedu.com/oldboyedu-db/mysql:8.0.36-oracle
ports:
- containerPort: 3306
env:
- name: MYSQL_ROOT_PASSWORD
value: yinzhengjie
- name: MYSQL_USER
value: linux98
- name: MYSQL_PASSWORD
value: "oldboyedu"
---
apiVersion: v1
kind: Service
metadata:
name: mysql80-service
spec:
selector:
apps: mysql80
ports:
- protocol: TCP
port: 3306
targetPort: 3306
---
apiVersion: v1
kind: ConfigMap
metadata:
name: my.cnf
data:
.my.cnf: |-
[client]
user = linux98
password = oldboyedu
[client.servers]
user = linux98
password = oldboyedu
---
apiVersion: apps/v1
kind: Deployment
metadata:
name: mysql-exporter-deployment
spec:
replicas: 1
selector:
matchLabels:
apps: mysql-exporter
template:
metadata:
labels:
apps: mysql-exporter
spec:
volumes:
- name: data # 卷名称
configMap:
name: my.cnf # 引用的 ConfigMap 名称
items:
- key: .my.cnf # ConfigMap 中的键名
path: .my.cnf #挂载到容器的文件名
containers:
- name: mysql-exporter
image: registry.cn-hangzhou.aliyuncs.com/yinzhengjie-k8s/mysqld-exporter:v0.15.1
command:
- mysqld_exporter
- --config.my-cnf=/root/my.cnf
- --mysqld.address=mysql80-service.default.svc.oldboyedu.com:3306
securityContext:
runAsUser: 0
ports:
- containerPort: 9104
#env:
#- name: DATA_SOURCE_NAME
# value: mysql_exporter:yinzhengjie@(mysql80-service.default.svc.yinzhengjie.com:3306)
volumeMounts:
- name: data
mountPath: /root/my.cnf #将卷挂载到容器的 /root/my.cnf 文件
subPath: .my.cnf #仅挂载 data 卷中的 .my.cnf 文件(而不是整个卷)
---
apiVersion: v1
kind: Service
metadata:
name: mysql-exporter-service
labels:
apps: mysqld
spec:
selector:
apps: mysql-exporter
ports:
- protocol: TCP
port: 9104
targetPort: 9104 #是exporter的端口
name: mysql80
---
apiVersion: monitoring.coreos.com/v1
kind: ServiceMonitor
metadata:
name: oldboyedu-mysql-smon
spec:
jobLabel: kubeadm-mysql-k8s-yinzhengjie
endpoints:
- interval: 3s
# 这里的端口可以写svc的端口号,也可以写svc的名称。
# 但我推荐写svc端口名称,这样svc就算修改了端口号,只要不修改svc端口的名称,那么我们此处就不用再次修改哟。
# port: 9104
port: mysql80
path: /metrics
scheme: http
namespaceSelector:
matchNames:
- default
selector:
matchLabels:
apps: mysqld



bash
[root@master231 servicemonitors]# kubectl apply -f 02-smon-mysqld.yaml
deployment.apps/mysql80-deployment created
service/mysql80-service created
configmap/my.cnf created
deployment.apps/mysql-exporter-deployment created
service/mysql-exporter-service created
servicemonitor.monitoring.coreos.com/oldboyedu-mysql-smon created
[root@master231 servicemonitors]# kubectl get pods -o wide -l "apps in (mysql80,mysql-exporter)"
NAME READY STATUS RESTARTS AGE IP NODE NOMINATED NODE READINESS GATES
mysql-exporter-deployment-557cbcb6df-lb5s6 1/1 Running 0 29s 10.100.2.152 worker233 <none> <none>
mysql80-deployment-858d489dc-xt2hh 1/1 Running 0 29s 10.100.2.151 worker233 <none> <none>
2. Prometheus访问测试
bash
mysql_up[30s]
3. Grafana导入模板
bash
7362
14057
17320
课堂练习讲解之smon监控redis实战案例
课堂练习:
- 在k8s集群部署redis服务
- 使用smon资源监控Redis服务
- 使用Grafana出图展示
1. 导入redis-exporter镜像并推送到harbor仓库
bash
[root@worker233 ~]# wget http://192.168.21.253/Resources/Prometheus/images/Redis-exporter/oldboyedu-redis_exporter-v1.74.0-alpine.tar.gz
[root@worker233 ~]# docker load -i oldboyedu-redis_exporter-v1.74.0-alpine.tar.gz
[root@worker233 ~]# docker tag oliver006/redis_exporter:v1.74.0-alpine harbor250.oldboyedu.com/oldboyedu-db/redis_exporter:v1.74.0-alpine
[root@worker233 ~]# docker push harbor250.oldboyedu.com/oldboyedu-db/redis_exporter:v1.74.0-alpine
2. 使用Smon监控redis服务
yaml
# 03-smon-redis.yaml
apiVersion: apps/v1
kind: Deployment
metadata:
name: deploy-redis
spec:
replicas: 1
selector:
matchLabels:
apps: redis
template:
metadata:
labels:
apps: redis
spec:
containers:
- image: harbor250.oldboyedu.com/oldboyedu-db/redis:6.0.5
name: db
ports:
- containerPort: 6379
---
apiVersion: v1
kind: Service
metadata:
name: svc-redis
spec:
ports:
- port: 6379
selector:
apps: redis
---
apiVersion: apps/v1
kind: Deployment
metadata:
name: redis-exporter-deployment
spec:
replicas: 1
selector:
matchLabels:
apps: redis-exporter
template:
metadata:
labels:
apps: redis-exporter
spec:
containers:
- name: redis-exporter
image: harbor250.oldboyedu.com/oldboyedu-db/redis_exporter:v1.74.0-alpine
env:
- name: REDIS_ADDR
value: redis://svc-redis.default.svc:6379
- name: REDIS_EXPORTER_WEB_TELEMETRY_PATH
value: /metrics
- name: REDIS_EXPORTER_WEB_LISTEN_ADDRESS
value: :9121
#command:
#- redis_exporter
#args:
#- -redis.addr redis://svc-redis.default.svc:6379
#- -web.telemetry-path /metrics
#- -web.listen-address :9121
ports:
- containerPort: 9121
---
apiVersion: v1
kind: Service
metadata:
name: redis-exporter-service
labels:
apps: redis
spec:
selector:
apps: redis-exporter
ports:
- protocol: TCP
port: 9121
targetPort: 9121
name: redis-exporter
---
apiVersion: monitoring.coreos.com/v1
kind: ServiceMonitor
metadata:
name: oldboyedu-redis-smon
spec:
endpoints:
- interval: 3s
port: redis-exporter
path: /metrics
scheme: http
namespaceSelector:
matchNames:
- default
selector:
matchLabels:
apps: redis
bash
[root@master231 servicemonitors]# kubectl apply -f 03-smon-redis.yaml
deployment.apps/deploy-redis created
service/svc-redis created
deployment.apps/redis-exporter-deployment created
service/redis-exporter-service created
servicemonitor.monitoring.coreos.com/oldboyedu-redis-smon created
[root@master231 servicemonitors]# kubectl get pods -l "apps in (redis,redis-exporter)" -o wide
NAME READY STATUS RESTARTS AGE IP NODE NOMINATED NODE READINESS GATES
deploy-redis-5dd745fbb9-s4gs8 1/1 Running 0 19s 10.100.2.154 worker233 <none> <none>
redis-exporter-deployment-688cd77669-pr8nm 1/1 Running 0 19s 10.100.1.17 worker232 <none> <none>
3. 访问Prometheus的WebUI
bash
http://prom.oldboyedu.com/targets?search=
测试key: redis_db_keys
4. 导入Grafana的ID
bash
11835
14091
5. 测试验证准确性
bash
[root@master231 servicemonitors]# kubectl exec -it deploy-redis-5dd745fbb9-84cmz -- redis-cli -n 5 --raw
127.0.0.1:6379[5]> KEYS *
127.0.0.1:6379[5]> set school 老男孩教育
OK
127.0.0.1:6379[5]> set class Linux99
OK
127.0.0.1:6379[5]> KEYS *
school
class
127.0.0.1:6379[5]> get school
老男孩教育
127.0.0.1:6379[5]> get class
Linux99
写入后再次观察Grafana的数据是否准确。
Alertmanager的配置文件使用自定义模板和配置文件定义
1. 参考目录
bash
[root@master231 kube-prometheus-0.11.0]# pwd
/oldboyedu/manifests/add-ons/kube-prometheus-0.11.0
2. 参考文件
bash
[root@master231 kube-prometheus-0.11.0]# ll manifests/alertmanager-secret.yaml
-rw-rw-r-- 1 root root 1443 Jun 17 2022 manifests/alertmanager-secret.yaml
3. Alertmanager引用cm资源【局部参考】
yaml
# kube-prometheus-0.11.0/manifests/alertmanager-alertmanager.yaml
apiVersion: monitoring.coreos.com/v1
kind: Alertmanager
metadata:
...
name: main
namespace: monitoring
spec:
volumes:
- name: data
configMap:
name: cm-alertmanager
items:
- key: oldboyedu.tmpl
path: oldboyedu.tmpl
volumeMounts:
- name: data
mountPath: /oldboyedu/softwares/alertmanager/tmpl
image: quay.io/prometheus/alertmanager:v0.24.0
...
思路: 基于configmap写自定义模板,存储卷挂载到一个容器里
彩蛋:
Prometheus的配置文件
bash
[root@master231 kube-prometheus-0.11.0]# ll manifests/prometheus-prometheus.yaml
-rw-rw-r-- 1 root root 1238 Jun 17 2022 manifests/prometheus-prometheus.yaml
Prometheus监控自定义程序
1. 编写资源清单:这个属于是云原生的应用
yaml
# 04-smon-golang-login.yaml
apiVersion: apps/v1
kind: Deployment
metadata:
name: deploy-login
spec:
replicas: 1
selector:
matchLabels:
apps: login
template:
metadata:
labels:
apps: login
spec:
containers:
- name: c1
image: registry.cn-hangzhou.aliyuncs.com/yinzhengjie-k8s/apps:login
resources:
requests:
memory: 100Mi
cpu: 100m
limits:
cpu: 200m
memory: 200Mi
ports:
- containerPort: 8080
name: login-api
---
apiVersion: v1
kind: Service
metadata:
name: svc-login
labels:
apps: login
spec:
ports:
- port: 8080
targetPort: login-api
name: login
selector:
apps: login
type: ClusterIP
---
apiVersion: monitoring.coreos.com/v1
kind: ServiceMonitor
metadata:
name: yinzhengjie-smon-login
spec:
endpoints:
- interval: 3s
port: "login"
namespaceSelector:
matchNames:
- default
selector:
matchLabels:
apps: login
2. 测试验证
bash
[root@master231 servicemonitors]# kubectl apply -f 04-smon-golang-login.yaml
deployment.apps/deploy-login created
service/svc-login created
servicemonitor.monitoring.coreos.com/yinzhengjie-smon-login created
[root@master231 servicemonitors]# kubectl get svc svc-login
NAME TYPE CLUSTER-IP EXTERNAL-IP PORT(S) AGE
svc-login ClusterIP 10.200.42.196 <none> 8080/TCP 6m41s
[root@master231 servicemonitors]# curl 10.200.73.82:8080/login
https://www.cnblogs.com/yinzhengjie
[root@master231 servicemonitors]# for i in `seq 10`; do curl 10.200.73.82:8080/login;done
https://www.cnblogs.com/yinzhengjie
https://www.cnblogs.com/yinzhengjie
https://www.cnblogs.com/yinzhengjie
https://www.cnblogs.com/yinzhengjie
https://www.cnblogs.com/yinzhengjie
https://www.cnblogs.com/yinzhengjie
https://www.cnblogs.com/yinzhengjie
https://www.cnblogs.com/yinzhengjie
https://www.cnblogs.com/yinzhengjie
https://www.cnblogs.com/yinzhengjie
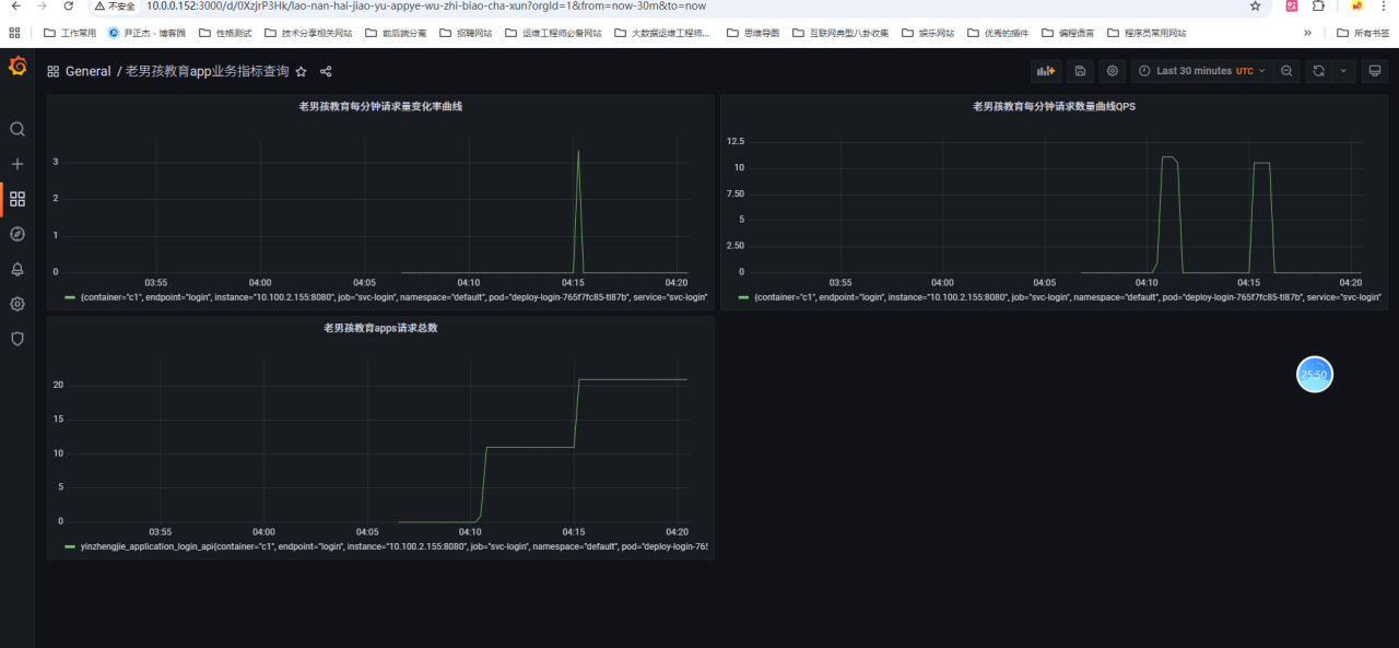
[root@master231 servicemonitors]# curl -s 10.200.73.82:8080/metrics | grep yinzhengjie_application_login_api
# HELP yinzhengjie_application_login_api Count the number of visits to the /login interface
# TYPE yinzhengjie_application_login_api counter
yinzhengjie_application_login_api 11
3. Grafana出图展示
相关的查询语句:
yinzhengjie_application_login_api- 老男孩教育apps请求总数。increase(yinzhengjie_application_login_api[1m])- 老男孩教育每分钟请求数量曲线QPS。irate(yinzhengjie_application_login_api[1m])- 老男孩教育每分钟请求量变化率曲线

ExternalName类型案例
1. ExternalName简介:外部映射到内部
ExternalName的主要作用就是将K8S集群外部的服务映射到K8S集群内部。
ExternalName是没有CLUSTER-IP地址。
2. 实战案例
2.1 创建svc
yaml
# 04-svc-ExternalName.yaml
apiVersion: v1
kind: Service
metadata:
name: svc-blog
spec:
type: ExternalName
externalName: baidu.com
意思是访问svc-blog就会直接转到baidu
bash
[root@master231 services]# kubectl apply -f 04-svc-ExternalName.yaml
service/svc-blog created
[root@master231 services]# kubectl get svc svc-blog
NAME TYPE CLUSTER-IP EXTERNAL-IP PORT(S) AGE
svc-blog ExternalName <none> baidu.com <none> 7s
2.2 测试验证
bash
[root@master231 services]# kubectl get svc -n kube-system kube-dns
NAME TYPE CLUSTER-IP EXTERNAL-IP PORT(S) AGE
kube-dns ClusterIP 10.200.0.10 <none> 53/UDP,53/TCP,9153/TCP 14d
[root@master231 services]# kubectl run test-dns -it --rm --image=registry.cn-hangzhou.aliyuncs.com/yinzhengjie-k8s/apps:v1 -- sh
If you don't see a command prompt, try pressing enter.
/ # cat /etc/resolv.conf
nameserver 10.200.0.10
search default.svc.oldboyedu.com svc.oldboyedu.com oldboyedu.com
options ndots:5
/ # nslookup -type=a svc-blog
Server: 10.200.0.10
Address: 10.200.0.10:53
** server can't find svc-blog.oldboyedu.com: NXDOMAIN
** server can't find svc-blog.svc.oldboyedu.com: NXDOMAIN
svc-blog.default.svc.oldboyedu.com canonical name = baidu.com
Name: baidu.com
Address: 39.156.70.37
Name: baidu.com
Address: 220.181.7.203
/ # ping svc-blog -c 3
PING svc-blog (220.181.7.203): 56 data bytes
64 bytes from 220.181.7.203: seq=0 ttl=127 time=9.161 ms
64 bytes from 220.181.7.203: seq=1 ttl=127 time=8.774 ms
64 bytes from 220.181.7.203: seq=2 ttl=127 time=6.383 ms
--- svc-blog ping statistics ---
3 packets transmitted, 3 packets received, 0% packet loss
round-trip min/avg/max = 6.383/8.106/9.161 ms
Session ended, resume using 'kubectl attach test-dns -c test-dns -i -t' command when the pod is running
pod "test-dns" deleted
温馨提示:
如果服务在K8S集群外部,且服务不在公网,而是在公司内部,则需要我们修改coreDNS的A记录。
endpoints端点映射MySQL案例(重要):外部部署服务,k8s内部可连接外部
1. 什么是endpoints
所谓的endpoints简称为ep,除了ExternalName外的其他svc类型,每个svc都会关联一个ep资源。
当删除Service资源时,会自动删除与Service同名称的endpoints资源。
如果想要映射k8s集群外部的服务,可以先定义一个ep资源,而后再创建一个同名称的svc资源即可。
2. 验证svc关联相应的ep资源
2.1 查看svc和ep的关联性
bash
[root@master231 endpoints]# kubectl get svc
NAME TYPE CLUSTER-IP EXTERNAL-IP PORT(S) AGE
kubernetes ClusterIP 10.200.0.1 <none> 443/TCP 6d3h
svc-apple ClusterIP 10.200.178.42 <none> 80/TCP 27h
svc-blog ExternalName <none> cnblog.com <none> 13m
svc-login ClusterIP 10.200.205.119 <none> 8080/TCP 151m
svc-web01 ClusterIP 10.200.48.59 <none> 80/TCP 21h
svc-web02 ClusterIP 10.200.61.188 <none> 80/TCP 21h
svc-xiuxian ClusterIP 10.200.143.91 <none> 80/TCP 21h
svc-xiuxian-v1 ClusterIP 10.200.228.253 <none> 80/TCP 28h
svc-xiuxian-v2 ClusterIP 10.200.4.52 <none> 80/TCP 28h
svc-xiuxian-v3 ClusterIP 10.200.226.101 <none> 80/TCP 28h
zk-cs ClusterIP 10.200.230.57 <none> 2181/TCP 46h
zk-hs ClusterIP None <none> 2888/TCP,3888/TCP 46h
[root@master231 endpoints]# kubectl get ep
NAME ENDPOINTS AGE
kubernetes 10.0.0.231:6443 6d3h
svc-apple 10.100.1.2:80,10.100.1.254:80,10.100.2.134:80 27h
svc-login 10.100.2.156:8080 151m
svc-web01 10.100.2.143:81 21h
svc-web02 10.100.1.9:82 21h
svc-xiuxian 10.100.1.7:80 21h
svc-xiuxian-v1 10.100.2.135:80 28h
svc-xiuxian-v2 10.100.1.5:80 28h
svc-xiuxian-v3 10.100.2.138:80 28h
zk-cs <none> 46h
zk-hs <none> 46h
[root@master231 endpoints]# kubectl get svc | wc -l
13
[root@master231 endpoints]# kubectl get ep | wc -l
12
2.2 删除svc时会自动删除同名称的ep资源
bash
[root@master231 endpoints]# kubectl describe svc svc-login | grep Endpoints
Endpoints: 10.100.2.156:8080
[root@master231 endpoints]# kubectl describe ep svc-login
Name: svc-login
Namespace: default
Labels: apps=login
Annotations: endpoints.kubernetes.io/last-change-trigger-time: 2025-10-03T04:21:37Z
Subsets:
Addresses: 10.100.2.156
NotReadyAddresses: <none>
Ports:
Name Port Protocol
---- ---- --------
login 8080 TCP
Events: <none>
[root@master231 endpoints]# kubectl get svc,ep svc-login
NAME TYPE CLUSTER-IP EXTERNAL-IP PORT(S) AGE
service/svc-login ClusterIP 10.200.205.119 <none> 8080/TCP 153m
NAME ENDPOINTS AGE
endpoints/svc-login 10.100.2.156:8080 153m
[root@master231 endpoints]# kubectl delete ep svc-login
endpoints "svc-login" deleted
[root@master231 endpoints]# kubectl get svc,ep svc-login
NAME TYPE CLUSTER-IP EXTERNAL-IP PORT(S) AGE
service/svc-login ClusterIP 10.200.205.119 <none> 8080/TCP 153m
NAME ENDPOINTS AGE
endpoints/svc-login 10.100.2.156:8080 5s
[root@master231 endpoints]# kubectl delete svc svc-login
service "svc-login" deleted
[root@master231 endpoints]# kubectl get svc,ep svc-login
Error from server (NotFound): services "svc-login" not found
Error from server (NotFound): endpoints "svc-login" not found
3. endpoint实战案例
3.1 在K8S集群外部部署MySQL数据库
bash
[root@harbor250 ~]# scp -r 10.0.0.231:/etc/docker/certs.d /etc/docker/
# Docker 的 certs.d 目录通常用于存放私有镜像仓库(如 Harbor、Nexus 等)的 TLS 证书,以允许 Docker 客户端安全地访问这些仓库
[root@harbor250 ~]# echo 10.0.0.250 harbor250.oldboyedu.com >> /etc/hosts
[root@harbor250 ~]# docker run --network host -d --name mysql-server -e MYSQL_ALLOW_EMPTY_PASSWORD="yes" -e MYSQL_DATABASE=wordpress -e MYSQL_USER=linux99 -e MYSQL_PASSWORD=oldboyedu harbor250.oldboyedu.com/oldboyedu-db/mysql:8.0.36-oracle
[root@harbor250 ~]# docker ps -l
CONTAINER ID IMAGE COMMAND CREATED STATUS PORTS NAMES
d0099ebc484e harbor250.oldboyedu.com/oldboyedu-db/mysql:8.0.36-oracle "docker-entrypoint.s..." About a minute ago Up About a minute mysql-server
[root@harbor250 ~]# ss -ntl | grep 3306
LISTEN 0 70 *:33060 *:*
LISTEN 0 151 *:3306 *:*
[root@harbor250 ~]# docker exec -it mysql-server mysql wordpress
Welcome to the MySQL monitor. Commands end with ; or \g.
Your MySQL connection id is 9
Server version: 8.0.36 MySQL Community Server - GPL
Copyright (c) 2000, 2024, Oracle and/or its affiliates.
Oracle is a registered trademark of Oracle Corporation and/or its
affiliates. Other names may be trademarks of their respective
owners.
Type 'help;' or '\h' for help. Type '\c' to clear the current input statement.
mysql> SHOW TABLES;
Empty set (0.00 sec)
mysql> SELECT DATABASE();
+------------+
| DATABASE() |
+------------+
| wordpress |
+------------+
1 row in set (0.00 sec)
mysql>
3.2 k8s集群内部部署wordpress
yaml
# 01-deploy-svc-ep-wordpress.yaml
apiVersion: v1
kind: Endpoints
metadata:
name: svc-db
subsets:
- addresses:
- ip: 10.0.0.250
ports:
- port: 3306
---
apiVersion: v1
kind: Service
metadata:
name: svc-db
spec:
type: ClusterIP
ports:
- protocol: TCP
port: 3306
#selector不需要,因为selector关联pod,现在没有pod在k8s上
---
apiVersion: apps/v1
kind: Deployment
metadata:
name: deploy-wp
spec:
replicas: 1
selector:
matchLabels:
apps: wp
template:
metadata:
labels:
apps: wp
spec:
volumes:
- name: data
nfs:
server: 10.0.0.231
path: /yinzhengjie/data/nfs-server/casedemo/wordpress/wp
containers:
- name: wp
image: harbor250.oldboyedu.com/oldboyedu-wp/wordpress:6.7.1-php8.1-apache
env:
- name: WORDPRESS_DB_HOST
value: "svc-db"
- name: WORDPRESS_DB_NAME
value: "wordpress"
- name: WORDPRESS_DB_USER
value: linux99
- name: WORDPRESS_DB_PASSWORD
value: oldboyedu
volumeMounts:
- name: data
mountPath: /var/www/html
---
apiVersion: v1
kind: Service
metadata:
name: svc-wp
spec:
type: LoadBalancer
selector:
apps: wp
ports:
- protocol: TCP
port: 80
targetPort: 80
nodePort: 30090
bash
[root@master231 endpoints]# kubectl apply -f 01-deploy-svc-ep-wordpress.yaml
endpoints/svc-db created
service/svc-db created
deployment.apps/deploy-wp created
service/svc-wp created
[root@master231 endpoints]# kubectl get svc svc-db svc-wp -o wide
NAME TYPE CLUSTER-IP EXTERNAL-IP PORT(S) AGE SELECTOR
svc-db ClusterIP 10.200.54.170 <none> 3306/TCP 26s <none>
svc-wp LoadBalancer 10.200.65.2 10.0.0.153 80:30090/TCP 26s apps=wp
[root@master231 endpoints]# kubectl get pods -o wide -l apps=wp
NAME READY STATUS RESTARTS AGE IP NODE NOMINATED NODE READINESS GATES
deploy-wp-67bf79f8df-ktxl2 1/1 Running 0 22s 10.100.2.159 worker233 <none> <none>
3.3 访问测试
bash
http://10.0.0.231:30090/
http://10.0.0.153/
3.4 初始化wordpress
略,见视频
3.5 验证下数据库是否有数据
bash
[root@harbor250 ~]# docker exec -it mysql-server mysql -e "SHOW TABLES FROM wordpress"
+-----------------------+
| Tables_in_wordpress |
+-----------------------+
| wp_commentmeta |
| wp_comments |
| wp_links |
| wp_options |
| wp_postmeta |
| wp_posts |
| wp_term_relationships |
| wp_term_taxonomy |
| wp_termmeta |
| wp_terms |
| wp_usermeta |
| wp_users |
+-----------------------+
项目:EFK架构分析k8s集群日志
在这里插入图片描述
1. k8s日志采集方案
边车模式(sidecar):
可以在原有的容器基础上添加一个新的容器,新的容器称为边车容器,该容器可以负责日志采集,监控,流量代理等功能。
优点:
- 不需要修改原有的架构,就可以实现新的功能。
缺点:
- 相对来说比较消耗资源;
- 获取K8S集群的Pod元数据信息相对麻烦,需要开发相关的功能;
守护进程(ds):
每个工作节点仅有一个pod。
优点:
- 相对边车模式更加节省资源。
缺点:
- 需要学习K8S的RBAC认证体系。
产品内置:
说白了缺啥功能直接让开发实现即可。
优点:
- 运维人员省事,无需安装任何组件。
缺点:
- 推动较慢,因为大多数开发都是业务开发。要么就需要单独的运维开发人员来解决。
ElasticStack对接K8S集群
1. ES集群环境准备
bash
[root@elk91 ~]# curl -k -u elastic:123456 https://10.0.0.91:9200/_cat/nodes
10.0.0.92 81 50 1 0.19 0.14 0.12 cdfhilmrstw - elk92
10.0.0.91 83 66 4 0.04 0.13 0.17 cdfhilmrstw - elk91
10.0.0.93 78 53 1 0.34 0.18 0.15 cdfhilmrstw * elk93
2. 验证kibana环境
bash
http://10.0.0.91:5601/
3. 启动zookeeper集群
bash
[root@elk91 ~]# zkServer.sh start
ZooKeeper JMX enabled by default
Using config: /usr/local/apache-zookeeper-3.8.4-bin/bin/../conf/zoo.cfg
Starting zookeeper ... STARTED
[root@elk91 ~]# zkServer.sh status
ZooKeeper JMX enabled by default
Using config: /usr/local/apache-zookeeper-3.8.4-bin/bin/../conf/zoo.cfg
Client port found: 2181. Client address: localhost. Client SSL: false.
Mode: leader
[root@elk92 ~]# zkServer.sh start
ZooKeeper JMX enabled by default
Using config: /usr/local/apache-zookeeper-3.8.4-bin/bin/../conf/zoo.cfg
Starting zookeeper ... STARTED
[root@elk92 ~]# zkServer.sh status
ZooKeeper JMX enabled by default
Using config: /usr/local/apache-zookeeper-3.8.4-bin/bin/../conf/zoo.cfg
Client port found: 2181. Client address: localhost. Client SSL: false.
Mode: follower
[root@elk93 ~]# zkServer.sh start
ZooKeeper JMX enabled by default
Using config: /usr/local/apache-zookeeper-3.8.4-bin/bin/../conf/zoo.cfg
Starting zookeeper ... STARTED
[root@elk93 ~]# zkServer.sh status
ZooKeeper JMX enabled by default
Using config: /usr/local/apache-zookeeper-3.8.4-bin/bin/../conf/zoo.cfg
Client port found: 2181. Client address: localhost. Client SSL: false.
Mode: follower
4. 启动kafka集群
bash
[root@elk91 ~]# kafka-server-start.sh -daemon $KAFKA_HOME/config/server.properties
[root@elk91 ~]# ss -ntl |grep 9092
LISTEN 0 50 [::ffff:10.0.0.91]:9092 *:*
[root@elk92 ~]# kafka-server-start.sh -daemon $KAFKA_HOME/config/server.properties
[root@elk92 ~]# ss -ntl | grep 9092
LISTEN 0 50 [::ffff:10.0.0.92]:9092 *:*
[root@elk93 ~]# kafka-server-start.sh -daemon $KAFKA_HOME/config/server.properties
[root@elk93 ~]# ss -ntl | grep 9092
LISTEN 0 50 [::ffff:10.0.0.93]:9092 *:*
5. 检查zookeeper的信息
bash
[root@elk93 ~]# zkCli.sh -server 10.0.0.91:2181,10.0.0.92:2181,10.0.0.93:2181
Connecting to 10.0.0.91:2181,10.0.0.92:2181,10.0.0.93:2181
...
WATCHER::
WatchedEvent state:SyncConnected type:None path:null
[zk: 10.0.0.91:2181,10.0.0.92:2181,10.0.0.93:2181(CONNECTED) 0] ls /oldboyedu-linux99-kafka39/brokers/ids
[91, 92, 93]
边车模式:少用
6. 编写资源清单filebeat将Pod日志数据写入kafka集群:kafka集群不在k8s内部所以要用endpoint指定kafka集群(边车模式)
yaml
# 01-sidecar-cm-ep-filebeat.yaml :难仔细学习
apiVersion: v1
kind: Endpoints
metadata:
name: svc-kafka
subsets:
- addresses:
- ip: 10.0.0.91
- ip: 10.0.0.92
- ip: 10.0.0.93
ports:
- port: 9092
---
apiVersion: v1
kind: Service
metadata:
name: svc-kafka
spec:
type: ClusterIP
ports:
- protocol: TCP
port: 9092
---
apiVersion: v1
kind: ConfigMap
metadata:
name: cm-filebeat
data:
main: |
filebeat.config.modules:
path: ${path.config}/modules.d/*.yml
reload.enabled: true
output.kafka:
hosts:
- svc-kafka:9092
topic: "oldboyedu-linux99-k8s-external-kafka"
nginx.yml: |
- module: nginx
access:
enabled: true
var.paths: ["/data/access.log"]
error:
enabled: false
var.paths: ["/data/error.log"]
ingress_controller:
enabled: false
---
apiVersion: apps/v1
kind: Deployment
metadata:
name: deploy-xiuxian
spec:
replicas: 3
selector:
matchLabels:
apps: elasticstack
version: v3
template:
metadata:
labels:
apps: elasticstack
version: v3
spec:
volumes:
- name: dt
hostPath:
path: /etc/localtime
- name: data
emptyDir: {}
- name: main
configMap:
name: cm-filebeat
items:
- key: main
path: modules-to-es.yaml
- key: nginx.yml
path: nginx.yml
containers:
- name: c1
image: registry.cn-hangzhou.aliyuncs.com/yinzhengjie-k8s/apps:v1
volumeMounts:
- name: data
mountPath: /var/log/nginx
- name: dt
mountPath: /etc/localtime
- name: c2
image: harbor250.oldboyedu.com/oldboyedu-elasticstack/filebeat:7.17.25
volumeMounts:
- name: dt
mountPath: /etc/localtime
- name: data
mountPath: /data
- name: main
mountPath: /config/modules-to-es.yaml
subPath: modules-to-es.yaml
- name: main
mountPath: /usr/share/filebeat/modules.d/nginx.yml
subPath: nginx.yml
command:
- /bin/bash
- -c
- "filebeat -e -c /config/modules-to-es.yaml --path.data /tmp/xixi"
bash
[root@master231 elasticstack]# kubectl apply -f 01-ds-cm-ep-filebeat.yaml
endpoints/svc-kafka created
service/svc-kafka created
configmap/cm-filebeat created
deployment.apps/deploy-xiuxian created
[root@master231 elasticstack]# kubectl get pods -o wide -l version=v3
NAME READY STATUS RESTARTS AGE IP NODE NOMINATED NODE READINESS GATES
deploy-xiuxian-59c585c878-hd9lm 2/2 Running 0 8s 10.100.2.163 worker233 <none> <none>
deploy-xiuxian-59c585c878-pdnc6 2/2 Running 0 8s 10.100.2.162 worker233 <none> <none>
deploy-xiuxian-59c585c878-wp9r7 2/2 Running 0 8s 10.100.1.19 worker232 <none> <none>
7. 访问业务的Pod日志
bash
[root@master231 services]# curl 10.100.2.163
<!DOCTYPE html>
<html>
<head>
<meta charset="utf-8"/>
<title>yinzhengjie apps v1</title>
<style>
div img {
width: 900px;
height: 600px;
margin: 0;
}
</style>
</head>
<body>
<h1 style="color: green">凡人修仙传 v1 </h1>
<div>
<img src="1.jpg">
<div>
</body>
</html>
[root@master231 services]# curl 10.100.2.163/oldboyedu.html
<html>
<head><title>404 Not Found</title></head>
<body>
<center><h1>404 Not Found</h1></center>
<hr><center>nginx/1.20.1</center>
</body>
</html>
8. kafka验证数据
bash
[root@elk92 ~]# kafka-topics.sh --bootstrap-server 10.0.0.93:9092 --list | grep kafka
oldboyedu-linux99-k8s-external-kafka
[root@elk92 ~]# kafka-console-consumer.sh --bootstrap-server 10.0.0.93:9092 --topic oldboyedu-linux99-k8s-external-kafka --from-beginning
9. logstash采集并分析数据后写入ES集群
bash
[root@elk93 ~]# cat /etc/logstash/conf.d/11-kafka_k8s-to-es.conf
input {
kafka {
bootstrap_servers => "10.0.0.91:9092,10.0.0.92:9092,10.0.0.93:9092"
group_id => "k8s-006"
topics => ["oldboyedu-linux99-k8s-external-kafka"]
auto_offset_reset => "earliest"
}
}
filter {
json {
source => "message"
}
mutate {
remove_field => [ "tags","input","agent","@version","ecs" , "log", "host"]
}
grok {
match => {
"message" => "%{HTTPD_COMMONLOG}"
}
}
geoip {
source => "clientip"
database => "/root/GeoLite2-City_20250311/GeoLite2-City.mmdb"
default_database_type => "City"
}
date {
match => [ "timestamp", "dd/MMM/yyyy:HH:mm:ss Z" ]
}
useragent {
source => "message"
target => "oldboyedu-linux99-useragent"
}
}
output {
# stdout {
# codec => rubydebug
# }
elasticsearch {
hosts => ["https://10.0.0.91:9200","https://10.0.0.92:9200","https://10.0.0.93:9200"]
index => "oldboyedu-logstash-kafka-k8s-%{+YYYY.MM.dd}"
api_key => "a-g-qZkB4BpGEtwMU0Mu:Wy9ivXwfQgKbUSPLY-YUhg"
ssl => true
ssl_certificate_verification => false
}
}
[root@elk93 ~]# logstash -rf /etc/logstash/conf.d/11-kafka_k8s-to-es.conf
10. kibana出图展示
基于ds模式采集k8s的Pod日志:极其重要
1. 删除上一步环境
bash
[root@master231 elasticstack]# kubectl delete -f 01-sidecar-cm-ep-filebeat.yaml
endpoints "svc-kafka" deleted
service "svc-kafka" deleted
configmap "cm-filebeat" deleted
deployment.apps "deploy-xiuxian" deleted
2. 编写资源清单
yaml
# 02-ds-cm-ep-filebeat.yaml
# 1. 定义 Kafka 外部服务的访问端点 (Endpoints + Service)
apiVersion: v1
kind: Endpoints
metadata:
name: svc-kafka # 因为kafka部署在外边,所以叫endpoint
subsets:
- addresses:
- ip: 10.0.0.91
- ip: 10.0.0.92
- ip: 10.0.0.93
ports:
- port: 9092
---
apiVersion: v1
kind: Service
metadata:
name: svc-kafka
spec:
type: ClusterIP
ports:
- protocol: TCP
port: 9092
---
# 部署示例的应用
apiVersion: apps/v1
kind: Deployment
metadata:
name: deploy-xiuxian
spec:
replicas: 3
selector:
matchLabels:
apps: elasticstack-xiuxian
template:
metadata:
labels:
apps: elasticstack-xiuxian
spec:
volumes:
- name: dt
hostPath:
path: /etc/localtime
containers:
- name: c1
image: registry.cn-hangzhou.aliyuncs.com/yinzhengjie-k8s/apps:v1
volumeMounts:
- name: dt
mountPath: /etc/localtime
---
# 配置filebeat的RBAC权限
apiVersion: v1
kind: ServiceAccount
metadata:
name: filebeat
---
apiVersion: rbac.authorization.k8s.io/v1
kind: ClusterRoleBinding
metadata:
name: filebeat
subjects:
- kind: ServiceAccount
name: filebeat
namespace: default
roleRef:
kind: ClusterRole
name: filebeat
apiGroup: rbac.authorization.k8s.io
---
apiVersion: rbac.authorization.k8s.io/v1
kind: ClusterRole
metadata:
name: filebeat
labels:
k8s-app: filebeat
rules:
- apiGroups: [""]
resources:
- namespaces
- pods
- nodes
verbs:
- get
- watch
- list
---
# 配置 Filebeat 的核心参数 (ConfigMap)
apiVersion: v1
kind: ConfigMap
metadata:
name: filebeat-config
data:
filebeat.yml: |-
filebeat.config:
inputs:
path: ${path.config}/inputs.d/*.yml
reload.enabled: true
modules:
path: ${path.config}/modules.d/*.yml
reload.enabled: true
output.kafka:
hosts:
- svc-kafka:9092
topic: "oldboyedu-linux99-k8s-external-kafka-ds"
---
apiVersion: v1
kind: ConfigMap
metadata:
name: filebeat-inputs
data:
kubernetes.yml: |-
- type: docker
containers.ids:
- "*"
processors: #配置 Filebeat 收集所有 Docker 容器的日志,并添加 Kubernetes 元数据(如 Pod Name、Namespace)
- add_kubernetes_metadata:
in_cluster: true
---
# 作用:在每个 Node 上部署一个 Filebeat Pod,收集该节点上所有容器的日志
apiVersion: apps/v1
kind: DaemonSet
metadata:
name: filebeat
spec:
selector:
matchLabels:
k8s-app: filebeat
template:
metadata:
labels:
k8s-app: filebeat
spec:
tolerations:
- key: node-role.kubernetes.io/master
effect: NoSchedule
operator: Exists
serviceAccountName: filebeat
terminationGracePeriodSeconds: 30
containers:
- name: filebeat
image: harbor250.oldboyedu.com/oldboyedu-elasticstack/filebeat:7.17.25
args: [
"-c", "/etc/filebeat.yml",
"-e",
]
securityContext:
runAsUser: 0
resources:
limits:
memory: 200Mi
requests:
cpu: 100m
memory: 100Mi
volumeMounts:
- name: config
mountPath: /etc/filebeat.yml # 容器内路径
readOnly: true
subPath: filebeat.yml # 仅挂载 ConfigMap 中的 filebeat.yml 键
- name: inputs
mountPath: /usr/share/filebeat/inputs.d # /usr/share/filebeat/inputs.d # 容器内目录,将 ConfigMap filebeat-inputs 的所有内容挂载到 inputs.d 目录
readOnly: true
- name: varlibdockercontainers
mountPath: /var/lib/docker/containers # 直接挂载宿主机的 Docker 容器日志目录(/var/lib/docker/containers)
readOnly: true
volumes:
- name: config # 连接volumeMount的
configMap:
defaultMode: 0600
name: filebeat-config # 连接configMap的具体配置的
- name: varlibdockercontainers
hostPath:
path: /var/lib/docker/containers
- name: inputs
configMap:
defaultMode: 0600
name: filebeat-inputs
3. 创建资源
bash
[root@master231 elasticstack]# kubectl get pods -o wide -l k8s-app=filebeat
NAME READY STATUS RESTARTS AGE IP NODE NOMINATED NODE READINESS GATES
filebeat-8dnxs 1/1 Running 0 56s 10.100.0.4 master231 <none> <none>
filebeat-mdcd2 1/1 Running 0 56s 10.100.2.166 worker233 <none> <none>
filebeat-z4jdr 1/1 Running 0 56s 10.100.1.21 worker232 <none> <none>
[root@master231 elasticstack]# kubectl get pods -o wide -l apps=elasticstack-xiuxian
NAME READY STATUS RESTARTS AGE IP NODE NOMINATED NODE READINESS GATES
deploy-xiuxian-74d9748b99-2rp8v 1/1 Running 0 83s 10.100.1.20 worker232 <none> <none>
deploy-xiuxian-74d9748b99-mdpnf 1/1 Running 0 83s 10.100.2.165 worker233 <none> <none>
deploy-xiuxian-74d9748b99-psnk7 1/1 Running 0 83s 10.100.2.164 worker233 <none> <none>
4. kafka验证测试
bash
[root@elk92 ~]# kafka-topics.sh --bootstrap-server 10.0.0.93:9092 --list | grep ds
oldboyedu-linux99-k8s-external-kafka-ds
[root@elk92 ~]# kafka-console-consumer.sh --bootstrap-server 10.0.0.93:9092 --topic oldboyedu-linux99-k8s-external-kafka-ds --from-beginning
5. logstash写入数据到ES集群
bash
[root@elk93 ~]# cat /etc/logstash/conf.d/12-kafka_k8s_ds-to-es.conf
input {
kafka {
bootstrap_servers => "10.0.0.91:9092,10.0.0.92:9092,10.0.0.93:9092"
group_id => "k8s-001"
topics => ["oldboyedu-linux99-k8s-external-kafka-ds"]
auto_offset_reset => "earliest"
}
}
filter {
json {
source => "message"
}
mutate {
remove_field => [ "tags","input","agent","@version","ecs" , "log", "host"]
}
grok {
match => {
"message" => "%{HTTPD_COMMONLOG}"
}
}
geoip {
source => "clientip"
database => "/root/GeoLite2-City_20250311/GeoLite2-City.mmdb"
default_database_type => "City"
}
date {
match => [ "timestamp", "dd/MMM/yyyy:HH:mm:ss Z" ]
}
useragent {
source => "message"
target => "oldboyedu-linux99-useragent"
}
}
output {
# stdout {
# codec => rubydebug
# }
elasticsearch {
hosts => ["https://10.0.0.91:9200","https://10.0.0.92:9200","https://10.0.0.93:9200"]
index => "oldboyedu-logstash-kafka-k8s-ds-%{+YYYY.MM.dd}"
api_key => "a-g-qZkB4BpGEtwMU0Mu:Wy9ivXwfQgKbUSPLY-YUhg"
ssl => true
ssl_certificate_verification => false
}
}
[root@elk93 ~]# logstash -rf /etc/logstash/conf.d/12-kafka_k8s_ds-to-es.conf
6. kibana查询数据并测试验证
6.1 访问测试
bash
[root@master231 elasticstack]# curl 10.100.1.20
<!DOCTYPE html>
<html>
<head>
<meta charset="utf-8"/>
<title>yinzhengjie apps v1</title>
<style>
div img {
width: 900px;
height: 600px;
margin: 0;
}
</style>
</head>
<body>
<h1 style="color: green">凡人修仙传 v1 </h1>
<div>
<img src="1.jpg">
<div>
</body>
</html>
[root@master231 elasticstack]# curl 10.100.1.20/oldboyedu.html
<html>
<head><title>404 Not Found</title></head>
<body>
<center><h1>404 Not Found</h1></center>
<hr><center>nginx/1.20.1</center>
</body>
</html>
6.2 kibana基于KQL查询
bash
kubernetes.pod.name : "deploy-xiuxian-74d9748b99-2rp8v"
今日内容回顾:
- Prometheus监控k8s集群 *****
- smon架构 *****
- Prometheus采集etcd案例 ***
- Prometheus采集MySQL案例 ****
- Prometheus采集Redis案例 ****
- Prometheus采集自研产品的案例 **
- ExternalName *
- endpoints映射K8S集群外部服务 ****
- elasticstack架构采集K8S集群日志 *****