2026年最新计算机毕业设计,项目汇总!
哈喽,大家好,大四的同学马上要开始做毕业设计了,大家做好准备了吗?
博主给大家详细整理了计算机毕业设计最新项目,可供大家参考,对项目有任何疑问,都可以问博主哦
源码请在评论区私信哦
基于HTML5+CSS的图书馆借阅管理系统的设计与实现
摘 要
随着互联网大趋势的到来,社会的方方面面,各行各业都在考虑利用互联网作为媒介将自己的信息及时有效地推广出去,而其中最好的方式就是建立网络管理系统,并对其进行信息管理。本文旨在设计和实现基于SSM框架和HTML技术的图书馆借阅管理系统。
首先,通过对图书馆借阅管理的需求分析,确定了系统的功能模块包括首页、通知公告、图书馆资讯、图书信息等。其次,采用SSM框架实现系统架构,利用Spring实现依赖注入、AOP编程,Spring MVC实现前后端交互,MyBatis实现数据持久化操作。同时,利用HTML技术设计系统的用户界面,使用户操作更加友好、直观。通过系统的开发与测试,验证了系统的稳定性和可靠性。最后,本文展望了图书馆借阅管理系统的未来发展方向,为进一步优化系统功能提供了参考。
综上所述,本研究对于提高图书馆借阅管理效率,促进图书馆环境建设具有一定的实际意义和应用价值。
关键词:图书馆;借阅管理系统;Java语言;SSM框架;HTML
Design and implementation of the library borrowing management system based on HTML 5 + CSS
Abstract
With the advent of the general trend of the Internet, all aspects of society, all walks of life are considering using the Internet as a media to promote their information in a timely and effective manner, and the best way is to establish a network management system and information management. This paper aims to design and implement a library borrowing management system based on the SSM framework and HTML technology.
First of all, through the demand analysis of library borrowing management, the functional modules of the system include home page, notice and announcement, library information, book information and so on. Secondly, SSM framework is adopted to implement the system architecture, Spring is used to implement dependency injection and AOP programming, Spring MVC realizes the front and back end interaction, and MyBatis implements the data persistence operation. At the same time, HTML technology is used to design the user interface of the system to make the user operation more friendly and intuitive. Through the development and testing of the system, the stability and reliability of the system are verified. Finally, this paper prospects the future development direction of the library borrowing management system, which provides a reference for further optimizing the system function.
To sum up, this study has certain practical significance and application value for improving the efficiency of library borrowing management and promoting the construction of library environment.
Keywords: Library; borrowing management system; Java language; SSM framework; HTML
目 录
[1 绪论](#1 绪论)
[1.1 选题背景与意义](#1.1 选题背景与意义)
[2 图书馆借阅管理系统系统分析](#2 图书馆借阅管理系统系统分析)
[2.1 可行性分析](#2.1 可行性分析)
[2.1.1 技术可行性分析](#2.1.1 技术可行性分析)
[2.1.2 经济可行性分析](#2.1.2 经济可行性分析)
[2.1.3 操作可行性分析](#2.1.3 操作可行性分析)
[2.2 功能需求分析](#2.2 功能需求分析)
[2.2.1 功能性分析](#2.2.1 功能性分析)
[2.2.2 非功能性分析](#2.2.2 非功能性分析)
[2.3 系统用例分析](#2.3 系统用例分析)
[2.4 业务流程分析](#2.4 业务流程分析)
[3 图书馆借阅管理系统总体设计](#3 图书馆借阅管理系统总体设计)
[3.1 系统架构设计](#3.1 系统架构设计)
[3.2 系统功能模块设计](#3.2 系统功能模块设计)
[3.3 数据库设计](#3.3 数据库设计)
[3.3.1 数据库概念结构设计](#3.3.1 数据库概念结构设计)
[3.3.2 数据库逻辑结构设计](#3.3.2 数据库逻辑结构设计)
[4 图书馆借阅管理系统详细设计与实现](#4 图书馆借阅管理系统详细设计与实现)
[4.1.1 前台首页界面](#4.1.1 前台首页界面)
[4.1.2 用户注册界面](#4.1.2 用户注册界面)
[4.1.3 用户登录界面](#4.1.3 用户登录界面)
[4.2.3 资讯管理界面](#4.2.3 资讯管理界面)
[5.1 系统测试用例](#5.1 系统测试用例)
[5.2 系统测试结果](#5.2 系统测试结果)
[致 谢](#致 谢)
1 绪论
1.1 选题背景与意义
随着社会的发展和信息技术的进步,传统的图书馆管理方式已经无法满足人们对更高效、更便捷的图书借阅管理服务的需求。传统的手工记录和查询方式存在许多问题,如信息不及时、查询繁琐、管理不规范等,严重影响了图书馆的管理效率和服务质量。
设计与实现一套基于HTML5+CSS的图书馆借阅管理系统,将图书馆信息化建设与现代化管理方式相结合,具有以下重要意义:
提升图书馆的管理效率:借助HTML5和CSS的技术优势,图书馆借阅管理系统能够实现信息的快速录入和查询,减少了人工操作的繁琐程度,提高了图书馆管理的效率和准确性。
提高图书馆服务质量:借助图书馆借阅管理系统,读者可以随时随地通过互联网查询图书信息、借阅归还书籍,大大方便了读者的使用和借阅体验,提高了图书馆的服务质量。
促进图书馆信息化建设:图书馆借阅管理系统的设计与实现,为图书馆信息化建设提供了基础和支撑,能够让图书馆更好地管理和利用馆藏资源,实现数字化图书馆的建设。
提高图书馆整体效益和社会影响力:通过优化图书馆管理流程,提升图书馆服务质量,图书馆借阅管理系统能够提高图书馆的整体效益和社会影响力,更好地满足人们对知识和信息的需求,促进社会进步和发展。
1.2选题目的
设计与实现一套基于HTML5+CSS的图书馆借阅管理系统,旨在通过信息化建设和现代化管理方式,提升图书馆的管理效率,提高服务质量,促进图书馆的信息化建设,并进一步提高图书馆整体效益和社会影响力。通过研究和实践,该论文旨在探索如何利用HTML5+CSS技术来优化图书馆的借阅管理流程,提供更高效、便捷的图书借阅服务,并对图书馆管理和服务的现状进行分析和改进。通过论文的撰写和实践操作,将研究成果运用于实际的图书馆管理中,对提升图书馆的管理效率和服务质量具有重要的实际意义。
1.3国内外研究现状
"基于HTML5+CSS的图书馆借阅管理系统的设计与实现"的国内外研究现状较为广泛。以下是一些相关研究的概述:
许多国内高校和图书馆已经开始采用基于HTML5+CSS的系统来实现图书馆的借阅管理。例如,清华大学图书馆就推出了利用HTML5+CSS技术开发的移动端借阅管理系统,提供了便利的图书借阅服务。一些国内研究机构也在探索基于HTML5+CSS技术的图书馆借阅管理系统的研究。他们致力于优化用户界面、提高系统的易用性和响应速度,以满足用户的需求。
国外图书馆也逐渐采用基于HTML5+CSS的系统来管理图书借阅流程。例如,美国的一些大学图书馆已经实施了基于HTML5+CSS的借阅管理系统,提供了良好的用户体验和方便的借阅服务。在国外,还有一些研究着眼于HTML5+CSS技术在图书馆借阅管理系统中的应用和创新。他们关注于如何利用HTML5+CSS技术提供更好的图书搜索功能、个性化推荐服务以及用户交互体验等方面的研究。
总体而言,国内外都有不少关于基于HTML5+CSS的图书馆借阅管理系统的研究。这些研究致力于提高系统的性能和用户体验,通过技术创新来满足读者的需求,并提升图书馆的管理效率和服务质量。
1.4论文结构与章节安排
本文共分为六章,章节内容安排如下:
第一章:绪论。此章节对所设计和实现的系统的背景和状况以及意义进行详细的论述以及说明,同时进行了论文整体框架的结构的简要介绍。
第二章:系统需求分析。章节所做的主要的工作是对系统进行了技术、经济和操作方面可行性的分析;对系统实行了总体功能的需求、用例分析。
第三章:系统的设计。主要是对系统的功能结构进行设计,并对系统数据库的概念结构以及物理结构的设计进行了分析。
第四章:系统的实现。根据系统功能的划分,分别的对系统所需要实现的前台客户功能和后台管理员功能进行了分析和说明。
第五章:系统测试。主要对系统的部分界面进行测试并对主要功能进行测试
第六章:总结。
2 图书馆借阅管理系统系统分析
系统需求分析是系统开发的一个关键环节,它在系统的设计和实现上起到了一个承上启下的位置。系统需求分析是对所需要做的系统进行一个需求的挖掘,如果分析的准确可以精准的解决现实中碰到的问题。如果分析不到位会影响后期系统的实现。一个系统的优秀程度需求分析也是占据了非常大的比例,如果需求分析不到位,后面的系统设计要实现就是一个偏离导航的设计。
2.1 可行性分析
系统可行行分析是对系统对系统可行性进行一个探讨。在探讨系统的可行性上我们主要从技术上的可行性和经济上的可行性以及法律层面的可行性上进行分析,如果三个层面度通过,我们则认为系统是比较可行的。
2.1.1 技术可行性分析
SSM是一种常用的Java Web开发框架,能够实现分层架构,提高开发效率和代码复用性。图书馆借阅管理系统在数据的存储上使用的MySQL数据库,在系统开发中使用了Java、HTML、Tomcat这些开发工具的使用,能够给我们的编写工作带来许多的便利。结合SSM和HTML技术,可以快速搭建一个功能强大、性能稳定的图书馆借阅管理系统。因此,从技术层面分析是可行的。
2.1.2 经济可行性分析
SSM框架是开源的,拥有大量的社区支持和丰富的学习资源。使用SSM框架进行开发可以降低开发成本,缩短开发周期。此外,SSM框架具备良好的性能和稳定性,可以降低系统的运行成本和维护成本。因此,从经济角度分析是可行的。
2.1.3 操作可行性分析
本系统实现功能的操作很简单,普通电脑的常见配置就可以运行本软件,并且只要粗通电脑使用的基本常识就可以流畅的使用本软件。电脑具备连接互联网的能力,并且可以正常访问系统,并不需要操作者有什么高超的能力,只需了解业务流程,并且按照专业知识进行正确操作即可,所以高校教材订购管理系统具备操作可行性。
2.2 功能需求分析
2.2.1 功能性分析
图书馆借阅管理系统我划分为了注册用户和管理员两个主要模块。
注册用户功能模块:
(1)用户注册登录:游客可以随时进入到系统中,对系统中的信息浏览,但是想要实现跟系统模块信息相关联的操作,就必须有这个系统的账号,如果没有账号的话,可以注册用户进行相关的操作,同时用户还可以通过"我的"这个按钮对个人信息以及操作的信息进行管控。
(2)首页信息:图书馆借阅管理系统的首页信息包含了首页、通知公告、图书馆资讯、图书信息等。
(3)通知公告:当用户点击"通知公告"这一菜单按钮,会显示管理员在后台发布的所有的公告消息,可以查看详情。
(4)图书馆资讯:在首页点击"图书馆资讯"按钮进入校园资讯列表,可以输入关键词进行查询图书馆资讯,并且可以对查看的图书馆资讯进行评论、收藏、点赞操作。
(5)图书信息:在首页点击"图书信息"按钮进入图书信息列表,可以输入关键词进行查询图书信息,点击可以查看到书名、类型、作者、出版时间等详细信息,并且可以对查看的图书信息进行点赞、收藏、借阅等操作。
(6)我的账户:在前台点击"我的"下面的"我的账户"可以对个人资料+密码修改进行管控。
(7)个人中心:注册用户点击右上角的"用户名",然后点击"个人中心"可查看图书借阅、图书归还和自己的收藏信息并对其进行管理。
后台管理员功能模块:公共管理、用户管理、资讯管理、图书分类、图书信息、图书借阅、图书归还等。
(1)登录:管理员在后台可以输入用户名+密码进行登录,管理员的用户名和密码是在数据库中直接设定好的。
(2)公共管理:管理员点击"公共管理"菜单可以对首页展示的轮播图和通知公告进行管理。
(3)用户管理:管理员可以对图书馆借阅管理系统中的管理员、注册用户进行增删改查。
(4)资讯管理:管理员可以对图书馆借阅管理系统前台展示的图书馆资讯以及图书馆资讯所属的分类进行管控。
(5)图书分类:管理员点击"图书类型"菜单可以对平台的图书类型进行增删改查。
(6)图书信息:管理员点击"图书信息"会显示出所有的图书信息,支持输入关键词对借阅信息进行查询,也可以添加新的图书信息和查看评论。
(7)图书借阅:管理员可以查看所有图书借阅的信息并进行查询、重置、删除和添加操作。
(8)图书归还:管理员可以查看所有借出图书归还的信息并进行查询、重置、删除、新增和确认等操作。
2.2.2 非功能性分析
图书馆借阅管理系统的非功能性需求,比如图书馆借阅管理系统的安全性怎么样,可靠性怎么样,性能怎么样,可拓展性怎么样等。具体可以表示在如下2-1表格中:
表2-1图书馆借阅管理系统非功能需求表
|------|----------------------------------------------|
| 安全性 | 主要指图书馆借阅管理系统数据库的安装,数据库的使用和密码的设定必须合乎规范。 |
| 可靠性 | 可靠性是指图书馆借阅管理系统能够按照用户提交的指示进行操作,经过测试,可靠性90%以上。 |
| 性能 | 性能是影响图书馆借阅管理系统占据市场的必要条件,所以性能最好要佳才好。 |
| 可扩展性 | 比如数据库预留多个属性,比如接口的使用等确保了系统的非功能性需求。 |
| 易用性 | 用户只要跟着图书馆借阅管理系统的页面展示内容进行操作,就可以了。 |
| 可维护性 | 图书馆借阅管理系统开发的可维护性是非常重要的,经过测试,可维护性没有问题 |
2.3 系统用例分析
图书馆借阅管理系统的完整UML用例图分别是图2-1、2-2和图2-3。
图2-1就是校园用户角色的用例展示。

图2-1 图书馆借阅管理系统注册用户角色用例图
图2-2就是管理员角色的用例展示。

图2-2图书馆借阅管理系统管理员角色用例图
2.4 业务流程分析
业务流程图不仅能反映出内部业务之间的关系,而且能体现出管理顺序及信息的流动。图书馆借阅管理系统必须支持整个组织在不同层次上的各种功能,各个功能模块之间又有各种不同相关的信息进行联系,构成了一个有机的整体,根据图书馆借阅管理系统的特点以及结合所面临的实际情况,设计出了系统的业务流程图。
系统的业务流程如下图所示。

图2-4 系统业务流程图
2.5本章小结
本章主要通过对图书馆借阅管理系统的可行性分析、功能需求分析、系统用例分析、系统流程分析,确定整个图书馆借阅管理系统要实现的功能。同时也为图书馆借阅管理系统的代码实现和测试提供了标准。
3 图书馆借阅管理系统总体设计
本章主要讨论的内容包括图书馆借阅管理系统的功能模块设计、数据库系统设计。
3.1 系统架构设计
本图书馆借阅管理系统从架构上分为三层:表现层(UI)、业务逻辑层(BLL)以及数据层(DL)。

图3-1图书馆借阅管理系统架构设计图
表现层(UI):又称UI层,主要完成本图书馆借阅管理系统的UI交互功能,一个良好的UI可以打打提高用户的用户体验,增强用户使用本图书馆借阅管理系统时的舒适度。UI的界面设计也要适应不同版本的图书馆借阅管理系统以及不同尺寸的分辨率,以做到良好的兼容性。UI交互功能要求合理,用户进行交互操作时必须要得到与之相符的交互结果,这就要求表现层要与业务逻辑层进行良好的对接。
业务逻辑层(BLL):主要完成本图书馆借阅管理系统的数据处理功能。用户从表现层传输过来的数据经过业务逻辑层进行处理交付给数据层,系统从数据层读取的数据经过业务逻辑层进行处理交付给表现层。
数据层(DL):由于本图书馆借阅管理系统的数据是放在服务端的MySQL数据库中,因此本属于服务层的部分可以直接整合在业务逻辑层中,所以数据层中只有数据库,其主要完成本图书馆借阅管理系统的数据存储和管理功能。
3.2 系统功能模块设计
在上一章节中主要对系统的功能性需求和非功能性需求进行分析,并且根据需求分析了本图书馆借阅管理系统中的用例。那么接下来就要开始对本图书馆借阅管理系统的架构、主要功能和数据库开始进行设计。图书馆借阅管理系统根据前面章节的需求分析得出,其总体功能模块图如图3-2所示。

图3-2 图书馆借阅管理系统总体功能模块图
3.3 数据库设计
数据库设计一般包括需求分析、概念模型设计、数据库表建立三大过程,其中需求分析前面章节已经阐述,概念模型设计有概念模型和逻辑结构设计两部分。
3.3.1 数据库概念结构设计
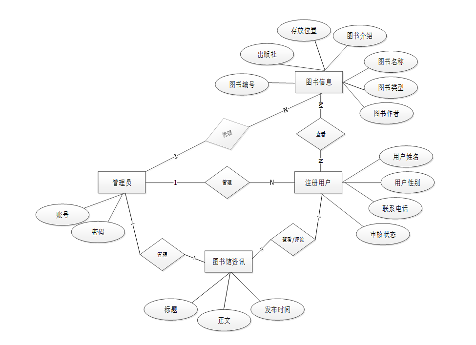
下面是整个图书馆借阅管理系统中主要的数据库表总E-R实体关系图。

图3-3 图书馆借阅管理系统总E-R关系图
3.3.2 数据库逻辑结构设计
通过上一小节中图书馆借阅管理系统中总E-R关系图上得出一共需要创建很多个数据表。在此我主要罗列几个主要的数据库表结构设计。
表access_token (登陆访问时长)
|----|-------------|-----------|-------|-----|------|----|-------------------|------------|
| 编号 | 名称 | 数据类型 | 长度 | 小数位 | 允许空值 | 主键 | 默认值 | 说明 |
| 1 | token_id | int | 10 | 0 | N | Y | | 临时访问牌ID |
| 2 | token | varchar | 64 | 0 | Y | N | | 临时访问牌 |
| 3 | info | text | 65535 | 0 | Y | N | | |
| 4 | maxage | int | 10 | 0 | N | N | 2 | 最大寿命:默认2小时 |
| 5 | create_time | timestamp | 19 | 0 | N | N | CURRENT_TIMESTAMP | 创建时间: |
| 6 | update_time | timestamp | 19 | 0 | N | N | CURRENT_TIMESTAMP | 更新时间: |
| 7 | user_id | int | 10 | 0 | N | N | 0 | 用户编号: |
表article (文章:用于内容管理系统的文章)
|----|-------------|-----------|------------|-----|------|----|-------------------|------------------------------------|
| 编号 | 名称 | 数据类型 | 长度 | 小数位 | 允许空值 | 主键 | 默认值 | 说明 |
| 1 | article_id | mediumint | 8 | 0 | N | Y | | 文章id:[0,8388607] |
| 2 | title | varchar | 125 | 0 | N | Y | | 标题:[0,125]用于文章和html的title标签中 |
| 3 | type | varchar | 64 | 0 | N | N | 0 | 文章分类:[0,1000]用来搜索指定类型的文章 |
| 4 | hits | int | 10 | 0 | N | N | 0 | 点击数:[0,1000000000]访问这篇文章的人次 |
| 5 | praise_len | int | 10 | 0 | N | N | 0 | 点赞数 |
| 6 | create_time | timestamp | 19 | 0 | N | N | CURRENT_TIMESTAMP | 创建时间: |
| 7 | update_time | timestamp | 19 | 0 | N | N | CURRENT_TIMESTAMP | 更新时间: |
| 8 | source | varchar | 255 | 0 | Y | N | | 来源:[0,255]文章的出处 |
| 9 | url | varchar | 255 | 0 | Y | N | | 来源地址:[0,255]用于跳转到发布该文章的网站 |
| 10 | tag | varchar | 255 | 0 | Y | N | | 标签:[0,255]用于标注文章所属相关内容,多个标签用空格隔开 |
| 11 | content | longtext | 2147483647 | 0 | Y | N | | 正文:文章的主体内容 |
| 12 | img | varchar | 255 | 0 | Y | N | | 封面图 |
| 13 | description | text | 65535 | 0 | Y | N | | 文章描述 |
表article_type (文章分类)
|----|-------------|-----------|-------|-----|------|----|-------------------|-------------------------------------------|
| 编号 | 名称 | 数据类型 | 长度 | 小数位 | 允许空值 | 主键 | 默认值 | 说明 |
| 1 | type_id | smallint | 5 | 0 | N | Y | | 分类ID:[0,10000] |
| 2 | display | smallint | 5 | 0 | N | N | 100 | 显示顺序:[0,1000]决定分类显示的先后顺序 |
| 3 | name | varchar | 16 | 0 | N | N | | 分类名称:[2,16] |
| 4 | father_id | smallint | 5 | 0 | N | N | 0 | 上级分类ID:[0,32767] |
| 5 | description | varchar | 255 | 0 | Y | N | | 描述:[0,255]描述该分类的作用 |
| 6 | icon | text | 65535 | 0 | Y | N | | 分类图标: |
| 7 | url | varchar | 255 | 0 | Y | N | | 外链地址:[0,255]如果该分类是跳转到其他网站的情况下,就在该URL上设置 |
| 8 | create_time | timestamp | 19 | 0 | N | N | CURRENT_TIMESTAMP | 创建时间: |
| 9 | update_time | timestamp | 19 | 0 | N | N | CURRENT_TIMESTAMP | 更新时间: |
表auth (用户权限管理)
|----|----------------|-----------|-------|-----|------|----|-------------------|---------|
| 编号 | 名称 | 数据类型 | 长度 | 小数位 | 允许空值 | 主键 | 默认值 | 说明 |
| 1 | auth_id | int | 10 | 0 | N | Y | | 授权ID: |
| 2 | user_group | varchar | 64 | 0 | Y | N | | 用户组: |
| 3 | mod_name | varchar | 64 | 0 | Y | N | | 模块名: |
| 4 | table_name | varchar | 64 | 0 | Y | N | | 表名: |
| 5 | page_title | varchar | 255 | 0 | Y | N | | 页面标题: |
| 6 | path | varchar | 255 | 0 | Y | N | | 路由路径: |
| 7 | position | varchar | 32 | 0 | Y | N | | 位置: |
| 8 | mode | varchar | 32 | 0 | N | N | _blank | 跳转方式: |
| 9 | add | tinyint | 3 | 0 | N | N | 1 | 是否可增加: |
| 10 | del | tinyint | 3 | 0 | N | N | 1 | 是否可删除: |
| 11 | set | tinyint | 3 | 0 | N | N | 1 | 是否可修改: |
| 12 | get | tinyint | 3 | 0 | N | N | 1 | 是否可查看: |
| 13 | field_add | text | 65535 | 0 | Y | N | | 添加字段: |
| 14 | field_set | text | 65535 | 0 | Y | N | | 修改字段: |
| 15 | field_get | text | 65535 | 0 | Y | N | | 查询字段: |
| 16 | table_nav_name | varchar | 500 | 0 | Y | N | | 跨表导航名称: |
| 17 | table_nav | varchar | 500 | 0 | Y | N | | 跨表导航: |
| 18 | option | text | 65535 | 0 | Y | N | | 配置: |
| 19 | create_time | timestamp | 19 | 0 | N | N | CURRENT_TIMESTAMP | 创建时间: |
| 20 | update_time | timestamp | 19 | 0 | N | N | CURRENT_TIMESTAMP | 更新时间: |
表book_borrowing (图书借阅)
|----|------------------------|-----------|-------|-----|------|----|-------------------|--------|
| 编号 | 名称 | 数据类型 | 长度 | 小数位 | 允许空值 | 主键 | 默认值 | 说明 |
| 1 | book_borrowing_id | int | 10 | 0 | N | Y | | 图书借阅ID |
| 2 | book_number | varchar | 64 | 0 | Y | N | | 图书编号 |
| 3 | book_name | varchar | 64 | 0 | Y | N | | 图书名称 |
| 4 | book_types | varchar | 64 | 0 | Y | N | | 图书类型 |
| 5 | book_author | varchar | 64 | 0 | Y | N | | 图书作者 |
| 6 | borrowing_users | int | 10 | 0 | Y | N | 0 | 借阅用户 |
| 7 | user_name | varchar | 64 | 0 | Y | N | | 用户姓名 |
| 8 | borrowed_quantity | int | 10 | 0 | Y | N | 0 | 借阅数量 |
| 9 | borrowing_date | date | 10 | 0 | Y | N | | 借阅日期 |
| 10 | borrowing_days | varchar | 64 | 0 | Y | N | | 借阅天数 |
| 11 | borrowing_instructions | text | 65535 | 0 | Y | N | | 借阅说明 |
| 12 | examine_state | varchar | 16 | 0 | N | N | 未审核 | 审核状态 |
| 13 | examine_reply | varchar | 16 | 0 | Y | N | | 审核回复 |
| 14 | create_time | datetime | 19 | 0 | N | N | CURRENT_TIMESTAMP | 创建时间 |
| 15 | update_time | timestamp | 19 | 0 | N | N | CURRENT_TIMESTAMP | 更新时间 |
表book_classification (图书分类)
|----|------------------------|-----------|----|-----|------|----|-------------------|--------|
| 编号 | 名称 | 数据类型 | 长度 | 小数位 | 允许空值 | 主键 | 默认值 | 说明 |
| 1 | book_classification_id | int | 10 | 0 | N | Y | | 图书分类ID |
| 2 | book_types | varchar | 64 | 0 | Y | N | | 图书类型 |
| 3 | create_time | datetime | 19 | 0 | N | N | CURRENT_TIMESTAMP | 创建时间 |
| 4 | update_time | timestamp | 19 | 0 | N | N | CURRENT_TIMESTAMP | 更新时间 |
表book_information (图书信息)
|----|---------------------|-----------|------------|-----|------|----|-------------------|--------|
| 编号 | 名称 | 数据类型 | 长度 | 小数位 | 允许空值 | 主键 | 默认值 | 说明 |
| 1 | book_information_id | int | 10 | 0 | N | Y | | 图书信息ID |
| 2 | book_number | varchar | 64 | 0 | Y | N | | 图书编号 |
| 3 | book_name | varchar | 64 | 0 | Y | N | | 图书名称 |
| 4 | book_types | varchar | 64 | 0 | Y | N | | 图书类型 |
| 5 | book_author | varchar | 64 | 0 | Y | N | | 图书作者 |
| 6 | book_cover | varchar | 255 | 0 | Y | N | | 图书封面 |
| 7 | publication_time | date | 10 | 0 | Y | N | | 出版时间 |
| 8 | press | varchar | 64 | 0 | Y | N | | 出版社 |
| 9 | storage_location | varchar | 64 | 0 | Y | N | | 存放位置 |
| 10 | book_introduction | text | 65535 | 0 | Y | N | | 图书介绍 |
| 11 | book_details | longtext | 2147483647 | 0 | Y | N | | 图书详情 |
| 12 | hits | int | 10 | 0 | N | N | 0 | 点击数 |
| 13 | praise_len | int | 10 | 0 | N | N | 0 | 点赞数 |
| 14 | create_time | datetime | 19 | 0 | N | N | CURRENT_TIMESTAMP | 创建时间 |
| 15 | update_time | timestamp | 19 | 0 | N | N | CURRENT_TIMESTAMP | 更新时间 |
表book_return (图书归还)
|----|---------------------|-----------|-------|-----|------|----|-------------------|--------|
| 编号 | 名称 | 数据类型 | 长度 | 小数位 | 允许空值 | 主键 | 默认值 | 说明 |
| 1 | book_return_id | int | 10 | 0 | N | Y | | 图书归还ID |
| 2 | book_number | varchar | 64 | 0 | Y | N | | 图书编号 |
| 3 | book_name | varchar | 64 | 0 | Y | N | | 图书名称 |
| 4 | book_types | varchar | 64 | 0 | Y | N | | 图书类型 |
| 5 | book_author | varchar | 64 | 0 | Y | N | | 图书作者 |
| 6 | borrowing_users | int | 10 | 0 | Y | N | 0 | 借阅用户 |
| 7 | user_name | varchar | 64 | 0 | Y | N | | 用户姓名 |
| 8 | borrowed_quantity | int | 10 | 0 | Y | N | 0 | 借阅数量 |
| 9 | borrowing_date | date | 10 | 0 | Y | N | | 借阅日期 |
| 10 | borrowing_days | varchar | 64 | 0 | Y | N | | 借阅天数 |
| 11 | return_date | date | 10 | 0 | Y | N | | 归还日期 |
| 12 | return_quantity | int | 10 | 0 | Y | N | 0 | 归还数量 |
| 13 | return_instructions | text | 65535 | 0 | Y | N | | 归还说明 |
| 14 | create_time | datetime | 19 | 0 | N | N | CURRENT_TIMESTAMP | 创建时间 |
| 15 | update_time | timestamp | 19 | 0 | N | N | CURRENT_TIMESTAMP | 更新时间 |
表collect (收藏)
|----|--------------|-----------|-----|-----|------|----|-------------------|--------|
| 编号 | 名称 | 数据类型 | 长度 | 小数位 | 允许空值 | 主键 | 默认值 | 说明 |
| 1 | collect_id | int | 10 | 0 | N | Y | | 收藏ID: |
| 2 | user_id | int | 10 | 0 | N | N | 0 | 收藏人ID: |
| 3 | source_table | varchar | 255 | 0 | Y | N | | 来源表: |
| 4 | source_field | varchar | 255 | 0 | Y | N | | 来源字段: |
| 5 | source_id | int | 10 | 0 | N | N | 0 | 来源ID: |
| 6 | title | varchar | 255 | 0 | Y | N | | 标题: |
| 7 | img | varchar | 255 | 0 | Y | N | | 封面: |
| 8 | create_time | timestamp | 19 | 0 | N | N | CURRENT_TIMESTAMP | 创建时间: |
| 9 | update_time | timestamp | 19 | 0 | N | N | CURRENT_TIMESTAMP | 更新时间: |
表comment (评论)
|----|--------------|-----------|------------|-----|------|----|-------------------|----------------|
| 编号 | 名称 | 数据类型 | 长度 | 小数位 | 允许空值 | 主键 | 默认值 | 说明 |
| 1 | comment_id | int | 10 | 0 | N | Y | | 评论ID: |
| 2 | user_id | int | 10 | 0 | N | N | 0 | 评论人ID: |
| 3 | reply_to_id | int | 10 | 0 | N | N | 0 | 回复评论ID:空为0 |
| 4 | content | longtext | 2147483647 | 0 | Y | N | | 内容: |
| 5 | nickname | varchar | 255 | 0 | Y | N | | 昵称: |
| 6 | avatar | varchar | 255 | 0 | Y | N | | 头像地址:[0,255] |
| 7 | create_time | timestamp | 19 | 0 | N | N | CURRENT_TIMESTAMP | 创建时间: |
| 8 | update_time | timestamp | 19 | 0 | N | N | CURRENT_TIMESTAMP | 更新时间: |
| 9 | source_table | varchar | 255 | 0 | Y | N | | 来源表: |
| 10 | source_field | varchar | 255 | 0 | Y | N | | 来源字段: |
| 11 | source_id | int | 10 | 0 | N | N | 0 | 来源ID: |
表hits (用户点击)
|----|--------------|-----------|-----|-----|------|----|-------------------|-------|
| 编号 | 名称 | 数据类型 | 长度 | 小数位 | 允许空值 | 主键 | 默认值 | 说明 |
| 1 | hits_id | int | 10 | 0 | N | Y | | 点赞ID: |
| 2 | user_id | int | 10 | 0 | N | N | 0 | 点赞人: |
| 3 | create_time | timestamp | 19 | 0 | N | N | CURRENT_TIMESTAMP | 创建时间: |
| 4 | update_time | timestamp | 19 | 0 | N | N | CURRENT_TIMESTAMP | 更新时间: |
| 5 | source_table | varchar | 255 | 0 | Y | N | | 来源表: |
| 6 | source_field | varchar | 255 | 0 | Y | N | | 来源字段: |
| 7 | source_id | int | 10 | 0 | N | N | 0 | 来源ID: |
表notice (公告)
|----|-------------|-----------|------------|-----|------|----|-------------------|-------|
| 编号 | 名称 | 数据类型 | 长度 | 小数位 | 允许空值 | 主键 | 默认值 | 说明 |
| 1 | notice_id | mediumint | 8 | 0 | N | Y | | 公告id: |
| 2 | title | varchar | 125 | 0 | N | N | | 标题: |
| 3 | content | longtext | 2147483647 | 0 | Y | N | | 正文: |
| 4 | create_time | timestamp | 19 | 0 | N | N | CURRENT_TIMESTAMP | 创建时间: |
| 5 | update_time | timestamp | 19 | 0 | N | N | CURRENT_TIMESTAMP | 更新时间: |
表praise (点赞)
|----|--------------|-----------|-----|-----|------|----|-------------------|----------------|
| 编号 | 名称 | 数据类型 | 长度 | 小数位 | 允许空值 | 主键 | 默认值 | 说明 |
| 1 | praise_id | int | 10 | 0 | N | Y | | 点赞ID: |
| 2 | user_id | int | 10 | 0 | N | N | 0 | 点赞人: |
| 3 | create_time | timestamp | 19 | 0 | N | N | CURRENT_TIMESTAMP | 创建时间: |
| 4 | update_time | timestamp | 19 | 0 | N | N | CURRENT_TIMESTAMP | 更新时间: |
| 5 | source_table | varchar | 255 | 0 | Y | N | | 来源表: |
| 6 | source_field | varchar | 255 | 0 | Y | N | | 来源字段: |
| 7 | source_id | int | 10 | 0 | N | N | 0 | 来源ID: |
| 8 | status | bit | 1 | 0 | N | N | 1 | 点赞状态:1为点赞,0已取消 |
表registered_users (注册用户)
|----|---------------------|-----------|----|-----|------|----|-------------------|--------|
| 编号 | 名称 | 数据类型 | 长度 | 小数位 | 允许空值 | 主键 | 默认值 | 说明 |
| 1 | registered_users_id | int | 10 | 0 | N | Y | | 注册用户ID |
| 2 | user_name | varchar | 64 | 0 | Y | N | | 用户姓名 |
| 3 | user_gender | varchar | 64 | 0 | Y | N | | 用户性别 |
| 4 | examine_state | varchar | 16 | 0 | N | N | 已通过 | 审核状态 |
| 5 | user_id | int | 10 | 0 | N | N | 0 | 用户ID |
| 6 | create_time | datetime | 19 | 0 | N | N | CURRENT_TIMESTAMP | 创建时间 |
| 7 | update_time | timestamp | 19 | 0 | N | N | CURRENT_TIMESTAMP | 更新时间 |
表slides (轮播图)
|----|-------------|-----------|-----|-----|------|----|-------------------|--------|
| 编号 | 名称 | 数据类型 | 长度 | 小数位 | 允许空值 | 主键 | 默认值 | 说明 |
| 1 | slides_id | int | 10 | 0 | N | Y | | 轮播图ID: |
| 2 | title | varchar | 64 | 0 | Y | N | | 标题: |
| 3 | content | varchar | 255 | 0 | Y | N | | 内容: |
| 4 | url | varchar | 255 | 0 | Y | N | | 链接: |
| 5 | img | varchar | 255 | 0 | Y | N | | 轮播图: |
| 6 | hits | int | 10 | 0 | N | N | 0 | 点击量: |
| 7 | create_time | timestamp | 19 | 0 | N | N | CURRENT_TIMESTAMP | 创建时间: |
| 8 | update_time | timestamp | 19 | 0 | N | N | CURRENT_TIMESTAMP | 更新时间: |
表upload (文件上传)
|----|-----------|---------|-----|-----|------|----|-----|------|
| 编号 | 名称 | 数据类型 | 长度 | 小数位 | 允许空值 | 主键 | 默认值 | 说明 |
| 1 | upload_id | int | 10 | 0 | N | Y | | 上传ID |
| 2 | name | varchar | 64 | 0 | Y | N | | 文件名 |
| 3 | path | varchar | 255 | 0 | Y | N | | 访问路径 |
| 4 | file | varchar | 255 | 0 | Y | N | | 文件路径 |
| 5 | display | varchar | 255 | 0 | Y | N | | 显示顺序 |
| 6 | father_id | int | 10 | 0 | Y | N | 0 | 父级ID |
| 7 | dir | varchar | 255 | 0 | Y | N | | 文件夹 |
| 8 | type | varchar | 32 | 0 | Y | N | | 文件类型 |
表user (用户账户:用于保存用户登录信息)
|----|--------------|-----------|-----|-----|------|----|-------------------|-------------------------------------|
| 编号 | 名称 | 数据类型 | 长度 | 小数位 | 允许空值 | 主键 | 默认值 | 说明 |
| 1 | user_id | mediumint | 8 | 0 | N | Y | | 用户ID:[0,8388607]用户获取其他与用户相关的数据 |
| 2 | state | smallint | 5 | 0 | N | N | 1 | 账户状态:[0,10](1可用|2异常|3已冻结|4已注销) |
| 3 | user_group | varchar | 32 | 0 | Y | N | | 所在用户组:[0,32767]决定用户身份和权限 |
| 4 | login_time | timestamp | 19 | 0 | N | N | CURRENT_TIMESTAMP | 上次登录时间: |
| 5 | phone | varchar | 11 | 0 | Y | N | | 手机号码:[0,11]用户的手机号码,用于找回密码时或登录时 |
| 6 | phone_state | smallint | 5 | 0 | N | N | 0 | 手机认证:[0,1](0未认证|1审核中|2已认证) |
| 7 | username | varchar | 16 | 0 | N | N | | 用户名:[0,16]用户登录时所用的账户名称 |
| 8 | nickname | varchar | 16 | 0 | Y | N | | 昵称:[0,16] |
| 9 | password | varchar | 64 | 0 | N | N | | 密码:[0,32]用户登录所需的密码,由6-16位数字或英文组成 |
| 10 | email | varchar | 64 | 0 | Y | N | | 邮箱:[0,64]用户的邮箱,用于找回密码时或登录时 |
| 11 | email_state | smallint | 5 | 0 | N | N | 0 | 邮箱认证:[0,1](0未认证|1审核中|2已认证) |
| 12 | avatar | varchar | 255 | 0 | Y | N | | 头像地址:[0,255] |
| 13 | open_id | varchar | 255 | 0 | Y | N | | 针对获取用户信息字段 |
| 14 | create_time | timestamp | 19 | 0 | N | N | CURRENT_TIMESTAMP | 创建时间: |
| 15 | vip_level | varchar | 255 | 0 | Y | N | | 会员等级 |
| 16 | vip_discount | double | 11 | 2 | Y | N | 0.00 | 会员折扣 |
表user_group (用户组:用于用户前端身份和鉴权)
|----|--------------|-----------|-----|-----|------|----|-------------------|----------------------------|
| 编号 | 名称 | 数据类型 | 长度 | 小数位 | 允许空值 | 主键 | 默认值 | 说明 |
| 1 | group_id | mediumint | 8 | 0 | N | Y | | 用户组ID:[0,8388607] |
| 2 | display | smallint | 5 | 0 | N | N | 100 | 显示顺序:[0,1000] |
| 3 | name | varchar | 16 | 0 | N | N | | 名称:[0,16] |
| 4 | description | varchar | 255 | 0 | Y | N | | 描述:[0,255]描述该用户组的特点或权限范围 |
| 5 | source_table | varchar | 255 | 0 | Y | N | | 来源表: |
| 6 | source_field | varchar | 255 | 0 | Y | N | | 来源字段: |
| 7 | source_id | int | 10 | 0 | N | N | 0 | 来源ID: |
| 8 | register | smallint | 5 | 0 | Y | N | 0 | 注册位置: |
| 9 | create_time | timestamp | 19 | 0 | N | N | CURRENT_TIMESTAMP | 创建时间: |
| 10 | update_time | timestamp | 19 | 0 | N | N | CURRENT_TIMESTAMP | 更新时间: |
3.4本章小结
整个图书馆借阅管理系统的需求分析主要对系统总体架构以及功能模块的设计,通过建立E-R模型和数据库逻辑系统设计完成了数据库系统设计。
4 图书馆借阅管理系统详细设计与实现
图书馆借阅管理系统的详细设计与实现主要是根据前面的图书馆借阅管理系统的需求分析和图书馆借阅管理系统的总体设计来设计页面并实现业务逻辑。主要从图书馆借阅管理系统界面实现、业务逻辑实现这两部分进行介绍。
4.1前台用户功能模块
4.1.1 前台首页界面
当进入图书馆借阅管理系统的时候,系统以上中下的布局进行展示,首先映入眼帘的是系统的导航栏,下面是轮播图,其次是网站公告。系统主界面展示如下图4-1所示。

图4-1 前台首页界面图
4.1.2 用户注册界面
图书馆借阅管理系统的游客和用户时可以进行注册登录,当用户右上角"注册"按钮的时候,当填写上自己的账号+密码+确认密码+昵称+邮箱+手机号等后再点击"注册"按钮后将会先验证输入的有没有空数据,再次验证密码和确认密码是否是一样的,最后验证输入的账户名和数据库表中已经注册的账户名是否重复,只有都验证没问题后即可用户注册成功。其用用户注册界面展示如下图4-2所示。

图4-2注册界面图
注册代码如下:
@PostMapping("register")
public Map<String, Object> signUp(HttpServletRequest request) throws IOException {
Map<String, String> query = new HashMap<>();
Map<String,Object> map = service.readBody(request.getReader());
query.put("username",String.valueOf(map.get("username")));
List list = service.selectBaseList(service.select(query, new HashMap<>()));
if (list.size()>0){
return error(30000, "用户已存在");
}
map.put("password",service.encryption(String.valueOf(map.get("password"))));
service.insert(map);
return success(1);
}
4.1.3 用户登录界面
图书馆借阅管理系统中的前台上注册后的用户是可以通过自己的账户名和密码进行登录的,当校园用户输入完整的自己的账户名和密码信息并点击"登录"按钮后,将会首先验证输入的有没有空数据,再次验证输入的账户名+密码和数据库中当前保存的用户信息是否一致,只有在一致后将会登录成功并自动跳转到图书馆借阅管理系统的首页中;否则将会提示相应错误信息,用户登录界面如下图4-3所示。

图4-3用户登录界面图
登录的逻辑代码如下所示。
@PostMapping("login")
public Map<String, Object> login(@RequestBody Map<String, String> data, HttpServletRequest httpServletRequest) {
log.info("[执行登录接口]");
String username = data.get("username");
String email = data.get("email");
String phone = data.get("phone");
String password = data.get("password");
List resultList = null;
QueryWrapper wrapper = new QueryWrapper<User>();
Map<String, String> map = new HashMap<>();
4.1.4通知公告消息界面
当访客点击图书馆借阅管理系统中导航栏上的"通知公告"后将会进入到该"通知公告"列表的界面,然后选择想要看的公告消息,点击进入到详细界面。通知公告展示界面如下图4-4所示。

图4-4通知公告展示界面图
4.1.5图书馆资讯界面
当用户点击图书馆借阅管理系统中导航栏上的"图书馆资讯"后将会进入到该"图书馆资讯"列表的界面,然后选择想要看的图书馆资讯,点击进入到详细界面,在详细界面可以收藏+赞+评论等操作。图书馆资讯详情界面如下图4-5所示。

图4-5图书馆资讯详情界面图
4.1.6图书信息界面
当用户点击图书馆借阅管理系统中导航栏上的"图书信息"后将会进入到"图书信息"列表的界面,然后选择想要看的图书信息,点击进入到详细界面,可以了解到图书名称、出版时间、图书作者、图书类型等信息,也可以在详细界面收藏该图书信息。图书信息详情界面如下图4-6所示。

图4-6图书信息详情界面图
4.1.7个人中心界面
当用户点击右上角"我的"这个按钮,会出现子菜单,注册用户点击"个人中心"可以对图书借阅、图书归还和收藏的信息进行管理。注册用户个人中心界面如下图4-7所示。

图4-7校园用户个人中心界面图
4.2后台管理功能模块
4.2.1公共管理界面
管理人员在"公共管理"这一菜单下是可以对图书馆借阅管理系统内的轮播图和公告消息进行添加修改的,轮播图管理界面如下图4-12所示。

图4-12轮播图管理界面图
公告消息管理界面如下图4-13所示。

图4-13公告消息管理界面图
4.2.2系统用户界面
图书馆借阅管理系统中的管理人员在"系统用户"这一菜单是中可以对注册的校园用户、借阅人员以及管理员进行管控。系统用户管理界面如下图4-14所示。

图4-14系统用户管理界面图
4.2.3 资讯管理界面
管理员点击"资讯管理"菜单能够对其下子菜单校园资讯和资讯分类进行增删改查。校园资讯管理界面如下图4-15所示。

图4-15校园资讯管理界面图
4.2.4图书分类界面
管理人员在"图书分类"这一菜单能够对其下子菜单校园资讯和资讯分类进行增删改查。,图书分类界面如下图4-16所示。

图4-16图书分类界面图
5系统测试
5.1 系统测试用例
系统测试包括:用户登录功能测试、图书馆资讯展示功能测试、图书信息添加、图书搜索、密码修改、图书借阅添加功能测试,如表5-1、5-2、5-3、5-4、5-5、5-6所示:
用户登录功能测试:
表5-1 用户登录功能测试表
|------|----------------------------------------|
| 用例名称 | 用户登录系统 |
| 目的 | 测试用户通过正确的用户名和密码可否登录功能 |
| 前提 | 未登录的情况下 |
| 测试流程 | 1) 进入登录页面 2) 输入正确的用户名和密码 |
| 预期结果 | 用户名和密码正确的时候,跳转到登录成功界面,反之则显示错误信息,提示重新输入 |
| 实际结果 | 实际结果与预期结果一致 |
图书馆资讯查看功能测试:
表5-2 图书馆资讯查看功能测试表
|------|----------------|
| 用例名称 | 图书馆资讯查看 |
| 目的 | 测试图书馆资讯查看功能 |
| 前提 | 用户登录 |
| 测试流程 | 点击图书馆资讯列表 |
| 预期结果 | 可以查看到所有图书馆资讯信息 |
| 实际结果 | 实际结果与预期结果一致 |
管理员添加图书信息界面测试:
表5-3 管理员添加图书信息界面测试表
|------|---------------------------------------|
| 用例名称 | 添加图书信息测试用例 |
| 目的 | 测试图书信息添加功能 |
| 前提 | 管理员用户正常登录情况下 |
| 测试流程 | 1)管理员点击图书信息管理,然后点击添加后并填写信息。 2)点击进行提交。 |
| 预期结果 | 提交以后,页面首页会显示新的借阅信息 |
| 实际结果 | 实际结果与预期结果一致 |
图书搜索功能测试:
表5-4图书搜索功能测试表
|------|--------------------------|
| 用例名称 | 图书搜索测试 |
| 目的 | 测试图书搜索功能 |
| 前提 | 无 |
| 测试流程 | 1)在搜索框填入搜索关键字。 2)点击搜索按钮。 |
| 预期结果 | 页面显示包含有搜索关键字的教育活动 |
| 实际结果 | 实际结果与预期结果一致 |
密码修改搜索功能测试:
表5-5 密码修改功能测试表
|------|---------------------------|
| 用例名称 | 密码修改测试用例 |
| 目的 | 测试管理员密码修改功能 |
| 前提 | 管理员用户正常登录情况下 |
| 测试流程 | 1)管理员密码修改并完成填写。 2)点击进行提交。 |
| 预期结果 | 使用新的密码可以登录 |
| 实际结果 | 实际结果与预期结果一致 |
图书借阅添加功能测试:
表5-6图书借阅添加功能测试表
|------|-------------------------------------|
| 用例名称 | 图书借阅添加测试用例 |
| 目的 | 测试借阅人员图书借阅记录功能 |
| 前提 | 用户正常登录情况下 |
| 测试流程 | 1)搜索查看借阅信息,点击添加。 2)填写图书借阅信息,点击进行提交。 |
| 预期结果 | 图书借阅添加成功 |
| 实际结果 | 实际结果与预期结果一致 |
5.2 系统测试结果
通过编写图书馆借阅管理系统的测试用例,已经检测完毕用户登录功能测试、图书馆资讯展示功能测试、图书信息添加、图书搜索、密码修改、图书借阅添加功能测试,通过这6大模块为图书馆借阅管理系统的后期推广运营提供了强力的技术支撑。
结论
通过基于SSM和HTML技术的图书馆借阅管理系统的开发,本人巩固了之前学过的知识,如今将平时所学到的知识融合在设计中,在设计过程中,做了很多的准备,首先,在数据库系统的设计过程中,尤其是在数据库的工作原理、工作特点,对其深刻的讨论,与此同时,对于小型站点来说,最好服务器的选择,其次,利用所学的知识点分析所做的系统,并在此基础上设计。
目前本系统已经上线,正在试运行阶段,用户反馈良好,基本完成用户所需,试运行过程中没有出现阻断性问题,有一些不足和小问题也及时予以修正,系统上线后,为了保证数据的安全性,对系统进行了备份操作,系统备份是每两个月备份一次,数据库备份为每周备份一次,系统部署在租赁的云平台服务器中。
本次系统上线成功后,得到了用户的高度认可,但是在功能上和性能上还需做进一步的研究处理,使其有更高的性能和更好的用户体验。
系统在以后的升级过程中,需要解决一系列用户所提出的问题,例如打印过程中如何避免浏览器的兼容性问题,大量用户访问时,如何保持较高的响应速度,在系统今后的升级过程中将着重解决这些安全性问题。
参考文献
1\]王钰冰.基于RFID的图书馆智能管理系统的设计\[J\].信息系统工程,2024,(03):16-19. \[2\]Harper R .A simple plan? Reflections on how a library service secured investment for a new library management system\[J\].Business Information Review,2024,41(1):34-39. \[3\]Khan A S ,Shahzad K .Key features of digital library management system (DLMS) for developing digital libraries: An investigation from LIS practitioners in Pakistan\[J\].Journal of Librarianship and Information Science,2024,56(1):29-42. \[4\]杨小妹.面向智能图书馆的自动化书目管理系统设计与实现\[J\].大数据时代,2024,(01):60-63. \[5\]Weixia W .Optimization of book information search in intelligent library system management based on cellular network\[J\].Optical and Quantum Electronics,2024,56(3): \[6\]Rahman S M ,Mamun A M .Medical library systems and services: Bangladesh scenario.\[J\].Health information and libraries journal,2024,41(1):103-108. \[7\]Ma L .The construction of fine management system of library library materials under the background of informationization\[J\].Applied Mathematics and Nonlinear Sciences,2024,9(1): \[8\]Ocloo D E P ,King L .Proposed standard guideline for managing information systems (ISs) in libraries in Africa\[J\].Digital Library Perspectives,2024,40(1):23-34. \[9\]张曰花,陈红娟,刘婷婷.基于HTML5+PHP技术的化妆品网站设计与实现\[J\].现代信息科技,2023,7(24):33-36+40.DOI:10.19850/j.cnki.2096-4706.2023.24.008. \[10\]吴伟利.图书档案管理系统在图书管理中的价值\[J\].ART AND DESIGN,2023,2(3): \[11\]李新荣."HTML5+CSS3网页制作"课程实验系统设计与实现\[J\].电脑编程技巧与维护,2023,(10):141-143+169.DOI:10.16184/j.cnki.comprg.2023.10.034. \[12\]Jianghe Z ,Tangsen H .Application of machine learning algorithm in electronic book database management system\[J\].SN Applied Sciences,2023,5(11): \[13\]陈洪敏.基于HTML5与CSS3的响应式网页设计研究\[J\].信息与电脑(理论版),2022,34(20):37-40. \[14\]向文娟.HTML5CSS3网页设计与制作\[M\].中国铁道出版社:202207.334. \[15\]蒋婧.基于HTML5+CSS3动画效果的设计与实现\[J\].电脑知识与技术,2022,18(17):94-96.DOI:10.14004/j.cnki.ckt.2022.1109. \[16\]徐亚.基于HTML5和CSS3的网页前端设计研究\[J\].电脑知识与技术,2022,18(07):61-62+70.DOI:10.14004/j.cnki.ckt.2022.0435. \[17\]赵怡姗,范明钰.基于HTML5与CSS3的网页设计技术研究\[J\].成都信息工程大学学报,2021,36(06):641-645.DOI:10.16836/j.cnki.jcuit.2021.06.010. \[18\]贺桂娇.基于HTML5+CSS3导航栏的课堂设计与实践\[J\].信息与电脑(理论版),2021,33(17):217-220. \[19\]赵陶钰.基于HTML5+Node.js同步绘图板的设计与实现\[J\].邢台职业技术学院学报,2021,38(01):92-95. \[20\]宫道.基于HTML5+CSS3的网页设计实现与优化\[J\].信息通信,2020,(07):291-292. **致 谢** **到此,整个图书馆借阅管理系统就算完成了,虽然过程十分艰难,但是等到都完成的时候,我感觉无比的自豪,虽然设计的系统还存在许多的纰漏,但是我已经拼劲全力,给自己的大学四年画上了一个圆满的句号。** **在这里我首先要感谢的就是大学四年来所有教导我的老师,是他们教会了我许多的专业知识以及做人的道理,从一进校门对对开发系统一窍不通到现在能自主开发一个管理系统,里面包含了前台框架、后台框架、业务流程、数据结构、操作系统等各种知识,只有把他们统一运用好,才能够完成整个系统,这都是老师的功劳;其次我要感谢我的指导老师,在开发这个系统的时候,我遇到了无数的问题,经常通过线上、线下的方式去请教导师,每次去请教导师,他从来没有不耐烦,都是细心的引导,告诉我怎么样实现这个功能,怎么样才能使得系统更加完善,然后通过自己查询相关资料解决问题,提高了自己自主解决问题的能力,授人以鱼不如授人以渔,指导老师的这种工作态度受益终生,我也会向老师不断靠拢,向他学习,在此我只想说一句:"老师,谢谢您,您辛苦了"!最后我还要感谢我的室友、同学,在一起学习这四年,他们不但学习上给了我很多建议,在生活上更加给了我帮助,正是有他们的帮助,我的大学生涯才如此完美。** **最后,希望自己在未来的道路上能够越走越远,不辜负在大学的学习以及老师们的细致的教导,追风赶月莫停留,平荒尽处是春山。**