引言:当"一个组件多场景复用"遇上现实复杂性
组件「复用」最容易被误解------
老板说"这不就一样卡片嘛,多加几个字段",
产品说"就换个皮嘛,还不是一个业务逻辑",
但你知道:这个 "一样",往往等于一地鸡毛。
一开始你想着打个补丁(条件判断加一个)
后来你补补又补------再补还是不行,最后别说"复用",旧组件都坏了: 逻辑耦合、prop 爆炸,一不小心走上封装"巨型黑箱"的不归路。
这不是工作疏忽,而是设计方式出错了。
历经多个项目实战探索,你会发现:复用一个组件,就像在组装复杂拼图------清晰边界、拆分功能、组合而不耦合,才是关键。
这篇文章就带你用"配置驱动设计"、"复合组件模式"、"策略模式"、"渲染函数"的思维路径,拆开、再组建出真正易复用的业务组件模型。
一、配置驱动设计:参数化的艺术
适用场景:功能开关与样式主题的灵活切换
当组件的差异主要体现在功能组合、视觉主题和简单行为变化时,配置驱动就像给组件装上了"控制面板",通过调节参数即可实现不同形态。
设计哲学:分离变与不变
配置驱动的核心思想是将变化的部分参数化 ,而不变的部分固定化。通过一个集中管理的配置对象,我们可以在不修改组件内部代码的情况下,实现多种场景的适配。
关键实现技巧
javascript
// 配置的层次化设计
const createSceneConfig = (baseConfig, overrideConfig) => ({
// 第一层:基础功能配置
features: mergeDeep(baseConfig.features, overrideConfig.features),
// 第二层:UI表现配置
ui: {
...baseConfig.ui,
...overrideConfig.ui,
// 主题系统支持动态切换
theme: createTheme(overrideConfig.ui?.theme)
},
// 第三层:业务规则配置
businessRules: applyBusinessRules(
baseConfig.businessRules,
overrideConfig.businessRules,
context
),
// 第四层:性能优化配置
performance: {
// 根据场景启用不同的优化策略
lazyLoad: overrideConfig.isMobile,
virtualScroll: overrideConfig.isLargeDataset,
memoization: true
}
});
优势与考量
优势:
- 高度可控:通过配置即可调整组件行为,无需修改组件内部代码
- 易于扩展:新增场景只需添加配置,符合开闭原则
- 配置集中管理:便于维护和统一调整
考量:
- 配置对象可能会变得臃肿,需要良好的文档
- 复杂逻辑场景可能不适合纯配置驱动
最佳实践建议
- 配置验证:使用Schema验证确保配置的正确性
- 默认值处理:提供合理的默认值,避免配置缺失导致错误
- 配置版本化:支持配置的热更新和版本回滚
- 性能优化:对配置对象进行记忆化,避免不必要的重新渲染
二、复合组件模式:乐高积木式的组装艺术
适用场景:UI结构差异显著的跨平台应用
当不同场景的界面布局和交互模式差异较大,但底层数据逻辑相同时,复合组件模式就像是提供了一盒乐高积木,让使用者可以自由组装出所需的结构。
BusinessContainer] --> B[上下文提供者] B --> C[场景上下文] C --> D[头部选择器] C --> E[内容选择器] C --> F[底部选择器] D --> G[管理员头部] D --> H[移动端头部] D --> I[用户头部] E --> J[详细视图] E --> K[简洁视图] E --> L[卡片视图] F --> M[操作栏] F --> N[分页器] F --> O[空状态] end subgraph "使用组合" P[管理员场景] --> Q[组合示例] Q --> R[容器] R --> S[管理员头部] R --> T[详细视图] R --> U[操作栏] end G -.-> S J -.-> T M -.-> U
设计哲学:关注点分离与自由组合
复合组件的核心优势在于将复杂的组件拆解为独立的、可复用的子组件,每个子组件都有明确的职责,同时通过共享的上下文进行通信。
进阶模式:插槽与扩展点
jsx
// 支持插槽的复合组件
const BusinessComponentWithSlots = ({ children, slots = {} }) => {
const defaultSlots = {
header: DefaultHeader,
content: DefaultContent,
footer: DefaultFooter,
sidebar: DefaultSidebar,
toolbar: DefaultToolbar,
};
const resolvedSlots = { ...defaultSlots, ...slots };
return (
<div className="business-layout">
<div className="header-slot">
<resolvedSlots.header />
</div>
<div className="main-content">
<div className="sidebar-slot">
<resolvedSlots.sidebar />
</div>
<div className="content-slot">
{children || <resolvedSlots.content />}
</div>
</div>
<div className="toolbar-slot">
<resolvedSlots.toolbar />
</div>
<div className="footer-slot">
<resolvedSlots.footer />
</div>
</div>
);
};
// 灵活的使用方式
const CustomizedView = () => (
<BusinessComponentWithSlots
slots={{
header: CustomHeader,
sidebar: StatisticsSidebar,
toolbar: QuickActionsToolbar,
}}
>
<DashboardContent />
</BusinessComponentWithSlots>
);
优势与考量
优势:
- 高度灵活:可以像搭积木一样组合组件
- 关注点分离:每个子组件职责单一
- 上下文共享:状态管理更加清晰
考量:
- 学习曲线相对较高
- 需要良好的文档说明可用子组件
最佳实践建议
- 明确的上下文契约:使用TypeScript定义清晰的上下文类型,确保子组件正确使用共享状态
- 默认子组件实现:为每个子组件提供默认实现,降低使用门槛
- 文档和示例:为每个子组件提供详细的文档和多种使用示例
- 性能优化:合理拆分上下文,避免不必要的子组件重新渲染
三、策略模式 + 自定义 Hook:逻辑解耦的智慧
适用场景:业务规则多变的复杂系统
当不同场景的业务逻辑和数据处理方式差异显著时,策略模式可以将这些差异封装到独立的策略对象中,使主组件保持简洁。
设计哲学:算法族的自由替换
策略模式的精髓在于定义一系列可互换的算法,让它们可以独立于使用它们的客户端变化。结合React Hook,我们可以创建出既灵活又易于测试的业务逻辑单元。
策略工厂模式
javascript
// 策略工厂:动态创建和组合策略
const createStrategy = (scene, options) => {
// 基础策略
const baseStrategy = {
data: options.data,
format: (data) => data,
validate: () => true,
execute: () => {},
};
// 场景特定的策略增强
const enhancements = {
admin: {
format: (data) => enrichAdminData(data),
validate: (action) => checkAdminPermissions(action),
execute: (action) => {
logAdminAction(action);
return performAdminAction(action);
},
},
mobile: {
format: (data) => optimizeForMobile(data),
validate: (action) => checkNetworkStatus(),
execute: async (action) => {
if (isOffline()) {
return queueAction(action);
}
return performOnlineAction(action);
},
},
};
// 策略组合:可以混合多个场景的特性
return composeStrategies(
baseStrategy,
enhancements[scene],
options.customStrategies
);
};
// 策略组合器
const composeStrategies = (...strategies) => {
return strategies.reduce((combined, current) => {
return {
...combined,
...current,
// 特殊的组合逻辑
format: (data) => {
const prevResult = combined.format(data);
return current.format ? current.format(prevResult) : prevResult;
},
};
});
};
优势与考量
优势:
- 逻辑与UI解耦:业务逻辑可以独立测试
- 策略可替换:轻松切换不同场景的逻辑
- 代码复用:相似逻辑可以在不同策略间共享
考量:
- 需要良好设计的策略接口
- 策略之间可能存在重复代码
最佳实践建议
- 策略接口标准化:定义统一的策略接口,确保不同策略之间可以无缝替换
- 策略工厂管理:使用策略工厂统一创建和管理策略实例
- 依赖注入:通过依赖注入解耦策略的具体实现,便于测试和维护
- 策略组合:支持策略的组合使用,提高代码复用性
四、Render Props + 组件注入:极致灵活性的选择
适用场景:需要高度定制化的开放平台
当你设计的组件需要被不同团队甚至不同公司使用,且他们可能有完全不同的UI需求和交互模式时,Render Props提供了最大程度的灵活性。
设计哲学:控制反转与依赖注入
Render Props模式实现了控制反转------将UI渲染的控制权交给使用者,而组件本身只负责提供数据和状态管理。
多模式兼容设计
jsx
// 支持多种使用方式的灵活组件
const UniversalComponent = (props) => {
const {
// 模式1: render props
render,
// 模式2: 组件注入
components = {},
// 模式3: 插槽系统
children,
slots = {},
// 模式4: 配置驱动
config,
// 共享的状态和数据
data,
state,
actions,
context,
} = useUniversalComponentLogic(props);
// 渲染策略:优先级顺序
const renderContent = () => {
// 最高优先级:render props
if (typeof render === 'function') {
return render({ data, state, actions, context });
}
// 第二优先级:组件注入
if (components.Content) {
const ContentComponent = components.Content;
return <ContentComponent data={data} actions={actions} />;
}
// 第三优先级:插槽系统
if (slots.content) {
return slots.content;
}
// 第四优先级:默认渲染 + children
return children || <DefaultContent data={data} config={config} />;
};
return (
<UniversalContext.Provider value={context}>
<div className={`universal-component ${config?.theme || 'default'}`}>
{/* 头部渲染策略 */}
{components.Header || slots.header ? (
components.Header ?
<components.Header /> : slots.header
) : (
<DefaultHeader />
)}
{/* 内容区域 */}
<main className="content-area">
{renderContent()}
</main>
{/* 底部区域 */}
{config?.showFooter !== false && (
components.Footer || slots.footer ? (
components.Footer ?
<components.Footer /> : slots.footer
) : (
<DefaultFooter actions={actions} />
)
)}
</div>
</UniversalContext.Provider>
);
};
// 多样的使用方式
const Example1 = () => (
// 方式1: render props(最大灵活性)
<UniversalComponent
data={data}
render={({ data, actions }) => (
<CustomLayout>
<CustomHeader title="自定义标题" />
<CustomContent data={data} onAction={actions.handleAction} />
</CustomLayout>
)}
/>
);
const Example2 = () => (
// 方式2: 组件注入(类型安全)
<UniversalComponent
data={data}
components={{
Header: CustomHeader,
Content: CustomContent,
Footer: CustomFooter,
}}
/>
);
const Example3 = () => (
// 方式3: 插槽系统(类似Vue的插槽)
<UniversalComponent data={data}>
<template slot="header">
<CustomHeader />
</template>
<main>
这里是自定义内容
</main>
</UniversalComponent>
);
优势与考量
优势:
- 极致灵活性:允许使用者完全控制组件渲染,适应高度定制化需求
- 逻辑与UI完全分离:组件专注于业务逻辑,UI渲染完全可自定义
- 渐进式采用:提供默认渲染实现,可按需逐步替换特定部分
- 组件复用性高:同一业务组件可在不同项目、技术栈中复用
- 类型安全性强:结合TypeScript可精确声明渲染函数类型
考量:
- 使用复杂度高:需要深入理解组件状态逻辑,对开发者要求较高
- 性能优化困难:渲染函数容易导致不必要的重新渲染
- 代码冗余风险:相似UI在不同场景中可能导致代码重复
- 调试复杂度增加:渲染逻辑分散,调试需要追踪多个调用链
- API复杂度高:为提供灵活性需暴露大量状态和方法
最佳实践建议
- 渲染函数记忆化:使用useCallback包装渲染函数,避免不必要的重新渲染
- 默认组件集:提供一套默认的组件实现,简化基础使用
- 类型安全声明:使用TypeScript精确声明渲染函数和组件注入的props类型
- 性能监控:监控渲染性能,避免因过度灵活导致的性能问题
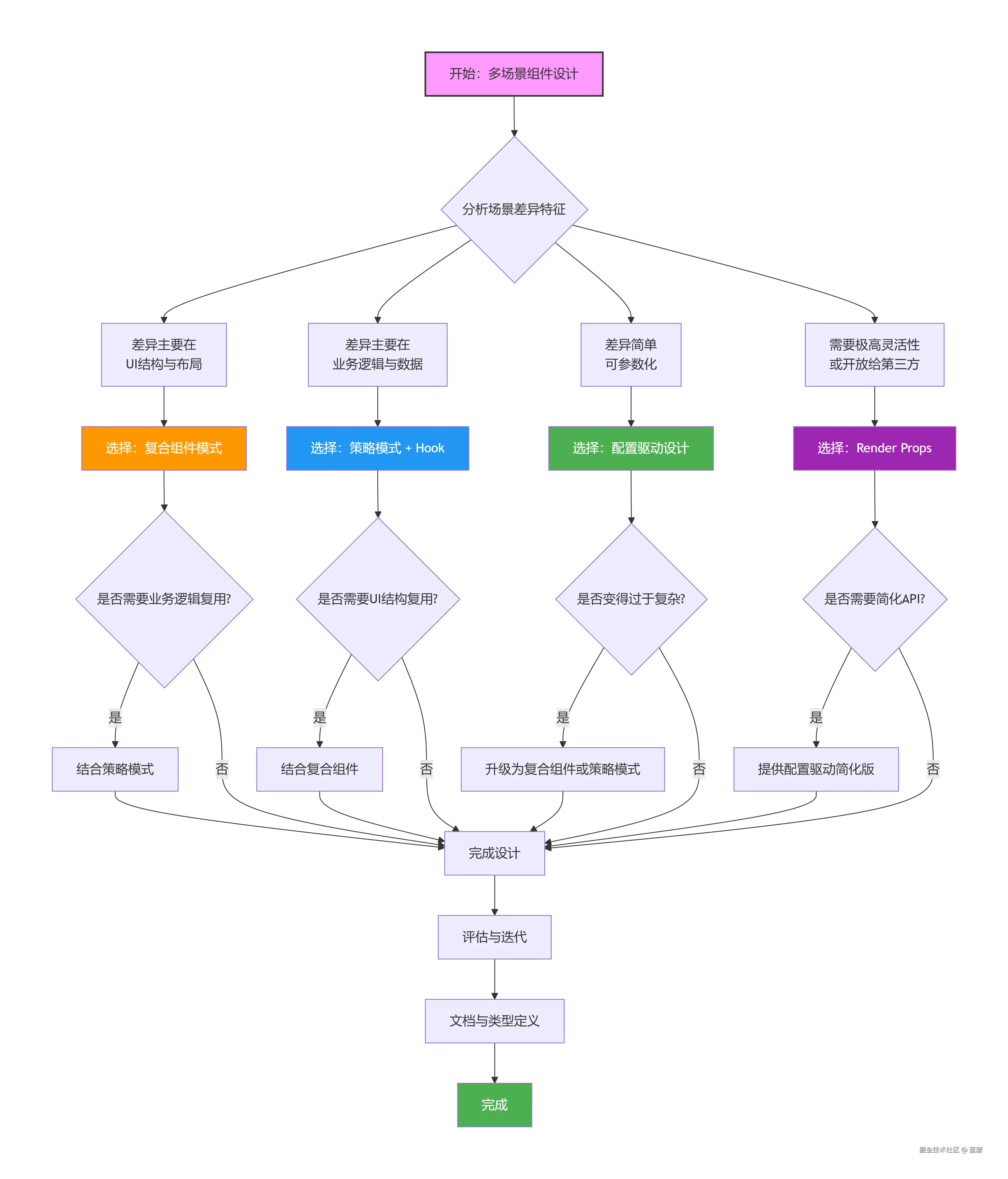
五、决策流程图:如何选择适合的方案
面对多场景复用需求时,如何选择最合适的方案?下面的决策流程图可以帮助你做出明智的选择:

混合模式:现实项目的最佳实践
在实际的大型项目中,单一模式往往难以应对所有场景。聪明的做法是组合使用多种模式,发挥各自的优势:
javascript
// 混合模式示例:配置驱动 + 策略模式 + 复合组件
const HybridBusinessComponent = ({ scene, config, children }) => {
// 1. 配置驱动:处理简单的差异
const baseConfig = useMemo(() =>
mergeConfigs(DEFAULT_CONFIG, SCENE_CONFIGS[scene], config)
, [scene, config]);
// 2. 策略模式:处理复杂的业务逻辑差异
const strategy = useBusinessStrategy(scene, {
data: baseConfig.data,
features: baseConfig.features,
});
// 3. 复合组件:提供灵活的UI组合
return (
<BusinessContainer
variant={scene}
config={baseConfig}
contextValue={strategy}
>
{baseConfig.customHeader ? (
<BusinessContainer.Header>
{baseConfig.customHeader}
</BusinessContainer.Header>
) : null}
<BusinessContainer.Content>
{children || (
<BusinessContent
data={strategy.data}
renderItem={baseConfig.renderItem}
onAction={strategy.handleAction}
/>
)}
</BusinessContainer.Content>
{baseConfig.showActions && (
<BusinessContainer.Actions
actions={strategy.getAvailableActions()}
onAction={strategy.executeAction}
/>
)}
</BusinessContainer>
);
};
总结:组件设计的平衡艺术

多场景业务组件的设计本质上是一场平衡的艺术,需要在多个维度中找到最佳平衡点:
- 灵活性与易用性的平衡:既要足够灵活以适应各种场景,又要对使用者简单友好
- 一致性与特异性的平衡:保持核心体验一致,同时允许必要的场景定制
- 抽象程度与性能的平衡:过度抽象会增加复杂度,不足抽象会导致代码重复
- 当前需求与未来扩展的平衡:为未来变化留出空间,但不过度设计
一些原则
遵循开放封闭原则:对扩展开放,对修改封闭
保持单一职责:每个组件/模块只做一件事
提供明确接口:清晰的API和类型定义
支持渐进增强:从简单场景开始,逐步支持复杂场景
注重开发者体验:良好的文档和错误提示
最好的设计不是最复杂的设计,而是最适合团队和项目的设计。 从简单的配置驱动开始,随着场景复杂度的增加逐步引入更高级的模式,这种渐进式的演进往往能带来最健康的代码base。
最终,优秀的组件设计不仅让代码更易于维护和扩展,更重要的是提升团队的开发效率和协作体验。当新成员能够快速理解如何使用和扩展组件,当产品需求变化时组件能够灵活适应,当你自己几个月后回头看代码仍然清晰易懂------这就是成功的组件设计带来的真正价值。