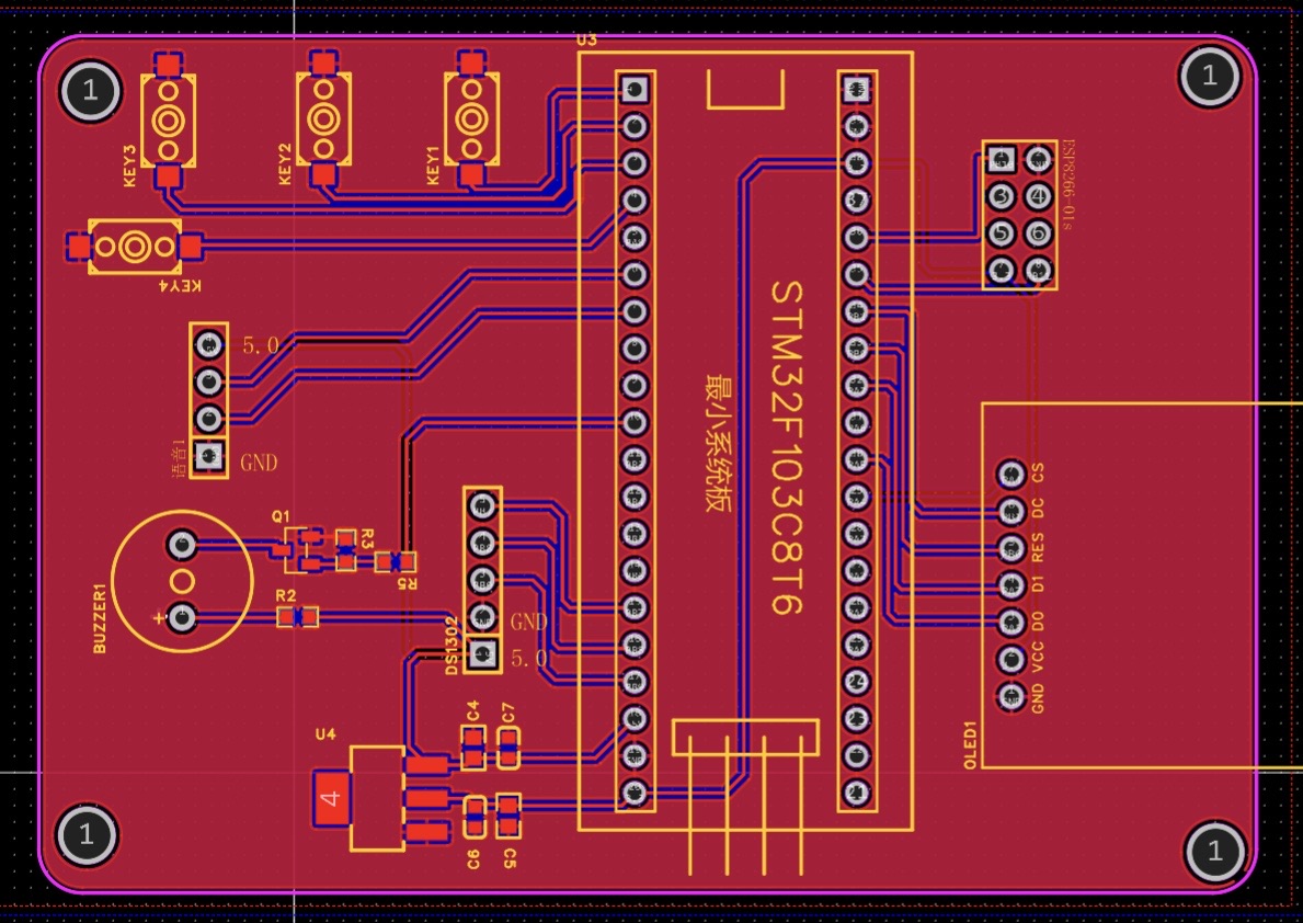
)硬件端
1.STM32F103C8T6:用于所有程序的中控和模块数据通信;
2.WiFi(ESP8266-01s):用于传输相关监测的相关数据;
3.OLED:实现设备数据的显示
4.时钟模块:实现模块的时间显示
5.语音播报模块(syn6288):实现语音播报当前叫号信息
6.按键:实现叫号信息和取号功能
按键1 可以进行窗口1服务
按键2 可以进行窗口2服务
按键3 可以进行窗口3服务
按键4 可以进行取号服务
(2)APP端
1.实时显示当前窗口正在办理的状态
2.显示当前叫号数量
3.可以手机远程取号
(3)云平台
只是链接各个设备使用,采用MQTT即时通讯;





