深入微服务依赖的"经络系统",掌握从诊断到根治的完整方法论
文章目录
引言:服务依赖------微服务系统的"经络系统"
在分布式微服务架构中,服务间的依赖如同人体的经络系统 ------错综复杂、相互关联。一个健康的系统,依赖关系应当清晰、畅通且富有弹性。然而在实际开发中,我们常常遭遇这样的困境:服务启动时报错 No provider available、调用链路上出现意料之外的 RpcException,或是面对循环依赖时无从下手。
Dubbo 服务依赖问题可能隐藏在网络通信、配置管理、版本兼容、资源治理 等多个层面。它不仅影响单个服务的可用性,更可能通过依赖链引发"雪崩效应",导致整个系统的稳定性受到挑战。本文将为你提供一张完整的"依赖问题诊断地图",从现象到本质,从工具到实践,系统化地解决各类 Dubbo 服务依赖难题。
一、服务依赖问题的全景图
理解 Dubbo 服务依赖问题,首先需要建立一个全局视角。问题通常体现在以下几个层面,相互交织:
1. 发现与连接层依赖
这是最基础的依赖层面,核心问题是 "找得到" 和 "连得上"。典型症状包括服务无法注册、消费者找不到提供者、网络连接失败等。
2. 配置与兼容层依赖
这一层面关注 "配得对" 和 "兼得容"。涉及版本号不匹配、序列化协议不一致、接口定义差异等配置相关问题。
3. 运行时与治理层依赖
系统运行起来后,依赖问题表现为 "调得通" 和 "扛得住"。包括超时、重试、负载均衡、服务降级等运行时行为。
4. 资源与循环依赖
这是更复杂的依赖形态,涉及服务启动顺序、资源死锁以及服务间相互调用的循环依赖问题。
二、四大核心问题场景与根因深度剖析
场景一:服务无法发现与连接
这是最常见的依赖问题,根本原因在于服务提供者与消费者之间的"寻址通道"中断。
典型表现
- 消费者启动时抛出
No provider available异常 - 日志中出现
Connection refused或Registry connect failed错误 - 服务在注册中心可见,但消费者无法调用
根本原因分析
- 注册中心故障:ZooKeeper/Nacos 宕机或网络分区,导致服务信息无法同步
- 网络配置问题:防火墙拦截、安全组未开放、多网卡绑定错误IP
- 服务未正确暴露 :提供者配置错误,
@DubboService注解未生效或端口被占用 - 订阅关系异常:消费者订阅的服务名、版本、分组与提供者不匹配
场景二:配置与版本兼容性问题
当服务间接口契约出现偏差时,即使能建立连接,调用也会失败。
典型表现
- 调用时抛出
Serialization exception或Class not found异常 - 出现
NoSuchMethodError等版本冲突错误 - 接口方法存在但调用时参数类型不匹配
根本原因分析
- 序列化不兼容 :消费者与提供者使用不同的序列化协议,或传输的对象未实现
Serializable接口 - API版本不一致:服务提供者升级接口后,消费者仍依赖旧版本接口包
- 配置参数冲突:超时时间、重试次数等配置在服务级别与方法级别存在冲突
场景三:运行时调用失败与性能问题
服务依赖在运行时暴露问题,通常与系统负载和异常处理机制相关。
典型表现
- 调用频繁超时,响应时间不稳定
- 部分调用成功,部分调用失败,无固定规律
- 系统压力增大时,失败率显著上升
根本原因分析
- 资源竞争与限制:线程池耗尽、数据库连接池不足、网络带宽受限
- 负载均衡不均:某些服务实例负载过高,而负载均衡策略未能合理分配流量
- 集群容错策略不当:对于写操作错误地配置了重试机制,导致非幂等操作重复执行
场景四:启动依赖与循环依赖
这类问题在系统启动阶段最为棘手,涉及服务初始化的顺序和依赖关系。
典型表现
- 服务启动时因依赖服务不可用而阻塞
- 多个服务相互等待,形成死锁
- 日志中出现循环依赖警告
根本原因分析
- 启动检查过于严格:Dubbo 默认开启启动检查,依赖服务未就绪时阻止应用启动
- 服务初始化顺序不合理:服务A依赖服务B的结果进行初始化,而服务B又依赖服务A
- Spring上下文加载顺序问题:Dubbo服务Bean的创建顺序与Spring Bean加载顺序冲突
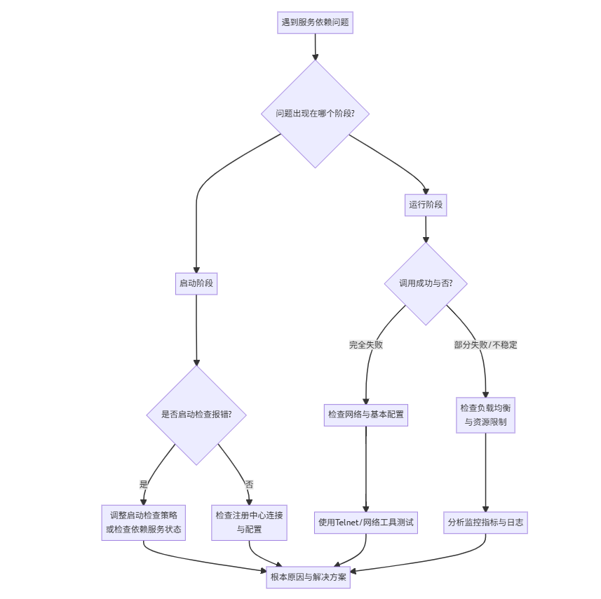
三、系统化排查方法论与诊断工具
面对复杂的依赖问题,需要一套系统化的排查方法。以下流程可以帮助你高效定位问题:

诊断工具箱
1. 基础连通性测试
bash
# 测试注册中心连通性
telnet zookeeper-host 2181
# 测试服务提供者端口
telnet provider-host 20880
# 使用Dubbo内置的Telnet调试功能
echo "ls" | telnet localhost 20880
2. 注册中心数据检查
bash
# ZooKeeper查看服务节点
ls /dubbo/com.example.UserService/providers
# Nacos查看服务列表
curl -X GET "http://nacos-host:8848/nacos/v1/ns/service/list"
3. 监控与日志分析
- Dubbo Admin:可视化查看服务依赖关系、调用链路
- 应用日志:将Dubbo日志级别调整为DEBUG,查看详细调用过程
- 系统监控:关注CPU、内存、线程池使用率等关键指标
4. 高级诊断工具
bash
# 使用Arthas跟踪Dubbo调用
trace com.apache.dubbo.rpc.protocol.dubbo.DubboInvoker invoke
# 使用tcpdump分析网络包
tcpdump -i any port 20880 -w dubbo.pcap
四、八大解决方案与实战配置
方案一:优化启动检查策略
Dubbo默认开启启动检查,确保依赖服务可用。但在特定场景下需灵活调整。
配置示例
xml
<!-- 关闭特定服务的启动检查 -->
<dubbo:reference interface="com.example.UserService" check="false" />
<!-- 关闭所有服务的启动检查(谨慎使用) -->
<dubbo:consumer check="false" />
<!-- 通过JVM参数动态控制 -->
java -Ddubbo.consumer.check=false -jar app.jar
使用场景
- 循环依赖必须有一方先启动时
- 弱依赖服务,允许暂时不可用
- 测试环境快速启动
注意 :关闭检查后可能遇到"冷启动"问题,建议配合服务预热机制。
方案二:实现智能服务降级
当依赖服务不稳定时,降级是保障系统韧性的关键手段。
配置示例
xml
<!-- 方法1:强制返回降级值(不发起远程调用) -->
<dubbo:reference interface="com.example.OrderService"
mock="force:return null" />
<!-- 方法2:失败时返回降级值 -->
<dubbo:reference interface="com.example.PaymentService"
mock="fail:return {'status':'processing'}" />
<!-- 方法3:自定义Mock类 -->
<dubbo:reference interface="com.example.UserService"
mock="com.example.UserServiceMock" />
自定义Mock类实现
java
public class UserServiceMock implements UserService {
public User getUser(Long id) {
// 返回降级数据
User mockUser = new User();
mockUser.setId(id);
mockUser.setName("默认用户");
return mockUser;
}
}
进阶技巧:通过Dubbo Admin动态管理降级规则。
方案三:配置多注册中心与高可用架构
单一注册中心是单点故障源,多注册中心可大幅提升系统可用性。
配置示例
yaml
dubbo:
registries:
zk-registry:
address: zookeeper://127.0.0.1:2181
primary: true
nacos-registry:
address: nacos://127.0.0.1:8848
工作原理
- 服务同时注册到多个注册中心
- 消费者订阅所有注册中心
- 主注册中心故障时自动切换至备用中心
方案四:精细化超时与重试控制
合理配置超时和重试是解决运行时依赖问题的关键。
配置示例
yaml
dubbo:
consumer:
timeout: 3000 # 默认超时3秒
retries: 1 # 默认重试1次(不含首次调用)
reference:
userService:
timeout: 5000 # 特定服务超时5秒
retries: 0 # 写操作不重试
queryService:
timeout: 10000 # 查询服务超时10秒
retries: 2 # 查询可重试2次
最佳实践
- 读操作:可适当增加重试次数(如2-3次)
- 写操作 :建议设置
retries=0或使用幂等设计 - 关键路径:设置较短超时,配合快速失败和降级策略
方案五:负载均衡与集群容错策略调优
Dubbo提供多种负载均衡和容错策略,需根据业务场景选择。
负载均衡策略对比
- 随机(Random):默认策略,按权重随机选择
- 轮询(RoundRobin):按公约后权重轮询
- 最少活跃调用(LeastActive):优先调用活跃数少的提供者
- 一致性哈希(ConsistentHash):相同参数请求总是发往同一提供者
集群容错策略选择
- Failover:失败自动切换,适用于读操作
- Failfast:快速失败,适用于非幂等写操作
- Failsafe:失败安全,适用于审计日志等旁路操作
- Forking:并行调用多个提供者,适用于实时性要求高的场景
方案六:版本管理与灰度发布
通过版本号管理服务依赖,实现平滑升级和灰度发布。
配置示例
java
// 提供者暴露v1和v2两个版本
@DubboService(version = "1.0.0")
public class UserServiceImplV1 implements UserService {...}
@DubboService(version = "2.0.0")
public class UserServiceImplV2 implements UserService {...}
// 消费者指定调用版本
@DubboReference(version = "1.0.0")
private UserService userService;
灰度发布流程
- 部署v2.0.0提供者,与v1.0.0并存
- 将少量消费者切换到v2.0.0
- 监控v2.0.0运行状态
- 逐步将所有消费者迁移到v2.0.0
- 下线v1.0.0提供者
方案七:依赖分析与链路追踪
建立可视化依赖关系图,辅助问题定位和架构优化。
实现方案
- 使用Dubbo Admin:查看服务依赖关系图
- 集成SkyWalking/Pinpoint:实现分布式链路追踪
- 自定义Filter收集数据:
java
public class DependencyTraceFilter implements Filter {
@Override
public Result invoke(Invoker<?> invoker, Invocation invocation) {
String service = invoker.getInterface().getName();
String method = invocation.getMethodName();
long start = System.currentTimeMillis();
try {
Result result = invoker.invoke(invocation);
recordDependency(service, method, true,
System.currentTimeMillis() - start);
return result;
} catch (Exception e) {
recordDependency(service, method, false,
System.currentTimeMillis() - start);
throw e;
}
}
}
方案八:资源隔离与限流保护
防止依赖服务故障引发级联失败,通过资源隔离保护核心服务。
配置示例
yaml
dubbo:
protocol:
threadpool: fixed # 使用固定大小线程池
threads: 200 # 最大线程数
queues: 0 # 队列大小,0表示无界
consumer:
actives: 50 # 每服务消费者最大活跃调用数
集成Sentinel实现高级限流
java
// 使用Sentinel保护Dubbo服务
@DubboReference(
interfaceClass = UserService.class,
parameters = {"sentinel.enabled", "true"}
)
private UserService userService;
五、总结:构建韧性服务依赖体系
解决Dubbo服务依赖问题不是单一的技术调整,而是需要建立一套完整的韧性体系。这个体系包含四个核心层次:
1. 预防层
- 建立配置规范:统一版本号、序列化协议、超时时间等配置标准
- 依赖治理:明确强依赖与弱依赖,制定不同的容错策略
- 架构评审:在服务设计阶段识别潜在的循环依赖和资源竞争
2. 检测层
- 全面监控:覆盖从基础设施到业务指标的全链路监控
- 智能告警:基于基线动态调整告警阈值,减少误报
- 依赖图谱:可视化展示服务间依赖关系,快速定位问题影响范围
3. 容错层
- 多级降级:从方法级到服务级的多层次降级方案
- 智能路由:根据服务健康状态动态调整流量分配
- 资源隔离:通过线程池、连接池隔离防止故障传播
4. 恢复层
- 自动化预案:常见故障的自动化处理流程
- 混沌工程:定期进行故障演练,验证系统韧性
- 持续优化:基于故障复盘持续改进依赖治理策略
架构师视角 :服务依赖管理本质上是复杂度治理。一个优秀的微服务架构不是没有依赖,而是依赖关系清晰、可控且富有弹性。通过建立标准化的依赖治理流程,结合自动化工具和监控体系,才能构建出真正稳定可靠的分布式系统。
参考资料 📖
- Dubbo负载均衡策略、集群策略与注册中心高可用 - 语雀
- Apache Dubbo官方文档 - 服务降级(本地伪装)
- Dubbo启动检查机制详解 - 腾讯云开发者社区
- Dubbo接口调用失败分析与核心原理深度解析 - 百度云社区
- Dubbo-go 3.0启动时检查 - Apache Dubbo官方文档
标签 : Dubbo 服务依赖 微服务治理 服务降级 容错机制 故障排查 分布式系统 高可用架构