江科大的课程详细丰富,所以这里开始记录课程的内容知识点还有补充,可以更好用来复习和学习
按键
机械按键抖动

传感器模块介绍
传感器模块:传感器元件(光敏电阻 / 热敏电阻 / 红外接收管等)的电阻会随外界模拟量的变化而变化,通过与定值电阻分压即可得到模拟电压,再通过电压比较器进行二值化即可电压输出

首先我们看这一个模块

这个是一个滤波电容,我们在分析电路的时候直接可以删掉,因为它的作用就是用来滤出一些干扰来达到电路稳定的

然后分析这个电路就是N1相当于上面的光敏电阻 / 热敏电阻 / 红外接收管等元器件,然后上面外接一个电阻,这里我们可以这样分析就是如果下面的电阻变小了,下拉作用就会增强这样中间A0的电压就会被拉低,反之也是一样的。这样的到的A0就是我们想要的模拟电压输出了

我们还有数字输出(相对于模拟输出)就是对A0进行二值化操作,这里的二值化操作就是LM393芯片(左侧U1)
LM393 是双电压比较器(图中只用到 1 个通道),供电端VCC接电源,GND接地;C1(0.1uF)是电源滤波电容,滤除电源线上的高频噪声,稳定芯片供电
- 引脚功能 :
+(同相输入端):接外部输入信号(后续模块的IN+);-(反相输入端):接参考电平(后续模块的IN-);DO(输出端):比较器的数字输出(高 / 低电平)
- 核心作用 :当同相端电压 > 反相端电压 时,
DO输出高电平 ;当同相端电压 < 反相端电压 时,DO输出低电平 (LM393 是开漏输出,需外部上拉,图中DO通过绿色线接VCC,等效上拉)
这样子就可以得到D0数字电压输出
后续模块的IN+,后续模块的IN-,这两个模块在这里

然后我们就可以得到这样的电路图,上面A0和D0口就接到这里

这一个是电源指示灯通电就亮
这个是D0输出指示灯,他可以指示D0的输出电压,如果亮了输出的是就是低电平,没亮的输出的就是高电平
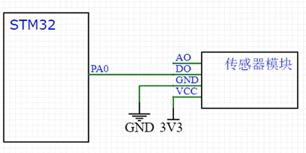
硬件电路

首先看第一个上面随机找一个引脚PA0,然后按键k1下接GND,如果按下就是电路连接输出低电平
松开就是浮空模式,所以这个时候我们就需要上接一个电阻
第二个图就是已经上接了一个电阻
第三个图就是如果按下就是输出高电平,松开要有一个下拉电阻配置为下拉输入模式,但是一般的电阻其实是没有下拉输入的模式所以我们一般都是采用上面的模式
第四个图就是配置了下拉电阻的电路图
总结:我峨嵋你一般都会使用上面两个电路图进行使用
传感器模块电路(A0模拟输出之后学习ADC模拟输入再说)




