在现代微服务架构中,不同场景可能需要不同的通信协议。本文将深入探讨如何在Dubbo中实现服务的多协议暴露,满足各种复杂的业务需求。
文章目录
-
- [🎯 引言:为什么需要多协议暴露?](#🎯 引言:为什么需要多协议暴露?)
- [一、Dubbo多协议基础:核心概念解析 🤔](#一、Dubbo多协议基础:核心概念解析 🤔)
-
- [1.1 Dubbo支持的协议类型](#1.1 Dubbo支持的协议类型)
- [1.2 多协议暴露的架构原理](#1.2 多协议暴露的架构原理)
- [二、XML配置方式实现多协议暴露 📝](#二、XML配置方式实现多协议暴露 📝)
-
- [2.1 基础XML配置示例](#2.1 基础XML配置示例)
- [2.2 协议参数详细配置](#2.2 协议参数详细配置)
- [2.3 高级XML配置:协议分组与条件暴露](#2.3 高级XML配置:协议分组与条件暴露)
- [三、注解配置方式实现多协议暴露 🎨](#三、注解配置方式实现多协议暴露 🎨)
-
- [3.1 基础注解配置](#3.1 基础注解配置)
- [3.2 服务接口与实现](#3.2 服务接口与实现)
- [3.3 使用@DubboService注解暴露多协议](#3.3 使用@DubboService注解暴露多协议)
- [3.4 使用多个@DubboService注解](#3.4 使用多个@DubboService注解)
- [3.5 配置类方式的多协议暴露](#3.5 配置类方式的多协议暴露)
- [四、YAML/Properties配置方式实现多协议暴露 🌈](#四、YAML/Properties配置方式实现多协议暴露 🌈)
-
- [4.1 application.yml配置示例](#4.1 application.yml配置示例)
- [4.2 多环境配置文件](#4.2 多环境配置文件)
- [4.3 Properties配置方式](#4.3 Properties配置方式)
- [五、动态多协议暴露与运行时切换 ⚡](#五、动态多协议暴露与运行时切换 ⚡)
-
- [5.1 基于API的动态协议暴露](#5.1 基于API的动态协议暴露)
- [5.2 基于配置中心的动态协议管理](#5.2 基于配置中心的动态协议管理)
- [六、多协议暴露的最佳实践 🏆](#六、多协议暴露的最佳实践 🏆)
-
- [6.1 协议选择策略](#6.1 协议选择策略)
- [6.2 端口管理规范](#6.2 端口管理规范)
- [6.3 安全性配置](#6.3 安全性配置)
- [6.4 监控与治理](#6.4 监控与治理)
- [七、常见问题与解决方案 🚨](#七、常见问题与解决方案 🚨)
-
- [7.1 端口冲突问题](#7.1 端口冲突问题)
- [7.2 协议兼容性问题](#7.2 协议兼容性问题)
- [7.3 负载均衡与路由问题](#7.3 负载均衡与路由问题)
- [八、总结与展望 📚](#八、总结与展望 📚)
-
- [8.1 关键要点回顾](#8.1 关键要点回顾)
- [8.2 多协议选择决策矩阵](#8.2 多协议选择决策矩阵)
- [8.3 未来发展趋势](#8.3 未来发展趋势)
- [8.4 最后的建议](#8.4 最后的建议)
- [参考资料 📖](#参考资料 📖)
🎯 引言:为什么需要多协议暴露?
想象一下,你正在构建一个大型电商平台🛒。系统中有不同类型的服务:
- 订单服务 :内部Java服务之间调用,需要高性能、低延迟的二进制协议
- 用户服务 :需要对外提供给移动端、Web前端调用,要求通用性好、跨平台的HTTP协议
- 数据同步服务 :需要与Python数据分析系统对接,要求跨语言支持
- 实时通知服务 :需要支持双向流式通信
在Dubbo 2.x时代,你可能会面临这样的困境:
java
// 传统单一协议暴露方式
@DubboService(protocol = "dubbo")
public class OrderServiceImpl implements OrderService {
// 只能通过Dubbo协议调用
}
// 如果需要支持HTTP协议,怎么办?
// 方案1:再写一个Spring MVC Controller(代码冗余)
// 方案2:使用网关转换(性能损失)
多协议暴露的需求场景:
| 场景 | 协议需求 | 原因 |
|---|---|---|
| 内部服务调用 | Dubbo协议 | 高性能、服务治理完善 |
| 外部系统集成 | HTTP/REST | 通用性强、跨语言 |
| 移动端API | HTTP/JSON | 移动端友好、易于调试 |
| 微服务网关 | 多种协议 | 统一入口、协议转换 |
| 跨语言调用 | gRPC、Thrift | 跨语言支持、类型安全 |
一、Dubbo多协议基础:核心概念解析 🤔
1.1 Dubbo支持的协议类型
Dubbo 3.x支持丰富的协议类型,每种协议都有其适用场景:
| 协议名称 | 协议标识 | 特点 | 适用场景 |
|---|---|---|---|
| Dubbo协议 | dubbo |
高性能、二进制序列化、长连接 | Java服务间调用、性能敏感场景 |
| Triple协议 | tri |
基于HTTP/2、支持流式、兼容gRPC | 跨语言调用、云原生环境 |
| REST协议 | rest |
基于HTTP/1.1、JSON/XML序列化 | 对外暴露API、移动端调用 |
| gRPC协议 | grpc |
基于HTTP/2、Protobuf序列化 | 跨语言微服务 |
| HTTP协议 | http |
简单HTTP调用 | 简单集成场景 |
| WebService | webservice |
SOAP协议 | 传统企业系统集成 |
| Thrift协议 | thrift |
跨语言RPC框架 | 跨语言服务调用 |
| Redis协议 | redis |
基于Redis协议 | 缓存服务、简单RPC |
1.2 多协议暴露的架构原理

关键理解 :多协议暴露不是多个服务实例,而是同一个服务实现通过不同的协议栈对外提供服务。
二、XML配置方式实现多协议暴露 📝
2.1 基础XML配置示例
让我们从一个完整的XML配置示例开始:
xml
<?xml version="1.0" encoding="UTF-8"?>
<beans xmlns="http://www.springframework.org/schema/beans"
xmlns:xsi="http://www.w3.org/2001/XMLSchema-instance"
xmlns:dubbo="http://dubbo.apache.org/schema/dubbo"
xsi:schemaLocation="http://www.springframework.org/schema/beans
http://www.springframework.org/schema/beans/spring-beans.xsd
http://dubbo.apache.org/schema/dubbo
http://dubbo.apache.org/schema/dubbo/dubbo.xsd">
<!-- 1. 应用配置 -->
<dubbo:application name="multi-protocol-provider" />
<!-- 2. 注册中心配置 -->
<dubbo:registry address="nacos://127.0.0.1:8848" />
<!-- 3. 定义多个协议 -->
<!-- Dubbo协议(默认,高性能二进制协议) -->
<dubbo:protocol name="dubbo"
port="20880"
threads="200"
serialization="hessian2" />
<!-- Triple协议(HTTP/2,兼容gRPC) -->
<dubbo:protocol name="tri"
port="50051"
serialization="protobuf" />
<!-- REST协议(HTTP/JSON) -->
<dubbo:protocol name="rest"
port="8080"
server="netty"
contextpath="services"
serialization="json" />
<!-- gRPC协议 -->
<dubbo:protocol name="grpc"
port="9090" />
<!-- 4. 服务实现 -->
<bean id="userService" class="com.example.UserServiceImpl" />
<!-- 5. 多协议暴露服务 -->
<!-- 方式1:指定多个协议 -->
<dubbo:service interface="com.example.UserService"
ref="userService"
version="1.0.0"
protocol="dubbo,rest,grpc" />
<!-- 方式2:为不同协议独立配置 -->
<dubbo:service interface="com.example.UserService"
ref="userService"
version="1.0.0"
protocol="dubbo" />
<dubbo:service interface="com.example.UserService"
ref="userService"
version="1.0.0"
protocol="rest"
timeout="3000"
loadbalance="roundrobin" />
<dubbo:service interface="com.example.UserService"
ref="userService"
version="1.0.0"
protocol="grpc"
group="external" />
</beans>
2.2 协议参数详细配置
不同协议有不同的配置参数,以下是最常用的配置项:
xml
<!-- Dubbo协议详细配置 -->
<dubbo:protocol name="dubbo"
port="20880"
host="192.168.1.100" <!-- 绑定IP -->
threads="200" <!-- 业务线程池大小 -->
iothreads="8" <!-- IO线程数 -->
queues="0" <!-- 线程池队列大小,0为无队列 -->
accepts="1000" <!-- 服务端最大连接数 -->
payload="8388608" <!-- 请求及响应数据包大小限制,单位字节 -->
serialization="hessian2" <!-- 序列化方式:hessian2、fastjson等 -->
charset="UTF-8" <!-- 序列化编码 -->
buffer="8192" <!-- 网络读写缓冲区大小 -->
heartbeat="60000" <!-- 心跳间隔 -->
accesslog="true" <!-- 是否记录访问日志 -->
dispatcher="message" <!-- 线程池派发策略 -->
telnet="status,log,help" <!-- 支持的telnet命令 -->
status="server" <!-- 状态检查 -->
register="true" /> <!-- 是否注册到注册中心 -->
<!-- REST协议详细配置 -->
<dubbo:protocol name="rest"
port="8080"
server="netty" <!-- 服务器实现:netty、jetty、tomcat等 -->
contextpath="/api" <!-- 上下文路径 -->
threads="500" <!-- 线程池大小 -->
iothreads="8" <!-- IO线程数 -->
accepts="1000" <!-- 最大连接数 -->
extension="com.example.CustomFilter" <!-- 扩展过滤器 -->
keepalive="true" <!-- 是否保持连接 -->
serialization="json" <!-- 序列化方式:json、xml等 -->
timeout="3000" <!-- 超时时间 -->
maxrequestlength="65536" <!-- 最大请求长度 -->
maxchunksize="8192" <!-- 分块传输大小 -->
sslclientauth="false" <!-- SSL客户端认证 -->
telnett="status" /> <!-- telnet命令 -->
<!-- Triple协议详细配置(Dubbo 3.x) -->
<dubbo:protocol name="tri"
port="50051"
serialization="protobuf" <!-- 序列化方式:protobuf、json等 -->
codec="triple" <!-- 编解码器 -->
ssl-enabled="false" <!-- 是否启用SSL -->
max-frame-size="1048576" <!-- 最大帧大小 -->
flow-control-window="1048576" <!-- 流控窗口 -->
header-table-size="4096" <!-- 头部表大小 -->
max-concurrent-streams="2147483647" <!-- 最大并发流 -->
initial-window-size="1048576" <!-- 初始窗口大小 -->
max-message-size="1048576" <!-- 最大消息大小 -->
keepalive-time="300" <!-- 保活时间 -->
keepalive-timeout="20" /> <!-- 保活超时时间 -->
2.3 高级XML配置:协议分组与条件暴露
xml
<!-- 根据环境配置不同协议 -->
<beans profile="dev">
<dubbo:protocol name="dubbo" port="20880" />
<dubbo:protocol name="rest" port="8080" />
</beans>
<beans profile="prod">
<!-- 生产环境使用SSL -->
<dubbo:protocol name="dubbo" port="20880" />
<dubbo:protocol name="rest" port="8443">
<dubbo:parameter key="ssl-enabled" value="true" />
<dubbo:parameter key="ssl-key-cert-chain-file" value="/path/to/server.crt" />
<dubbo:parameter key="ssl-private-key-file" value="/path/to/server.key" />
</dubbo:protocol>
</beans>
<!-- 协议分组:内部使用Dubbo,外部使用REST -->
<dubbo:protocol id="internalDubbo" name="dubbo" port="20880" />
<dubbo:protocol id="externalRest" name="rest" port="8080"
server="tomcat"
contextpath="/api/v1" />
<!-- 内部服务:只暴露Dubbo协议 -->
<dubbo:service interface="com.example.InternalService"
ref="internalService"
protocol="internalDubbo"
group="internal" />
<!-- 外部服务:同时暴露Dubbo和REST -->
<dubbo:service interface="com.example.UserService"
ref="userService"
protocol="internalDubbo,externalRest"
group="external" />
<!-- 条件化协议暴露:根据属性决定 -->
<dubbo:service interface="com.example.ConditionalService"
ref="conditionalService"
protocol="${service.protocols:dubbo,rest}" />
三、注解配置方式实现多协议暴露 🎨
3.1 基础注解配置
Spring Boot + Dubbo注解方式更加简洁:
java
// 1. 主启动类配置
@SpringBootApplication
@EnableDubbo // 启用Dubbo
public class MultiProtocolApplication {
public static void main(String[] args) {
SpringApplication.run(MultiProtocolApplication.class, args);
}
// 配置多个协议Bean
@Bean
@DubboProtocol // Dubbo自定义注解,标记为协议Bean
public ProtocolConfig dubboProtocol() {
ProtocolConfig protocol = new ProtocolConfig();
protocol.setName("dubbo");
protocol.setPort(20880);
protocol.setThreads(200);
protocol.setSerialization("hessian2");
return protocol;
}
@Bean
public ProtocolConfig tripleProtocol() {
ProtocolConfig protocol = new ProtocolConfig();
protocol.setName("tri");
protocol.setPort(50051);
protocol.setSerialization("protobuf");
return protocol;
}
@Bean
public ProtocolConfig restProtocol() {
ProtocolConfig protocol = new ProtocolConfig();
protocol.setName("rest");
protocol.setPort(8080);
protocol.setServer("netty");
protocol.setSerialization("json");
protocol.setContextpath("/api");
return protocol;
}
}
3.2 服务接口与实现
java
// 服务接口
public interface UserService {
UserDTO getUserById(Long id);
List<UserDTO> searchUsers(String keyword);
Long createUser(UserDTO user);
boolean updateUser(UserDTO user);
boolean deleteUser(Long id);
}
// 数据传输对象
public class UserDTO implements Serializable {
private Long id;
private String name;
private String email;
private Integer age;
private Date createTime;
// 省略构造方法、getter、setter
}
3.3 使用@DubboService注解暴露多协议
java
// 方式1:在@Service注解中指定多个协议
@Service
@DubboService(
interfaceClass = UserService.class,
version = "1.0.0",
protocol = {"dubbo", "rest", "tri"}, // 指定多个协议
// 协议级参数配置
parameters = {
"dubbo.timeout", "3000",
"rest.timeout", "5000",
"tri.timeout", "10000"
}
)
public class UserServiceImpl implements UserService {
private final Map<Long, UserDTO> userStore = new ConcurrentHashMap<>();
private final AtomicLong idGenerator = new AtomicLong(1);
@Override
public UserDTO getUserById(Long id) {
System.out.println("[" + getProtocol() + "] 获取用户ID: " + id);
return userStore.get(id);
}
@Override
public List<UserDTO> searchUsers(String keyword) {
return userStore.values().stream()
.filter(user -> user.getName().contains(keyword))
.collect(Collectors.toList());
}
@Override
public Long createUser(UserDTO user) {
Long id = idGenerator.getAndIncrement();
user.setId(id);
user.setCreateTime(new Date());
userStore.put(id, user);
System.out.println("[" + getProtocol() + "] 创建用户: " + user.getName());
return id;
}
@Override
public boolean updateUser(UserDTO user) {
if (!userStore.containsKey(user.getId())) {
return false;
}
userStore.put(user.getId(), user);
return true;
}
@Override
public boolean deleteUser(Long id) {
return userStore.remove(id) != null;
}
// 获取当前调用协议
private String getProtocol() {
RpcContext context = RpcContext.getContext();
return context.getProtocol();
}
}
3.4 使用多个@DubboService注解
java
// 方式2:使用多个@DubboService注解,为不同协议配置不同参数
@Service
public class MultiProtocolUserService implements UserService {
// Dubbo协议暴露(高性能,内部调用)
@DubboService(
interfaceClass = UserService.class,
version = "1.0.0",
protocol = "dubbo",
group = "internal", // 内部服务组
timeout = 1000, // 1秒超时
retries = 0, // 不重试(非幂等操作)
loadbalance = "leastactive", // 最少活跃调用
cluster = "failfast" // 快速失败
)
public UserDTO getUserByIdForDubbo(Long id) {
return getUserById(id);
}
// REST协议暴露(对外API)
@DubboService(
interfaceClass = UserService.class,
version = "1.0.0",
protocol = "rest",
group = "external", // 外部服务组
timeout = 5000, // 5秒超时
retries = 2, // 重试2次
validation = "true", // 启用参数验证
filter = "authFilter,logFilter" // 自定义过滤器
)
public UserDTO getUserByIdForRest(Long id) {
return getUserById(id);
}
// Triple协议暴露(跨语言调用)
@DubboService(
interfaceClass = UserService.class,
version = "1.0.0",
protocol = "tri",
group = "cross-language",
timeout = 3000,
serialization = "protobuf"
)
public UserDTO getUserByIdForTriple(Long id) {
return getUserById(id);
}
// 实际业务实现
private final Map<Long, UserDTO> userStore = new ConcurrentHashMap<>();
private UserDTO getUserById(Long id) {
String protocol = RpcContext.getContext().getProtocol();
System.out.printf("[%s] 查询用户ID: %d%n", protocol, id);
return userStore.get(id);
}
// 其他方法实现...
}
3.5 配置类方式的多协议暴露
java
@Configuration
public class DubboMultiProtocolConfig {
// 定义Dubbo协议
@Bean(name = "dubbo")
public ProtocolConfig dubboProtocol() {
ProtocolConfig protocol = new ProtocolConfig();
protocol.setName("dubbo");
protocol.setPort(20880);
protocol.setThreads(200);
protocol.setAccepts(1000);
protocol.setSerialization("hessian2");
protocol.setAccesslog(true);
return protocol;
}
// 定义REST协议
@Bean(name = "rest")
public ProtocolConfig restProtocol() {
ProtocolConfig protocol = new ProtocolConfig();
protocol.setName("rest");
protocol.setPort(8080);
protocol.setServer("netty");
protocol.setContextpath("/api");
protocol.setThreads(500);
protocol.setSerialization("json");
// 扩展配置
Map<String, String> parameters = new HashMap<>();
parameters.put("cors", "true"); // 启用CORS
parameters.put("maxRequestSize", "10485760"); // 10MB最大请求
protocol.setParameters(parameters);
return protocol;
}
// 定义Triple协议
@Bean(name = "triple")
public ProtocolConfig tripleProtocol() {
ProtocolConfig protocol = new ProtocolConfig();
protocol.setName("tri");
protocol.setPort(50051);
protocol.setSerialization("protobuf");
protocol.setCodec("triple");
return protocol;
}
// 定义gRPC协议
@Bean(name = "grpc")
public ProtocolConfig grpcProtocol() {
ProtocolConfig protocol = new ProtocolConfig();
protocol.setName("grpc");
protocol.setPort(9090);
return protocol;
}
// 多协议服务暴露
@Bean
@DubboService
public ServiceConfig<UserService> userServiceConfig(UserService userService) {
ServiceConfig<UserService> service = new ServiceConfig<>();
service.setInterface(UserService.class);
service.setRef(userService);
service.setVersion("1.0.0");
// 设置多个协议
List<ProtocolConfig> protocols = new ArrayList<>();
protocols.add(dubboProtocol());
protocols.add(restProtocol());
protocols.add(tripleProtocol());
protocols.add(grpcProtocol());
service.setProtocols(protocols);
// 方法级配置
List<MethodConfig> methods = new ArrayList<>();
// getUserById方法配置
MethodConfig getMethod = new MethodConfig();
getMethod.setName("getUserById");
getMethod.setTimeout(1000);
getMethod.setRetries(0);
methods.add(getMethod);
// createUser方法配置(不同协议不同超时)
MethodConfig createMethod = new MethodConfig();
createMethod.setName("createUser");
Map<String, String> parameters = new HashMap<>();
parameters.put("dubbo.timeout", "3000");
parameters.put("rest.timeout", "5000");
parameters.put("tri.timeout", "10000");
createMethod.setParameters(parameters);
methods.add(createMethod);
service.setMethods(methods);
return service;
}
// 条件化协议暴露:根据环境变量决定
@Bean
@ConditionalOnProperty(name = "dubbo.protocol.grpc.enabled", havingValue = "true")
public ProtocolConfig conditionalGrpcProtocol() {
ProtocolConfig protocol = new ProtocolConfig();
protocol.setName("grpc");
protocol.setPort(9090);
protocol.setParameters(Collections.singletonMap("ssl", "true"));
return protocol;
}
}
四、YAML/Properties配置方式实现多协议暴露 🌈
4.1 application.yml配置示例
yaml
# application.yml
dubbo:
application:
name: multi-protocol-demo
qos-enable: true
registry:
address: nacos://127.0.0.1:8848
parameters:
namespace: dev
# 配置多个协议
protocols:
# Dubbo协议(高性能内部通信)
dubbo:
name: dubbo
port: 20880
threads: 200
iothreads: 8
serialization: hessian2
accepts: 1000
payload: 8388608
accesslog: true
parameters:
dispatcher: message
heartbeat: 60000
# REST协议(对外HTTP API)
rest:
name: rest
port: 8080
server: netty
contextpath: /api/v1
threads: 500
serialization: json
keepalive: true
parameters:
cors: true
cors-allowed-origins: "*"
cors-allowed-methods: "GET,POST,PUT,DELETE,OPTIONS"
cors-allowed-headers: "*"
max-request-size: 10485760
# Triple协议(跨语言、云原生)
triple:
name: tri
port: 50051
serialization: protobuf
codec: triple
parameters:
ssl-enabled: false
max-frame-size: 1048576
flow-control-window: 1048576
# gRPC协议(兼容gRPC生态)
grpc:
name: grpc
port: 9090
parameters:
max-concurrent-calls: 1000
max-message-size: 4194304
# 服务提供者配置
provider:
timeout: 3000
retries: 2
loadbalance: leastactive
cluster: failover
filter: tpsLimit,exception
# 多协议服务暴露
scan:
base-packages: com.example.service
# 服务配置
services:
userService:
interface: com.example.UserService
version: 1.0.0
protocol: dubbo,rest,triple # 指定多个协议
group: default
timeout: 5000
retries: 1
methods:
- name: getUserById
timeout: 1000
retries: 0
- name: createUser
timeout: 3000
retries: 2
parameters:
dubbo.weight: 100
rest.weight: 50
orderService:
interface: com.example.OrderService
version: 1.0.0
# 不同服务使用不同协议组合
protocol: dubbo,triple
group: internal
parameters:
accesslog: true
paymentService:
interface: com.example.PaymentService
version: 1.0.0
# 只暴露REST协议(对外API)
protocol: rest
group: external
validation: true
filter: authFilter,rateLimitFilter
4.2 多环境配置文件
yaml
# application-dev.yml(开发环境)
dubbo:
protocols:
dubbo:
port: 20880
accesslog: true
rest:
port: 8080
contextpath: /api/dev
triple:
port: 50051
services:
userService:
protocol: dubbo,rest # 开发环境只暴露两种协议
yaml
# application-test.yml(测试环境)
dubbo:
protocols:
dubbo:
port: 20880
rest:
port: 8081
contextpath: /api/test
triple:
port: 50052
grpc:
port: 9091
services:
userService:
protocol: dubbo,rest,triple,grpc # 测试环境暴露所有协议
yaml
# application-prod.yml(生产环境)
dubbo:
protocols:
dubbo:
port: 20880
accesslog: false # 生产环境关闭访问日志
parameters:
telnet: "" # 关闭telnet命令
rest:
port: 8443 # HTTPS端口
server: tomcat
contextpath: /api/v1
parameters:
ssl-enabled: true
ssl-key-cert-chain-file: /etc/ssl/server.crt
ssl-private-key-file: /etc/ssl/server.key
cors-allowed-origins: "https://example.com"
triple:
port: 50051
parameters:
ssl-enabled: true
services:
userService:
protocol: dubbo,rest # 生产环境只暴露必要协议
parameters:
dubbo.weight: 200
rest.weight: 100
4.3 Properties配置方式
properties
# application.properties
# 应用配置
dubbo.application.name=multi-protocol-demo
dubbo.application.qos-enable=true
# 注册中心
dubbo.registry.address=nacos://127.0.0.1:8848
# 多协议配置
# Dubbo协议
dubbo.protocols.dubbo.name=dubbo
dubbo.protocols.dubbo.port=20880
dubbo.protocols.dubbo.threads=200
dubbo.protocols.dubbo.serialization=hessian2
# REST协议
dubbo.protocols.rest.name=rest
dubbo.protocols.rest.port=8080
dubbo.protocols.rest.server=netty
dubbo.protocols.rest.contextpath=/api
dubbo.protocols.rest.serialization=json
# Triple协议
dubbo.protocols.triple.name=tri
dubbo.protocols.triple.port=50051
dubbo.protocols.triple.serialization=protobuf
# 服务暴露配置
dubbo.services.userService.interface=com.example.UserService
dubbo.services.userService.version=1.0.0
dubbo.services.userService.protocol=dubbo,rest,triple
# 方法级配置
dubbo.services.userService.methods[0].name=getUserById
dubbo.services.userService.methods[0].timeout=1000
dubbo.services.userService.methods[0].retries=0
dubbo.services.userService.methods[1].name=createUser
dubbo.services.userService.methods[1].timeout=3000
dubbo.services.userService.methods[1].retries=2
五、动态多协议暴露与运行时切换 ⚡
5.1 基于API的动态协议暴露
java
@Component
public class DynamicProtocolExposer {
@Autowired
private ServiceRepository serviceRepository;
@Autowired
private ProtocolConfig dubboProtocol;
@Autowired
private ProtocolConfig restProtocol;
@Autowired
private ProtocolConfig tripleProtocol;
/**
* 动态暴露服务
*/
public void exposeServiceDynamically(Class<?> serviceInterface, Object serviceImpl) {
ServiceConfig<Object> serviceConfig = new ServiceConfig<>();
serviceConfig.setInterface(serviceInterface);
serviceConfig.setRef(serviceImpl);
serviceConfig.setVersion("1.0.0");
// 动态选择协议
List<ProtocolConfig> protocols = selectProtocolsBasedOnConditions();
serviceConfig.setProtocols(protocols);
// 导出服务
serviceConfig.export();
System.out.println("动态暴露服务: " + serviceInterface.getName() +
", 使用协议: " + protocols.stream()
.map(ProtocolConfig::getName)
.collect(Collectors.joining(",")));
}
/**
* 根据条件选择协议
*/
private List<ProtocolConfig> selectProtocolsBasedOnConditions() {
List<ProtocolConfig> protocols = new ArrayList<>();
// 条件1:如果是内部服务,添加Dubbo协议
if (isInternalService()) {
protocols.add(dubboProtocol);
}
// 条件2:如果需要对外暴露,添加REST协议
if (needExternalAccess()) {
protocols.add(restProtocol);
}
// 条件3:如果需要跨语言,添加Triple协议
if (needCrossLanguage()) {
protocols.add(tripleProtocol);
}
// 如果都没有,使用默认协议
if (protocols.isEmpty()) {
protocols.add(dubboProtocol);
}
return protocols;
}
/**
* 运行时添加新协议
*/
public void addProtocolAtRuntime(String serviceName, ProtocolConfig newProtocol) {
List<ServiceConfig> services = serviceRepository.lookupServices(serviceName);
for (ServiceConfig service : services) {
// 获取当前协议列表
List<ProtocolConfig> currentProtocols = service.getProtocols();
// 检查是否已存在该协议
boolean exists = currentProtocols.stream()
.anyMatch(p -> p.getName().equals(newProtocol.getName()));
if (!exists) {
// 添加新协议
currentProtocols.add(newProtocol);
// 重新导出服务
service.unexport();
service.export();
System.out.println("为服务 " + serviceName + " 添加协议: " + newProtocol.getName());
}
}
}
/**
* 动态移除协议
*/
public void removeProtocolAtRuntime(String serviceName, String protocolName) {
List<ServiceConfig> services = serviceRepository.lookupServices(serviceName);
for (ServiceConfig service : services) {
List<ProtocolConfig> protocols = service.getProtocols();
// 移除指定协议
boolean removed = protocols.removeIf(p -> p.getName().equals(protocolName));
if (removed) {
// 重新导出服务
service.unexport();
service.export();
System.out.println("从服务 " + serviceName + " 移除协议: " + protocolName);
}
}
}
/**
* 根据负载动态调整协议
*/
@Scheduled(fixedDelay = 60000) // 每分钟检查一次
public void adjustProtocolsBasedOnLoad() {
Map<String, Double> protocolLoads = getProtocolLoads();
for (ServiceConfig service : serviceRepository.getAllServices()) {
List<ProtocolConfig> protocols = service.getProtocols();
String serviceName = service.getInterface();
// 根据负载调整协议权重
for (ProtocolConfig protocol : protocols) {
String protocolName = protocol.getName();
Double load = protocolLoads.getOrDefault(protocolName, 0.0);
// 高负载时降低权重
if (load > 0.8) {
protocol.setParameters(Collections.singletonMap("weight", "50"));
System.out.println("服务 " + serviceName + " 协议 " + protocolName +
" 负载过高,降低权重至50");
} else if (load < 0.3) {
protocol.setParameters(Collections.singletonMap("weight", "200"));
System.out.println("服务 " + serviceName + " 协议 " + protocolName +
" 负载较低,提高权重至200");
}
}
}
}
private boolean isInternalService() {
// 实现内部服务判断逻辑
return true;
}
private boolean needExternalAccess() {
// 实现外部访问判断逻辑
return false;
}
private boolean needCrossLanguage() {
// 实现跨语言需求判断逻辑
return false;
}
private Map<String, Double> getProtocolLoads() {
// 获取各协议负载情况
Map<String, Double> loads = new HashMap<>();
loads.put("dubbo", 0.6);
loads.put("rest", 0.8);
loads.put("tri", 0.3);
return loads;
}
}
5.2 基于配置中心的动态协议管理
java
@Component
public class ConfigCenterProtocolManager {
@DubboReference
private DynamicConfiguration configuration;
@Autowired
private DynamicProtocolExposer protocolExposer;
private static final String PROTOCOL_CONFIG_KEY = "dubbo.service.%s.protocols";
/**
* 监听配置中心协议变更
*/
@PostConstruct
public void init() {
// 监听配置变更
configuration.addListener("dubbo.service.*.protocols", event -> {
String key = event.getKey();
String serviceName = extractServiceName(key);
String protocolConfig = event.getValue();
if (event.getType() == ConfigChangeType.ADDED
|| event.getType() == ConfigChangeType.MODIFIED) {
updateServiceProtocols(serviceName, protocolConfig);
} else if (event.getType() == ConfigChangeType.DELETED) {
resetServiceProtocols(serviceName);
}
});
}
/**
* 从配置中心获取协议配置
*/
public String getProtocolConfig(String serviceName) {
String key = String.format(PROTOCOL_CONFIG_KEY, serviceName);
return configuration.getConfig(key, "dubbo,rest"); // 默认值
}
/**
* 更新服务协议配置
*/
private void updateServiceProtocols(String serviceName, String protocolConfig) {
System.out.println("配置中心通知更新服务 " + serviceName +
" 协议配置: " + protocolConfig);
// 解析协议配置
String[] protocols = protocolConfig.split(",");
// 获取当前服务
List<ServiceConfig> services = serviceRepository.lookupServices(serviceName);
for (ServiceConfig service : services) {
// 清理现有协议
service.getProtocols().clear();
// 添加新协议
for (String protocolName : protocols) {
ProtocolConfig protocol = createProtocolConfig(protocolName.trim());
if (protocol != null) {
service.getProtocols().add(protocol);
}
}
// 重新导出
service.unexport();
service.export();
}
}
/**
* 创建协议配置
*/
private ProtocolConfig createProtocolConfig(String protocolName) {
switch (protocolName.toLowerCase()) {
case "dubbo":
ProtocolConfig dubbo = new ProtocolConfig();
dubbo.setName("dubbo");
dubbo.setPort(20880);
return dubbo;
case "rest":
ProtocolConfig rest = new ProtocolConfig();
rest.setName("rest");
rest.setPort(8080);
rest.setServer("netty");
return rest;
case "tri":
case "triple":
ProtocolConfig triple = new ProtocolConfig();
triple.setName("tri");
triple.setPort(50051);
return triple;
case "grpc":
ProtocolConfig grpc = new ProtocolConfig();
grpc.setName("grpc");
grpc.setPort(9090);
return grpc;
default:
System.err.println("未知协议: " + protocolName);
return null;
}
}
/**
* 重置服务协议
*/
private void resetServiceProtocols(String serviceName) {
updateServiceProtocols(serviceName, "dubbo,rest");
}
/**
* 从key中提取服务名
*/
private String extractServiceName(String key) {
// dubbo.service.userService.protocols -> userService
return key.replace("dubbo.service.", "").replace(".protocols", "");
}
}
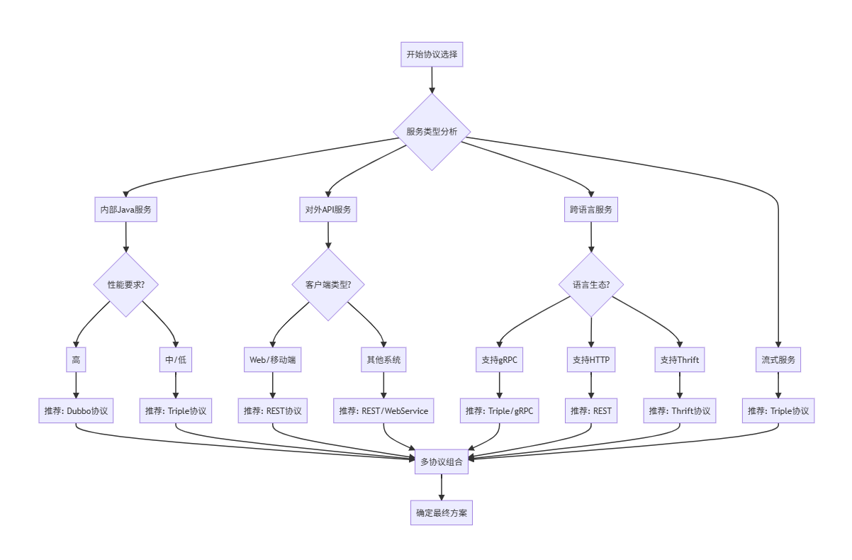
六、多协议暴露的最佳实践 🏆
6.1 协议选择策略

6.2 端口管理规范
yaml
# 端口分配规范
dubbo:
protocols:
# Dubbo协议端口分配
dubbo:
base-port: 20880 # 基础端口
# 端口范围: 20880-20979 (100个端口)
# 服务端口 = 基础端口 + 服务编号
# REST协议端口分配
rest:
base-port: 8080 # 基础端口
# 端口范围: 8080-8179 (100个端口)
# Triple协议端口分配
triple:
base-port: 50051 # 基础端口
# 端口范围: 50051-50150 (100个端口)
# gRPC协议端口分配
grpc:
base-port: 9090 # 基础端口
# 端口范围: 9090-9189 (100个端口)
# 服务端口映射表
service-ports:
user-service:
dubbo: 20881
rest: 8081
triple: 50052
grpc: 9091
order-service:
dubbo: 20882
rest: 8082
triple: 50053
payment-service:
dubbo: 20883
rest: 8083
6.3 安全性配置
java
@Configuration
public class SecurityProtocolConfig {
/**
* 生产环境安全协议配置
*/
@Bean
@Profile("prod")
public ProtocolConfig secureRestProtocol() {
ProtocolConfig protocol = new ProtocolConfig();
protocol.setName("rest");
protocol.setPort(8443);
protocol.setServer("tomcat");
protocol.setContextpath("/api/v1");
// SSL/TLS配置
Map<String, String> parameters = new HashMap<>();
parameters.put("ssl-enabled", "true");
parameters.put("ssl-key-cert-chain-file", "/etc/ssl/server.crt");
parameters.put("ssl-private-key-file", "/etc/ssl/server.key");
parameters.put("ssl-client-auth", "false");
// 安全头配置
parameters.put("header.security", "true");
parameters.put("header.cors", "false");
parameters.put("header.csrf", "true");
protocol.setParameters(parameters);
return protocol;
}
/**
* 内部Dubbo协议安全配置
*/
@Bean
@Profile("prod")
public ProtocolConfig secureDubboProtocol() {
ProtocolConfig protocol = new ProtocolConfig();
protocol.setName("dubbo");
protocol.setPort(20880);
// 安全配置
Map<String, String> parameters = new HashMap<>();
parameters.put("telnet", ""); // 禁用telnet
parameters.put("status", ""); // 禁用状态检查
parameters.put("accesslog", "false"); // 关闭访问日志
// IP白名单
parameters.put("accepts", "100");
parameters.put("accept-ip", "192.168.1.0/24,10.0.0.0/8");
protocol.setParameters(parameters);
return protocol;
}
/**
* Triple协议SSL配置
*/
@Bean
@Profile("prod")
public ProtocolConfig secureTripleProtocol() {
ProtocolConfig protocol = new ProtocolConfig();
protocol.setName("tri");
protocol.setPort(50051);
Map<String, String> parameters = new HashMap<>();
parameters.put("ssl-enabled", "true");
parameters.put("ssl-certs-dir", "/etc/ssl/certs");
parameters.put("tls-protocols", "TLSv1.2,TLSv1.3");
parameters.put("tls-ciphers", "TLS_ECDHE_RSA_WITH_AES_128_GCM_SHA256");
protocol.setParameters(parameters);
return protocol;
}
}
6.4 监控与治理
java
@Component
public class ProtocolMonitor {
private final MeterRegistry meterRegistry;
// 协议调用统计
private final Map<String, Counter> protocolCounters = new ConcurrentHashMap<>();
private final Map<String, Timer> protocolTimers = new ConcurrentHashMap<>();
public ProtocolMonitor(MeterRegistry meterRegistry) {
this.meterRegistry = meterRegistry;
}
/**
* 记录协议调用
*/
public void recordProtocolCall(String protocol, String service, String method,
boolean success, long duration) {
// 计数器
String counterKey = String.format("%s.%s.%s", protocol, service, method);
Counter counter = protocolCounters.computeIfAbsent(counterKey, k ->
Counter.builder("dubbo.protocol.calls")
.tag("protocol", protocol)
.tag("service", service)
.tag("method", method)
.tag("success", String.valueOf(success))
.register(meterRegistry)
);
counter.increment();
// 计时器
String timerKey = String.format("%s.%s", protocol, service);
Timer timer = protocolTimers.computeIfAbsent(timerKey, k ->
Timer.builder("dubbo.protocol.duration")
.tag("protocol", protocol)
.tag("service", service)
.publishPercentiles(0.5, 0.95, 0.99)
.register(meterRegistry)
);
timer.record(duration, TimeUnit.MILLISECONDS);
}
/**
* 获取协议调用统计
*/
public Map<String, Object> getProtocolStatistics() {
Map<String, Object> stats = new HashMap<>();
// 各协议调用次数
Map<String, Long> callCounts = new HashMap<>();
Map<String, Double> avgDurations = new HashMap<>();
for (Map.Entry<String, Counter> entry : protocolCounters.entrySet()) {
String protocol = entry.getKey().split("\\.")[0];
long count = (long) entry.getValue().count();
callCounts.merge(protocol, count, Long::sum);
}
stats.put("callCounts", callCounts);
stats.put("avgDurations", avgDurations);
return stats;
}
/**
* 生成协议使用报告
*/
public void generateProtocolReport() {
Map<String, Object> stats = getProtocolStatistics();
System.out.println("=== Dubbo多协议使用报告 ===");
System.out.println("生成时间: " + new Date());
System.out.println();
@SuppressWarnings("unchecked")
Map<String, Long> callCounts = (Map<String, Long>) stats.get("callCounts");
long totalCalls = callCounts.values().stream().mapToLong(Long::longValue).sum();
System.out.println("总调用次数: " + totalCalls);
System.out.println();
System.out.println("各协议调用分布:");
callCounts.entrySet().stream()
.sorted(Map.Entry.<String, Long>comparingByValue().reversed())
.forEach(entry -> {
String protocol = entry.getKey();
long count = entry.getValue();
double percentage = totalCalls > 0 ? (count * 100.0 / totalCalls) : 0;
System.out.printf(" %-10s: %8d 次 (%6.2f%%)%n",
protocol, count, percentage);
});
}
}
七、常见问题与解决方案 🚨
7.1 端口冲突问题
问题:多个服务使用相同端口导致冲突
解决方案:使用端口自动分配或端口范围
java
@Component
public class PortAllocator {
private final Set<Integer> usedPorts = Collections.synchronizedSet(new HashSet<>());
private final Map<String, Integer> basePorts = new HashMap<>();
public PortAllocator() {
// 协议基础端口
basePorts.put("dubbo", 20880);
basePorts.put("rest", 8080);
basePorts.put("tri", 50051);
basePorts.put("grpc", 9090);
}
/**
* 为服务分配协议端口
*/
public synchronized int allocatePort(String serviceName, String protocol) {
Integer basePort = basePorts.get(protocol);
if (basePort == null) {
basePort = 30000; // 默认基础端口
}
// 计算服务哈希值
int serviceHash = Math.abs(serviceName.hashCode());
// 端口公式:基础端口 + 服务哈希 % 100
int port = basePort + (serviceHash % 100);
// 如果端口被占用,尝试下一个
int attempts = 0;
while (usedPorts.contains(port) && attempts < 100) {
port++;
attempts++;
}
if (attempts >= 100) {
throw new IllegalStateException("无法为服务 " + serviceName +
" 分配 " + protocol + " 协议端口");
}
usedPorts.add(port);
return port;
}
/**
* 释放端口
*/
public synchronized void releasePort(int port) {
usedPorts.remove(port);
}
/**
* 检查端口是否可用
*/
public boolean isPortAvailable(int port) {
// 检查系统端口占用
try (ServerSocket socket = new ServerSocket(port)) {
return true;
} catch (IOException e) {
return false;
}
}
}
7.2 协议兼容性问题
问题:不同协议序列化方式不同导致兼容性问题
解决方案:统一数据模型和序列化配置
java
@Configuration
public class SerializationConfig {
/**
* 统一的DTO配置
*/
@Bean
public Jackson2ObjectMapperBuilderCustomizer jacksonCustomizer() {
return builder -> {
// 统一JSON序列化配置
builder.simpleDateFormat("yyyy-MM-dd HH:mm:ss");
builder.timeZone(TimeZone.getTimeZone("Asia/Shanghai"));
builder.modules(new JavaTimeModule());
builder.featuresToDisable(
SerializationFeature.WRITE_DATES_AS_TIMESTAMPS,
DeserializationFeature.FAIL_ON_UNKNOWN_PROPERTIES
);
};
}
/**
* Protobuf配置(用于Triple/gRPC)
*/
@Bean
public ProtobufSerializer protobufSerializer() {
return new ProtobufSerializer();
}
/**
* 跨协议数据转换器
*/
@Component
public class CrossProtocolConverter {
/**
* 将对象转换为跨协议兼容的格式
*/
public Map<String, Object> toProtocolNeutral(Object obj) {
if (obj == null) return null;
Map<String, Object> result = new HashMap<>();
// 使用反射获取所有字段
Class<?> clazz = obj.getClass();
for (Field field : clazz.getDeclaredFields()) {
field.setAccessible(true);
try {
Object value = field.get(obj);
// 特殊类型处理
if (value instanceof Date) {
value = ((Date) value).getTime(); // 转为时间戳
} else if (value instanceof Enum) {
value = ((Enum<?>) value).name(); // 转为字符串
}
result.put(field.getName(), value);
} catch (IllegalAccessException e) {
// 忽略无法访问的字段
}
}
return result;
}
/**
* 从跨协议格式恢复对象
*/
public <T> T fromProtocolNeutral(Map<String, Object> data, Class<T> clazz) {
try {
T instance = clazz.newInstance();
for (Map.Entry<String, Object> entry : data.entrySet()) {
Field field = clazz.getDeclaredField(entry.getKey());
field.setAccessible(true);
Object value = entry.getValue();
// 特殊类型处理
if (field.getType() == Date.class && value instanceof Long) {
value = new Date((Long) value);
} else if (field.getType().isEnum() && value instanceof String) {
@SuppressWarnings("unchecked")
Class<Enum> enumClass = (Class<Enum>) field.getType();
value = Enum.valueOf(enumClass, (String) value);
}
field.set(instance, value);
}
return instance;
} catch (Exception e) {
throw new RuntimeException("转换失败", e);
}
}
}
}
7.3 负载均衡与路由问题
问题:多协议暴露时,如何实现智能路由和负载均衡
解决方案:自定义路由策略
java
@Component
public class ProtocolAwareRouter implements Router {
@Override
public <T> List<Invoker<T>> route(List<Invoker<T>> invokers,
URL url,
Invocation invocation) {
if (invokers == null || invokers.isEmpty()) {
return invokers;
}
// 获取客户端协议偏好
String clientProtocolPreference = getClientProtocolPreference(invocation);
// 优先选择客户端偏好的协议
List<Invoker<T>> preferredInvokers = invokers.stream()
.filter(invoker -> matchesProtocol(invoker, clientProtocolPreference))
.collect(Collectors.toList());
if (!preferredInvokers.isEmpty()) {
return preferredInvokers;
}
// 没有偏好协议,根据负载选择
return selectByLoad(invokers);
}
/**
* 获取客户端协议偏好
*/
private String getClientProtocolPreference(Invocation invocation) {
// 从调用上下文获取
Map<String, String> attachments = invocation.getAttachments();
String protocolPreference = attachments.get("protocol-preference");
if (protocolPreference != null) {
return protocolPreference;
}
// 根据客户端类型推断
String clientApp = attachments.get("client-app");
if (clientApp != null) {
return inferProtocolFromApp(clientApp);
}
return null; // 无偏好
}
/**
* 根据应用推断协议
*/
private String inferProtocolFromApp(String appName) {
// 内部Java应用偏好Dubbo
if (appName.startsWith("java-") || appName.contains("-service")) {
return "dubbo";
}
// Web应用偏好REST
if (appName.contains("-web") || appName.contains("-api")) {
return "rest";
}
// 跨语言应用偏好Triple
if (appName.contains("-python") || appName.contains("-go")) {
return "tri";
}
return null;
}
/**
* 检查Invoker是否匹配协议
*/
private <T> boolean matchesProtocol(Invoker<T> invoker, String protocol) {
if (protocol == null) return true;
URL url = invoker.getUrl();
return protocol.equals(url.getProtocol());
}
/**
* 根据负载选择Invoker
*/
private <T> List<Invoker<T>> selectByLoad(List<Invoker<T>> invokers) {
// 获取各协议负载情况
Map<String, Double> protocolLoads = getProtocolLoads();
// 选择负载最低的协议
String bestProtocol = protocolLoads.entrySet().stream()
.min(Map.Entry.comparingByValue())
.map(Map.Entry::getKey)
.orElse("dubbo");
return invokers.stream()
.filter(invoker -> bestProtocol.equals(invoker.getUrl().getProtocol()))
.collect(Collectors.toList());
}
private Map<String, Double> getProtocolLoads() {
// 从监控系统获取协议负载
// 这里简化实现
Map<String, Double> loads = new HashMap<>();
loads.put("dubbo", 0.6);
loads.put("rest", 0.8);
loads.put("tri", 0.3);
return loads;
}
}
八、总结与展望 📚
8.1 关键要点回顾
通过本文的深入探讨,我们掌握了Dubbo多协议暴露的核心技能:
✅ 理解多协议需求 :不同场景需要不同的通信协议
✅ 掌握配置方式 :XML、注解、YAML/Properties三种配置方式
✅ 实现动态暴露 :运行时动态添加、移除协议
✅ 解决实际问题 :端口冲突、协议兼容、负载均衡等
✅ 遵循最佳实践:安全配置、监控治理、性能优化
8.2 多协议选择决策矩阵
| 场景 | 推荐协议组合 | 配置要点 | 注意事项 |
|---|---|---|---|
| 内部微服务 | Dubbo + Triple | 高性能、服务治理 | 注意线程池配置 |
| 对外API | REST + Dubbo | 安全、限流、文档 | 启用SSL、配置CORS |
| 跨语言系统 | Triple/gRPC + REST | 协议兼容、类型安全 | 数据模型统一 |
| 混合架构 | 多协议并存 | 智能路由、负载均衡 | 监控各协议性能 |
| 云原生环境 | Triple + HTTP/3 | 云原生适配、服务网格 | 关注协议演进 |
8.3 未来发展趋势
随着技术发展,Dubbo多协议暴露将呈现以下趋势:
- 协议融合:Triple协议成为主流,统一Dubbo和gRPC生态
- 云原生集成:更好的Kubernetes和Service Mesh集成
- 智能路由:AI驱动的智能协议选择和路由
- 协议升级:HTTP/3、QUIC等新协议支持
- 无服务器集成:与Serverless架构的深度集成
8.4 最后的建议
🎯 实践建议:多协议暴露虽强大,但不要过度使用。根据实际需求选择合适的协议组合,保持架构简洁。建议从Dubbo+HTTP基础组合开始,逐步扩展到其他协议。
参考资料 📖
💡 进阶学习建议:掌握多协议暴露后,可以进一步学习Dubbo的服务治理、流量控制、熔断降级等高级特性,构建更加健壮的微服务架构。
标签 : Dubbo 多协议 微服务 RPC Java