理解Dubbo与Spring Cloud Gateway的根本差异,是构建现代化微服务架构的关键一步。
文章目录
-
- 引言:一次系统架构的困惑
- 一、核心概念:它们到底是什么?🎯
-
- [1.1 Apache Dubbo:高性能的分布式服务框架](#1.1 Apache Dubbo:高性能的分布式服务框架)
- [1.2 Spring Cloud Gateway:微服务架构的统一API网关](#1.2 Spring Cloud Gateway:微服务架构的统一API网关)
- [二、本质区别:多维度对比分析 📊](#二、本质区别:多维度对比分析 📊)
-
- [2.1 关键差异深度解析](#2.1 关键差异深度解析)
-
- [2.1.1 设计哲学与目标不同](#2.1.1 设计哲学与目标不同)
- [2.1.2 在微服务架构中的位置不同](#2.1.2 在微服务架构中的位置不同)
- [三、Dubbo深度剖析:不只是RPC框架 ⚙️](#三、Dubbo深度剖析:不只是RPC框架 ⚙️)
-
- [3.1 Dubbo的核心架构](#3.1 Dubbo的核心架构)
- [3.2 Dubbo的服务治理能力](#3.2 Dubbo的服务治理能力)
- [3.3 Dubbo的多语言支持](#3.3 Dubbo的多语言支持)
- [四、Spring Cloud Gateway深度剖析:不仅仅是路由 🚪](#四、Spring Cloud Gateway深度剖析:不仅仅是路由 🚪)
-
- [4.1 Gateway的核心架构](#4.1 Gateway的核心架构)
- [4.2 Gateway的三大核心概念](#4.2 Gateway的三大核心概念)
-
- [4.2.1 路由(Route)](#4.2.1 路由(Route))
- [4.2.2 断言(Predicate)](#4.2.2 断言(Predicate))
- [4.2.3 过滤器(Filter)](#4.2.3 过滤器(Filter))
- [4.3 Gateway的高级特性](#4.3 Gateway的高级特性)
-
- [4.3.1 动态路由](#4.3.1 动态路由)
- [4.3.2 限流与熔断](#4.3.2 限流与熔断)
- [五、协同工作:Dubbo + Spring Cloud Gateway实战 🚀](#五、协同工作:Dubbo + Spring Cloud Gateway实战 🚀)
-
- [5.1 典型架构组合](#5.1 典型架构组合)
- [5.2 完整实战示例](#5.2 完整实战示例)
-
- [5.2.1 项目结构](#5.2.1 项目结构)
- [5.2.2 网关服务配置](#5.2.2 网关服务配置)
- [5.2.3 Dubbo服务配置](#5.2.3 Dubbo服务配置)
- [5.2.4 Dubbo服务接口与实现](#5.2.4 Dubbo服务接口与实现)
- [5.2.5 订单服务调用用户服务](#5.2.5 订单服务调用用户服务)
- [六、如何选择:决策指南与最佳实践 🤔](#六、如何选择:决策指南与最佳实践 🤔)
-
- [6.1 选择决策树](#6.1 选择决策树)
- [6.2 场景化建议](#6.2 场景化建议)
- [6.3 性能对比与考量](#6.3 性能对比与考量)
- [6.4 迁移与集成策略](#6.4 迁移与集成策略)
-
- [6.4.1 从Dubbo迁移到Spring Cloud生态](#6.4.1 从Dubbo迁移到Spring Cloud生态)
- [6.4.2 Dubbo与Spring Cloud Gateway集成要点](#6.4.2 Dubbo与Spring Cloud Gateway集成要点)
- [七、未来趋势与发展方向 🚀](#七、未来趋势与发展方向 🚀)
-
- [7.1 Dubbo 3.x的云原生演进](#7.1 Dubbo 3.x的云原生演进)
- [7.2 Spring Cloud Gateway的演进](#7.2 Spring Cloud Gateway的演进)
- [7.3 融合发展趋势](#7.3 融合发展趋势)
- [八、总结与核心要点回顾 📚](#八、总结与核心要点回顾 📚)
-
- [8.1 本质区别再强调](#8.1 本质区别再强调)
- [8.2 关键决策要点](#8.2 关键决策要点)
- [8.3 最佳实践建议](#8.3 最佳实践建议)
- [参考资料 📖](#参考资料 📖)
引言:一次系统架构的困惑
你是否曾遇到过这样的困惑:团队讨论微服务技术选型时,有人提议使用 Dubbo 进行服务间调用,同时又有人建议引入 Spring Cloud Gateway 作为API网关。🤔 它们看起来都与"微服务"相关,但真的是一类东西吗?可以互相替代吗?
让我们从一个真实场景开始:假设你正在开发一个电商平台,用户下单时需要同时调用用户服务、库存服务和支付服务。这里就涉及到两个核心问题:
- 服务间如何高效通信? (这是Dubbo的领域)
- 外部请求如何统一接入和路由? (这是Spring Cloud Gateway的领域)
本文将彻底厘清这两者的关系,帮助你做出明智的技术决策。
一、核心概念:它们到底是什么?🎯
1.1 Apache Dubbo:高性能的分布式服务框架
Dubbo 是一款由阿里巴巴开源的高性能、轻量级的 RPC(远程过程调用)服务框架 ,专注于解决微服务架构下的服务治理与通信问题。
通俗理解 :Dubbo就像是微服务内部的"专用电话系统"。当订单服务需要查询用户信息时,它通过Dubbo这个内部专线直接、高效地呼叫用户服务,而不是走外部的公共网络。
java
// Dubbo服务接口定义示例
public interface UserService {
// 像调用本地方法一样调用远程服务
UserDTO getUserById(Long id);
}
// Dubbo服务提供者实现
@Service
@DubboService(version = "1.0.0")
public class UserServiceImpl implements UserService {
@Override
public UserDTO getUserById(Long id) {
// 实际的业务逻辑
return userRepository.findById(id);
}
}
// Dubbo服务消费者调用
@Component
public class OrderService {
@DubboReference(version = "1.0.0")
private UserService userService; // 注入远程服务代理
public Order createOrder(Long userId) {
// 像调用本地方法一样调用远程用户服务
UserDTO user = userService.getUserById(userId);
// 创建订单逻辑...
}
}
Dubbo的核心能力:
- ✅ 远程服务调用:让服务间调用像本地方法调用一样简单
- ✅ 服务注册与发现:自动发现可用的服务实例
- ✅ 负载均衡:智能分配请求到多个服务实例
- ✅ 服务治理:包括流量管控、容错、监控等
- ✅ 多协议支持:支持HTTP/2、gRPC、TCP等多种通信协议
1.2 Spring Cloud Gateway:微服务架构的统一API网关
Spring Cloud Gateway 是Spring Cloud生态系统中的一个全新API网关 项目,基于Spring 5、Spring Boot 2和Project Reactor技术栈构建,旨在为微服务架构提供一种简单有效的统一API路由管理方式。
通俗理解 :Spring Cloud Gateway就像是整个微服务系统的"前台接待处+安全安检口"。所有外部请求(如来自Web、App的请求)都必须先到这里登记、安检,然后由它决定将请求引导到哪个具体的微服务。
yaml
# Spring Cloud Gateway配置示例
spring:
cloud:
gateway:
routes:
# 路由1:用户服务
- id: user-service-route
uri: lb://user-service # 负载均衡到用户服务
predicates:
- Path=/api/users/** # 路径匹配规则
filters:
- StripPrefix=1 # 去掉前缀/api
- AddRequestHeader=X-User-ID, 123
# 路由2:订单服务
- id: order-service-route
uri: lb://order-service
predicates:
- Path=/api/orders/**
filters:
- StripPrefix=1
- name: RequestRateLimiter # 限流过滤器
args:
redis-rate-limiter.replenishRate: 10 # 每秒10个请求
redis-rate-limiter.burstCapacity: 20 # 峰值20个请求
Spring Cloud Gateway的核心能力:
- ✅ 动态路由:将请求路由到相应的后端服务
- ✅ 请求过滤:对请求和响应进行各种处理(鉴权、限流等)
- ✅ 负载均衡:集成客户端负载均衡
- ✅ 统一入口:为所有微服务提供单一访问入口
- ✅ 高可用与容错:支持熔断、降级等机制
二、本质区别:多维度对比分析 📊
为了更清晰地理解两者的差异,我们从一个完整的对比表格开始:
| 对比维度 | Apache Dubbo | Spring Cloud Gateway | 简单比喻 |
|---|---|---|---|
| 核心定位 | RPC服务框架 专注于服务间调用与治理 | API网关 专注于请求路由与边界管控 | 内部专线电话 vs 公司前台接待 |
| 通信方式 | 支持多种协议(Dubbo、Triple、gRPC等),默认为高性能二进制RPC | 基于HTTP/HTTPS,支持RESTful API | 专用协议对讲机 vs 标准HTTP电话 |
| 架构层级 | 服务内部的通信基础设施 | 系统边界的流量入口和管理器 | 部门间协作流程 vs 公司大门安检 |
| 主要职责 | 1. 服务注册与发现 2. 远程方法调用 3. 负载均衡 4. 服务治理 | 1. 请求路由与转发 2. 认证鉴权 3. 限流熔断 4. 日志监控 | 让内部沟通更高效 vs 让外部访问更安全 |
| 使用场景 | 微服务内部的Java服务间调用 | 所有外部请求接入微服务系统的统一入口 | 开发团队内部协作 vs 客户接待与服务 |
| 技术栈关系 | 可独立使用,也可与Spring Cloud生态集成 | Spring Cloud生态的核心组件之一 | 可选的协作工具 vs 门户系统标配 |
| 性能特点 | 高性能,延迟低,适合高频内部调用 | 性能优秀(基于WebFlux响应式编程),但毕竟是额外网关层 | 高速公路 vs 收费站 |
2.1 关键差异深度解析
2.1.1 设计哲学与目标不同

Dubbo 的设计哲学是 "让服务间的远程调用尽可能像本地调用" 。它关注的是:
- 如何降低远程调用的开销
- 如何提高服务发现的效率
- 如何实现精细化的服务治理
Spring Cloud Gateway 的设计哲学是 "为微服务系统提供一个智能、安全、统一的入口" 。它关注的是:
- 如何统一管理所有外部访问
- 如何实施一致的安全策略
- 如何实现灵活的路由规则
2.1.2 在微服务架构中的位置不同
让我们通过一个完整的电商系统架构来看它们的位置:

关键洞察:
- Spring Cloud Gateway 位于最外层,是所有外部流量的唯一入口
- Dubbo 位于微服务内部,负责服务间的内部通信
- 它们各司其职 ,可以同时存在于一个系统中,并不冲突
三、Dubbo深度剖析:不只是RPC框架 ⚙️
3.1 Dubbo的核心架构
Dubbo采用的是经典的服务治理三角架构:

各组件职责:
- Provider:暴露服务的服务提供方
- Consumer:调用远程服务的服务消费方
- Registry:服务注册与发现的注册中心(支持Nacos、Zookeeper等)
- Monitor:统计服务调用次数和调用时间的监控中心
- Container:服务运行容器
3.2 Dubbo的服务治理能力
很多人误以为Dubbo只是RPC框架,实际上它提供了完整的服务治理能力:
java
// Dubbo的高级服务治理配置示例
@DubboService(
version = "1.0.0",
group = "user-service",
// 服务治理配置
timeout = 3000, // 超时时间3秒
retries = 2, // 失败重试2次
loadbalance = "random", // 负载均衡策略
cluster = "failover", // 集群容错模式
connections = 10, // 每个消费者的连接数
executes = 200, // 服务提供者最大并行执行请求数
actives = 100, // 每服务消费者最大活跃请求数
validation = "true" // 参数验证
)
public class UserServiceImpl implements UserService {
// 服务实现
}
Dubbo的治理特性包括:
- 流量路由:实现灰度发布、按标签路由等
- 负载均衡:支持随机、轮询、最少活跃调用等多种策略
- 服务降级与熔断:防止雪崩效应
- 并发控制:保护服务不被压垮
- 隐式参数传递:在调用链中传递上下文信息
3.3 Dubbo的多语言支持
虽然Dubbo起源于Java,但现在的Dubbo 3.x已经支持多语言开发:
proto
// 使用Protobuf IDL定义跨语言服务(Dubbo Triple协议)
syntax = "proto3";
package com.example;
message UserRequest {
int64 id = 1;
}
message UserResponse {
string name = 1;
string email = 2;
int32 age = 3;
}
service UserService {
rpc getUserById(UserRequest) returns (UserResponse);
}
Dubbo支持的语言栈:
- Java:最成熟,功能最全
- Go:性能优秀,适合云原生场景
- Rust:系统级编程,极致性能
- Node.js/Python:生态集成,全栈开发
四、Spring Cloud Gateway深度剖析:不仅仅是路由 🚪
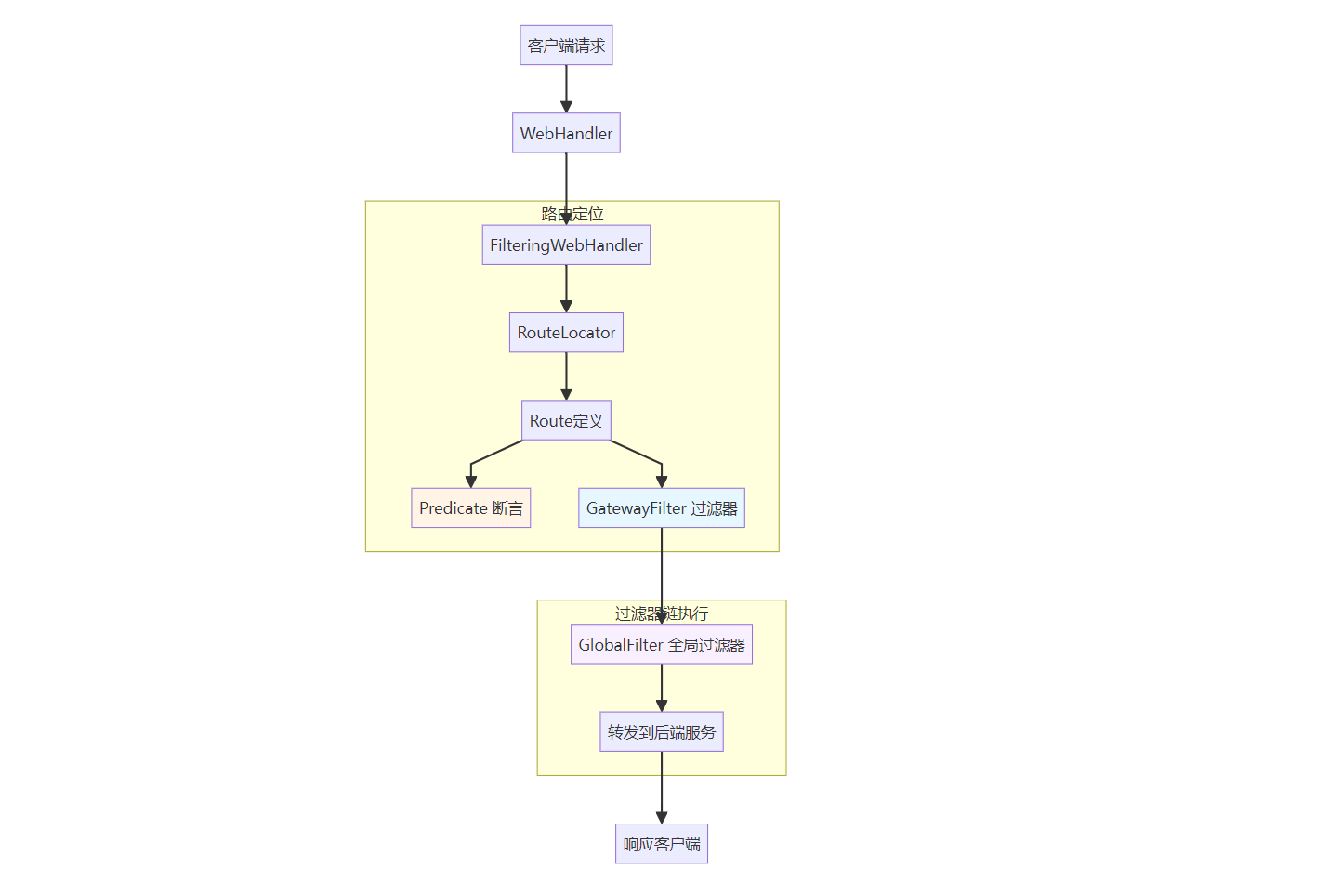
4.1 Gateway的核心架构
Spring Cloud Gateway基于响应式编程模型构建,其核心架构如下图所示:

4.2 Gateway的三大核心概念
4.2.1 路由(Route)
路由是网关的基本构建块,由ID、目标URI、断言集合和过滤器集合组成:
yaml
spring:
cloud:
gateway:
routes:
- id: order_service
uri: lb://ORDER-SERVICE
predicates:
- Path=/api/orders/**
- Method=GET,POST
- After=2024-01-20T17:42:47.789+08:00[Asia/Shanghai]
filters:
- StripPrefix=1
- AddRequestHeader=X-From-Gateway, true
- name: CircuitBreaker
args:
name: orderServiceBreaker
fallbackUri: forward:/fallback/order
4.2.2 断言(Predicate)
断言用于判断请求是否匹配当前路由,Spring Cloud Gateway提供了丰富的断言工厂:
| 断言工厂 | 作用 | 示例 |
|---|---|---|
Path |
路径匹配 | - Path=/api/** |
Method |
HTTP方法匹配 | - Method=GET,POST |
Header |
请求头匹配 | - Header=X-Request-Id, \d+ |
Query |
查询参数匹配 | - Query=name, jack |
Cookie |
Cookie匹配 | - Cookie=sessionId, .* |
After/Before/Between |
时间匹配 | - After=2024-01-01T00:00:00+08:00 |
RemoteAddr |
IP地址匹配 | - RemoteAddr=192.168.1.1/24 |
4.2.3 过滤器(Filter)
过滤器可以在请求被路由前或后对请求和响应进行修改:
java
// 自定义全局过滤器示例
@Component
@Order(0)
public class AuthGlobalFilter implements GlobalFilter {
@Override
public Mono<Void> filter(ServerWebExchange exchange, GatewayFilterChain chain) {
ServerHttpRequest request = exchange.getRequest();
// 1. 检查认证信息
String token = request.getHeaders().getFirst("Authorization");
if (!isValidToken(token)) {
// 2. 认证失败,返回401
exchange.getResponse().setStatusCode(HttpStatus.UNAUTHORIZED);
return exchange.getResponse().setComplete();
}
// 3. 认证成功,添加用户信息到请求头
String userId = extractUserIdFromToken(token);
ServerHttpRequest mutatedRequest = request.mutate()
.header("X-User-Id", userId)
.build();
// 4. 继续过滤器链
return chain.filter(exchange.mutate().request(mutatedRequest).build());
}
private boolean isValidToken(String token) {
// 实现Token验证逻辑
return token != null && token.startsWith("Bearer ");
}
private String extractUserIdFromToken(String token) {
// 从Token中提取用户ID
return "user123";
}
}
4.3 Gateway的高级特性
4.3.1 动态路由
Spring Cloud Gateway支持从数据库或其他配置源动态加载路由:
java
@Configuration
public class DynamicRouteConfig {
@Bean
@RefreshScope
public RouteDefinitionLocator dynamicRouteLocator() {
return new RouteDefinitionLocator() {
@Override
public Flux<RouteDefinition> getRouteDefinitions() {
// 从数据库、配置中心等动态获取路由配置
List<RouteDefinition> routes = loadRoutesFromDatabase();
return Flux.fromIterable(routes);
}
};
}
private List<RouteDefinition> loadRoutesFromDatabase() {
// 实现从数据库加载路由的逻辑
RouteDefinition route = new RouteDefinition();
route.setId("dynamic-route");
route.setUri(URI.create("lb://USER-SERVICE"));
route.setPredicates(Arrays.asList(
new PredicateDefinition("Path=/api/dynamic/**")
));
return Arrays.asList(route);
}
}
4.3.2 限流与熔断
yaml
spring:
cloud:
gateway:
routes:
- id: limited_route
uri: lb://ORDER-SERVICE
predicates:
- Path=/api/orders/**
filters:
- name: RequestRateLimiter
args:
redis-rate-limiter.replenishRate: 10 # 每秒令牌生成数
redis-rate-limiter.burstCapacity: 20 # 令牌桶容量
redis-rate-limiter.requestedTokens: 1 # 每次请求消耗令牌数
key-resolver: "#{@userKeyResolver}" # 限流Key解析器
- name: CircuitBreaker
args:
name: orderServiceBreaker
fallbackUri: forward:/fallback/order
statusCodes: 500,502,503,504
五、协同工作:Dubbo + Spring Cloud Gateway实战 🚀
5.1 典型架构组合
在现代微服务架构中,Dubbo和Spring Cloud Gateway通常是协同工作而非竞争关系:

5.2 完整实战示例
5.2.1 项目结构
microservice-architecture/
├── gateway-service/ # Spring Cloud Gateway网关
│ ├── src/main/java/com/example/gateway/
│ │ ├── filter/ # 自定义过滤器
│ │ ├── config/ # 网关配置
│ │ └── GatewayApplication.java
│ └── src/main/resources/application.yml
├── user-service/ # 用户服务(Dubbo)
│ ├── api/ # 服务接口模块
│ │ └── src/main/java/com/example/user/api/UserService.java
│ └── provider/ # 服务提供者
│ ├── src/main/java/com/example/user/provider/
│ │ └── UserServiceImpl.java
│ └── src/main/resources/application.yml
├── order-service/ # 订单服务(Dubbo)
│ ├── api/
│ └── provider/
└── pom.xml # 父POM管理
5.2.2 网关服务配置
yaml
# gateway-service/application.yml
server:
port: 8080
spring:
application:
name: gateway-service
cloud:
gateway:
# 启用服务发现
discovery:
locator:
enabled: true
lower-case-service-id: true
# 路由配置
routes:
# 用户服务路由
- id: user-service-route
uri: lb://user-service
predicates:
- Path=/api/users/**
- Method=GET,POST,PUT,DELETE
filters:
- StripPrefix=1
- name: CircuitBreaker
args:
name: userServiceBreaker
fallbackUri: forward:/fallback/user
# 订单服务路由
- id: order-service-route
uri: lb://order-service
predicates:
- Path=/api/orders/**
filters:
- StripPrefix=1
- AddRequestHeader=X-Gateway-Route, order-service
- name: RequestRateLimiter
args:
redis-rate-limiter.replenishRate: 20
redis-rate-limiter.burstCapacity: 40
key-resolver: "#{@ipKeyResolver}"
# Nacos注册中心
nacos:
discovery:
server-addr: 127.0.0.1:8848
# 链路追踪
management:
tracing:
sampling:
probability: 1.0
5.2.3 Dubbo服务配置
yaml
# user-service/provider/application.yml
spring:
application:
name: user-service
# Nacos配置
cloud:
nacos:
discovery:
server-addr: 127.0.0.1:8848
namespace: dev
group: DEFAULT_GROUP
dubbo:
application:
name: user-service
qos-enable: false
# 协议配置
protocol:
name: dubbo
port: 20880
serialization: hessian2
# 注册中心
registry:
address: nacos://127.0.0.1:8848
parameters:
namespace: dev
# 服务提供者配置
provider:
timeout: 3000
retries: 2
loadbalance: random
cluster: failover
# 服务消费者配置
consumer:
check: false
lazy: true
# 服务实现配置
server:
port: 8081
5.2.4 Dubbo服务接口与实现
java
// user-service/api/UserService.java
public interface UserService {
UserDTO getUserById(Long id);
PageResult<UserDTO> searchUsers(UserQuery query);
Long createUser(CreateUserRequest request);
Boolean updateUser(UpdateUserRequest request);
Boolean deleteUser(Long id);
}
// user-service/provider/UserServiceImpl.java
@Service
@DubboService(
version = "1.0.0",
interfaceClass = UserService.class,
timeout = 3000,
retries = 2,
loadbalance = "random",
cluster = "failover"
)
@Slf4j
public class UserServiceImpl implements UserService {
@Autowired
private UserRepository userRepository;
@Override
public UserDTO getUserById(Long id) {
log.info("Dubbo服务被调用: getUserById, id={}", id);
User user = userRepository.findById(id)
.orElseThrow(() -> new RuntimeException("用户不存在"));
return convertToDTO(user);
}
@Override
public PageResult<UserDTO> searchUsers(UserQuery query) {
// 实现用户搜索逻辑
Page<User> page = userRepository.search(query);
List<UserDTO> dtos = page.getContent().stream()
.map(this::convertToDTO)
.collect(Collectors.toList());
return new PageResult<>(dtos, page.getTotalElements());
}
// 其他方法实现...
private UserDTO convertToDTO(User user) {
UserDTO dto = new UserDTO();
dto.setId(user.getId());
dto.setUsername(user.getUsername());
dto.setEmail(user.getEmail());
dto.setPhone(user.getPhone());
dto.setCreateTime(user.getCreateTime());
return dto;
}
}
5.2.5 订单服务调用用户服务
java
// order-service/provider/OrderServiceImpl.java
@Service
@DubboService(version = "1.0.0")
@Slf4j
public class OrderServiceImpl implements OrderService {
@DubboReference(version = "1.0.0", check = false)
private UserService userService;
@Autowired
private OrderRepository orderRepository;
@Override
@Transactional(rollbackFor = Exception.class)
public OrderDTO createOrder(CreateOrderRequest request) {
log.info("开始创建订单, userId={}, productId={}",
request.getUserId(), request.getProductId());
// 1. 通过Dubbo调用用户服务获取用户信息
UserDTO user = userService.getUserById(request.getUserId());
if (user == null) {
throw new RuntimeException("用户不存在");
}
// 2. 检查用户状态等业务逻辑
if (!isUserActive(user)) {
throw new RuntimeException("用户状态异常");
}
// 3. 创建订单
Order order = new Order();
order.setUserId(request.getUserId());
order.setProductId(request.getProductId());
order.setAmount(request.getAmount());
order.setStatus(OrderStatus.CREATED);
order.setCreateTime(new Date());
order = orderRepository.save(order);
log.info("订单创建成功, orderId={}", order.getId());
return convertToDTO(order);
}
private boolean isUserActive(UserDTO user) {
// 检查用户状态的业务逻辑
return true;
}
private OrderDTO convertToDTO(Order order) {
OrderDTO dto = new OrderDTO();
dto.setId(order.getId());
dto.setUserId(order.getUserId());
dto.setProductId(order.getProductId());
dto.setAmount(order.getAmount());
dto.setStatus(order.getStatus());
dto.setCreateTime(order.getCreateTime());
return dto;
}
}
六、如何选择:决策指南与最佳实践 🤔
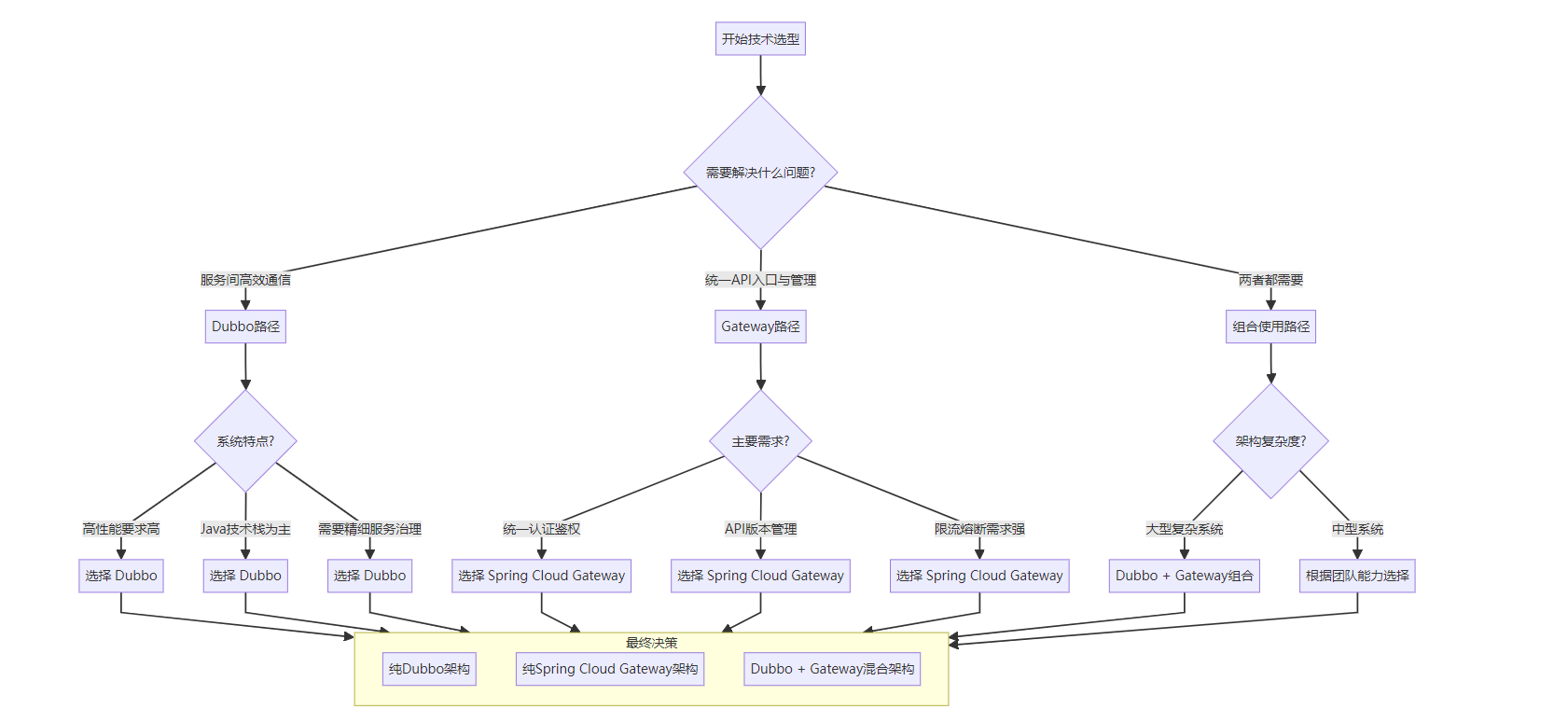
6.1 选择决策树

6.2 场景化建议
场景1:纯内部系统,无外部API暴露需求
建议 :使用 Dubbo 即可
原因 :Dubbo本身具备完整的服务治理能力,无需额外的网关层
典型场景:企业内部管理系统、数据分析平台、后台任务调度系统
场景2:对外提供API,服务间调用简单
建议 :使用 Spring Cloud Gateway + Spring Cloud OpenFeign
原因 :Gateway处理外部流量,Feign处理简单服务间调用
典型场景:对外SaaS服务、公开API平台、移动应用后端
场景3:大型复杂系统,既有对外API又有复杂服务间调用
建议 :使用 Spring Cloud Gateway + Dubbo 组合
原因 :Gateway作为统一入口,Dubbo处理复杂服务间调用
典型场景:电商平台、金融系统、大型社交平台
6.3 性能对比与考量
| 性能指标 | Dubbo | Spring Cloud Gateway | 考量建议 |
|---|---|---|---|
| 单次调用延迟 | 0.5-2ms (TCP二进制) | 5-15ms (HTTP+网关处理) | 内部高频调用选Dubbo |
| 吞吐量 | 10万+ QPS | 5万+ QPS | 高并发场景关注网关性能 |
| 连接管理 | 长连接复用 | 可配置连接池 | Dubbo连接效率更高 |
| 序列化效率 | Hessian2/Protobuf高效 | JSON/XML通用但效率低 | 大数据量传输选Dubbo |
| 资源消耗 | 较低 | 中等(额外网关层) | 资源受限环境考虑Dubbo |
6.4 迁移与集成策略
6.4.1 从Dubbo迁移到Spring Cloud生态
yaml
# 渐进式迁移策略
迁移阶段:
阶段1:
描述: "并行运行,Dubbo为主"
配置:
- 引入Spring Cloud Gateway作为新入口
- 原有Dubbo服务保持不变
- 新服务使用Spring Cloud生态
阶段2:
描述: "逐步迁移核心服务"
配置:
- 将非核心服务迁移到Spring Cloud
- Dubbo和Spring Cloud服务共存
- Gateway统一路由到两种服务
阶段3:
描述: "全面迁移,Dubbo为辅"
配置:
- 大部分服务迁移完成
- 遗留Dubbo服务通过适配器接入
- 统一使用Gateway管理
阶段4:
描述: "Dubbo作为性能优化组件"
配置:
- 高性能场景使用Dubbo
- 其他场景使用Spring Cloud
- 混合架构稳定运行
6.4.2 Dubbo与Spring Cloud Gateway集成要点
- 服务发现统一:都使用Nacos作为注册中心
- 配置管理统一:使用Nacos Config或Apollo
- 监控体系统一:集成SkyWalking/Prometheus
- 安全策略统一:网关层统一认证,服务层传递用户上下文
- 流量治理统一:Sentinel统一限流降级
七、未来趋势与发展方向 🚀
7.1 Dubbo 3.x的云原生演进
Dubbo 3.x正在向云原生方向快速发展:
yaml
# Dubbo 3.x云原生配置示例
dubbo:
application:
name: user-service
register-mode: instance # 应用级服务发现
protocol:
name: tri # Triple协议,基于HTTP/2
port: 50051
config-center:
address: nacos://127.0.0.1:8848
metadata-report:
address: nacos://127.0.0.1:8848
# 服务网格支持
mesh:
enable: true
type: proxyless # 支持无Sidecar模式
Dubbo 3.x关键特性:
- 应用级服务发现:减少注册中心压力
- Triple协议:基于HTTP/2,兼容gRPC
- 服务网格集成:支持Proxyless模式
- 多语言统一:统一编程模型
7.2 Spring Cloud Gateway的演进
Spring Cloud Gateway也在不断演进:
- 更强大的响应式编程支持
- 更好的服务网格集成
- 更智能的流量治理
- 更完善的可观测性
7.3 融合发展趋势
未来,Dubbo和Spring Cloud Gateway可能会出现更深度的融合:
- 协议互通:Dubbo服务可以直接通过HTTP协议暴露
- 治理统一:统一的控制面管理
- 开发体验一致:相似的配置和编程模型
- 生态共享:共享中间件和工具链
八、总结与核心要点回顾 📚
8.1 本质区别再强调
通过全文的详细分析,我们再次强调核心区别:
- Dubbo 是 "微服务内部的高速公路系统",负责服务间的高效通信
- Spring Cloud Gateway 是 "微服务城市的收费站和交通指挥中心",负责外部流量的统一管理和路由
8.2 关键决策要点
| 决策场景 | 推荐方案 | 关键理由 |
|---|---|---|
| 全新项目,技术栈自由 | Spring Cloud全家桶 | 生态完整,社区活跃,开发效率高 |
| 高性能要求极高 | Dubbo为主,Gateway为入口 | Dubbo性能优势明显 |
| 多语言混合架构 | Spring Cloud Gateway + gRPC | 跨语言支持更好 |
| 已有Dubbo系统扩展 | 保持Dubbo,增加Gateway | 最小化改造,最大化利用现有资产 |
| 小型团队快速迭代 | Spring Cloud生态 | 学习成本低,快速出成果 |
8.3 最佳实践建议
- 不要盲目二选一:根据实际需求,它们可以和谐共存
- 关注团队技能:选择团队熟悉的技术栈
- 考虑长期维护:生态活跃度和社区支持很重要
- 性能不是唯一标准:开发效率、可维护性同样重要
- 保持架构灵活性:设计时考虑未来可能的架构演进
💡 最终建议 :对于大多数企业级应用,Spring Cloud Gateway + Dubbo 的组合是最佳选择。Gateway处理外部流量的统一管理和安全,Dubbo处理内部服务间的高性能调用,两者结合既能满足外部API管理的需求,又能保证内部服务调用的性能。
参考资料 📖
- 《Java 后端面试经》微服务篇 - 阿里云开发者社区
- Apache Dubbo 中文官网
- Gateway服务网关 - 阿里云开发者社区
- Dubbo和Spring Cloud区别(性能、特点和优劣势) - 聚合数据
- 项目中用的网关Gateway及SpringCloud - 阿里云开发者社区
- Spring Cloud Gateway:微服务架构的统一API网关 - 百度开发者中心
- Dubbo 介绍 - Apache官方文档
🔍 扩展阅读建议:想深入了解微服务架构的更多细节,可以继续学习服务网格(Service Mesh)、分布式追踪、云原生等相关技术,这些都与Dubbo和Spring Cloud Gateway的演进方向密切相关。
标签 : Dubbo Spring Cloud Gateway 微服务 API网关 分布式架构