MySQL主从同步
1、MySQL主从同步原理

基本原理:
slave会从master读取binlog来进行数据同步
具体步骤:
step1:master将数据改变记录到二进制日志(binary log)中。step2:当slave上执行start slave命令之后,slave会创建一个IO 线程用来连接master,请求master中的binlog。step3:当slave连接master时,master会创建一个log dump 线程,用于发送 binlog 的内容。在读取 binloge 的内容的操作中,会对主节点上的 binlog 加锁,当读取完成并发送给从服务器后解锁。step4:IO 线程接收主节点 binlog dump 进程发来的更新之后,保存到中继日志(relay log)中。step5:slave的SQL线程,读取relay log日志,并解析成具体操作,从而实现主从操作一致,最终数据一致。
2、一主多从配置
用docker模拟多台主机, 虚拟机环境
ip: 10.211.55.100
服务器规划:使用docker方式创建,主从服务器IP一致,端口号不一致
这里只搭建一主一从, 道理都一样
- 主服务器:容器名
mysql-master,端口3307 - 从服务器:容器名
mysql-slave1,端口3308
**注意:**如果此时防火墙是开启的,则先关闭防火墙,并重启docker,否则后续安装的MySQL无法启动
shell
#关闭docker
systemctl stop docker
#关闭防火墙
systemctl stop firewalld
#启动docker
systemctl start docker
- 前置条件
两台 MySQL 都要设置不同的 server-id(复制里它就是身份证) 时间最好同步(NTP),排错会舒服很多 master 必须开启
binlog(复制靠它吃饭)
2.1、准备主服务器
- step1:在docker中创建并启动MySQL主服务器:
端口3307
shell
docker run -d \
-p 3307:3306 \
-v /mysql/master/conf:/etc/mysql/conf.d \
-v /mysql/master/data:/var/lib/mysql \
-e MYSQL_ROOT_PASSWORD=123456 \
--name mysql-master \
mysql:8.0.30
- step2:创建MySQL主服务器配置文件:
默认情况下MySQL的binlog日志是自动开启的,可以通过如下配置定义一些可选配置
shell
# 宿主机的路径
vim /mysql/master/conf/my.cnf
配置如下内容
properties
[mysqld]
# 服务器唯一id,默认值1
server-id=1
#下面的内容为选择性配置
# 设置日志格式,默认值ROW
#binlog_format=STATEMENT
# 二进制日志名,默认binlog
# log-bin=binlog
# 设置需要复制的数据库,默认复制全部数据库
#binlog-do-db=mytestdb1
#binlog-do-db=mytestdb2
# 设置不需要复制的数据库
#binlog-ignore-db=mysql
#binlog-ignore-db=information_schema
#binlog-ignore-db=performance_schema
#binlog-ignore-db=sys
重启MySQL容器
shell
docker restart mysql-master
binlog格式说明:
- binlog_format=STATEMENT:日志记录的是主机数据库的
写指令,性能高,但是now()之类的函数以及获取系统参数的操作会出现主从数据不同步的问题。 - binlog_format=ROW(默认):日志记录的是主机数据库的
写后的数据,批量操作时性能较差,解决now()或者 user()或者 @@hostname 等操作在主从机器上不一致的问题。 - binlog_format=MIXED:是以上两种level的混合使用,
有函数用ROW,没函数用STATEMENT
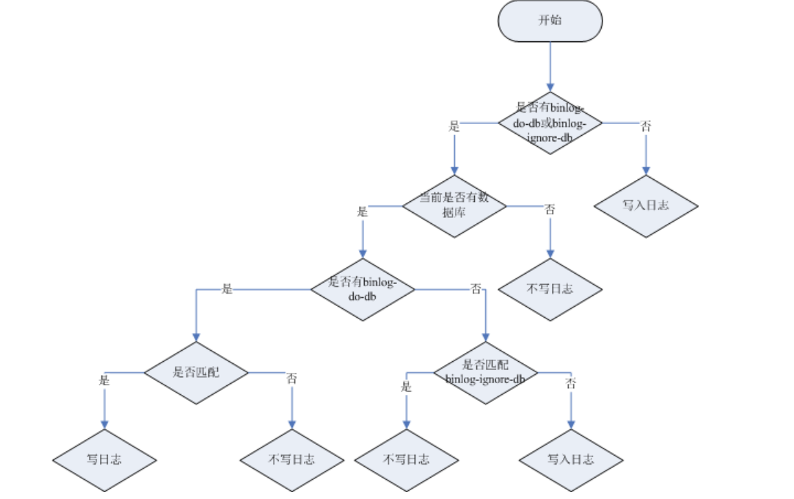
binlog-ignore-db和binlog-do-db的优先级问题:

- step3:使用命令行登录MySQL主服务器:
sql
-- 进入容器:env LANG=C.UTF-8 避免容器中显示中文乱码
docker exec -it mysql-master env LANG=C.UTF-8 /bin/bash
-- 进入容器内的mysql命令行
mysql -uroot -p
-- 修改默认密码校验方式
ALTER USER 'root'@'%' IDENTIFIED WITH mysql_native_password BY '123456';
-- 刷新权限,可以不用重启服务器
FLUSH PRIVILEGES;
如果不修改默认密码校验方式, 连接的时候需要加上(开发/内网常用)
jdbc:mysql://host:3306/db?allowPublicKeyRetrieval=true&useSSL=false
'root'@'%'解释: 让root 用户可以任意ip 访问, 根据具体需求写, 方便测试这里写任意ip,也就是%
- step4:主机中创建slave用户:
- 专用于复制的账号最少只需要 REPLICATION SLAVE 权限
sql
-- 创建slave用户, 这个用户可以给多个从机用.
CREATE USER 'slave'@'%';
-- 设置密码
ALTER USER 'slave'@'%' IDENTIFIED WITH mysql_native_password BY '123456';
-- 授予复制权限
GRANT REPLICATION SLAVE ON *.* TO 'slave'@'%';
-- 刷新权限
FLUSH PRIVILEGES;
- step5:主机中查询master状态:
执行完此步骤后不要再操作主服务器MYSQL,防止主服务器状态值变化
sql
SHOW MASTER STATUS;
记下File和Position的值。执行完此步骤后不要再操作主服务器MYSQL,防止主服务器状态值变化。
binlog.000003 1500

2.2、准备从服务器1
- step1:在docker中创建并启动MySQL从服务器:
端口3308
shell
docker run -d \
-p 3308:3306 \
-v /mysql/slave1/conf:/etc/mysql/conf.d \
-v /mysql/slave1/data:/var/lib/mysql \
-e MYSQL_ROOT_PASSWORD=123456 \
--name mysql-slave1 \
mysql:8.0.30
- step2:创建MySQL从服务器配置文件:
shell
vim /mysql/slave1/conf/my.cnf
配置如下内容:
properties
[mysqld]
# 服务器唯一id,每台服务器的id必须不同,如果配置其他从机,注意修改id
server-id=2
#下面内容不用动
# 中继日志名,默认xxxxxxxxxxxx-relay-bin
#relay-log=relay-bin
重启MySQL容器
shell
docker restart mysql-slave1
- step3:使用命令行登录MySQL从服务器:
sql
-- 进入容器:
docker exec -it mysql-slave1 env LANG=C.UTF-8 /bin/bash
-- 进入容器内的mysql命令行
mysql -uroot -p
-- 修改默认密码校验方式
ALTER USER 'root'@'%' IDENTIFIED WITH mysql_native_password BY '123456';
-- 刷新权限
FLUSH PRIVILEGES;
- step4:在从机上配置主从关系:
在从机上执行以下SQL操作 , 注意下面的语句块是一条命令
sql
CHANGE MASTER TO MASTER_HOST='10.211.55.100',
#用的是master给分配的用户 slave
MASTER_USER='slave',MASTER_PASSWORD='123456', MASTER_PORT=3307,
# 对应file和 position 的值,前面在master中获取的 file: binlog.000003 position:1500
MASTER_LOG_FILE='binlog.000003',MASTER_LOG_POS=1500;
bash
CHANGE MASTER TO MASTER_HOST='10.211.55.100',\
MASTER_USER='slave',MASTER_PASSWORD='123456', MASTER_PORT=3307,\
MASTER_LOG_FILE='binlog.000003',MASTER_LOG_POS=1500;
2.3、启动主从同步
分别在从机上启动从机的复制功能,执行SQL:
sql
START SLAVE;
-- 查看状态(不需要分号)
#\G 表示列显示,方便查看
SHOW SLAVE STATUS\G
**两个关键进程:**下面两个参数都是Yes,则说明主从配置成功!

2.4、测试主从同步
在主机中执行以下SQL,在从机中查看数据库、表和数据是否已经被同步
sql
CREATE DATABASE db_user;
USE db_user;
CREATE TABLE t_user (
id BIGINT AUTO_INCREMENT,
uname VARCHAR(30),
PRIMARY KEY (id)
);
INSERT INTO t_user(uname) VALUES('chen');
# @@hostname 是系统变量:表示当前 MySQL 服务器所在机器的主机名(hostname)。
INSERT INTO t_user(uname) VALUES(@@hostname);

2.5、常见问题
问题1
启动主从同步后,常见错误是Slave_IO_Running: No 或者 Connecting 的情况,此时查看下方的 Last_IO_ERROR错误日志,根据日志中显示的错误信息在网上搜索解决方案即可

典型的错误例如: Last_IO_Error: Got fatal error 1236 from master when reading data from binary log: 'Client requested master to start replication from position > file size'
解决方案:
sql
-- 在从机停止slave
-- 在从机上执行。功能说明:停止I/O 线程和SQL线程的操作。
stop slave;
-- 在从机上执行。功能说明:用于删除SLAVE数据库的relaylog日志文件,并重新启用新的relaylog文件。
reset slave;
-- 在主机上执行。功能说明:删除所有的binlog日志文件,并将日志索引文件清空,重新开始所有新的日志文件。
-- 用于第一次进行搭建主从库时,进行主库binlog初始化工作;
reset master;
-- 还原主服务器之前的操作
-- 在主机查看mater状态
SHOW MASTER STATUS;
-- 在主机刷新日志
FLUSH LOGS;
-- 再次在主机查看mater状态(会发现File和Position发生了变化)
SHOW MASTER STATUS;
-- 修改从机连接主机的SQL,并重新连接即可