**背景:**前端存在多个请求并发到后端,默认览器运行最多6并发请求,导致很多请求padding状态、而且后端处理不过来;
现象:

场景1:如果这些数据可用丢包,使用节流就可用解决;- 简单不做赘述;
场景2:如果这些数据不能丢包,需要把数据合并再发送给服务器。
要求:加入需要等待服务器处理完再发下一包数据,支持多个请求任务队列;
针对场景2问题需要解决以下三个:
1、请求(任务)上一个请求完成,再开始执行下个任务;
2、队列中任务参数合并再发送请求;
3、支持多个任务在队列中进工作;
定义任务类型:
javascript
/**
* 任务状态
*/
export enum TaskStateE {
unStart = 0, // 未开始
start, // 执行中
end, // 执行完成
}
/**
* 任务对象
* @template T 任务参数类型
*/
export interface TaskItemT<T = unknown> {
taskName: string; // 任务名称
id: string | number; // 任务id
state: TaskStateE; // 任务状态
count: number; // 执行次数
param: T; // 任务参数
startTime?: number; // 任务开始时间
endTime?: number; // 任务完成时间
start: (task: TaskItemT<T>) => Promise<unknown>; // 开始执行
/**
* 可选的合并策略,如果提供则使用该策略合并相同 taskName 的任务
*/
mergeStrategy?: ITaskMergeStrategy<T>;
}
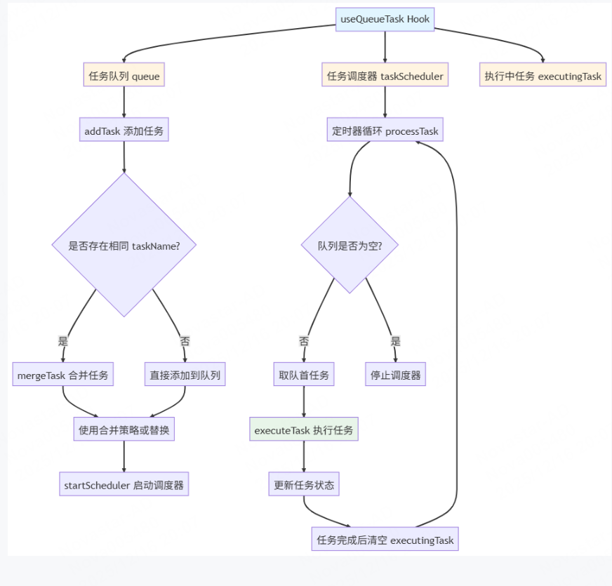
整体方案设计:

任务添加流程:

自定义Hook: useQueueTask.tsx
javascript
import { useMemoizedFn, useUnmount } from 'ahooks';
import { useRef } from 'react';
import type { TaskItemT } from '@/enum/common';
import { TaskStateE, TIMER_TIME } from '@/enum/common';
/**
* 通用任务队列 Hook
*
* @description 提供任务队列管理功能,支持任务添加、合并、执行和更新
* @param options 配置选项
* @returns 任务队列操作方法
*
* @example
* ```tsx
* const { addTask, updateTask, clearQueue } = useQueueTask({ enableDebugLog: true });
*
* addTask({
* taskName: 'fetchData',
* id: '1',
* state: TaskStateE.unStart,
* count: 0,
* param: { userId: 1 },
* start: (task) => {
* // 执行任务逻辑
* },
* });
* ```
*/
function useQueueTask() {
// 任务队列
const queue = useRef<TaskItemT[]>([]);
// 任务定时器
const taskScheduler = useRef<ReturnType<typeof setInterval> | null>(null);
// 正在执行的任务
const executingTask = useRef<TaskItemT | undefined>(undefined);
/**
* 停止任务调度器
* @description 清除定时器
*/
const stopScheduler = useMemoizedFn(() => {
if (taskScheduler.current !== null) {
clearInterval(taskScheduler.current);
taskScheduler.current = null;
}
});
/**
* 合并任务
* @description 根据合并策略合并已存在的任务和新任务
* @param existingTask 已存在的任务
* @param newTask 新任务
* @returns 合并后的任务
*/
const mergeTask = <T = unknown,>(existingTask: TaskItemT<T>, newTask: TaskItemT<T>): TaskItemT<T> => {
if (newTask.mergeStrategy) {
// 使用提供的合并策略
const mergedParam = newTask.mergeStrategy.merge(existingTask.param as T, newTask.param);
return {
...existingTask,
param: mergedParam,
start: newTask.start, // 使用新任务的 start 方法
mergeStrategy: newTask.mergeStrategy,
};
}
// 没有合并策略,直接返回新任务(替换)
return newTask;
};
/**
* 添加任务
* @description 将任务添加到队列中,如果存在相同 taskName 的任务,则根据合并策略处理
* @param task 要添加的任务
*/
const addTask = useMemoizedFn(<T = unknown,>(task: TaskItemT<T>) => {
const index = queue.current.findIndex(item => item.taskName === task.taskName);
if (index !== -1) {
// 如果存在相同 taskName 的任务,使用合并策略
const existingTask = queue.current[index] as TaskItemT<T>;
const mergedTask = mergeTask(existingTask, task);
queue.current.splice(index, 1, mergedTask);
} else {
// 不存在相同 taskName 的任务,直接添加
queue.current.push(task as TaskItemT);
}
// 如果任务队列有任务,则开始执行任务
startScheduler();
});
/**
* 执行任务
* @description 执行任务并处理错误
* @param task 要执行的任务
*/
const executeTask = (task: TaskItemT) => {
// 原子性操作:先设置任务和状态,避免竞态条件
// 必须在调用 task.start 之前设置,确保后续的 processTask 调用能够检测到正在执行的任务
if (executingTask.current !== undefined && executingTask.current.id !== task.id) {
// 如果当前已经有其他任务在执行,不应该执行此任务(这种情况理论上不应该发生,但作为防御性编程)
console.warn('Task execution skipped: another task is already executing', {
currentTask: executingTask.current.id,
newTask: task.id,
});
// 将任务重新放回队列头部
queue.current.unshift(task);
return;
}
// 设置执行中的任务标记(原子操作)
executingTask.current = task;
task.state = TaskStateE.start;
task.startTime = Date.now();
// 确保 Promise 处理:将返回值转换为 Promise
// 使用 Promise.resolve 确保即使 task.start 返回同步值也能正确处理
let taskPromise: Promise<any>;
try {
const result = task.start(task);
taskPromise = Promise.resolve(result);
} catch (error) {
// 如果 task.start 同步抛出错误,立即处理
taskPromise = Promise.reject(error);
}
// 在 finally 中统一处理任务完成逻辑
taskPromise
.finally(() => {
// 只有当前任务还在执行时才更新状态
// 这个检查很重要,防止任务完成时被其他任务覆盖(虽然理论上不应该发生)
if (executingTask.current?.id === task.id) {
task.state = TaskStateE.end;
task.endTime = Date.now();
// 清空正在执行的任务,确保下一个任务可以执行
// 必须在所有状态更新完成后才能清空,确保原子性
executingTask.current = undefined;
}
})
.catch(error => {
// 错误已经在 finally 中处理,这里只记录日志
// 不再重新抛出,因为 finally 已经处理了状态清理
console.error('Task execution failed:', error);
});
};
/**
* 任务调度
* @description 从队列中取出任务并执行,支持批量处理相同名称的任务(取最后一个)
*/
const processTask = useMemoizedFn(() => {
// 严格检查:只有在没有正在执行的任务时才能处理新任务
// executingTask.current === undefined 表示当前没有任务在执行
if (executingTask.current !== undefined) {
return;
}
// 检查队列是否有任务
if (queue.current.length === 0) {
return;
}
// 获取队首任务的名称
const firstTaskName = queue.current[0]?.taskName;
if (!firstTaskName) {
return;
}
// 取队首任务
const task = queue.current.shift();
if (task) {
// 双重检查锁模式(Double-Checked Locking)
// 在取出任务后、执行前再次检查,确保原子性
// 这是为了防止多个 processTask 调用同时通过第一次检查
if (executingTask.current !== undefined) {
// 如果此时已经有任务在执行,将任务重新放回队列头部
queue.current.unshift(task);
return;
}
// 执行任务(executeTask 内部会立即设置 executingTask.current,确保原子性)
executeTask(task);
}
});
/**
* 清空队列
* @description 停止调度器、清空队列和正在执行的任务
*/
const clearQueue = useMemoizedFn(() => {
stopScheduler();
queue.current.length = 0;
executingTask.current = undefined;
});
/**
* 启动任务调度器
* @description 如果调度器未启动,则启动定时器
*/
const startScheduler = useMemoizedFn(() => {
// 如果定时器已经启动,不需要重复启动
if (taskScheduler.current !== null) {
return;
}
taskScheduler.current = setInterval(() => {
// 始终尝试处理任务(processTask 内部会检查是否可以执行)
processTask();
// 如果队列为空且没有正在执行的任务,停止定时器
if (queue.current.length === 0 && executingTask.current === undefined) {
stopScheduler();
}
}, TIMER_TIME);
});
// 组件卸载时清理资源
useUnmount(() => {
clearQueue();
});
return { addTask };
}
export default useQueueTask;
业务代码调用添加任务:
javascript
addTask({
id: uuidv4(),
taskName: 'ledScreenPainterClearApi',
state: TaskStateE.unStart,
count: 0,
param: {a: 1},
start: (task: TaskItemT<{ a: number }>) => {
return ledScreenPainterClearApi(task.param);
},
});