以所给例程prj14为例

1.例程功能:串口中断接收(触发8259的IR1中断),8253时钟芯片,定时触发8259的IR0中断,8255数码管的动态显示。
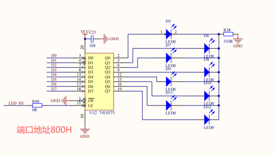
2.硬件电路如下




端口地址和硬件原理图,参见

3.程序代码如下

可以适用自己熟悉的编辑器进行修改编写(这里使用的是vscode)

4.编译 下载 运行测试
4.1进入windows终端

4.2 键入cmd,切换到命令行模式(因为默认是powershell模式)

4.3键入build编译


4.5打开串口助手,下载编译好的程序
正确选择对应的串口,设置好对应参数



按8088单板机上的RESET复位键,串口助手显示3个ok,点击发送文件即可下载测试程序

4.6 手动按单板机上S6按键,可以手动触发8259接收中断,数码管会动态切换数码管的显示。也可以串口发送字符,触发串口接收中断。

