

持续更新。。。。。。。。。。。。。。。
【信息系统项目管理师教程 第4版】第2章 信息技术发
- [📘 第2章 信息技术发展](#📘 第2章 信息技术发展)
- 一、本章精简
-
- [2.1 信息技术基础](#2.1 信息技术基础)
-
- [2.1.2 计算机硬件与软件](#2.1.2 计算机硬件与软件)
- [2.1.2 计算机网络](#2.1.2 计算机网络)
- [2.1.3 存储与数据库](#2.1.3 存储与数据库)
- [2.1.4 信息安全](#2.1.4 信息安全)
- [2.2 新一代信息技术](#2.2 新一代信息技术)
-
- [2.2.1 物联网(IoT)](#2.2.1 物联网(IoT))
- [2.2.2 云计算](#2.2.2 云计算)
- [2.2.3 大数据 P55](#2.2.3 大数据 P55)
- [2.2.4 区块链](#2.2.4 区块链)
- [2.2.5 人工智能](#2.2.5 人工智能)
- [2.2.6 虚拟现实(VR/AR)](#2.2.6 虚拟现实(VR/AR))
- [二、📌 考试要点提炼](#二、📌 考试要点提炼)
- 三、总结与建议

引言:希望这篇文章能够成为参加软考考生的灯塔
📘 第2章 信息技术发展
一、本章精简
信息技术是信息化建设的基石,也是信息系统项目管理的重要背景。本章系统介绍了信息技术的基础构成 与新一代信息技术的发展趋势,涵盖计算机硬件、网络、存储、数据库、信息安全,以及物联网、云计算、大数据、区块链、人工智能、虚拟现实等前沿技术。
2.1 信息技术基础
2.1.2 计算机硬件与软件
- 硬件:物理设备,如CPU、内存、硬盘等。
- 软件:程序与文档,分为系统软件与应用软件。
- 关系:硬件是基础,软件是灵魂,二者协同发展。
2.1.2 计算机网络
从网络的作用范围可将
网络类别划分为:
-
个人局域网 (PAN) 。 个人局域网是指在个人工作的地方把属于个人的电子设备(如便携式电脑等)用无线技术连接起来的自组网络,因此也常称为无线个人局域网WPAN(Wireless PAN)。从计算机网络的角度来看, PAN 是一个局域网,其作用范围通常在10m左右。
-
局域网 (LAN) 。 局域网通常指用微型计算机或工作站通过高速通信线路相连(速率通常在10Mb/s 以上),其地理范围通常为1km 左右。通常覆盖一个校园、 一个单位、 一栋建筑物等。
-
城域网 (MAN)。 城域网的作用范围可跨越几个街区甚至整个城市,其作用距离约为5~50km。
-
广域网 (WAN)。 广域网使用节点交换机连接各主机,其节点交换机之间的连接链路一般是高速链路,具有较大的通信容量。 广域网的作用范围通常为几十公里到几千公里,可跨越一个国家或一个洲进行长距离传输数据。
从网络的使用者角度可以将网络分
为公用网(Public Network)与专用网(Priyate Network) 。
- 公用网。公用网指电信公司出资建造的面向大众提供服务的大型网络,也称为公众网。
- 专用网。专用网指某个部门为满足本单位的特殊业务工作所建造的网络,这种网络不向本单位以外的人提供服务,如电力、军队、铁路、银行等均有本系统的专用网。
1.网络标准协议-P38
网络协议是为计算机网络中的数据交换构建的规则、标准或约定的集合。网络协议由三个要素组成,分别是语义、语法和时序。
①语义是解释控制信息每个部分的含义,它规定了需要发出何种控制信息,完成的动作以及做出什么样的响应;
②语法是用户数据与控制信息的结构与格式,以及数据出现的顺序;
③时序是对事件发生顺序的详细说明。
人们形象地将这三个要素描述为:语义表示要做什么,语法表示要怎么做,时序表示做的顺序。
- OS|
国际标准化组织 (ISO) 和国际电报电话咨询委员会 (CCITT) 联合制定的开放系统互连参考模型 (Open System Interconnect,OSl), 其目的是为异构计算机互连提供一个共同的基础和标准框架,并为保持相关标准的一致性和兼容性提供共 同的参考。OSI采用了分层的结构化技术,从下到上共分为七层。

- IEEE802 协议族
IEEE802规范定义了网卡如何访问传输介质(如光缆、双绞线和无线等),以及在传输介质上传输数据的方法,还定义了传输 信息的网络设备之间连接的建立、维护和拆除的途径。遵循IEEE802标准的产品包括网卡、桥接器、路由器以及其他一些用来建立
局域网络的组件。IEEE802规范包括一系列标准的协议族,其中以
太网规范IEEE802.3是重要的局域网协议,内容包括
- IEEE802.3 标准以太网 10Mb/s 传输介质为细同轴电缆
- IEEE802.3u 快速以太网 100 Mb/s 双绞线
- IEEE802.3z 千兆以太网 1000 Mb/s 光纤或双绞线
- TCP/IP (补充)
Internet 是一个包括成千上万相互协作的组织和网络的集合体。
TCP/IP是Internet 的核心。TCP/IP在一定程度上参考了OSI, 它将OSI的七层简化为四层:①应用层、表示层、会话层三个层次提供的服务相差不是很大,所以在TCP/IP中,它们被合并为应用 层一个层次。
②由于传输层和网络层在网络协议中的地位十分重要,所以在TCP/IP中它们被作为独立的两个层次。
③因为数据链路层和物理层的内容相差不多,所以在TCP/IP中它们被归并在网络接口层一个层次里。

TCP/IP 协议是互联网协议的核心。 在应用层中,TCP/IP 协议定义了很多面向应用的协议,应用程序通过本层协议利用网络完成数据交互的任务,这些协议主要有:
-
FTP(File Transfer Protocol,文件传输协议) 是网络上两台计算机传送文件的协议 ,其运行在TCP 之上,是通过Internet将文 件从一台计算机传输到另一台计算机的一种途径。FTP的传输模式包括Bin (二进制)和ASCII (文本文件)两种,除了文本文件之外,都应该使用二进制模式传输。
-
TFTP(Trivial File Transfer Protocol, 简单文件传输协议)是用来在客户机与服务器之间进行
简单文件传输的协议,提供不复 杂、开销不大的文件传输服务。TFTP 建立在UDP(User Datagram Protocol, 用户数据报协议)之上,提供不可靠的数据流传输服务,不提供存取授权与认证机制,使用超时重传的方式来保证数据的到达。
-
HTTP(Hypertext Transfer Protocol,
超文本传输协议)是用于从WWW 服务器传输超文本到本地浏览器的传送协议。它可以使 浏览器更加高效,使网络的传输量减少。 HTTP 建立在TCP 之上,它不仅保证计算机正确快速地传输超文本文档,还可以确定传输文档中的哪一部分以及哪部分内容首先显示等。 -
SMTP(Simple Mail Transfer Protocol,简单邮件传输协议)建立在TCP 之上,是一种提供可靠且有效传输电子邮件的协议。SMTP 是建立在FTP 文件传输服务上的一种邮件服务,主要用于传输系统之间的邮件信息并提供与电子邮件有关的通知。
-
DHCP(Dynamic Host Configuration Protocol,动态主机配置协议)建立在UDP 之上,是基于客户机/服务器结构而设计的。 所有的IP网络设定的数据都由DHCP 服务器集中管理,并负责处理客户端的DHCP要求;而客户端则会使用从服务器分配下来的IP环境数据。 DHCP 分配的IP地址可以分为三种方式; 固定分配、动态分配和自动分配。
-
Telnet (远程登录协议)是登录和仿真程序,其建立在TCP 之上,它的基本功能是允许用户登录并进入远程计算机系统。 以前, Telnet 是一个将所有用户输入送到远程计算机进行处理的简单的终端程序。目前,它的一些较新的版本可以在本地执行更多的处理,可以提供更好的响应,并且减少了通过链路发送到远程计算机的信息数量。
-
DNS(Domain Name System, 域名系统)在Internet 上的域名与IP地址之间是一一对应的,域名虽然便于人们记忆,但机器之 间只能相互识别IP地址,它们之间的转换工作称为域名解析,域名解析需要由专门的域名解析服务器来完成, DNS就是进行域名解析的服务器。DNS通过对用户友好的名称来查找计算机和服务。
-
SNMP(Simple Network Management Protocol,简单网络管理协议)是为了解决Internet上的路由器管理问题而提出的,它 可以在IP、IPX、AppleTalk和其他传输协议上使用。SNMP是指一系列网络管理规范的集合,包括协议本身、数据结构的定义和一 些相关概念。目前, SNMP己成为网络管理领域中事实上的工业标准,并被广泛支持和应用,大多数网络管理系统和平台都是基于SNMP的。
- TCP 和UDP
在OSI的传输层有两个重要的传输协议,分别是TCP(Transmission Control Protocol,传输控制协议)和UDP(User Datagram Protocol, 用户数据报协议),这些协议负责提供流量控制、错误校验和排序服务。
- TCP 是整个TCP/IP 协议族中最重要的协议之一,它在IP协议提供的不可靠数据服务的基础上,采用了重发技术,为应用程序提供了一个
可靠的、面向连接的、全双工的数据传输服务。TCP协议一般用于传输数据量比较少且对可靠性要求高的场合。 - UDP 是一种
不可靠的、无连接的协议,它可以保证应用程序进程间的通信,与TCP 相比, UDP 是一种无连接的协议,它的错误检测功能要弱得多。可以这样说, TCP有助于提供可靠性,而UDP则有助于提高传输速率。UDP 协议一般用于传输数据量大,对可靠 性要求不是很高,但要求速度快的场合。

2.软件定义网络(SDN)
软件定义网络(Software Defined Network, SDN) 是一种新型网络创新架构,是网络虚拟化的一种实现方式,它可通过软件编程的形式定义和控制网络,
其通过将网络设备的控制面与数据面分离开来,从而实现了网络流量的灵活控制,使网络变得更加智能,为核心网络及应用的创新提供了良好的平台。控制与数据分离,提升网络灵活性与可编程性。
利用分层的思想,SDN 将数据与控制相分离。在控制层,包括具有逻辑中心化和可编程的控制器,可掌握全局网络信息,方便运营商和科研人员管理配置网络和部署新协议等。在数据层,包括哑交换机(与传统的二层交换机不同,专指用于转发数据的设备),仅提供简单的数据转发功能,可以快速处理匹配的数据包,适应流量日益增长的需求。两层之间采用开放的统一接口(如 OpenFlow 等)进行交互。控制器通过标准接口向交换机下发统一标准规则,交换机仅需按照这些规则执行相应的动作即可。SDN 打破了传统网络设备的封闭性。此外,南北向和东西向的开放接口及可编程性,也使得网络管理变得更加简单、动态和灵活。
SDN 的整体架构由下到上(由南到北)分为数据平面、控制平面和应用平面,具体如图 2-1 所示。其中,数据平面由交换机等网络通用硬件组成,各个网络设备之间通过不同规则形成的 SDN 数据通路连接;控制平面包含了逻辑上为中心的 SDN 控制器,它掌握着全局网络信息,负责各种转发规则的控制;应用平面包含着各种基于 SDN 的网络应用,用户无须关心底层细节就可以编程、部署新应用。

控制平面与数据平面之间通过 SDN 控制数据平面接口(Control-Data-Plane Interface, CDPI )进行通信,它具有统一的通信标准,主要负责将控制器中的转发规则下发至转发设备, 最主要应用的是 OpenFlow 协议。控制平面与应用平面之间通过 SDN 北向接口 (NorthBound Interface,NBI ) 进行通信,而 NBI 并非统一标准,它允许用户根据自身需求定制开发各种网络管理应用。
SDN 中的接口具有幵放性,以控制器为逻辑中心,南向接口负责与数据平面进行通信,北向接口负责与应用平面进行通信,东西向接口负责多控制器之间的通信。最主流的南向接口CDPI 采用的是 OpenFlow 协议。OpenFlow 最基本的特点是基于流(Flow) 的概念来匹配转发规则,每一个交换机都维护一个流表 CFlow Table),依据流表中的转发规则进行转发,而流表的建立、维护和下发都是由控制器完成的。针对北向接口,应用程序通过北向接口编程来调用所需的各种网络资源,实现对网络的快速配置和部署。东西向接口使控制器具有可扩展性,为负载均衡和性能提升提供了技术保障。
3.第五代移动通信技术
- 5G技术:高速度、低时延、大连接,支持eMBB、uRLLC、mMTC三大场景。
2.1.3 存储与数据库
1.存储技术
- DAS(直连)、NAS(网络附加)、SAN(存储区域网络)


- 存储虚拟化: 是"云存储"的核心技术之一,提升利用率与管理效率。
- 绿色存储:节能环保,提升能效。
2.数据结构模型
- 层次模型、网状模型、关系模型。
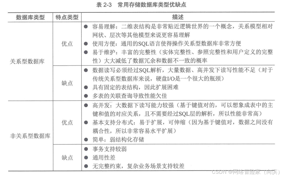
3.常用数据库类型
- 关系型数据库(SQL)与非关系型数据库(NoSQL)

4.数据仓库
数据仓库:面向主题、集成、非易失,支持决策分析(OLAP)。

2.1.4 信息安全
- 安全属性:保密性、完整性、可用性。
- 加密技术:对称加密(DES)、非对称加密(RSA)。
- 安全分析技术:UEBA(用户与实体行为分析)、网络安全态势感知。
2.2 新一代信息技术
2.2.1 物联网(IoT)
- 三层架构:感知层、网络层、应用层。
- 关键技术:RFID、传感器、MEMS、应用系统框架。
- 应用场景:智能家居、智慧物流、工业物联网等。
2.2.2 云计算
- 服务模式 :
- IaaS(基础设施即服务)
- PaaS(平台即服务)
- SaaS(软件即服务)
- 关键技术:虚拟化、容器、云存储、多租户与安全。
- 发展趋势:垂直化、混合云、生态建设。
2.2.3 大数据 P55
从TB级别跃升到PB级别(1PB=1024TB ) 、EB级别 (1EB=1024PB ) , 甚 至 达 到ZB级别(1ZB=1024EB)
- 特点:海量、多样、低价值密度、高速处理。
- 技术架构:数据获取、分布式处理、数据管理、应用服务。
- 应用领域:互联网、政府、金融、工业、民生等。
2.2.4 区块链
- 特征:去中心化、不可篡改、智能合约、开放共识。
- 关键技术:分布式账本、加密算法、共识机制(PoW、PoS等)。
- 应用前景:金融、政务、供应链、数字身份等。
2.2.5 人工智能
- 发展阶段:起步 → 反思 → 应用 → 低迷 → 稳步 → 蓬勃。
- 关键技术:机器学习、自然语言处理、专家系统。
- 发展趋势:人机混合智能、自主智能、跨学科融合。
2.2.6 虚拟现实(VR/AR)
- 特征:沉浸性、交互性、多感知性。
- 关键技术:人机交互、传感器、环境建模、系统集成。
- 应用方向:教育、医疗、工业、娱乐、元宇宙。
二、📌 考试要点提炼
| 考点分类 | 关键内容 |
|---|---|
| 网络协议 | OSI七层模型、TCP/IP四层模型、5G三大场景 |
| 存储技术 | DAS/NAS/SAN区别、存储虚拟化、绿色存储 |
| 数据库 | 关系型 vs 非关系型、数据仓库与OLAP |
| 信息安全 | CIA三要素、加密技术、UEBA、态势感知 |
| 物联网 | 三层架构、RFID、MEMS |
| 云计算 | IaaS/PaaS/SaaS、虚拟化与容器 |
| 大数据 | 4V特征、技术架构、应用场景 |
| 区块链 | 去中心化、智能合约、共识机制 |
| 人工智能 | 机器学习、NLP、专家系统 |
| 虚拟现实 | VR/AR区别、关键技术、应用领域 |
( 1 ) 关于信息技术的描述,不正确的是 。
A.信息技术是研究如何获取信息、处理信息、传输信息和使用信息的技术
B.信息技术是信息系统的前提和基础,信息系统是信息技术的应用和体现
C.信息、信息化以及信息系统都是信息技术发展不可或缺的部分
D.信息技术是在信息科学的基本原理和方法下的关于一切信息的产生、信息的传输、信息的转化应用技术的总称
参考答案:D
(2)_关键技术主要涉及传感器技术、传感网和应用系统架构等。
A.物联网B.云计算
C.大数据
D.人工智能
(3 )_关键技术主要涉及机器学习、自然语言处理、专家系统等技术。A.物联网
B.云计算
C.大数据
D.人工智能
(4) 关于云计算的描述,不正确的是 。 ,A.云计算可以通过宽带网络连接,用户需要通过宽带网络接入"云"中并获得有关的服务,"云"内节点之间也通过内部的高速网络相连
B.云计算可以快速、按需、弹性服务,用户可以按照实际需求迅速获取或释放资源,并可以根据需求对资源进行动态扩展
C.按照云计算服务提供的资源层次,可以分为基础设施即服务和平台即服务两种服务类型
D.云计算是一种基于并高度依赖 Internet, 用户与实际服务提供的计算资源相分离,集合了大量计算设备和资源,并向用户屏蔽底层差异的分布式处理架构
参考答案:C
(5 ) 区块链有以下几种特性:多中心化、多方维护、时序数据、智能合约、开放共识、安全可信和A.可回溯性
B.不可篡改C.周期性
D.稳定性
三、总结与建议
第2章内容系统全面,覆盖信息技术的传统基础与前沿发展,是考试中的重点章节。建议:
- ✅ 理解各类技术的定义、特点与架构
- ✅ 掌握对比类知识点(如存储类型、数据库模型)
- ✅ 关注应用场景与发展趋势
- ✅ 结合真题练习,巩固记忆
| 内容 | 地址 链接 |
|---|---|
| 总览 | 【软考】信息系统项目管理师-第四版 |
| 下一章 | 第3章 |
| 十五至尊图 | 第三版 |

👊如果你对该系列文章有兴趣的话,欢迎持续关注博主动态,博主会持续输出优质内容👊
👊 博主很需要大家的支持,你的支持是我创作的不竭动力👊
👊 **~ 点赞收藏+关注 ~**👊

版本记录:
2025年12月16第一版,【下一个版本,会补充核心考点 的例题 】