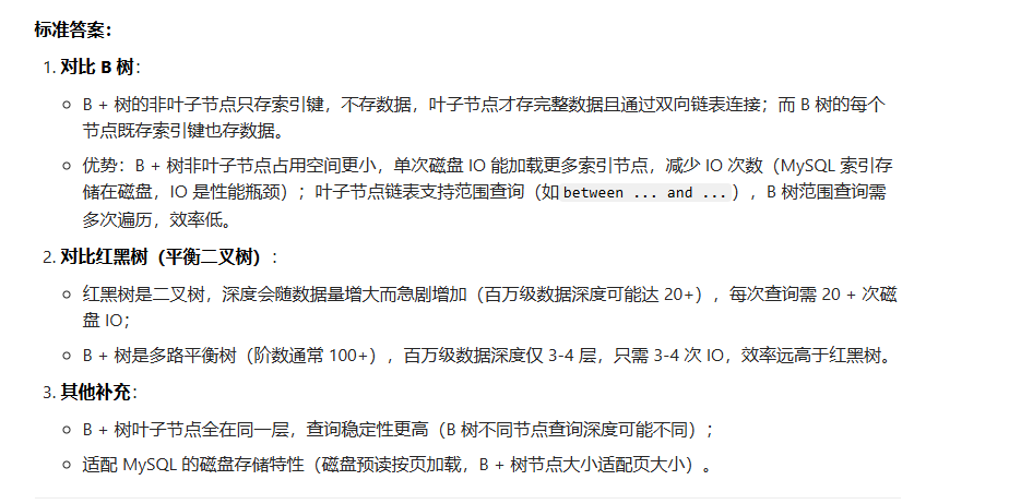
第一题(基础):请简述 MySQL 中索引底层为什么选择 B + 树,而不是 B 树、红黑树等其他数据结构?

第二题(基础进阶):MySQL 中聚簇索引和非聚簇索引的区别是什么?它们的叶子节点分别存储什么内容?

第三题(中等):什么是回表查询?如何避免回表查询?请举例说明。

第四题(中等进阶):MySQL 中联合索引的最左前缀匹配原则是什么?为什么会有这个原则?请举例说明。

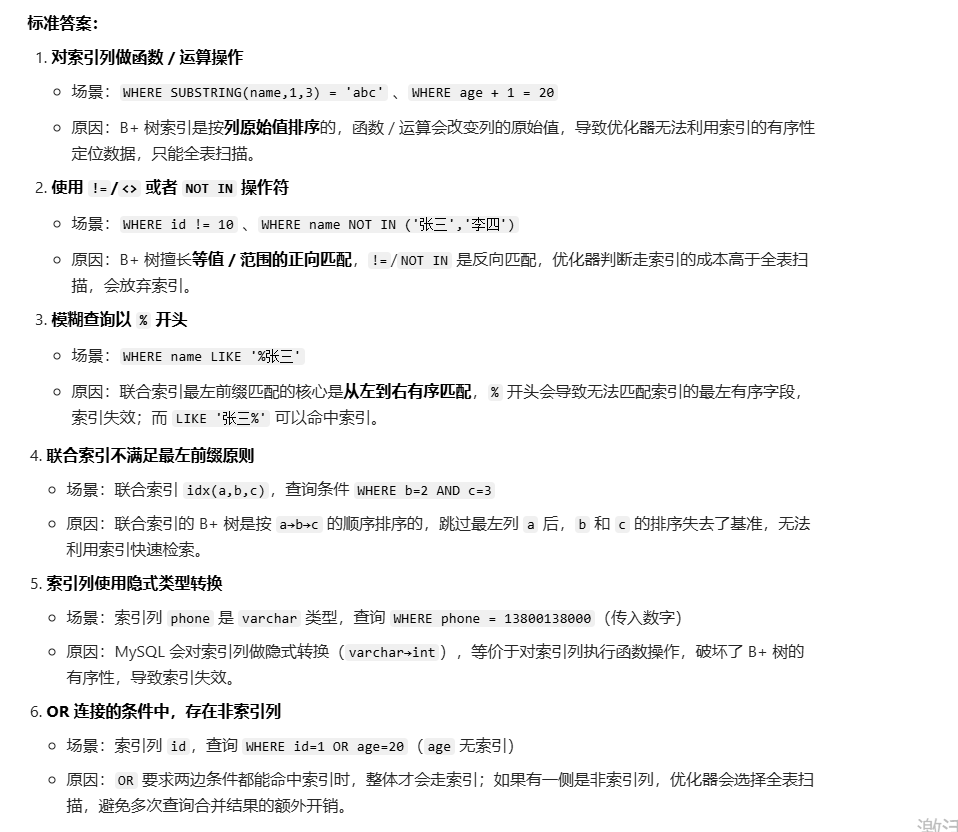
第五题(偏难):MySQL 中索引失效的常见场景有哪些?请结合 B+ 树特性分析原因。

第六题(难):InnoDB 中 B+ 树的高度一般是多少?为什么不会太高?如果想要降低 B+ 树的高度,有哪些优化手段?


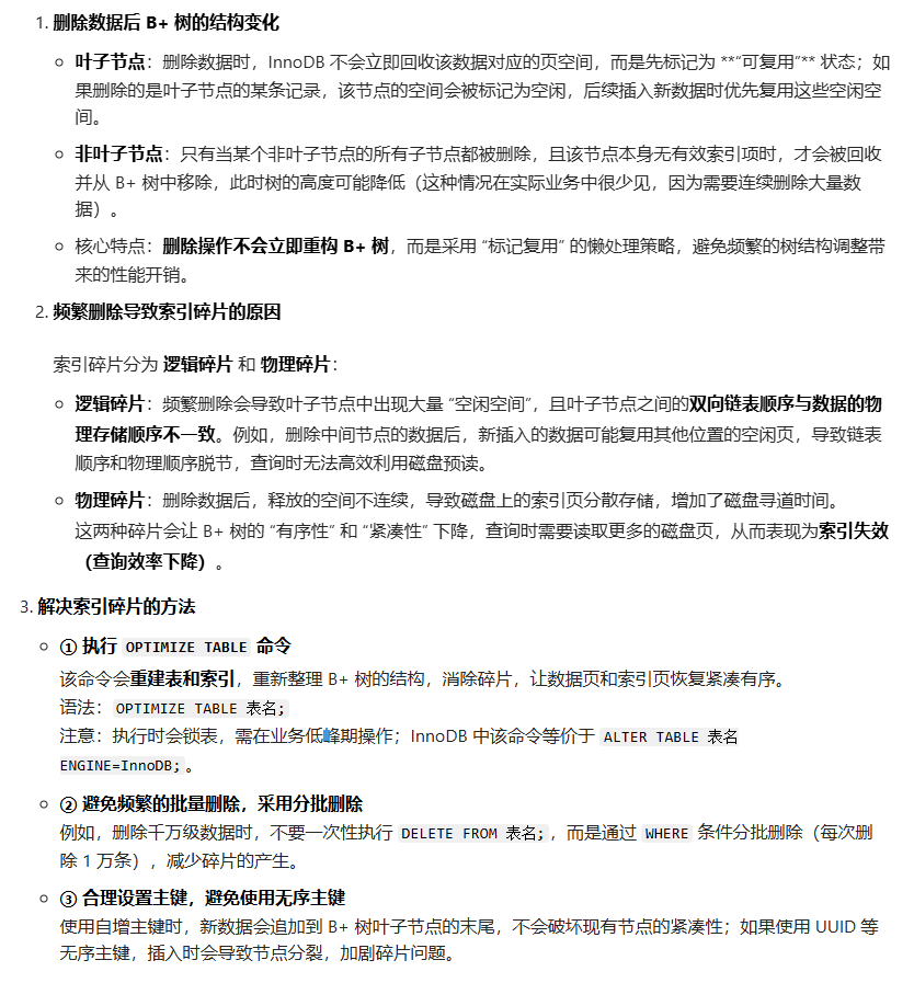
第七题(综合难):InnoDB 中,删除数据后 B+ 树的结构会发生什么变化?为什么频繁删除会导致索引失效(索引碎片)?如何解决索引碎片问题?

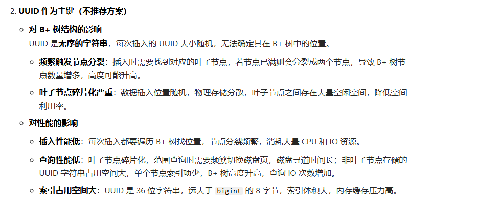
第八题(综合拓展):MySQL 中,主键索引使用自增 ID 和 UUID 作为主键,对 B+ 树的性能和结构有什么影响?请结合 B+ 树的特性分析。



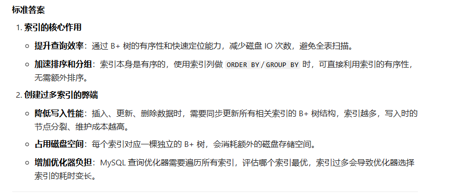
第一题(基础高频):MySQL 中索引的作用是什么?创建过多索引会有什么弊端?

第二题(基础高频):MySQL 中索引的分类有哪些?请分别简单说明。
第三题(基础高频):什么是索引下推?它能解决什么问题?请举例说明。


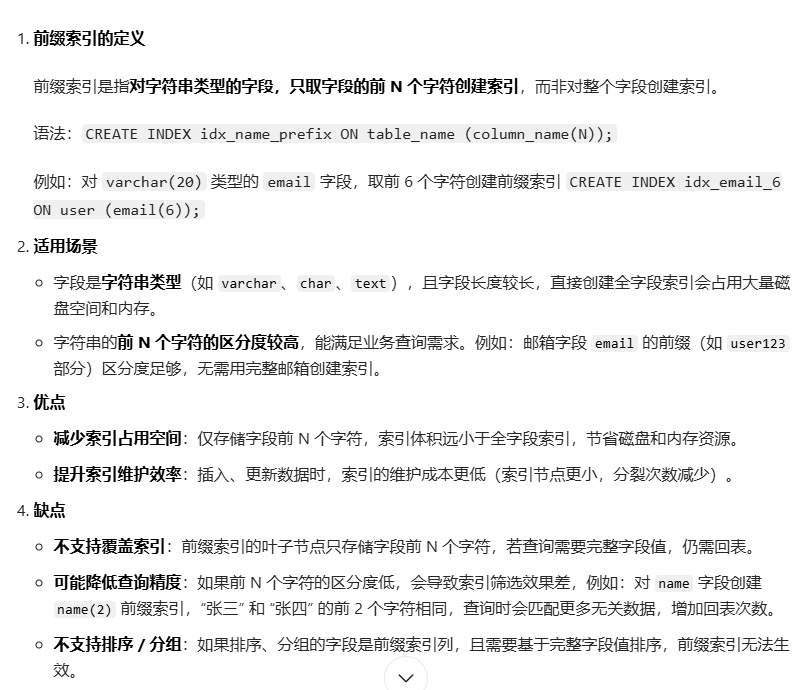
第四题(基础高频):MySQL 中什么是前缀索引?它的适用场景和优缺点分别是什么?

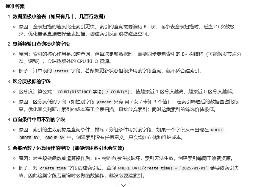
第五题(基础高频):MySQL 中,哪些场景不适合创建索引?为什么?

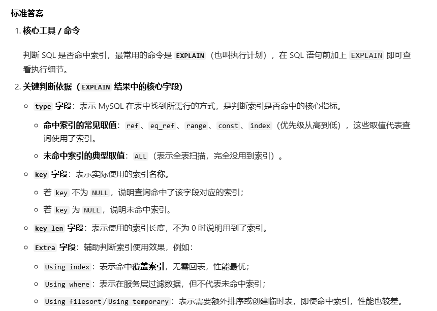
第六题(基础高频):MySQL 中如何判断一条 SQL 是否命中了索引?可以使用什么工具或命令?


第七题(基础高频):MySQL 中 Using index 和 Using where 在 EXPLAIN 结果的 Extra 字段中分别代表什么含义?它们可以同时出现吗?

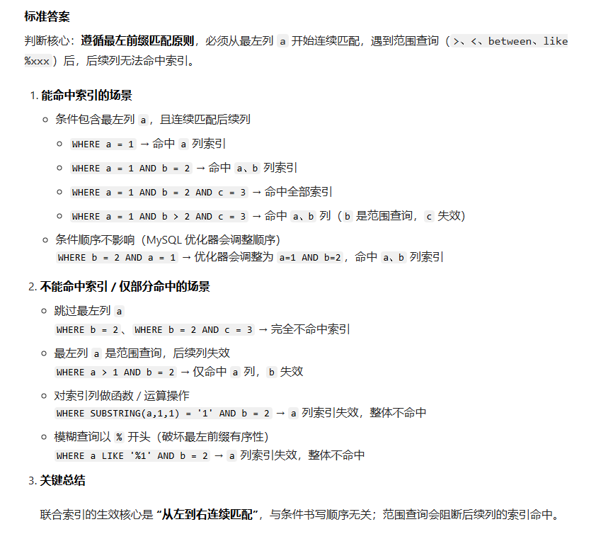
第八题(基础高频):MySQL 中,联合索引 idx_a_b_c(a,b,c) 哪些查询条件能命中索引?哪些不能?请举例说明。
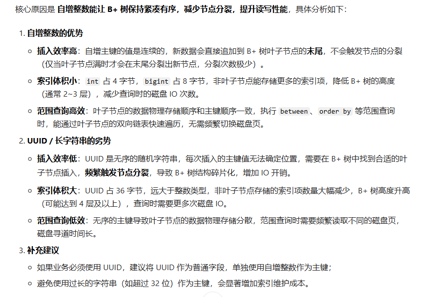
第九题(基础高频):InnoDB 引擎中,为什么建议主键使用自增整数,而不是 UUID 或者很长的字符串?

第十题(基础高频,总结性题目):在 MySQL 中,创建索引的核心原则有哪些?结合实际业务场景说说如何合理创建索引?


表的设计
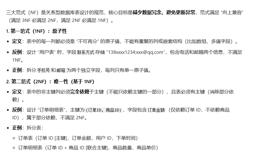
【基础题 1】什么是数据库的三大范式?请用通俗的语言解释,并分别举例说明。


省下的以后再补充。。。