一句话卖点 不用发版、不用审核,10 分钟把首页崩溃改完;还能灰度 + 一键撤回,老板再也不担心线上事故。
核心摘要
面对原生应用发版审核周期长(1-7 天)、第三方热更新工具(如 CodePush)定制化不足、数据不透明且回滚能力弱的痛点,本文提供一套完整的自建 React Native(RN)热修复解决方案。核心价值在于摆脱应用市场审核束缚,实现线上问题快速修复与风险可控:通过服务端搭建版本管理(MySQL+Redis)、资源存储(阿里云 OSS)、接口服务(Node.js/Java)与安全验证模块,客户端实现版本检测、下载管理、智能回滚与状态上报功能,打通 "补丁创建 - 灰度发布 - 客户端更新 - 紧急撤回" 全链路。方案支持按 "指定用户" 精细化灰度策略,数据全程可监控;落地后可实现 10 分钟内完成补丁发布、30 秒内触发全局回滚,同时具备版本备份与自动降级能力,彻底解决线上事故响应慢、风险不可控的问题,让 RN 开发拥有服务端动态化迭代能力。
一、为什么要自建"RN 热修复"
-
原生发版周期太长 应用市场 审核最快 1 天、最慢 7+ 天,致命 BUG 等不起。
-
第三方热更新"不好用" 我们曾试过 CodePush(含国内镜像),踩坑如下:
痛点 具体表现 定制化不足 无法按"用户等级 + 地域 + 设备型号"组合发补丁;业务侧想"VIP 用户先更"做不到。 数据黑盒 更新成功率、失败原因、回滚率需自己扒日志,排查问题靠猜。 策略死板 灰度只能按"百分比"滚,不能"指定 UUID 白名单"或"随时一键全回"。 -
老板要的是"随时回滚",不是"随时更新" CodePush 虽支持回滚,但粒度粗(只能整版本回退)、生效慢(CDN 缓存+客户端定时检测)、无法按用户维度局部撤销;一旦出现大面积崩溃,仍需重新打包、重新分发,耗时按小时计。
基于以上原因,我们决定自建热修复体系,定下的目标一句话:
10 分钟内发补丁,30 秒内可撤回,数据全握在自己手里,让 RN 拥有服务端动态化能力。
于是我们把微软方案全部自研化:接口、灰度、撤回、统计全握在自己手里。
二、核心架构设计
1. 整体架构图

2. 服务端核心模块
| 模块 | 技术选型 | 核心功能 |
|---|---|---|
| 版本管理 | MySQL + Redis | 存储原生版本与 RN 版本映射关系、更新策略配置 |
| 资源存储 | 阿里云 OSS / 本地文件系统 | 存储 JS Bundle 和静态资源包、提供安全下载链接 |
| 接口服务 | Node.js/Java + Express/SpringBoot | 提供版本检测、下载、状态上报接口 |
| 安全验证 | 签名算法 + HTTPS | 接口请求校验、更新包完整性校验 |
| 补丁撤回 | MySQL + 消息队列 | 管理撤回状态、推送回滚指令、跟踪撤回结果 |
3. 客户端核心模块
| 模块 | 实现层 | 核心功能 |
|---|---|---|
| 版本检测 | 原生层 | 定时 / 启动时请求服务端,判断是否需要更新或回滚 |
| 下载管理 | 原生层 | MD5 校验 |
| 资源加载 | 原生层 | 优先加载沙盒更新包,失败降级到基础包 |
| 状态上报 | 原生 + RN | 上报下载 / 更新 / 回滚状态到服务端 |
| 回滚机制 | 原生层 | 自动 / 手动回滚到上一版本 |
三、前置准备工作
3.1 原生与 RN 集成规范(双端通用要求)
需完成原生(Android/iOS)与 RN 的基础集成,并满足以下统一规范,确保双端协同适配热修复:
(1)基础集成验证标准
-
功能验证 :RN 页面能正常嵌入原生容器(如 Android 的
ReactActivity、iOS 的RCTRootView),且原生与 RN 能通过NativeModules正常通信(如原生传递用户 Token 到 RN,RN 调用原生的弹窗功能)。 -
版本依赖统一 :原生项目引入的 RN 核心依赖版本(如 Android
build.gradle中的com.facebook.react:react-native、iOS Podfile 中的React-Core),需与 RN 业务项目的package.json中react-native版本完全一致(如统一为0.72.6),避免因版本差异导致的兼容性问题。 -
编译环境适配:
- Android:最低支持 API 21(Android 5.0),
minSdkVersion不低于 21,compileSdkVersion与targetSdkVersion建议与 RN 推荐版本对齐(如 33)。 - iOS:最低支持 iOS 12.0,Xcode 版本不低于 14.0,确保
IPHONEOS_DEPLOYMENT_TARGET设为 12.0 及以上。
- Android:最低支持 API 21(Android 5.0),
3.2 Android 端前置准备
(1)基础资源生成(原生预置 RN 资源)
基础资源是原生项目打包时预置的初始 RN 资源(含 JS Bundle 和静态资源),作为热修复的"基准资源",需按以下步骤生成并导入:
步骤 1:配置 RN 打包环境
确保本地已安装 Node.js(建议 16.x+)和 RN CLI,且 RN 业务项目的依赖已安装(执行 npm install)。
步骤 2:执行打包命令
在 RN 业务项目的根目录下,执行以下命令生成 Android 端的基础 JS Bundle 和静态资源:
shell
# 生成 Android 基础 JS Bundle 和静态资源
npx react-native bundle \
--platform android \ # 指定平台为 Android
--entry-file index.js \ # RN 入口文件(通常为 index.js 或 index.android.js)
--bundle-output ./android_base_bundle/index.android.bundle \ # 输出的 JS Bundle 路径(本地临时目录)
--assets-dest ./android_base_bundle/res \ # 输出的静态资源(图片、字体等)路径
--dev false \ # 关闭开发模式(生成生产环境的压缩 Bundle,体积更小、性能更好)
--minify true \ # 开启代码压缩(移除注释、混淆变量名,减少 Bundle 体积)
--reset-cache # 重置 Metro 缓存,避免旧代码残留
步骤 3:将资源导入原生项目
- 在 Android 原生项目的
app/src/main目录下,新建assets/目录(若assets目录不存在,需手动创建); - 将步骤 2 中生成的
index.android.bundle文件,复制到assets/目录下; - 将步骤 2 中生成的
res目录下的所有子目录(如drawable-mdpi、raw),完整复制到assets/目录下(确保静态资源路径与 RN 代码中引用路径一致)。
步骤 4:资源验证
启动原生容器加载 RN 页面,确认页面能正常渲染,且图片、字体等静态资源能正常显示。
(2)目录规划(资源存储路径标准化)
明确"原生预置资源"和"热更新资源"的存储路径,确保热修复模块能准确访问资源,且符合 Android 文件权限规范:
核心原则
- 原生预置资源 :存放在原生项目的"只读目录"(
assets),打包后不可修改,作为热修复基准; - 热更新资源:存放在应用私有可读写目录,仅当前应用可访问,保障安全性。
详细目录规划
| 资源类型 | 存储路径 | 权限说明 | 用途 |
|---|---|---|---|
| 原生预置资源 | app/src/main/assets/rn_bundle/base/ |
只读(打包后嵌入 APK,无法修改) | 存放初始 JS Bundle(index.android.bundle)和初始静态资源(res/) |
| 热更新资源 | /data/data/[应用包名]/rn_update/ |
应用私有可读写(仅当前应用可访问,卸载应用后会删除) | 存放下载的热修复补丁包、解压后的新 JS Bundle 和新静态资源 |
| 热更新子目录 | /data/data/[应用包名]/rn_update/versions/ |
版本管理目录,按 RN 版本号创建子目录(如 rn_v1.0.1/) |
每个版本的资源单独存放,便于回滚(如回滚到 rn_v1.0.0 时直接读取对应目录) |
| 热更新当前版本 | /data/data/[应用包名]/rn_update/current/ |
软链接或标记目录,指向当前使用的热更新版本目录(如链接到 versions/rn_v1.0.1) |
客户端加载 RN 资源时,直接读取该目录,简化版本切换逻辑 |
| 临时目录 | /data/data/[应用包名]/rn_update/tmp/ |
存放下载中的补丁包、解压临时文件 | 避免下载 / 解压过程中影响当前使用的资源 |
权限配置与目录创建
- 无需额外申请权限:
/data/data/[应用包名]是应用私有目录,默认有读写权限;若targetSdkVersion ≥ 29,避免使用外部存储(如/sdcard/)存放热更新资源,防止权限和安全风险。 - 初始化目录:在客户端初始化时执行
mkdirs()方法,创建rn_update/及其子目录,避免下载/解压时因目录不存在失败。
目录访问示例代码
java
// 获取应用私有目录的 rn_update 路径
public String getRnUpdateDir() {
// context 为 Application 或 Activity 上下文
File appDir = context.getFilesDir(); // 对应 /data/data/[包名]/files
File rnUpdateDir = new File(appDir, "rn_update");
if (!rnUpdateDir.exists()) {
rnUpdateDir.mkdirs(); // 若目录不存在,创建目录
}
return rnUpdateDir.getAbsolutePath();
}
// 获取当前使用的 RN Bundle 路径(优先热更新,无则用基础资源)
public String getCurrentRnBundlePath() {
String hotUpdateBundlePath = getRnUpdateDir() + "/current/index.android.bundle";
File hotUpdateBundle = new File(hotUpdateBundlePath);
if (hotUpdateBundle.exists()) {
return hotUpdateBundlePath;
} else {
// 热更新资源不存在,返回原生预置的基础 Bundle 路径(assets 目录下)
return "asset:///rn_bundle/base/index.android.bundle";
}
}
3.3 iOS 端前置准备
(1)基础资源生成(原生预置 RN 资源)
基础资源是原生项目打包时预置的初始 RN 资源(含 JS Bundle 和静态资源),作为热修复的"基准资源",需按以下步骤生成并导入:
步骤 1:执行打包命令
在 RN 业务项目的根目录下,执行以下命令生成 iOS 端的基础 JS Bundle 和静态资源:
shell
# 生成 iOS 基础 JS Bundle 和静态资源
npx react-native bundle \
--platform ios \ # 指定平台为 iOS
--entry-file index.js \ # RN 入口文件
--bundle-output ./ios_base_bundle/index.ios.bundle \ # 输出的 JS Bundle 路径(本地临时目录)
--assets-dest ./ios_base_bundle/res \ # 输出的静态资源路径
--dev false \ # 关闭开发模式
--minify true \ # 开启代码压缩
--reset-cache # 重置缓存
步骤 2:将资源导入原生项目
- 打开 iOS 原生项目的
.xcodeproj或.xcworkspace文件(通过 Xcode); - 在 Xcode 左侧 "项目导航栏" 中,右键点击项目名称,选择「Add Files to "项目名"」;
- 选中步骤 1 中生成的
index.ios.bundle文件和res目录,勾选「Copy items if needed」和「Create groups」,点击「Add」; - 在项目中新建
rn_bundle/base分组(可选,用于归类资源),将导入的index.ios.bundle和res目录拖入该分组,确保资源在「Build Phases -> Copy Bundle Resources」中已勾选(若未勾选,需手动添加,否则打包时资源不会被包含)。
步骤 3:资源验证
通过 Xcode 运行项目,确认 RN 页面无资源加载错误(可查看 Xcode 控制台,无 Unable to resolve module 等报错)。
(2)目录规划(资源存储路径标准化)
明确"原生预置资源"和"热更新资源"的存储路径,确保热修复模块能准确访问资源,且符合 iOS 文件权限规范:
核心原则
- 原生预置资源 :存放在
Main Bundle(只读),应用安装后不可修改,作为热修复基准; - 热更新资源 :存放在
Documents目录(应用私有可读写),保障安全性与可修改性。
详细目录规划
| 资源类型 | 存储路径 | 权限说明 | 用途 |
|---|---|---|---|
| 原生预置资源 | Main Bundle/rn_bundle/base/(即 [[NSBundle mainBundle] pathForResource:@"rn_bundle/base" ofType:nil]) |
只读(应用安装后不可修改) | 存放初始 JS Bundle(index.ios.bundle)和初始静态资源(res/) |
| 热更新资源 | Documents/rn_update/(即 [NSSearchPathForDirectoriesInDomains(NSDocumentDirectory, NSUserDomainMask, YES) firstObject]/rn_update/) |
应用私有可读写(仅当前应用可访问,iCloud 可能自动备份,需配置排除) | 存放下载的热修复补丁包、解压后的新 JS Bundle 和新静态资源 |
| 热更新子目录 | Documents/rn_update/versions/ |
版本管理目录,按 RN 版本号创建子目录(如 rn_v1.0.1/) |
每个版本的资源单独存放,便于回滚 |
| 热更新当前版本 | Documents/rn_update/current/ |
软链接目录,指向当前使用的热更新版本目录 | 客户端加载 RN 资源时,直接读取该目录,简化版本切换逻辑 |
| 临时目录 | Documents/rn_update/tmp/ |
存放下载中的补丁包、解压临时文件 | 避免下载 / 解压过程中影响当前使用的资源 |
特殊配置
- 排除 iCloud 备份:若不希望热更新资源被 iCloud 备份(避免占用用户 iCloud 空间),需在
Info.plist中添加NSURLIsExcludedFromBackupKey并设为YES,或通过代码设置目录属性:
c
// 为 rn_update 目录设置不备份到 iCloud
NSURL *rnUpdateUrl = [NSURL fileURLWithPath:[documentsPath stringByAppendingPathComponent:@"rn_update"]];
[rnUpdateUrl setResourceValue:@YES forKey:NSURLIsExcludedFromBackupKey error:nil];
- 初始化目录:在客户端初始化时,通过
NSFileManager创建rn_update/及其子目录,避免因目录不存在导致下载 / 解压失败。
目录访问示例代码
c
// 获取 Documents/rn_update 目录路径
- (NSString *)getRnUpdateDir {
NSString *documentsPath = [NSSearchPathForDirectoriesInDomains(NSDocumentDirectory, NSUserDomainMask, YES) firstObject];
NSString *rnUpdateDir = [documentsPath stringByAppendingPathComponent:@"rn_update"];
// 检查并创建目录
NSFileManager *fileManager = [NSFileManager defaultManager];
if (![fileManager fileExistsAtPath:rnUpdateDir]) {
[fileManager createDirectoryAtPath:rnUpdateDir withIntermediateDirectories:YES attributes:nil error:nil];
}
return rnUpdateDir;
}
// 获取当前使用的 RN Bundle 路径(优先热更新,无则用基础资源)
- (NSString *)getCurrentRnBundlePath {
NSString *rnUpdateDir = [self getRnUpdateDir];
NSString *hotUpdateBundlePath = [rnUpdateDir stringByAppendingPathComponent:@"current/index.ios.bundle"];
if ([[NSFileManager defaultManager] fileExistsAtPath:hotUpdateBundlePath]) {
return hotUpdateBundlePath;
} else {
// 热更新资源不存在,返回原生预置的基础 Bundle 路径(Main Bundle 下)
return [[NSBundle mainBundle] pathForResource:@"rn_bundle/base/index.ios" ofType:@"bundle"];
}
}
四、服务端实现
1. 数据库设计
核心表结构
sql
CREATE TABLE `rn_app` (
`id` int NOT NULL AUTO_INCREMENT COMMENT '主键ID',
`title` varchar(100) NOT NULL DEFAULT '' COMMENT '名称',
`key` varchar(100) DEFAULT '' COMMENT '密钥',
`bundleid` varchar(255) NOT NULL DEFAULT '' COMMENT 'bundleid',
`remark` text COMMENT '备注',
`state` tinyint NOT NULL DEFAULT '1' COMMENT '状态,1使用中,-1已删除',
`createdAt` datetime DEFAULT NULL,
`updatedAt` datetime NOT NULL,
`uid` varchar(36) NOT NULL COMMENT '平台用户ID',
PRIMARY KEY (`id`),
KEY `rn_app_uid_index` (`uid`)
) ENGINE=InnoDB AUTO_INCREMENT=18 DEFAULT CHARSET=utf8mb4 COLLATE=utf8mb4_0900_ai_ci COMMENT='应用列表'
--数据库分支表
CREATE TABLE `rn_app_patch` (
`id` int NOT NULL AUTO_INCREMENT COMMENT '主键ID',
`title` varchar(100) NOT NULL DEFAULT '' COMMENT '名称',
`app_id` int NOT NULL COMMENT '指定应用ID',
`app_code` varchar(255) DEFAULT NULL COMMENT '指定更新应用版本code/version,多个版本用逗号分隔',
`app_count` int NOT NULL DEFAULT '0' COMMENT '激活数',
`patch_size` int NOT NULL DEFAULT '0' COMMENT '补丁大小',
`patch_version` varchar(255) NOT NULL COMMENT '补丁版本号',
`rule` tinyint NOT NULL DEFAULT '0' COMMENT '规则,0开发,1全量,2指定用户',
`encrypt` tinyint DEFAULT '0' COMMENT '是否加密,0没有,1加密',
`release_time` bigint NOT NULL DEFAULT '0' COMMENT '发布时间',
`encryption` varchar(50) DEFAULT NULL COMMENT '加密:0后端加密,1aes加密',
`remark` text COMMENT '备注',
`state` tinyint NOT NULL DEFAULT '0' COMMENT '状态,1下发中,-1已撤回',
`content` text COMMENT '下载地址',
`uid` varchar(36) NOT NULL COMMENT '操作人id',
`createdAt` datetime NOT NULL,
`updatedAt` datetime NOT NULL,
PRIMARY KEY (`id`),
KEY `rn_app_patch_uid_index` (`uid`)
) ENGINE=InnoDB AUTO_INCREMENT=22 DEFAULT CHARSET=utf8mb4 COLLATE=utf8mb4_0900_ai_ci COMMENT='RN应用补丁管理表'
CREATE TABLE `rn_app_patch_user` (
`id` int NOT NULL AUTO_INCREMENT,
`userid` int NOT NULL COMMENT '指定更新用户ID',
`patch_id` int NOT NULL COMMENT '应用补丁ID',
`status` int NOT NULL COMMENT '1=需要更新 2=更新完成 3=撤销指定更新',
`createdAt` datetime NOT NULL COMMENT '创建时间',
`updatedAt` datetime NOT NULL COMMENT '更新时间',
PRIMARY KEY (`id`),
KEY `t_patch_user_userid_index` (`userid`),
KEY `rn_app_patch_user_userid_index` (`userid`)
) ENGINE=InnoDB AUTO_INCREMENT=11 DEFAULT CHARSET=utf8mb4 COLLATE=utf8mb4_0900_ai_ci COMMENT='指定用户与补丁版本关系表'
2. 核心接口设计
(1). 获取补丁列表
请求方式 : GET 接口URL : /api/patchs/list 功能描述: 获取补丁列表,支持分页和多条件搜索
请求参数 (Query):
| 参数名 | 类型 | 必填 | 描述 |
|---|---|---|---|
| pageindex | number | 否 | 页码,默认1 |
| title | string | 否 | 补丁标题,支持模糊搜索 |
| app_id | number | 否 | 应用ID |
| app_code | string | 否 | 应用版本code(字符串类型,支持逗号分隔的多个应用版本code) |
| patch_version | string | 否 | 补丁版本号 |
| state | number | 否 | 补丁状态:-1(已撤回)、0(草稿)、1(下发中) |
| uid | string | 否 | 创建人ID |
| startDate | string | 否 | 开始日期,格式:YYYY-MM-DD |
| endDate | string | 否 | 结束日期,格式:YYYY-MM-DD |
响应示例:
json
{
"code": 200,
"message": "success",
"data": {
"list": [
{
"id": 1,
"title": "修复登录问题",
"app_id": 1001,
"app_code": "1001,1002",
"patch_version": "1.0.1",
"patch_size": 5.2,
"rule": 1,
"encrypt": 0,
"release_time": 1635734400000,
"remark": "修复登录失败问题",
"state": 1,
"app_count": 156,
"uid": "admin",
"createdAt": "2023-11-01T00:00:00.000Z",
"updatedAt": "2023-11-02T00:00:00.000Z"
}
],
"total": 1,
"page": 1,
"pages": 1
}
}
(2). 创建补丁
请求方式 : POST 接口URL : /api/patchs/add 功能描述: 创建新的补丁记录
请求参数 (JSON格式):
| 参数名 | 类型 | 必填 | 描述 |
|---|---|---|---|
| title | string | 是 | 补丁标题,最大长度255 |
| app_id | number | 是 | 应用ID |
| app_code | string | 否 | 应用版本code(字符串类型,支持逗号分隔的多个应用版本code) |
| patch_version | string | 是 | 补丁版本号,格式如:1.0.0,最大长度50 |
| rule | number | 否 | 规则类型:0(开发版)、1(全量)、2(指定用户)、3(执行版本更新),默认0 |
| encrypt | number | 否 | 是否加密:0(不加密)、1(加密),默认0 |
| release_time | number | 否 | 发布时间戳,默认当前时间 |
| encryption | string | 否 | 加密内容,当encrypt=1时必填 |
| remark | string | 否 | 备注信息 |
| content | string | 是 | 补丁内容 |
请求示例:
json
{
"title": "修复首页白屏问题",
"app_id": 1001,
"patch_version": "1.0.2",
"rule": 1,
"encrypt": 0,
"remark": "修复首页加载时的白屏问题",
"content": "function fixHomePage() { console.log('Fixed'); }"
}
响应示例:
json
{
"code": 200,
"message": "success",
"data": {
"id": 2,
"title": "修复首页白屏问题",
"app_id": 1001,
"app_code": "1001,1002",
"patch_version": "1.0.2",
"patch_size": 1.5,
"rule": 1,
"encrypt": 0,
"release_time": 1635820800000,
"encryption": "",
"remark": "修复首页加载时的白屏问题",
"state": 1,
"content": "function fixHomePage() { console.log('Fixed'); }",
"app_count": 0,
"uid": "admin",
"createdAt": "2023-11-02T00:00:00.000Z",
"updatedAt": "2023-11-02T00:00:00.000Z"
}
}
(3). 根据条件查询补丁信息
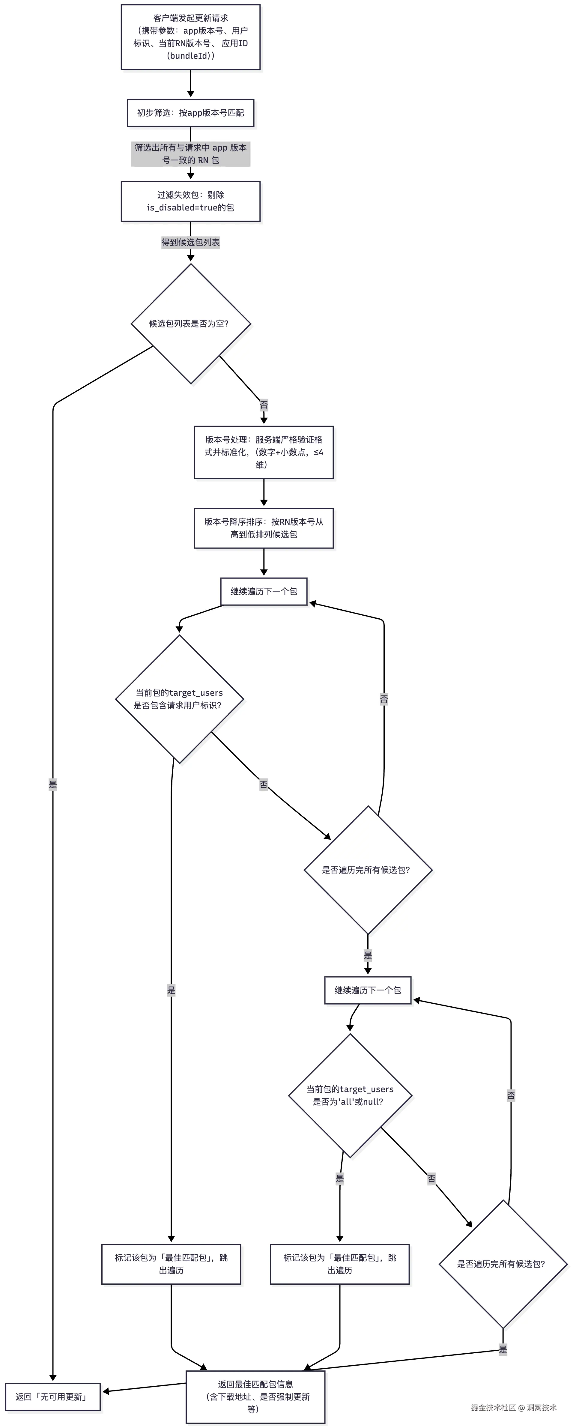
请求方式 : GET 接口URL : /api/patchs/query 功能描述: 根据不同条件查询补丁信息,支持三种查询逻辑:1) 根据用户ID查询该用户的最高版本补丁 2) 根据应用ID、应用版本code和当前补丁版本查询更高版本补丁 3) 根据应用ID和应用版本code查询该应用的最新版本补丁
认证要求: 无需认证
请求参数 (Query):
| 参数名 | 类型 | 必填 | 描述 |
|---|---|---|---|
| userid | number | 否 | 用户ID,当此参数存在时,将查询该用户指定最高版本 |
| app_id | number | 是 | 应用ID,此参数为必填,客户端固定参数 |
| app_code | string | 否 | 应用版本code/version,多个版本用逗号分隔 |
| patch_version | string | 否 | 当前补丁版本号,当指定时查询比此版本更高的补丁 |
查询逻辑说明:
- 逻辑1:首先查询指定用户已更新/更新完成的最高版本补丁
- 逻辑2:若未找到,查询满足app_id、app_code、patch_version且状态为待更新或已更新的最高版本
- 逻辑3:若仍未找到,仅按app_id查询最高版本补丁
响应示例:
json
{
"code": 200,
"message": "success",
"data": {
"id": 1,
"title": "修复登录问题",
"app_id": 1001,
"app_code": "1001,1002",
"patch_version": "1.0.1",
"patch_size": 5.2,
"rule": 1,
"encrypt": 0,
"release_time": 1635734400000,
"encryption": "",
"remark": "修复登录失败问题",
"state": 1,
"content": "function fixLogin() { return true; }",
"app_count": 156,
"uid": "admin",
"createdAt": "2023-11-01T00:00:00.000Z",
"updatedAt": "2023-11-02T00:00:00.000Z"
}
}
**请求参数** (JSON格式):
导入的JSON数据结构与补丁详情相同,但导入后会重置激活数并设置为草稿状态。
**请求示例**:
```json
{
"title": "导入的补丁",
"app_id": 1001,
"patch_version": "1.0.3",
"rule": 1,
"encrypt": 0,
"remark": "从其他系统导入",
"content": "function importedPatch() { return true; }"
}
响应示例:
json
{
"code": 200,
"message": "success",
"data": {
"id": 3,
"title": "导入的补丁",
"app_id": 1001,
"app_code": "1001,1002",
"patch_version": "1.0.3",
"patch_size": 1.2,
"rule": 1,
"encrypt": 0,
"release_time": 1635907200000,
"encryption": "",
"remark": "从其他系统导入",
"state": 0, // 导入的补丁默认为草稿状态
"content": "function importedPatch() { return true; }",
"app_count": 0,
"uid": "admin",
"createdAt": "2023-11-03T00:00:00.000Z",
"updatedAt": "2023-11-03T00:00:00.000Z"
}
}
错误码说明
| 错误码 | 描述 |
|---|---|
| 400 | 请求参数错误 |
| 403 | 没有操作权限,如已撤回的补丁不能修改 |
| 404 | 请求的资源不存在 |
| 409 | 版本号冲突,如重复的补丁版本号 |
| 500 | 服务器内部错误 |
五、管理后台功能
1. 热更应用添加功能
功能描述:
针对于某个应用进行热更,可以创建Android应用和Ios应用
重点是上传正确的包名或者bundleId,后续要通过这个字段来区分补丁更新的应用,亦或者可以用ID来区分


2. 用户管理模块设计与实现总结
功能描述:
实现用户信息的展示、搜索和分页功能,支持多维度筛选和快速定位用户。提供完整的用户生命周期管理功能,包括创建、编辑、删除和查看用户详情,用户标示可以是用户应用登陆的UserId,可以是手机号,可以是手机设备码。实现基于角色的访问控制(RBAC),不同角色拥有不同操作权限。
技术实现:
- 表格展示用户核心信息(ID、用户名、角色、状态等)
- 集成搜索和筛选功能
- 分页加载优化性能
- 表单验证确保数据完整性
- 操作确认防止误操作
- 实时状态反馈
- 角色-权限映射配置
- 前端路由守卫
- 操作级权限控制

3. 热更补丁列表展示逻辑
功能描述
- 表格展示关键信息:版本号、规则类型、状态、发布时间
- 状态可视化:使用标签颜色区分不同状态
- 规则类型动态展示:指定用户规则可点击查看详情
痛点1
- 用户输入格式混乱(字母、特殊字符、多小数点)
- 版本段长度不一致(1.10.2 vs 1.1.2)
- 中间状态处理(如"1."、"1.2.")
解决方案
js
// 双重控制机制
handleVersionInput(value) {
// 1. 过滤非法字符
let val = value.replace(/[^\d.]/g, '');
// 2. 防止连续点和开头点
val = val.replace(/^\.|\.\./g, '');
// 3. 智能分段处理
const parts = val.split('.');
if (parts.length > 3) parts.length = 3; // 限制三段式
// 4. 每段只取第一个数字
const processed = parts.map(part => part.charAt(0)).join('.');
// 5. 保留合法中间状态
if (value.endsWith('.') && parts.length < 3) {
this.publishForm.version = processed + '.';
} else {
this.publishForm.version = processed;
}
},
// 按键拦截补充
handleVersionKeydown(e) {
// 允许控制键
if (['Backspace', 'Delete', 'ArrowLeft', 'ArrowRight'].includes(e.key)) return;
// 拦截非法字符
if (!/\d|\./.test(e.key)) {
e.preventDefault();
return;
}
// 点号特殊处理
if (e.key === '.') {
const current = this.publishForm.version || '';
if (current.includes('.') >= 2 || current.endsWith('.')) {
e.preventDefault();
}
}
}
痛点2:
- 版本比较逻辑多次变更需求
- 边界情况处理(1.10.0 vs 1.9.0)
- 性能问题(大数据量比较)
js
// 标准语义化版本比较
compareVersions(v1, v2) {
// 标准化版本格式
const normalize = v => {
const parts = v.split('.').map(Number);
while (parts.length < 3) parts.push(0);
return parts;
};
const v1Parts = normalize(v1);
const v2Parts = normalize(v2);
// 逐级比较
for (let i = 0; i < 3; i++) {
if (v1Parts[i] > v2Parts[i]) return 1;
if (v1Parts[i] < v2Parts[i]) return -1;
}
return 0;
},
// 高效冲突检测
hasVersionConflict(newVersion) {
// 仅比较有效版本
const validVersions = this.patchList
.filter(p => p.status !== -1) // 排除失效版本
.map(p => p.version)
.filter(v => /^\d+\.\d+\.\d+$/.test(v)); // 过滤无效格式
// 使用some提前终止遍历
return validVersions.some(v =>
this.compareVersions(v, newVersion) >= 0
);
}

4. 智能版本控制系统
功能背景:
要想热更,那版本校验肯定是必不可少的一环,因为这个功能当时还开了n个battle会,这你受得了吗
功能描述:
实现严格的补丁版本输入控制(x.y.z格式),前端通过实时输入过滤确保格式正确。系统自动过滤非法字符,限制输入格式,并提供实时视觉反馈,后端也做一层校验,双层保障。
技术实现:
- 前端双校验机制:输入事件过滤 + 按键拦截
- 智能分段处理:支持中间状态(如"1."、"1.2.")
- 格式完整性保障:提交时进行正则验证


5. 版本智能比较引擎
功能描述:
防止生成低版本补丁,确保版本迭代顺序正确。系统自动检测现有版本,拦截无效提交,避免版本混乱。
技术实现:
- 标准语义化版本比较算法
- 高效检测机制(O(n)复杂度)
- 明确错误提示
js
// 输入处理核心逻辑
handleVersionInput(value) {
// 1. 过滤非法字符(只保留数字和点)
let val = value.replace(/[^\d.]/g, '');
// 2. 防止连续点和开头点
val = val.replace(/^\.|\.\./g, '');
// 3. 更新处理后的值
this.publishForm.version = val;
}
6. 精准发布控制系统
功能描述:
支持两种发布模式:全量设备(所有用户自动更新)和指定用户(精确控制更新范围)。系统提供直观的UI交互,便于操作管理。目前未开发根据用户角色身份等做区分,后续可延伸一下功能
技术实现:
- 动态规则渲染
- 用户查看功能
- 权限隔离机制
js
// 版本比较函数
compareVersions(v1, v2) {
const v1Parts = v1.split('.').map(Number);
const v2Parts = v2.split('.').map(Number);
// 逐级比较主版本、次版本、补丁版本
for (let i = 0; i < 3; i++) {
if (v1Parts[i] > v2Parts[i]) return 1;
if (v1Parts[i] < v2Parts[i]) return -1;
}
return 0;
}

六、客户端实现
1. Android 端核心代码
(1)版本检测与回滚判断
java
/**
* React Native 版本更新管理器
* 负责版本检测、更新提示与回滚操作的统一调度
* 核心职责:协调版本检测流程与回滚策略的执行
*/
public class RNUpdateManager {
private static final String TAG = "RNUpdateManager";
private Context mContext;
public RNUpdateManager(Context context) {
this.mContext = context.getApplicationContext(); // 使用 Application Context 避免内存泄漏
}
/**
* 检测 React Native 版本更新的核心入口
* 实现逻辑:
* 1. 收集本地版本与设备信息
* 2. 与服务端接口交互获取更新策略
* 3. 根据服务端响应执行回滚或更新操作
*/
public void checkUpdate() {
// 获取本地版本信息
String nativeVersion = BuildConfig.VERSION_NAME;
String currentRnVersion = getCurrentRnVersion();
String deviceId = DeviceUtils.getDeviceId(mContext);
long timestamp = System.currentTimeMillis() / 1000;
// 构建请求参数
Map<String, String> params = new HashMap<>();
params.put("native_version", nativeVersion);
params.put("current_rn_version", currentRnVersion);
params.put("device_id", deviceId);
params.put("timestamp", String.valueOf(timestamp));
// 请求服务端获取更新策略
ApiService.checkUpdate(params, new Callback<UpdateResponse>() {
@Override
public void onSuccess(UpdateResponse response) {
if (response != null && response.getData() != null) {
// 处理服务端返回的更新策略
handleUpdateStrategy(response.getData());
}
}
@Override
public void onFailure(Throwable e) {
Log.e(TAG, "版本检测网络请求失败: " + e.getMessage());
// 可扩展:添加失败重试机制(如指数退避策略)
}
});
}
/**
* 处理服务端返回的更新策略
* @param updateData 服务端返回的更新数据
*/
private void handleUpdateStrategy(UpdateData updateData) {
if (updateData.isNeedRollback()) {
// 执行回滚操作
handleRollback(updateData.getRollbackInfo());
} else if (updateData.isHasUpdate()) {
// 执行正常更新流程
showUpdateDialog(updateData.getUpdateInfo());
} else {
Log.d(TAG, "当前已是最新版本,无需更新");
}
}
/**
* 处理回滚操作的核心逻辑
* @param rollbackInfo 回滚相关信息
*/
private void handleRollback(RollbackInfo rollbackInfo) {
if (rollbackInfo == null) return;
if (rollbackInfo.isForce()) {
// 强制回滚场景:直接执行回滚操作
executeRollback(rollbackInfo.getTargetVersion());
} else {
// 非强制回滚场景:弹出确认对话框,尊重用户选择
new AlertDialog.Builder(mContext)
.setTitle("版本回滚提示")
.setMessage(rollbackInfo.getReason())
.setPositiveButton("立即回滚", (dialog, which) -> executeRollback(rollbackInfo.getTargetVersion()))
.setNegativeButton("暂不回滚", null)
.setCancelable(false) // 防止用户误操作取消
.show();
}
}
/**
* 执行回滚操作的具体实现
* @param targetVersion 目标回滚版本号
*/
private void executeRollback(String targetVersion) {
boolean success = RollbackManager.getInstance().restoreToVersion(targetVersion);
// 上报回滚状态到服务端,用于统计分析
reportRollbackStatus(getCurrentRnVersion(), targetVersion, success ? 1 : 0);
if (success) {
Log.d(TAG, "回滚成功,重启 RN 页面加载新 Bundle");
} else {
Log.e(TAG, "回滚操作失败");
Toast.makeText(mContext, "版本回滚失败,请重试", Toast.LENGTH_SHORT).show();
}
}
/**
* 获取当前 React Native 版本号
* @return 当前 RN 版本号
*/
private String getCurrentRnVersion() {
// 实际实现:从本地存储或配置中获取当前 RN 版本
// 示例:return SharedPreferencesUtils.getString("current_rn_version", "1.0.0");
return "1.0.0";
}
/**
* 上报回滚状态到服务端
* @param fromVersion 回滚前版本
* @param toVersion 回滚后版本
* @param status 回滚状态(1:成功, 0:失败)
*/
private void reportRollbackStatus(String fromVersion, String toVersion, int status) {
// 实际实现:调用服务端接口上报回滚状态
// 示例:
// Map<String, String> params = new HashMap<>();
// params.put("from_version", fromVersion);
// params.put("to_version", toVersion);
// params.put("status", String.valueOf(status));
// ApiService.reportRollbackStatus(params, null);
}
/**
* 显示版本更新对话框
* @param updateInfo 更新相关信息
*/
private void showUpdateDialog(UpdateInfo updateInfo) {
// 实际实现:显示更新对话框,引导用户更新
}
}
(2)回滚管理器实现
java
/**
* React Native 回滚管理器
* 负责 RN Bundle 的版本回滚核心逻辑
* 设计模式:单例模式 + 策略模式
*/
public class RollbackManager {
private static final String TAG = "RollbackManager";
private static final String RN_BUNDLE_DIR = "rn_update";
private static final String LATEST_SYMLINK = "latest";
private static RollbackManager sInstance;
private Context mContext;
/**
* 私有构造函数,防止外部实例化
* @param context 应用上下文
*/
private RollbackManager(Context context) {
this.mContext = context;
}
/**
* 获取单例实例(双重检查锁定模式)
* @return RollbackManager 单例实例
*/
public static RollbackManager getInstance() {
if (sInstance == null) {
synchronized (RollbackManager.class) {
if (sInstance == null) {
// 确保 Application Context 已初始化
Context context = AppContext.getInstance();
sInstance = new RollbackManager(context);
}
}
}
return sInstance;
}
/**
* 回滚到指定版本的 React Native Bundle
* 核心实现流程:
* 1. 验证目标版本号
* 2. 检查目标版本 Bundle 是否存在
* 3. 不存在则下载基础版本
* 4. 备份当前版本(可选)
* 5. 创建符号链接指向目标版本
*
* @param targetVersion 目标版本号
* @return 回滚操作是否成功
*/
public boolean restoreToVersion(String targetVersion) {
// 参数校验
if (TextUtils.isEmpty(targetVersion)) {
Log.e(TAG, "目标版本号不能为空");
return false;
}
try {
// 1. 获取目标版本的 Bundle 文件
File targetBundle = getBundleFile(targetVersion);
// 2. 若目标版本 Bundle 不存在,则下载基础版本
if (!targetBundle.exists()) {
Log.d(TAG, "目标版本 Bundle 不存在,开始下载基础版本");
boolean downloadSuccess = downloadBaseVersion(targetVersion);
if (!downloadSuccess) {
Log.e(TAG, "基础版本下载失败");
return false;
}
}
// 3. 备份当前版本(便于回滚失败时恢复)
backupCurrentVersion();
// 4. 创建符号链接指向目标版本 Bundle
return createSymlinkToTarget(targetBundle);
} catch (SecurityException e) {
Log.e(TAG, "回滚权限不足: " + e.getMessage(), e);
return false;
} catch (IOException e) {
Log.e(TAG, "回滚文件操作异常: " + e.getMessage(), e);
return false;
} catch (Exception e) {
Log.e(TAG, "回滚过程发生未知异常: " + e.getMessage(), e);
return false;
}
}
/**
* 获取指定版本的 Bundle 文件路径
* @param version 版本号
* @return 对应版本的 Bundle 文件
*/
private File getBundleFile(String version) {
File bundleDir = new File(mContext.getFilesDir(), RN_BUNDLE_DIR);
if (!bundleDir.exists()) {
bundleDir.mkdirs(); // 确保目录存在
}
return new File(bundleDir, "bundle_" + version + ".jsbundle");
}
/**
* 下载指定版本的基础 Bundle 文件
* @param version 目标版本号
* @return 下载是否成功
*/
private boolean downloadBaseVersion(String version) {
// 实际实现:从服务端下载指定版本的 Bundle 文件
// 可扩展:实现断点续传、进度回调等功能
Log.d(TAG, "下载版本 " + version + " 的基础 Bundle 文件");
return true; // 示例返回值
}
/**
* 备份当前版本的 Bundle 文件
*/
private void backupCurrentVersion() {
try {
File latestLink = new File(new File(mContext.getFilesDir(), RN_BUNDLE_DIR), LATEST_SYMLINK);
if (latestLink.exists() && latestLink.isFile()) {
File backupDir = new File(mContext.getFilesDir(), "rn_backup");
if (!backupDir.exists()) {
backupDir.mkdirs();
}
File backupFile = new File(backupDir, "bundle_backup_" + System.currentTimeMillis() + ".jsbundle");
FileUtils.copyFile(latestLink, backupFile);
Log.d(TAG, "当前版本已备份到: " + backupFile.getAbsolutePath());
}
} catch (IOException e) {
Log.e(TAG, "备份当前版本失败: " + e.getMessage(), e);
// 备份失败不影响主流程
}
}
/**
* 创建符号链接指向目标版本的 Bundle 文件
* @param targetBundle 目标版本的 Bundle 文件
* @return 符号链接创建是否成功
* @throws IOException IO 操作异常
*/
private boolean createSymlinkToTarget(File targetBundle) throws IOException {
File bundleDir = new File(mContext.getFilesDir(), RN_BUNDLE_DIR);
File latestLink = new File(bundleDir, LATEST_SYMLINK);
// 删除旧的符号链接或文件(若存在)
if (latestLink.exists()) {
boolean deleted = latestLink.delete();
if (!deleted) {
Log.e(TAG, "删除旧符号链接失败");
return false;
}
}
// 创建新的符号链接(兼容不同 Android 版本)
if (Build.VERSION.SDK_INT >= Build.VERSION_CODES.N) {
// Android 7.0+ 原生支持符号链接
Files.createSymbolicLink(latestLink.toPath(), targetBundle.toPath());
} else {
// 低版本 Android 兼容方案:直接复制文件
Log.d(TAG, "当前 Android 版本不支持符号链接,使用文件复制方案");
FileUtils.copyFile(targetBundle, latestLink);
}
Log.d(TAG, "成功创建指向目标版本的链接: " + targetBundle.getAbsolutePath());
return true;
}
}
七、热修复全流程演示
1. 客户端加载补丁流程
2. 撤回操作流程(管理后台视角)
3. 客户端回滚流程
八、风险控制与优化
1. 风险点及解决方案
| 风险点 | 解决方案 |
|---|---|
| 接口安全 | 实现签名验证、时间戳防重放、请求频率限制 |
| 更新包安全 | 强制 MD5 校验 |
| 加载失败 | 实现自动回滚机制、崩溃监控上报 |
| 网络问题 | 下载重试机制 |
| 撤回指令滥用 | 增加审批流程、操作日志审计、权限控制 |
| 回滚失败 | 回滚前备份当前版本、失败自动恢复、提供手动回滚入口 |
2. 性能优化
-
采用增量更新(Bsdiff 算法)减少包体积
-
后台下载不阻塞主线程
-
资源预加载(空闲时提前下载)
-
定期清理过期更新包
九、总结与规划
至此,一条"自建 RN 热修复"高速通道已全面贯通。
从需求发起到补丁生效,我们把时间刻度从"天"压缩到"分钟":
- 10 分钟完成 Bundle 差分、灰度策略配置、CDN 分发;
- 30 秒内撤回指令即可覆盖全部用户,回滚包立即生效;
- 成功率、失败详情、回滚比例在监控大屏实时刷新,不再靠猜。
过去,版本号一旦被打进安装包,就像把信件投进邮筒------地址写死、无法召回;
现在,版本号只是服务端的一条数据记录,可随时升降、随时替换,让"发版"第一次拥有了"数据库事务"般的原子性与回滚能力。
后续计划
-
离线场景与弱网优化
断点续传 256 KB 分片,弱网 <100 kbps 静默降速下载,差分结果本地缓存,二次冷启秒切新 Bundle。
-
可视化埋点分析
内网大屏直显"下载-激活-回滚"漏斗,点柱下钻到地域/机型/系统版本;成功率<98%或回滚率>2%即刻推图到企微/钉钉,10 分钟闭环。
-
命令行一键上传 无需打开后台,如执行 rn-patch upload --appId 1001 --ver 1.0.2 --bundle ./index.android.bundle 即可完成打包、加密、签名、上传,返回补丁 ID 与下载链接。
