LNMP 就是 Linux+Nginx+MySQL+PHP , Linux 作为服务器的操作系统, Nginx 作为 Web 服务器、 PHP 作为解析动态脚本语言、 MySQL 即为数据库
Linux作为服务器的操作系统。
Nginx作为WebServer服务器。
PHP 作为动态解析服务(php)。
MySQL作为后端存储数据库服务
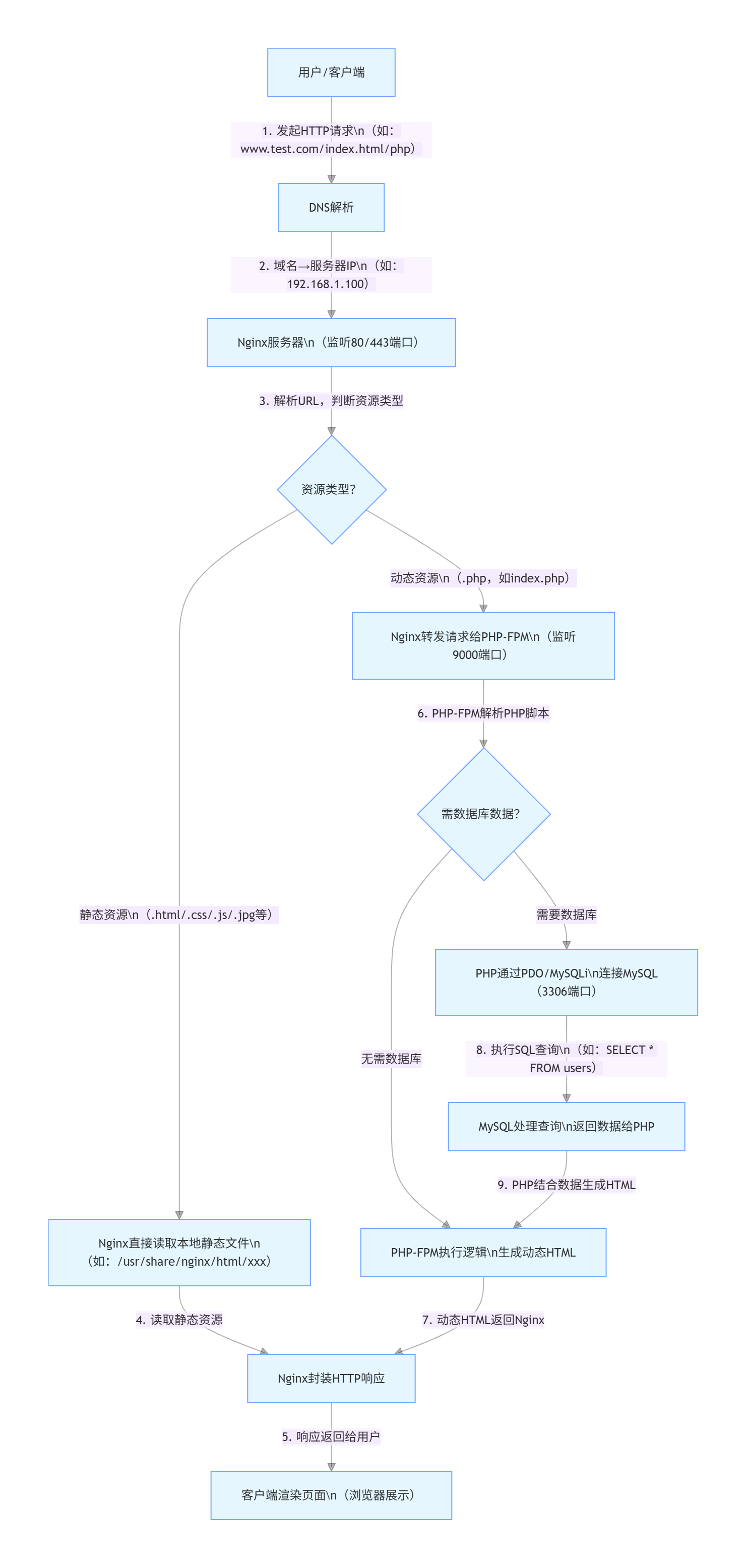
Nginx怎么和PHP连接
Nginx服务本身是无法进行处理PHP请求的,当用户发起了PHP动态请求,是用户--》http协议--》Nginx--》fastcgi协议---》php-fpm
注意:fatcgi是连接Nginx和PHP-fpm

Nginx与Fast-CGI工作流程

1.浏览器输入域名,浏览器会拿着域名取DNS服务器解析
2.DNS服务器会将域名解析成IP
3.浏览器会去与IP对应服务器建立TCP\IP连接
4.连接建立完成,会向服务器发起请求,请求nginx
5.nginx会判断请求是动态的还是静态的
#静态请求
location .jpg$ {
root /code;
}
#动态php请求
location .php$ {
fastcgi_pass 127.0.0.1:9000;
...
}
#动态jsp请求
location .jsp$ {
proxy_pass 127.0.0.1:8080;
...
}
6.如果是静态请求,nginx去code目录获取,直接返回
7.如果是动态请求,nginx会通过fastcgi协议连接PHP服务的php-fpm管理进程
8.php-fpm管理进程会下发工作给 wrapper工作进程
9.wrapper工作进程判断是不是简单的php内容
10.如果只是php内容则使用php解析器解析后直接返回
11.如果还需要读取数据库,wrapper工作进程会去数据库读取数据,再返回数据
12.数据流转过程:
1)请求:浏览器 > 负载均衡 > nginx > php-fpm > wrapper > mysql
2)响应:mysql > wrapper > php-fpm > nginx > 负载均衡 > 浏览器
LNMP用户访问资源流程

PHP怎么进行代理配置
PHP和Nginx之间是无法直接进行连接的,需要使用fastcgi进行连接
1)设置fastcgi服务器的地址,该地址可以指定为域名或IP地址,以及端口
bash
Syntax: fastcgi_pass address;
Default: ---
Context: location, if in location
#语法示例
fastcgi_pass localhost:9000;
fastcgi_pass unix:/tmp/fastcgi.socket;
2)设置fastcgi默认的首页文件,需要结合fastcgi_param一起设置
bash
Syntax: fastcgi_index name;
Default: ---
Context: http, server, location
3)通过fastcgi_param设置变量,并将设置的变量传递到后端的fastcgi服务器
bash
Syntax: fastcgi_param parameter value [if_not_empty];
Default: ---
Context: http, server, location
#语法示例
fastcgi_index index.php;
fastcgi_param SCRIPT_FILENAME /code$fastcgi_script_name;
4)通过图形方式展示 fastcgi_index 与 fastcgi_param 作用

5)Nginx连接Fastcgi服务器配置参考
bash
server {
server_name www.tf.com;
listen 80;
root /code/www;
index index.php index.html;
location ~ \.php$ {
root /code/www;
fastcgi_pass 127.0.0.1:9000;
fastcgi_index index.php;
fastcgi_param SCRIPT_FILENAME
$document_root$fastcgi_script_name;
include fastcgi_params;
}
}
LNMP架构部署在一台主机上,怎么将数据迁移走
1、数据库拆分
单台服务器运行LNMP架构会导致网站访问缓慢,当内存被占满时,很容易导致系统出现oom,自动关闭(kill)MySQL数据库,所以要将web和数据库进行独立部署。
1.缓解web网站的压力
2.增强数据库读写性能
3.提高用户访问速度
1.2、拆分数据库的步骤
bash
老服务器操作
指定导出对应的数据库文件。(Jy123.com是数据库密码)
[root@web01 ~]# mysqldump -uroot -pTf123.com -A > $(date +%F)-mysql-all.sql
拷贝备份数据库文件至新的数据库服务器上
[root@web01 ~]# scp 2018-08-09-mysql-all.sql root@10.0.0.51:~
新服务器操作
导入数据库
mysql -uroot -pTf123.com < 2018-08-09-mysql-all.sql
登入数据库
mysql -uroot -pJy123.com
检查数据库是否所有的库都被成功导入
show databases;
在新数据库上授权, 允许所有网段, 通过webadm账户连接数据库
#授权所有权限 grant all privileges
#授权所有库所有表 *.*
#将授权赋予给哪个用户,这个用户只能通过哪个网段过来(%所有) 'webadm'@'%'
#授权该用户登录的密码 identified by
mysql> grant all on *.* to webadm@'%' identified by 'Tf123.com';
Query OK, 0 rows affected (0.00 sec)
mysql> flush privileges;
Query OK, 0 rows affected (0.00 sec)
停止web本地数据库
[root@web01 ~]# systemctl stop mysqld
[root@web01 ~]# systemctl disable mysqld
修改Wordpress产品代码连接数据库的配置文件
vim /code/wordpress/wp-config.php
# 数据库名称
define('DB_NAME', 'wordpress');
# 数据库用户
define('DB_USER', 'webadm');
# 数据库密码
define('DB_PASSWORD', 'Jy123.com');
# 数据库地址
define('DB_HOST', '10.0.0.51');
2、迁移图片至独立服务器 NFS
.nfs-server服务端操作
bash
配置nfs共享的目录
[root@nfs ~]# cat /etc/exports
/data/blog 10.0.0.0/24(rw,sync,all_squash,anonuid=666,anongid=666)
/data/edu 10.0.0.0/24(rw,sync,all_squash,anonuid=666,anongid=666)
/data/zh 10.0.0.0/24(rw,sync,all_squash,anonuid=666,anongid=666)
创建对应共享的目录
[root@nfs ~]# mkdir /data/{blog,edu,zh} -p
[root@nfs ~]# chown -R www.www /data/
[root@nfs ~]# systemctl restart nfs-server
本地挂载