KP32511SGA 是KP3251X 系列非隔离离线式 PWM 开关电源芯片,SOP-8 封装,集成 500V 高压 MOSFET 与高压启动,默认 12V 输出(FB 悬空),适合小家电、智能插座、Wi-Fi 模块等小功率辅助供电。
适用场景与选型建议
离线小功率辅助供电:智能插座、Wi-Fi 模块、小家电控制板、传感器节点等。
选型要点:负载电流≤200mA 优先;若接近 0.4A,需加强散热、降额使用并留足余量。
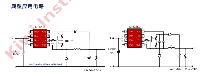
KP32511SGA 典型应用电路:

KP32511SGA 典型应用电路主要由芯片、输入滤波电容、电感、续流二极管、输出滤波电容以及 FB 分压电阻等组成。其中:
输入部分:需要连接一个合适的输入滤波电容,用于过滤市电输入的杂波,一般选择电解电容与陶瓷电容并联的方式。
芯片部分:KP32511SGA 芯片的引脚连接至关重要,其集成了 500V 高压 MOSFET 和高压启动电路,简化了电路设计。
电感:电感选型范围一般在 47µH-1mH,其饱和电流要大于 1.5 倍的输出电流 Io,用于存储和释放能量,实现电压的变换。
-**:需 ** 续流二极管选用肖特基二极管,耐压要大于 40V,电流大于 1A,在芯片内部 MOSFET 关断时,为电感提供续流路径。
输出部分:输出端连接低 ESR 的电解电容与陶瓷电容并联,以降低输出纹波,提供稳定的输出电压。同时,通过 FB 脚的分压电阻可以调节输出电压,输出电压公式为 Vo = 2.0V×(Rup + Rdown)/Rdown,其中 FB 基准电压为 2.0V,精度 ±1.5%。
KP32511SGA主要特点
集成 500V高压 MOSFET和高压启动电路优化轻载噪音、提升系统抗干扰能力多模式控制、无异音工作支持降压和升降压拓扑默认 12V输出(FB脚悬空)待机功耗<50mW
良好的线性调整率和负载调整率
集成软启动电路
内部保护功能:
过载保护(OLP)
逐周期电流限制(OCP)
输出过压保护(OVP)
VDD过压、欠压和电压钳位保护