
脑启发的运动控制网络架构
一、类脑智能技术与系统概念及控制逻辑和平台算法
类脑智能技术与系统是一个跨学科的前沿领域,它试图通过模拟人脑的结构和功能来创造更高效、更智能的计算系统。
(一)核心概念与定义
类脑智能(Brain-Inspired Intelligence)也称为脑启发智能,其核心目标是模仿生物大脑的神经结构与信息处理机制,以实现更高水平的机器智能,并最终迈向通用人工智能(AGI)。
与传统人工智能的区别主要在于:

类脑智能技术与传统人工智能的区别
其理想是使机器在信息处理机制上"类脑",在认知行为和智能水平上"类人"。

NeuroBench 框架的双轨设计示意图
(二)关键实现方法与技术
类脑智能的实现涉及软硬件多个层面的协同创新,主要包括以下方式:
- 硬件层面:神经形态计算
类脑智能在硬件上主要通过神经形态芯片(Neuromorphic Chips)实现,其设计理念是打破传统的冯·诺依曼架构,避免数据在处理器和存储器之间频繁移动带来的性能和能耗瓶颈,采用存算一体化架构。
脉冲神经网络(SNN):这是神经形态芯片的基础计算模型。SNN中的神经元仅在输入达到阈值时才产生稀疏的脉冲信号,更接近生物神经元的工作方式,具有事件驱动和低功耗的特性。
主要芯片代表:① Intel Loihi:采用SNN架构,擅长自适应学习和低功耗实时数据处理;② IBM TrueNorth:支持高度并行的低能耗计算,适合图像识别等任务;③ 国内的"达尔文"系列(如浙大"悟空"计算机所用):其"达尔文三代"芯片通过网络结构体设计,可虚拟大量神经元。
- 软件与算法层面
类脑智能的软件算法核心是受神经科学启发的计算模型和学习规则。核心算法:
脉冲神经网络(SNN):如前所述,是类脑计算的基石。
多种学习规则:如赫布学习法则(Hebbian Learning, "一起放电的神经元连接在一起")、脉冲时序依赖可塑性(STDP)(根据神经元脉冲的先后顺序调整连接强度,实现无监督学习)等。
多脑区协同机制:借鉴大脑不同脑区(如视觉皮层、小脑、前额叶)的分工与协作,构建模块化模型。例如,自动化所的研究团队模仿视觉皮层、小脑皮层和前额叶皮层的功能,构建了用于机器人精细操控的类脑控制架构。

浙大"悟空"计算机
- 组织架构与控制逻辑
类脑智能系统常采用分层、模块化的结构来模拟大脑的多脑区协同工作方式。信息处理流程通常遵循"感知-规划-决策-行动"的闭环。多脑区协同范例(以机器人控制为例):
感知模块(模仿视觉皮层):处理原始传感器(如相机)数据,识别环境状态。
规划与预测模块(模仿前额叶皮层):负责运动轨迹预测、任务规划和高级认知功能。
控制模块(模仿小脑皮层):负责精细的运动控制和执行,将规划转化为具体动作指令。
这种受脑启发的控制架构增强了系统在复杂场景(如遮挡、小空间)下的适应性和可解释性。
(三)主要软件平台与框架
强大的软件平台对开发和模拟类脑智能系统至关重要。

类脑智能系统主要软件平台与框架
BrainCog是其中颇具代表性的一个,它旨在为探索自然智能的计算本质和研发新一代人工智能提供一套通用的基础设施。

类脑认知智能引擎"智脉(BrainCog)"架构
(四)核心算法与认知功能建模
类脑智能算法致力于让机器具备类似人类的认知能力。BrainCog平台就在多个方面进行了探索:
- 感知与学习:
支持基于STDP的无监督学习、代理梯度反向传播等多种方式,处理图像、事件相机等数据。
- 决策:
构建多脑区协同的脉冲神经网络决策模型(如前额叶-基底神经节-丘脑环路),结合多巴胺奖赏机制,使智能体能在复杂环境中快速决策。
- 知识表征与推理:
利用脉冲神经网络对知识进行编码和表征,实现常识推理、因果推理等任务。
- 社会认知:
尝试构建具有生物合理性的社会认知模型,使智能体初步具备理解自我和他人意图的能力,甚至通过了多机器人镜像自我识别测试。

NeuroBench 算法轨道软件架构概述
(五)总结:价值与挑战
- 价值与挑战
应用价值:类脑智能在自动驾驶(低功耗、实时环境适应)、智能医疗(如智能麻醉机器人7)、智能家居、情报分析等领域有应用潜力。
当前挑战:类脑智能发展仍面临技术瓶颈(如如何更好地模拟大脑的复杂动力学、新材料器件开发)、编程模型与工具生态不成熟,以及科学理解局限(人类对大脑工作机理的认识仍存在大量空白)等挑战。
- 未来展望
类脑智能为人工智能的发展提供了一条受自然智能启发的新路径。它通过模仿大脑的高效、低功耗信息处理方式,并整合多认知功能,有望助力实现更具适应性、可解释性且能耗更低的下一代智能系统。
虽然目前类脑智能许多研究仍处于探索阶段,离大规模商业化应用还有距离,但随着神经科学、芯片技术和算法的不断进步,类脑智能有望在边缘计算、机器人、脑机接口等领域率先展现其独特价值,并长远推动人工智能向通用人工智能(AGI)迈进。

BrainCog协同功能性脑区及环路实现多项类脑认知功能
二、类脑智能技术与系统应用领域应用条件及应用和研究的重点难点
类脑智能技术尝试模仿人脑的结构和信息处理方式,以期实现更低功耗、更高效率、更具适应性和可解释性的智能系统。
(一)主要应用领域与范围
类脑智能技术其应用潜力是多样且广泛的,以下是一些主要方向和场景:

类脑智能技术应用领域和范围
需要注意的是,类脑智能技术的许多应用仍处于探索和示范阶段,其大规模商业化应用仍需时日。
(二)应用条件要求
类脑智能技术的应用和研发通常需要考虑以下条件:
- 硬件基础:
专用类脑芯片与硬件:这是实现高性能类脑计算的基础,例如采用存算一体架构的神经形态芯片(如英特尔Loihi、IBM TrueNorth等),或者像"悟空"类脑计算机使用的达尔文系列芯片。这些芯片需要先进的制造工艺和封装技术(如2.5D/3D集成)来提升集成度和能效。
传感器:针对特定应用场景的传感器,例如类脑融合视觉传感器(具有高帧率、超低功耗、低延时、低数据量等特点),以及用于多模态信息采集的其他传感器。
- 算法与软件支持:
脉冲神经网络(SNN)算法:这是类脑计算的核心算法模型5,需要根据具体任务进行设计和训练。
学习框架与操作系统:需要专用的类脑计算框架和操作系统(如"悟空"类脑计算机使用的达尔文类脑操作系统),以实现对神经拟态任务的高效调度和资源管理。
数据集:需要大规模、高质量的类脑行业数据集用于模型训练和验证。
多学科交叉与人才:类脑智能是神经科学、计算机科学、电子工程、数学等多学科深度交叉的领域,需要同时掌握多种专业知识的复合型人才,特别是高端算法人才。
算力支撑:虽然类脑计算追求低功耗,但训练大规模类脑模型(尤其是类脑大模型)仍需可观的计算资源。
应用场景与数据:明确的应用需求和充足的真实场景数据对于技术迭代和落地至关重要7。例如,上海市的申报指南就强调要在具体场景中实现应用验证。
资金投入:类脑智能技术的研发,包括芯片流片、算法研究、生态建设等,需要持续且大量的资金投入。
技术标准与生态:建立统一的硬件抽象层、跨平台编译工具、应用与软件通用规范等,以解决目前软硬件生态系统碎片化问题,降低开发门槛。

类脑人工智能引擎"创生(BORN)"的功能框架和愿景图
(三)当前应用的不足与挑战
尽管类脑智能前景广阔,但其发展和应用仍面临诸多挑战:
- 技术成熟度有待提高:
硬件层面:类脑芯片的算力、可靠性、稳定性仍需提升。例如,类脑相机的成像质量、像素等问题限制了其在更多场景的应用。
算法层面:SNN的训练算法和理论解释仍需完善。当前对大脑神经网络的研究还非常初步,仅是"冰山一角",制约了更高层次类脑智能的实现。
软件与生态:如前所述,软硬件生态碎片化问题突出,缺乏统一的标准和开发工具,提高了研发成本和应用难度。
- 成本高企:
类脑专用的硬件和设备(如事件相机)价格昂贵3,且研发投入巨大4,限制了其大规模推广和应用。
- 应用场景挖掘不足:
企业和科创团队缺乏应用场景研发落地的经验,难以找到能抵消运营成本、促进稳定发展的典型应用和有效市场。许多传统行业对类脑技术的认知和接受度也有待提高。
- 人才短缺:
尤其是高端算法人才"奇缺",既了解神经科学又精通工程实现的复合型人才更是凤毛麟角。

基于BrainCog的自我感知脉冲神经网络赋能机器人通过镜像测试
(四)研究与应用的难点及攻关方向
针对上述不足,当前的研发和攻关重点主要集中在以下几个方面:
- 硬件性能提升与创新:
研发高帧率、超低功耗、低延迟的类脑融合视觉传感器及其芯片;探索新原理类脑器件(如忆阻器)及其大规模集成技术,为实现更高生物置信度和更大规模的类脑智能系统提供支撑;发展先进封装技术(如2.5D/3D集成)以提升芯片集成度和互连效率。
- 算法与架构的突破:
开发新型非Transformer架构的类脑大模型通用架构(如模拟大脑皮层语义编码机制的"脑启发大语言模型"),以克服传统大模型计算成本高、黑箱化等瓶颈;研究超大规模类脑树突计算大模型训练框架与高效训练优化方法;探索脑启发的新原理和新方法,设计与开发相关的算法、模型和系统。
- 软件与生态建设:
构建"通用"类脑计算基础软件(如编译框架),实现软硬件去耦合,降低开发复杂度;建设类脑智能产业应用公共服务平台,提供开源数据集、测试评估、标准制定等服务;开发和完善类脑操作系统,实现高效的资源管理和任务调度。
- 跨学科融合与脑机理研究:
加强与神经科学的深度交叉,更深入地理解大脑的工作机制(如神经元、突触、不同脑区的功能与协作),为类脑智能提供更多灵感;开展全脑模拟计算的研究,推动认知模型发展。
- 应用场景落地与商业化:
聚焦特定细分领域(如智能家居、无人机、机器人等),打造示范应用,验证技术可行性并积累数据;推动 "政用产学研"多方合作,共同推动技术体系化创新和应用场景建设。
(五)总结
类脑智能技术为未来人工智能的发展提供了一条潜在的高效、低功耗路径,并在诸多领域展现出应用潜力。然而,它也面临着技术不成熟、成本高昂、生态碎片化、人才短缺等严峻挑战。
未来,需要通过硬件创新、算法突破、软件生态构建、跨学科融合以及应用场景的深耕来逐步解决这些问题。这是一个需要长期投入和耐心的过程,但一旦取得关键突破,就有可能引领新一轮的人工智能革命。
三、类脑智能技术与系统性能指标参数及检测测试与分析表征评价
类脑智能技术与系统作为一个快速发展的前沿领域,其性能评估正朝着标准化、系统化的方向发展。它借鉴生物大脑的信息处理机制,追求高能效、低功耗、高实时性和强自适应能力。
(一) 核心性能指标与参数
类脑智能系统的性能评估通常涉及计算性能、能效、可靠性及智能水平等多个维度。由于类脑智能涵盖硬件、算法、系统等多个层面,其性能指标也呈现多层次、多维度的特点。

类脑智能性能的检测与表征评价技术
(二) 如何表征和评价(判断好坏)
判断一个类脑智能系统的"好坏",不能仅看单一指标,需结合应用场景进行多维度的综合评估。
- 综合性能评估:
需要多维度、多指标的综合评价。例如,NeuroBench框架不仅关注准确率,还综合考虑功耗、延迟、参数效率(如稀疏性) 等。
- 对比基准测试:
与传统人工智能硬件(如GPU、CPU)在相同任务上进行对比,衡量其在能效、速度等方面的优势。例如,在声学场景分类任务中,基于Xylo芯片的系统在准确率与Arduino基线相近的情况下,动态功耗显著降低。
任务导向评估:系统的"好坏"很大程度上取决于其是否满足特定应用场景的需求。
对于嵌入式边缘设备,低功耗、低延迟可能比极高的准确率更重要。
对于科学研究平台,生物合理性和可解释性可能更为关键。
- 关注动态学习和适应性:
一个好的类脑智能系统应能像大脑一样持续学习并适应变化的环境。例如,RMIT的研究设备能通过脉冲时序依赖可塑性(STDP)在线调整权重,并在动态任务中达到较高的准确率。

恒河猴全脑脉冲神经网络模拟
(三) 实验、检测、表征技术与设备
类脑智能技术的测评需要软硬件协同,并发展专用的检测表征技术。
- 专用测试设备与仿真工具:
神经形态芯片开发与测试平台:各大研究机构和公司(如英特尔、SynSense等)会为其类脑芯片提供相应的开发和测试工具链。
脉冲神经网络仿真框架:如Brian、NEST等,用于在传统硬件上仿真和测试SNN算法。
- 算法评估数据集与任务:
标准化的数据集和基准任务对于公平比较不同算法至关重要。NeuroBench框架包含了如少样本连续学习(基于多语言语音关键词数据集)、事件相机目标检测(Prophesee 1MP汽车数据集)、运动皮层解码等任务。
- 材料与器件层级表征:
对于底层神经形态器件,需要评估其电学特性(如阻变特性、耐久性、一致性) 和光电响应特性等。
(四) 评价标准体系建设进展
建立统一、客观的性能评价标准体系,是推动类脑智能技术走向成熟和产业化应用的关键。
- 国际努力:NeuroBench基准框架
2025年初,由哈佛大学、英特尔等全球60多家顶尖机构和公司联合推出了首个面向神经形态计算的统一评测框架------NeuroBench。采用算法和系统双轨并行的评测架构。
算法轨道评估硬件无关的算法性能,关注准确率、参数量、连接稀疏度、激活稀疏度等;系统轨道评估完整部署系统的实际性能,强调端到端的延迟和功耗,要求测量包括数据预处理在内的完整处理链路。
所有基准任务和评测工具均开源,确保了评测的客观性和可重复性。
2 国内进展与标准建设
技术研究与应用:我国类脑智能研究不断取得进展,例如浙江大学研制的"悟空"类脑计算机10,上海市2025年度关键技术研发计划也对"类脑智能"领域项目进行了支持。
标准规范探索:虽然搜索结果中未直接提及针对类脑智能的国家级标准,但显示了其在相关领域的探索。例如,《T/GXDSL 010-2025 脑机接口系统性能测试与评估方法》团体标准提供了性能测试与评估的参考。
公共服务平台建设:上海市2025年度关键技术研发计划"类脑智能"拟立项项目中包括"类脑智能产业应用公共服务平台",这类平台旨在为类脑智能技术的研发、测试、评估和产业化提供支持。
(五)总结与展望
总的来说,类脑智能技术的性能评估正从分散走向统一,NeuroBench这样的国际基准框架的出现是一个重要的里程碑。评估类脑智能系统的"好坏",需要跳出传统AI"唯准确率论"的框架,综合考虑其能效、延迟、学习能力、鲁棒性等多个维度,并结合其具体应用场景来判断。
未来,随着技术的不断发展,类脑智能的测评体系还需在以下几个方面继续完善:
评测场景的丰富性:例如发展更复杂的闭环基准测试,以评估系统在与环境实时交互中的适应性和鲁棒性4。
软硬件协同设计:需要通用的类脑计算基础软件(如编译框架)来实现软硬件去耦合,降低开发复杂度。
技术标准的持续建设:推动建立广泛认可的行业、国家乃至国际标准,并建设类脑智能产业应用公共服务平台以提供支持8。
四、类脑智能技术与系统典型应用案例分析
类脑智能技术尝试模仿生物大脑的结构和信息处理方式,希望能打造出更高效、低功耗、具自适应能力的智能系统。
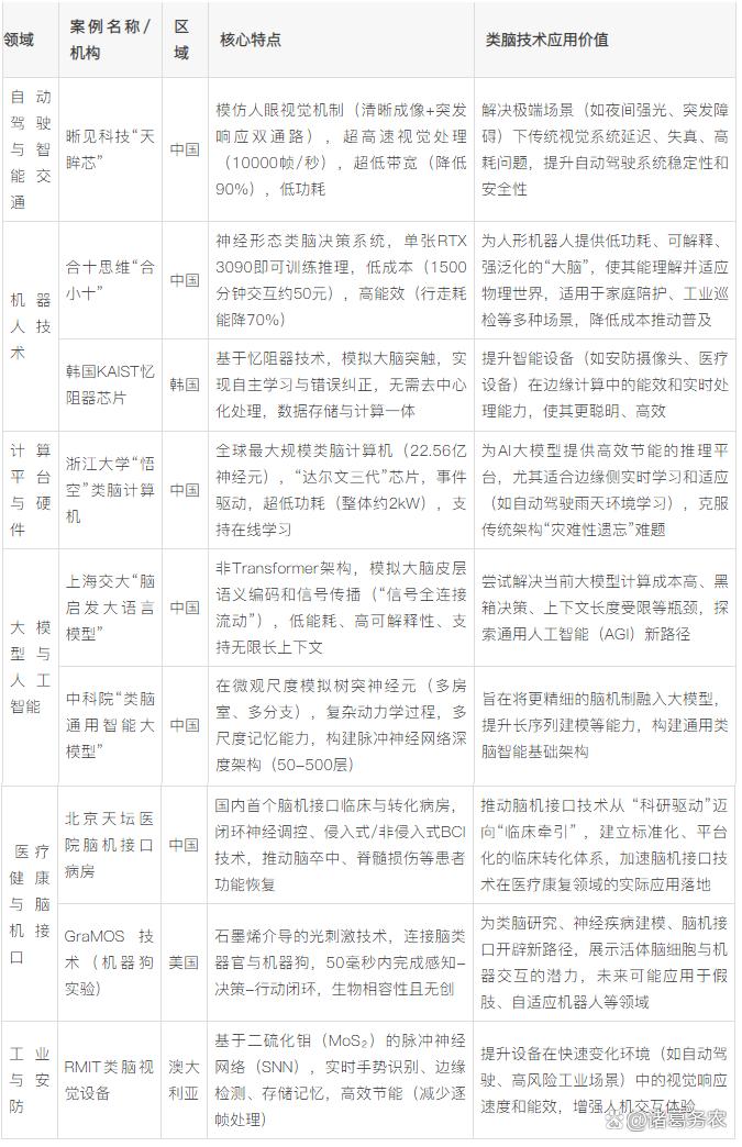
(一)中外典型案例

类脑智能典型案例与分析
(二)解读与展望
从这些案例可以看出,类脑智能技术的发展呈现出以下特点:
- 借鉴大脑不同层次:
有的从宏观语义编码(如上海交大BriLLM)汲取灵感,有的则聚焦微观神经元/突触机制(如中科院树突模型、KAIST忆阻器)。
- 追求更高效率与更低能耗:
无论是"天眸芯"的带宽优化、"悟空"计算机的低功耗,还是"合小十"的低成本交互,都体现了类脑技术高效节能的追求。
- 软硬件协同创新:
从芯片(如"达尔文三代"、忆阻器芯片)到计算架构(如非Transformer架构),再到算法(如脉冲神经网络),类脑智能的创新是全方位的。
- 应用探索百花齐放:
从自动驾驶的感知、机器人的决策到医疗康复的干预,类脑智能技术正在多个领域尝试解决实际问题。
当然,类脑智能技术整体仍处于持续研究和产业化初期。许多挑战有待攻克,例如如何更精确地解析和模拟大脑复杂的工作机制,以及如何推动技术大规模商业化应用。但它为人工智能的未来发展提供了一条重要的、不同于传统深度学习的技术路径,值得我们持续关注。

北脑一号"如硬币一般大小CNN
五、类脑智能技术前沿有中美技术比对
类脑智能技术通过模仿生物大脑的结构和信息处理方式,尝试打造更高效、低功耗、自适应强的智能系统,是全球科技前沿竞争的重要领域。中美两国在这一领域的战略布局、技术路径和创新成果上各有特色。
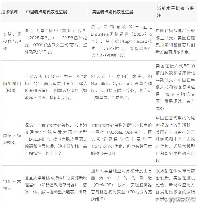
(一) 中美在类脑智能部分关键领域的对比

中美类脑智能技术与系统比对
(二)两国发展类脑智能的特点
从上述对比和搜索信息可以看出中美两国发展类脑智能的不同特点:
- 中国:
应用导向鲜明:技术研发注重与国家重大战略需求(如航天)和庞大市场需求(如医疗康复、智能家居)紧密结合。
非对称突破:常在特定方向(如神经元规模、通道数量)追求指标领先,以期实现"弯道超车"。
政府主导与协同:多通过国家及地方层面的科技规划、大型科研项目推动,强调产学研协同。
- 美国:
前沿探索与生态并重:既有对最前沿技术(如全脑模拟、新材料、高风险侵入式BCI)的大胆探索,也注重构建强大的技术生态和产业链(如Transformer生态、芯片设计)。
多元驱动:军方(如DARPA)、顶尖高校、私人企业(如Neuralink、英特尔)共同推动,资金来源和研发主体更多元。
基础研究雄厚:在神经科学、芯片架构、底层算法等基础研究领域积累深厚。
(三)面临的共同挑战与未来展望
中美两国类脑智能技术的发展都面临一些共同的挑战:
技术瓶颈:包括如何更精确地解析和模拟大脑复杂的工作机制(我们对人脑如何运作还缺乏最基本的系统了解),以及脑机接口中对神经元信号的准确解码。
能耗与集成度:追求更低功耗和更高集成度的类脑芯片仍是长期目标。
软件与生态:需要成熟的类脑操作系统1、编程框架和算法模型支撑。
伦理与安全:技术发展,特别是脑机接口的应用,伴随着神经隐私、意识操控、社会公平等伦理和社会问题的深入探讨。
结语
展望未来,类脑智能技术有望在医疗健康(脑疾病治疗、功能康复)、无人系统(自动驾驶、机器人)、智能计算(新型AI大模型、低功耗边缘计算)等领域带来变革。中美两国的技术路径和发展模式各异,既存在竞争,也存在着合作与互补的巨大空间9。正如一些专家所言,"在面临人类发展这一大课题时,中美两国在脑机接口领域与其说是竞争更像是合作关系"。

【免责声明】本文主要内容均源自公开信息和资料,部分内容引用了Ai,仅作参考,不作任何依据,责任自负。